还剩24页未读,
继续阅读
所属成套资源:中考历史一轮复习 课时练习 (含解析)
成套系列资料,整套一键下载
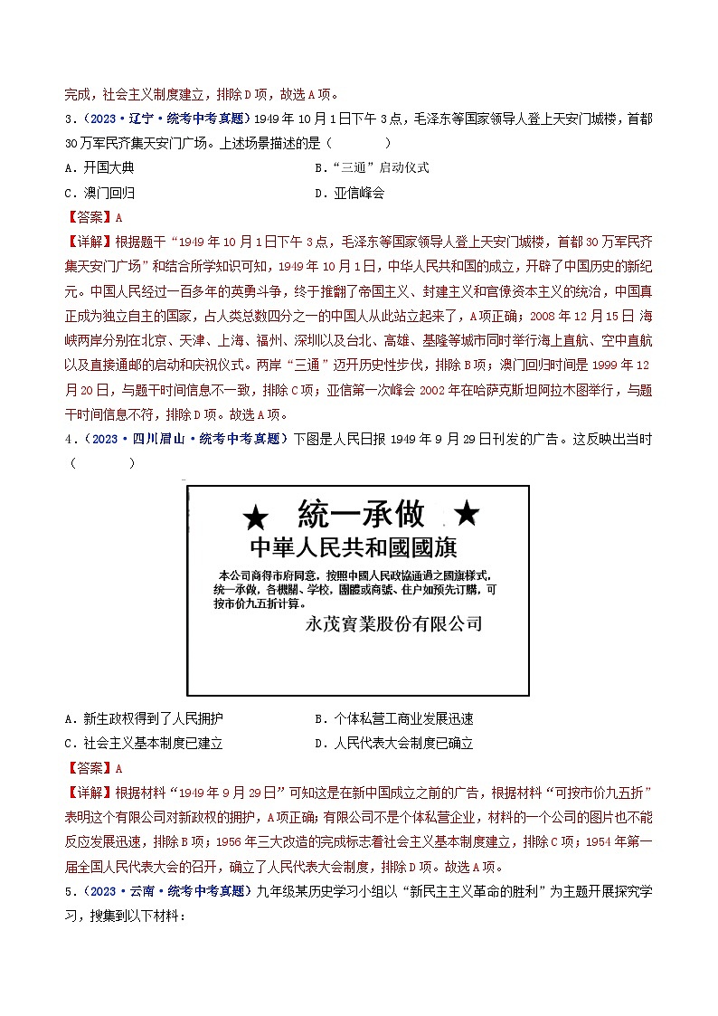
中考历史一轮复习八下课时练习第1课 中华人民共和国成立(含解析)
展开相关试卷
中考历史一轮复习八下课时练习第18课 科技文化成就(含解析):
这是一份中考历史一轮复习八下课时练习第18课 科技文化成就(含解析),共99页。
中考历史一轮复习八下课时练习第15课 钢铁长城(含解析):
这是一份中考历史一轮复习八下课时练习第15课 钢铁长城(含解析),共13页。试卷主要包含了阅读材料,回答问题,探究问题,勋章,是英雄的赞歌,是人民的奖等内容,欢迎下载使用。
中考历史一轮复习八下课时练习第12课 民族大团结(含解析):
这是一份中考历史一轮复习八下课时练习第12课 民族大团结(含解析),共25页。试卷主要包含了阅读材料,完成下列要求等内容,欢迎下载使用。

