浙江省培优联盟2023-2024学年高二下学期4月联考生物试题
展开本试卷满分100分,考试用时90分钟。
注意事项:
1.答题前,考生务必将自己的姓名、考生号、考场号、座位号填写在答题卡上。
2.回答选择题时,选出每小题答案后,用铅笔把答题卡上对应题目的答案标号涂黑。如需改动,用橡皮擦干净后,再选涂其他答案标号。回答非选择题时,将答案写在答题卡上。写在本试卷上无效。
3.考试结束后,将本试卷和答题卡一并交回。
4.本试卷主要考试内容:浙科版必修1、2,选择性必修1、2,选择性必修3第1章~第3章。
一、选择题(本大题共20小题,每小题2分,共40分。每小题列出的四个备选项中只有一个是符合题目要求的,不选、多选、错选均不得分)
1.生境碎片化会导致大种群分割成许多小种群,这些小种群由于缺少遗传多样性而容易绝灭。下列措施中最有利于碎片化生境地的生物多样性保护的是
A.就地保护,建立自然保护区B.易地保护,易地繁殖后放归
C.建立生态廊道,促进基因交流D.整体迁移碎片化生境中的生物
2.向MS培养基中加入不同配比的植物激素后,可用于不同目的的植物组织培养。下列哪项培养基的激素配比最适合用于菊花丛状苗生根
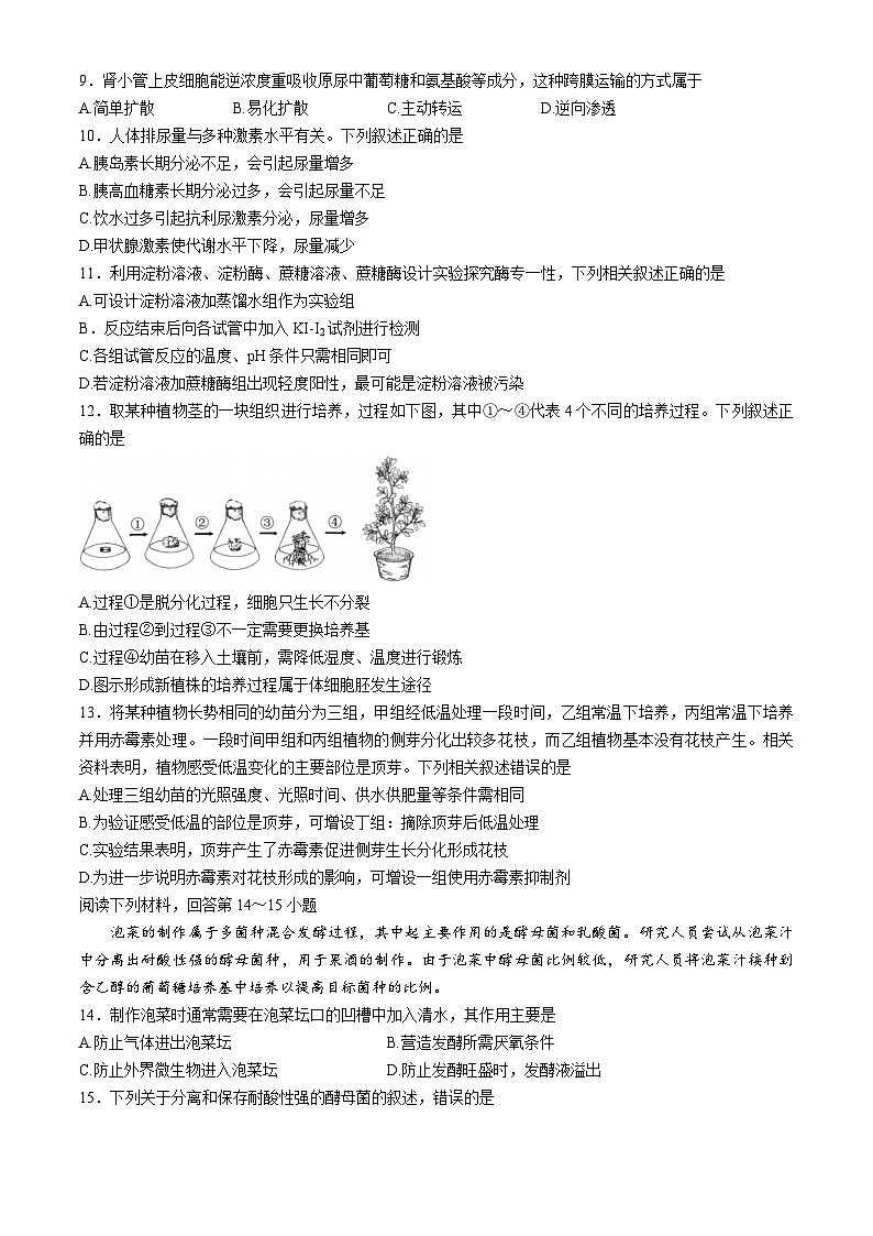
A.仅有生长素B.仅有细胞分裂素
C.生长素较多,细胞分裂素较少D.细胞分裂素较多,生长素较少
3.玉米的高茎(D)和矮茎(d)是一对相对性状,某纯合高茎玉米植株自交,后代中部分个体表现为矮茎,导致该结果最不可能的原因是
A.该玉米基因突变B.该玉米染色体结构变异
C.表观遗传引起的表型改变D.基因重组使后代出现新表型
4.在进行分析兔子血液组成的实验时,抽取兔子的血样,加入抗凝剂,经静置后分为上、中、下三层。下列叙述正确的是
A.为防止污染,血样应加入到无菌蒸馏水中
B.上层为血浆,含有各种激素和血红蛋白
C.中层含有淋巴细胞,与特异性免疫有关
D.下层为血小板,与血液凝固密切相关
5.某地森林经被破坏后的植被变化如下图。下列叙述正确的是
A.该地区发生初生演替,植被总数不断变多
B.a时刻,植物种类数最多,物种丰富度最高
C.b时刻,乔木在阳光等资源竞争中最具优势
D.c时刻,草本植物可能已经完全灭绝
6.甲草地的蜥蜴体型较大,以昆虫和小型哺乳动物为食;乙草地的蜥蜴体型稍小,以植物叶片果实为食。两种蜥蜴均能稳定遗传,但仍能相互交配产生可育后代。针对上述现象,下列叙述正确的是
A.体型大小是蜥蜴发生适应性突变的结果
B.食性不同并不利于蜥蜴对环境的适应
C.不同蜥蜴种群性状差异与隔离有关,与选择无关
D.两种蜥蜴没有生殖隔离现象,仍属于同一物种
7.一些水果在库存时通常会产生酒精味,需适时通风以防变质;马铃薯在库存时却不会产生酒味。下列叙述正确的是
A.酒味是水果细胞糖酵解的直接产物引起
B.水果产生酒味的同时不会产生二氧化碳
C.马铃薯在缺氧条件下不进行厌氧呼吸
D.通风有利于散去酒精和乙烯,防止腐烂
8.复层柱状上皮反复受损后修复过程中发生癌变,癌细胞不断生长形成肿瘤,其过程如图。下列相关叙述,正确的是
A.癌细胞基因组成的完整性可能不变,但基因类型发生改变
B.癌细胞在形态、结构、功能上,仍与正常细胞基本相同
C.受损修复过程中产生的致癌因子导致细胞容易发生癌变
D.癌细胞代谢产生营养物质促进正常柱状上皮细胞分裂生长
阅读下列材料,回答第9~10小题
人体肾小球过滤出的原尿中除含有尿素等代谢废物外,还含有各类无机盐、葡萄糖、氨基酸。原尿中的水绝大部分经肾小管和集合管上皮细胞重吸收,葡萄糖、氨基酸等营养成分也在肾小管被全部重吸收。当人体血液中葡萄糖浓度过高时,引起原尿中相应浓度过高,难以被全部重吸收,产生尿糖。
9.肾小管上皮细胞能逆浓度重吸收原尿中葡萄糖和氨基酸等成分,这种跨膜运输的方式属于
A.简单扩散B.易化扩散C.主动转运D.逆向渗透
10.人体排尿量与多种激素水平有关。下列叙述正确的是
A.胰岛素长期分泌不足,会引起尿量增多
B.胰高血糖素长期分泌过多,会引起尿量不足
C.饮水过多引起抗利尿激素分泌,尿量增多
D.甲状腺激素使代谢水平下降,尿量减少
11.利用淀粉溶液、淀粉酶、蔗糖溶液、蔗糖酶设计实验探究酶专一性,下列相关叙述正确的是
A.可设计淀粉溶液加蒸馏水组作为实验组
B.反应结束后向各试管中加入KI-I2试剂进行检测
C.各组试管反应的温度、pH条件只需相同即可
D.若淀粉溶液加蔗糖酶组出现轻度阳性,最可能是淀粉溶液被污染
12.取某种植物茎的一块组织进行培养,过程如下图,其中①~④代表4个不同的培养过程。下列叙述正确的是
A.过程①是脱分化过程,细胞只生长不分裂
B.由过程②到过程③不一定需要更换培养基
C.过程④幼苗在移入土壤前,需降低湿度、温度进行锻炼
D.图示形成新植株的培养过程属于体细胞胚发生途径
13.将某种植物长势相同的幼苗分为三组,甲组经低温处理一段时间,乙组常温下培养,丙组常温下培养并用赤霉素处理。一段时间甲组和丙组植物的侧芽分化出较多花枝,而乙组植物基本没有花枝产生。相关资料表明,植物感受低温变化的主要部位是顶芽。下列相关叙述错误的是
A.处理三组幼苗的光照强度、光照时间、供水供肥量等条件需相同
B.为验证感受低温的部位是顶芽,可增设丁组:摘除顶芽后低温处理
C.实验结果表明,顶芽产生了赤霉素促进侧芽生长分化形成花枝
D.为进一步说明赤霉素对花枝形成的影响,可增设一组使用赤霉素抑制剂
阅读下列材料,回答第14~15小题
泡菜的制作属于多菌种混合发酵过程,其中起主要作用的是酵母菌和乳酸菌。研究人员尝试从泡菜汁中分离出耐酸性强的酵母菌种,用于果酒的制作。由于泡菜中酵母菌比例较低,研究人员将泡菜汁接种到含乙醇的葡萄糖培养基中培养以提高目标菌种的比例。
14.制作泡菜时通常需要在泡菜坛口的凹槽中加入清水,其作用主要是
A.防止气体进出泡菜坛B.营造发酵所需厌氧条件
C.防止外界微生物进入泡菜坛D.防止发酵旺盛时,发酵液溢出
15.下列关于分离和保存耐酸性强的酵母菌的叙述,错误的是
A.应选择固体培养基培养泡菜汁以提高目标菌种比例
B.采用稀释涂布平板法比划线平板法分离效果更好
C.分离用的平板应倒置在恒温箱中培养,确保分离效果
D.分离后的菌种经扩大培养后,可离心并制成干制品保存
16.调查某鱼塘能量流动情况,部分数据如下表,其中甲、乙、丙、丁代表4个不同营养级且甲为第一营养级。下列叙述正确的是
A.流经该鱼塘生态系统的总能量相对值为110
B.乙、戊分别属于第二、第三营养级
C.鱼塘中主要的养殖鱼类属于乙营养级
D.丁营养级能量收支不能平衡,生物量将要下降
17.某草地上的野山羊种群近30年的数量变化规律如图所示。下列叙述正确的是
A.1—5年,山羊种群数量接近“J”形增长
B.5—10年,山羊种群数量开始不断下降
C.10—20年,山羊种群数量先下降后上升
D.近30年中,山羊种群数量已明显减少
18.哺乳动物体外受精通常有2种不同的途径,一是精卵共同培养进行受精,二是精子注射到卵子中完成受精,相关过程如下图所示。下列叙述正确的是
A.采集的卵子可直接在体外与精子培养受精
B.精子注入到卵细胞不需要借助显微操作技术
C.受精卵需培养至囊胚或原肠胚才能移入代孕子宫
D.提供子宫的代孕受体需提前进行同期发情处理
19.真核细胞内不同核基因的表达效率存在差异,如图所示,其中①和②代表基因表达的不同过程。下列叙述错误的是
A.①过程代表基因的转录以及RNA的加工
B.②过程中,tRNA上的反密码子与mRNA上的密码子配对
C.①和②过程分别需要DNA聚合酶和RNA聚合酶的催化
D.①和②过程均发生碱基互补配对,但配对方式不完全相同
20.下图为某家系的遗传系谱图,表兄妹III-8与III-9结婚后生育的3个后代有2个患有遗传病,已知甲病为单基因遗传病。据图分析,下列叙述错误的是
A.甲病为常染色隐性遗传病,乙病不可能为伴Y染色体遗传病
B.若乙病为唐氏综合征,近亲结婚是造成IV-13患病的重要原因
C.若乙病为单基因遗传病,且III-9无乙病致病基因,则乙病致病基因最可能来自I-2
D.若乙病为单基因遗传病,IV-13与一个同时携带甲、乙2种病致病基因的正常女性婚配,生育一个正常孩子的概率是5/12
二、非选择题
21.(9分)研究人员每天用适宜浓度的不同生长调节剂(ABA为脱落酸,BA为细胞分裂素类,NAA为生长素类)处理某种植物幼苗,每天测定幼苗在适宜条件下的光合速率,结果如下图所示。
回答下列问题:
(1)植物幼苗进行光合作用的场所是叶绿体的_________,合成的有机物主要以_________(填“物质名称”)的形式运往根、茎等各个部位,促进生长。
(2)分析ABA处理组与对照组结果,可得出的实验结论是_________。其原因是ABA能有效降低叶片气孔开度,使叶肉细胞胞间二氧化碳浓度降低,从而直接抑制卡尔文循环中_________的过程。另外ABA还能抑制幼苗叶片叶绿素的合成,直接降低叶片_________的效率。
(3)施用BA一定程度上能对抗_________的作用,这是由于BA能延缓叶片衰老,提高光合作用相关_________,从而提高光合速率。有人认为NAA能提高光合速率的主要原因是NAA促进了茎和叶的生长,这种说法不够准确的理由是_________。
22.(12分)某农户在田间作业时,右脚不慎踩到碎玻璃,发生如下图所示反射过程,其中①~④代表4个突触,其余突触上的“+”和“一”分别代表兴奋性突触和抑制性突触。后因伤口处理不当,该农户还发生了脚底局部红肿和全身发热等症状。回答下列问题:
(1)农户踩到玻璃迅速抬右腿的过程属于_________(填“非条件反射”或“条件反射”)。在该反射弧中,兴奋在脚底的某种痛觉神经末梢产生,并经_________和突触的传递,传至右大腿部屈肌,引起屈肌收缩。兴奋也传至左侧大腿的伸肌,引起伸肌_________,以维持身体平衡。①~④四个突触属于兴奋性突触的有_________。同时,兴奋还传至_________,形成痛觉。
(2)受伤部位释放组织胺等物质,作为_________,持续刺激神经末梢,使人产生痛觉,同时受伤部位微血管和毛细血管_________,皮肤变红;毛细血管的通透性增大,形成局部_________。这些炎症反应的发生,有利于增强白细胞的吞噬作用。
(3)相比于健康状态时,处于持续高烧不退状态的农户,其产热速率和散热速率的大小变化依次是_________。发热时,人体体内甲状腺激素分泌_________,影响代谢。此时,通过适当发汗可有效降低体温,其原理是_________。
23.(10分)某种雌雄同株植物花色有红花、黄花、橙花、白花4种不同表型,其遗传受2对独立遗传的等位基因M(m)和H(h)的控制(如图)。显性基因M控制合成的酶M能催化前体物质1转化前体物质2(前体物质本身没有颜色);基因H(h)座位上存在复等位基因HR、HY、h,其中显性基因HR控制合成的酶R能催化红色素合成,显性基因HY控制合成的酶Y能催化黄色素合成,隐性基因h控制合成的酶无活性,不能合成色素。
回答下列问题:
(1)基因M(m)与基因H(h)的关系是_________,该植株花色的遗传遵循基因的_________定律。
(2)基因型为MMHRh的植株,花色表现为红色,说明HR对h的显性表现形式为_________;基因型为MMHRHY的植株,因花瓣细胞能同时合成2种色素而表现为橙色,说明HR对HY的显性表现形式为_________。
(3)自然界中表型为白花的植株共有_________种不同的基因型,其中纯合白花的基因型包括_________(写出具体基因型)。
(4)以某白花植株为父本,与另一纯合白花植株杂交,F1表型及比例为红花:黄花=1:1。
请写出这一杂交过程的遗传图解(要求标出父本与母本)_________
将F1的红花与黄花植株相互杂交,F2中表型为橙花的植株所占比例为_________。
24.(15分)癌症治疗是国际社会共同研究的课题。植物组织培养技术和单克隆抗体技术在癌症治疗方面均有重要意义。回答下列问题:
(1)红豆杉的次生代谢产物紫杉醇是高效的抗癌药物,科研人员尝试用红豆杉植物细胞培养获取紫杉醇,将经_________的红豆杉胚组织置于无菌培养基上,经适宜配比的生长调节剂诱导,形成愈伤组织,再经_________培养分散成单细胞,对分散的单细胞进行连续多次_________培养可获得大量细胞培养物,从中分离紫杉醇。
(2)研究发现,红豆杉细胞生产紫杉醇的产量较低。为改善产能,将红豆杉细胞与柴胡细胞进行融合,获得能生产紫杉醇的柴胡,其过程如图,其中①~④代表4个不同技术过程。
图中过程①通常_________(填“需要”或“不需要”)光照;过程②需在高渗溶液中用_________处理,采用高渗溶液的目的是_________,射线处理红豆杉原生质体可使其部分_________发生断裂、易位、消失等变异;过程③通常先对两种原生质体进行稀释和_________,以合适比例混合后采用化学试剂_________进行诱导融合,再筛选杂种原生质体。过程④获得的杂种植株含有的染色体情况是_________。
(3)单抗制备是治疗癌症的另一重要研究方向之一。将某种癌细胞注入小鼠体内,从小鼠_________(器官)中分离B淋巴细胞,并与骨髓细胞融合。将筛选出的杂交瘤细胞稀释至_________个/mL,然后加入到96孔细胞培养板的0.1mL小孔中进行克隆培养和_________,选择_________(填“阳性”或“阴性”)小孔的细胞,继续反复多次上述步骤后即可筛选出能产生特异性单抗的杂交瘤细胞。理论上,将上述单抗与紫杉醇药物结合使用能提高癌症的治疗效率,请叙述理由:_________。
25.(14分)物种多样性包括物种丰富度和均匀度两个方面,其中均匀度代表群落中各物种个体数目的分配状况(各物种的数量越平均,均匀度越大)。某生物学小组为了理解生物群落的结构和特征,分别对一片弃管的玉米田和野草地进行了土壤小动物物种多样性调查。请完善实验思路,设计表格记录实验结果,完成相关实验分析讨论。
(1)实验思路
①制定取样和调查方法:因为土壤中的动物有较强的活动能力,而且身体微小,常采用_________的方法进行采集、调查。
②取样和记录:选择取样地点,记录调查地点的地形和环境的主要情况。使用取样器获取_________(填“土壤表层”、“表层下方”或“土壤深层”)的土样,并将其倒入塑料袋中,袋上应标明取样的_________等信息。
③采集小动物:在实验室,从土样中直接挑拣采集体型较大的动物,体型较小的动物使用_________法采集。
④分类和计数:可借助有关的动物检索表查清小动物的名称或分类,并统计_________。
(2)设计一张表格,用于记录实验结果。_________。
(3)实验结果分析与讨论
①玉米田是人工群落,其不同土层中分布的小动物种类存在差异,这体现了群落的_________。相比野草地,玉米田物种丰富度和均匀度大小分别是_________,与玉米植株相关的小动物数量通常较多,而其他小动物由于资源相对缺少,且占有相近_________,竞争激烈,数量较少。
②从生产者固定能量最终流向角度分析玉米地和野草地生物多样性差异的主要原因是_________。
浙江培优联盟2023学年第二学期高二4月
生物学试题参考答案
1~20 CADCC DDACA DCCBA CADCB
21.(9分)(1)基质和类囊体膜 蔗糖
(2)ABA能抑制幼苗光合速率,且处理时间越长,抑制作用越明显(2分) CO2固定 光能利用(光能转化,光能吸收转化)
(3)ABA 酶的活性 光合速率是单位时间单位叶面积进行的光合作用,与植物茎叶大小无关
22.(12分)(1)非条件反射 神经纤维上的传导 收缩 ①③④(2分) 大脑皮层
(2)化学信息(信息分子) 扩张 肿胀(组织水肿)
(3)增大,增大 增加 出汗后蒸发可以带走体表大量热量,从而提高散热速率
23.(10分)(1)(非同源染色体上的)非等位基因 自由组合
(2)(HR对h)完全显性 共显性
(3)8 mmHRHR、mmHYHY、mmhh、MMhh
(4)遗传图解如下(3分) 3/16
24.(15分)(1)消毒 (液体)悬浮 继代
(2)不需要 纤维素酶和果胶酶 使植物细胞处于初始质壁分离,防止细胞壁裂解时原生质体被破坏 染色体 计数 聚乙二醇(PEG) 柴胡的全部染色体和红豆杉的部分染色体
(3)脾脏 10 抗体检验 阳性 单抗可将紫杉醇带到特定癌细胞表面发挥作用,使药物作用更准确
25.(14分)(1)取样器取样 土壤表层 时间、地点 干漏斗分离 每种(类)小动物的数量
(2)表格如下(4分)
土壤小动物物种多样性调查实验记录
(3)层次性(垂直结构) 均较小 生态位 野草地中生产者固定的能量主要流向土壤中的腐食食物链,而玉米地生产者固定的能量主要被人类采集而未被利用(2分)相对值
同化量
呼吸
生物量
甲
110
50
40
乙
830
380
270
丙
78
42
76
丁
11
6
8
戊
365
238
320
种类1
种类2
种类3
种类4
……
玉米田土样
小动物类型
数量
野草地土样
小动物类型
数量
浙江省培优联盟2023-2024学年高一下学期4月联考生物试题: 这是一份浙江省培优联盟2023-2024学年高一下学期4月联考生物试题,共8页。试卷主要包含了考试结束后,只需上交答题纸等内容,欢迎下载使用。
浙江省杭州市精诚联盟2023-2024学年高二下学期3月联考生物试题(Word版附解析): 这是一份浙江省杭州市精诚联盟2023-2024学年高二下学期3月联考生物试题(Word版附解析),文件包含浙江省杭州市精诚联盟2023-2024学年高二下学期3月联考生物试题Word版含解析docx、浙江省杭州市精诚联盟2023-2024学年高二下学期3月联考生物试题Word版无答案docx等2份试卷配套教学资源,其中试卷共36页, 欢迎下载使用。
浙江省五校联盟2023-2024学年下学期高三3月联考生物模拟试题: 这是一份浙江省五校联盟2023-2024学年下学期高三3月联考生物模拟试题,共11页。试卷主要包含了选择题,非选择题等内容,欢迎下载使用。

