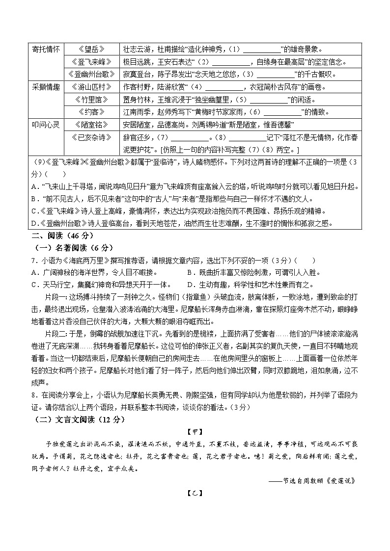
山东省青岛市市北区2022-2023学年七年级下学期期末语文试题
展开山东省青岛市市北区2023-2024学年七年级上学期1月期末语文试题: 这是一份山东省青岛市市北区2023-2024学年七年级上学期1月期末语文试题,共4页。
山东省青岛市市北区2022-2023学年八年级上学期期末语文试题(无答案): 这是一份山东省青岛市市北区2022-2023学年八年级上学期期末语文试题(无答案),共8页。试卷主要包含了积累及运用,阅读,25.作文等内容,欢迎下载使用。
山东省青岛市市北区2022-2023学年七年级上册期末语文试题(含解析): 这是一份山东省青岛市市北区2022-2023学年七年级上册期末语文试题(含解析),共16页。试卷主要包含了5毫米黑色签字笔在相应位置作答等内容,欢迎下载使用。

