2024届天津市河北区高三总复习质量检测(一)历史试题
展开天津市河北区2023-2024学年高三总复习质量检测(一)历史含答案: 这是一份天津市河北区2023-2024学年高三总复习质量检测(一)历史含答案,共7页。
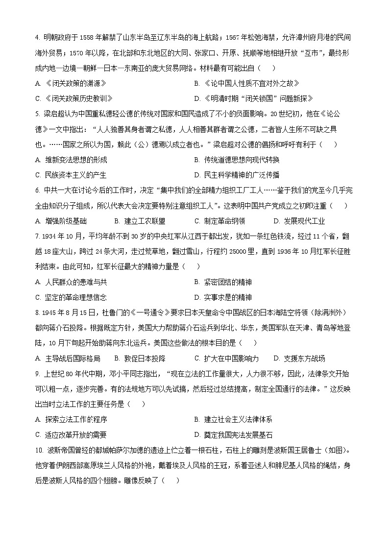
天津市河北区2023-2024学年高三总复习质量检测(一)历史试卷(PDF版附答案): 这是一份天津市河北区2023-2024学年高三总复习质量检测(一)历史试卷(PDF版附答案),共7页。
2023届天津市河北区高三总复习质量检测(一)历史试题: 这是一份2023届天津市河北区高三总复习质量检测(一)历史试题,共7页。试卷主要包含了《史记·秦始皇本纪》载,钱穆在《中国历史精神》中说,陈旭麓说,下列图片是五四运动过程中的场景,下面地图的名称应该是等内容,欢迎下载使用。

