还剩7页未读,
继续阅读
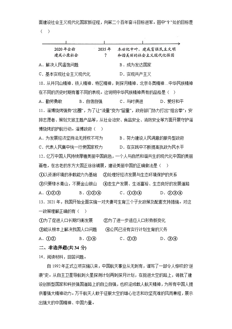
吉林省蛟河市2023-2024学年九年级上学期期末 道德与法治试题(含解析)
展开相关试卷
吉林省桦甸市2023-2024学年九年级上学期期末 道德与法治试题(含解析):
这是一份吉林省桦甸市2023-2024学年九年级上学期期末 道德与法治试题(含解析),共12页。试卷主要包含了非选择题等内容,欢迎下载使用。
吉林省蛟河市2023-2024学年八年级上学期期末 道德与法治试题(含解析):
这是一份吉林省蛟河市2023-2024学年八年级上学期期末 道德与法治试题(含解析),共12页。试卷主要包含了6万人减少到2022年的2等内容,欢迎下载使用。
吉林省蛟河市2023-2024学年上学期七年级道德与法治期末试卷(图片版,含答案):
这是一份吉林省蛟河市2023-2024学年上学期七年级道德与法治期末试卷(图片版,含答案),共4页。

