专题08 浮力的四种计算方法-中考物理专练(广东专用)
展开浮力计算是学生们学习过程中的难点,也是中考中必考内容之一。由于涉及到浮力的计算方法比较多,往往又不是单纯的只用一种方法计算,所以加大了学习的难度,灵活运用四种方法计算浮力是突破浮力计算的关键。考试中主要以选择、填空、计算题的形式考查,大多属于中等偏难的题目,失分率往往很高。
1、压力差法:F浮=F向上-F向下
(1)物体浸在液体中,上表面受到液体向下压强(压力),下表面受到向上的压强(压力),由于液体压强随深度的增加而增大,所以物体上、下表面就会形成一个压强差(压力差),这个压强差使得物体上下表面有压力差,这就是浮力,即F浮=F向上-F向下。浮力实质是一个合力,在受力分析时,我们用浮力代替了上、下表面的压力,这样使得问题更简单了。
(2)当物体漂浮时,上表面露出液面,不受液体的压力,即F向下=0,所以F浮=F向上,也就是说物体受到的浮力就等于液体对物体下表面的压力。注意压力差法一般适用于浸入液体的物体是形状规则的物体或已知液体压力。
2、称重法:F浮=G-F示
(1)将物体挂在测力计下,当静止时测力计显示的就是物体的重力G,再把物体浸在液体中,测力计示数为F示,此时物体所受的浮力F浮=G-F示,实际上弹簧测力计两次读数之差就是浮力。
(2)使用称重法测量整个物体受到的重力时,需将物体浸没在液体中,这就需要使物体的密度大于液体密度,否则就不能采用这种方法测浮力。
3、原理法:F浮=ρgV排
(1)根据阿基米德原理,浮力的大小等于它排开液体所受的重力,即F浮=G排液,而排开液体的重力G排液=m排液g=ρ液V排g,所以F浮=ρ液gV排。原理法普遍适用于任何物体求浮力。
(2)当物体浸没时,V排=V物;当物体部分浸入时,V排=V物-V露
(1)当物体漂浮和悬浮时,物体处于静止状态,此时物体受到竖直向下的重力和竖直向上浮力,根据二力平衡可知:F浮=G物。平衡法只适用于漂浮或悬浮的物体。
(2)求一个物体受浮力大小时,首先要判断物体所处的状态,是漂浮、悬浮还是沉底,不同的状态,物体受的浮力不同。
5、称重法与原理法结合计算浮力
(1)考试中往往不是单纯的考查用某一种方法计算浮力,需要2种方法或多种方法结合使用,以便解决问题。通常情况下利用称重法测出浮力,再利用原理法计算出V排,进而计算物体体积、物体的密度等物理量。
(2)测力计示数随物体浸入液体中的深度的变化而发生变化,这一过程常常通过图像来反映,关键是读懂图像,物体在刚浸入(或拉出)、浸没位置时,图像常常出现拐点,另外理解图像最大(或小)值的含义。通过图像常常可以读出物体的重力G、物体的高度和浸没时测力计示数F示。
6、平衡法与原理法结合计算
当物体在液体中受多个力而平衡时,通常有以下三种情况:
一.选择题(共12小题)
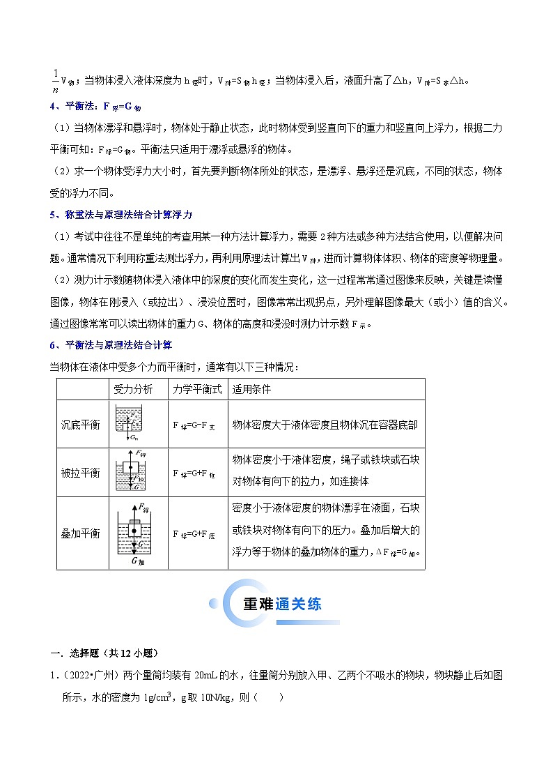
1.(2022•广州)两个量筒均装有20mL的水,往量筒分别放入甲、乙两个不吸水的物块,物块静止后如图所示,水的密度为1g/cm3,g取10N/kg,则( )
A.甲的体积为40cm3
B.甲受到的浮力为0.4N
C.乙排开水的体积小于20mL
D.乙受到的浮力小于甲受到的浮力
【答案】B
【解答】解:
AB、量筒中装有20mL的水,放入甲后,甲没有全部浸没在水中,量筒的示数为60mL,甲排开的水的体积为:V排甲=60mL﹣20mL=40mL=40cm3=4×10﹣5m3,甲的体积要大于40cm3;
根据阿基米德原理可知,甲受到的浮力为:F浮甲=ρ水gV排甲=1.0×103kg/m3×10N/kg×4×10﹣5m3=0.4N;故A错误,B正确;
CD、量筒中装有20mL的水,放入乙后,乙浸没,量筒的示数为70mL,乙的体积即排开的水的体积为:V乙=V排乙=70mL﹣20mL=50mL=50cm3=5×10﹣5m3;
根据阿基米德原理可知,乙受到的浮力为:F浮乙=ρ水gV排乙=1.0×103kg/m3×10N/kg×5×10﹣5m3=0.5N,大于甲受到的浮力,故CD错误。
故选:B。
2.(2023•茂名三模)在一支铅笔的下端粘上一块橡皮泥,将它分别置于甲、乙两杯液体中,观察到铅笔静止时的情景如图所示,下列说法正确的是( )
A.甲杯液体密度小于乙杯液体密度
B.甲杯液体对底部压强大于乙杯液体对底部的压强
C.铅笔在甲杯液体中受到的浮力较大
D.铅笔在乙杯液体中受到的浮力较大
【答案】A
【解答】解:ACD、由图示知铅笔置于甲、乙液体中都处于漂浮状态,根据物体的浮沉条件可知,所受的浮力等于自身的重力,所以在两种液体中所受的浮力相等;在甲中浸入液体中的深度深,排开的液体体积更大,据阿基米德原理知,甲液体的密度小于乙液体的密度,故A正确,CD错误;
B、图示中,两杯液面的深度相等,甲的密度小于乙的密度,根据p=ρgh可知,甲液体对底部的压强小于乙杯液体对底部的压强,故B错误。
故选:A。
3.(2023•蓬江区校级模拟)已调零的电子秤放在水平桌面上,将装满水的薄壁溢水杯放在电子秤上,如图所示。此时溢水杯中水深8cm,电子秤的示数是0.33kg。将一重为2N的物体轻放入溢水杯中(溢出的水用另一容器接收,不会流到电子秤上)。已知溢水杯的底面积为3×10﹣3m2,水的密度为1.0×103kg/m3,g取10N/kg。下列说法正确的是( )
A.放入物体前,溢水杯底受到的液体压强为80000Pa
B.放入物体后,若物体静止时沉底,则电子秤的示数为530g
C.放入物体后,若物体静止时漂浮,则物体受到的浮力大于2N
D.放入物体后,若物体静止时漂浮,则溢水杯对电子秤的压强为1100Pa
【答案】D
【解答】解:
A、由题知,放入物体前,薄壁溢水杯中装满水,水深8cm=0.08m,溢水杯底受到水的压强:
p=ρ水gh=1.0×103kg/m3×10N/kg×0.08m=800Pa,故A错误;
B、由G=mg可得,物体的质量m===0.2kg=200g,
原来溢水杯中水深8cm,电子秤的示数是0.33kg=330g,
若物体静止时沉底,此时物体受到的浮力小于自身的重力,根据阿基米德原理可知,物体排开水的重力小于物体的重力,根据G=mg可知,排开水的质量小于物体的质量,所以m溢<m=200g,则电子秤的示数大于0.33kg,小于330g+200g=530g,故B错误;
C、物体放入溢水杯中,若物体静止时漂浮,由漂浮条件知,物体受到的浮力F浮=G=2N,故C错误;
D、电子秤放在水平桌面上,若物体静止时漂浮,物体受到的浮力等于物体的重力,结合阿基米德原理可知物体排开水的重力(溢出水的重力)等于物体的重力,则溢水杯的总质量不变(仍然是0.33kg),
溢水杯电子秤的压力:F=G'=m′g=0.33kg×10N/kg=3.3N,
溢水杯对电子秤的压强:p===1100Pa,故D正确。
故选:D。
4.(2020•深圳)如图所示,放在水平桌面上的溢水杯盛满水,用弹簧测力计挂一个实心铁块,示数为F1;将铁块缓慢浸没水中(未接触溢水杯),溢出的水流入小烧杯,弹簧测力计的示数为F2.下列判断正确的是( )
A.水对溢水杯底部的压强p甲<p乙
B.溢水杯对桌面的压力F甲<F乙
C.铁块受到的浮力F浮=F2﹣F1
D.小烧杯中水的重力G=F1﹣F2
【答案】D
【解答】解:
A、甲乙液面相平,且液体均为水,根据p=ρgh可知,水对溢水杯底部的压强相等,故A错误。
B、铁块浸没在水中后,水面高度不变,水对杯底的压强不变,根据F=pS可知,水对杯底的压力不变,溢水杯的重力不变;因溢水杯对桌面的压力等于水对溢水杯底的压力与溢水杯的重力之和,所以溢水杯对桌面的压力不变,即F甲=F乙,故B错误。
C、F1为铁块浸没水中前的拉力(等于铁块的重力),F2为铁块浸没水中后的拉力,根据称重法测浮力可知,铁块受到的浮力F浮=F1﹣F2,故C错误。
D、根据阿基米德原理可知,铁块所受浮力等于排开水的重力,所以小烧杯中水的重力(排开水的重力)G=F浮=F1﹣F2,故D正确。
故选:D。
5.(2020•广东)游泳时佩戴游泳圈是防止溺水的有效方法.质量为50kg的小蓉佩戴游泳圈后,能静静地漂浮在水面上,如图所示.游泳圈对她的作用力大小最符合实际的是( )
A.5000NB.500NC.50ND.5N
【答案】C
【解答】解:小蓉的重力为:G=mg=50kg×10N/kg=500N,
人体的密度与水的密度差不多,约为1.0×103kg/m3,
根据密度公式ρ=知,人体的体积为:
V===0.05m3,
小蓉漂浮在水面时,约有的体积露出水面,即:V排=(1﹣)V=V=×0.05m3=0.045m3,
小蓉漂浮时受到的浮力为:
F浮=ρ水gV排=1.0×103kg/m3×10N/kg×0.045m3=450N,
当小蓉漂浮在水面上时,受重力、浮力和游泳圈对她的作用力,
所以游泳圈对她的作用力大小为:F=G﹣F浮=500N﹣450N=50N,故C符合实际.
故选:C。
6.(2023•南山区校级二模)如图甲所示,弹簧测力计下挂着一个物体,将物体从盛有适量水的烧杯上方离水面某一高度处缓缓下降,然后将其逐渐浸入水中,弹簧测力计示数F与物体下降高度h的关系如图乙所示。下列说法正确的是( )
A.物体的体积为1200cm3
B.物体受到的最大浮力是12N
C.物体的密度是3×103kg/m3
D.当h=7cm时,物体下表面受到水的压力为8N
【答案】D
【解答】解:B、由图象知,G=12N,当物体完全浸没时,拉力F=4N,
则该物体受到的最大浮力:F浮=G﹣F=12N﹣4N=8N,故B错误;
A、当物体完全浸没时排开液体的体积等于物体的体积,
由F浮=ρ液gV排得物体的体积:V=V排===8×10﹣4m3=800cm3,故A错误;
C、由G=mg可知,物体的质量:m===1.2kg,
物体的密度:ρ===1.5×103kg/m3,故C错误;
D、由图象知,当h=7cm时,物体刚好浸没,由A可知,此时物体受到的浮力F浮=8N,
由于此时物体上表面刚好与水面相平,所以物体上表面受到水的压力:F向下=0N,
由浮力产生的原因可知,下表面受到水的压力:F向上=F浮﹣F向下=8N﹣0N=8N,故D正确;
故选:D。
7.(2023•香洲区校级二模)小明将一个电子秤放在水平桌面上,将电子秤调零后进行了如下操作:如图甲所示,先将一个盛有适量水的杯子放在电子秤上,读出电子秤的示数为400g;如图乙所示,将一个用细线系着的石块缓慢地放入杯中,读出电子秤的示数为450g;如图丙所示,将石块缓慢提起,但使石块仍浸没在水中,电子秤的示数为420g。已知水的密度为ρ水=1.0×103kg/m3,g=10N/kg。以下判断中正确的是( )
A.石块的质量是450g
B.石块的体积为3×10﹣5m3
C.图丙中石块排开水的质量为30g
D.石块的密度为2.5×103kg/m3
【答案】D
【解答】解:A、由图甲和图乙可知,石块的质量:m石=m乙﹣m甲=450g﹣400g=50g=0.05kg,故A错误;
C、由图甲和图丙可知,石块排开水的质量:m排=m丙﹣m甲=420g﹣400g=20g=0.02kg,故C错误;
B、根据密度公式得,石块排开水的体积为:=2×10﹣5m3,即,故B错误;
D、石块的密度为:,故D正确。
故选:D。
8.(2023•龙湖区校级三模)同一密度计先后放在密度为ρ甲、ρ乙的液体中,静止时所处位置如图所示,密度计在两种液体中所受浮力分别为F甲浮、F乙浮。下列选项中正确的是( )
A.ρ甲>ρ乙B.ρ甲<ρ乙
C.F甲<F乙D.F甲浮>F乙浮
【答案】B
【解答】解:(1)同一支密度计,重力不变,在甲、乙两种液体都漂浮,由漂浮条件可知:F甲浮=F乙浮=G,故C、D错误;
(2)由甲、乙两图可知,密度计在甲中浸入的体积大于在乙浸入的体积,即V甲排>V乙排,而F甲浮=F乙浮,由公式F浮=ρ液gV排可知:
液体密度ρ甲<ρ乙,故A错误、B正确。
故选:B。
9.(2020•越秀区校级二模)水平面上有两个相同的溢水杯,分别装满不同的液体,将同一个小球A分别放入溢水杯中静止时(如图所示),从甲杯中溢出了0.6N的液体,从乙杯中溢出了0.4N的液体。下列说法不正确的是( )
A.小球A在甲杯中受到的浮力大于在乙杯中受到的浮力
B.小球A的重力等于0.6N,在乙杯中受到的浮力等于0.4N
C.甲杯液体的密度大于乙杯液体的密度
D.小球A放入前,液体对甲杯底的压强等于液体对乙杯底的压强
【答案】D
【解答】解:A、根据阿基米德原理,物体在液体中受到的浮力大小等于其排开液体的重力,由于甲杯中溢出的液体重力是0.6N,乙杯中溢出的液体重力是0.4N,故小球A在甲杯中受到的浮力大于在乙杯中受到的浮力,故A正确;
B.根据物体在液体中的沉浮条件可知,小球A在甲杯中漂浮,其重力等于浮力,即0.6N,在乙杯中沉底,受到的浮力等于0.4N,故B正确;
C.根据物体在液体中的沉浮条件可知,物体在乙液体中沉底,则物体密度大于液体乙的密度,而物体在甲液体中漂浮,则物体的密度小于液体甲的密度,故甲杯液体的密度大于乙杯液体的密度,故C正确;
D.根据液体压强公式p=ρgh知,小球A放入前,两个相同的溢水杯液位高度相同,因为甲杯液体的密度大于乙杯液体的密度,故液体对甲杯底的压强大于液体对乙杯底的压强,故D错误。
故选:D。
10.(2023•濠江区模拟)小明根据测量出的由甲、乙两种物质组成的物体的质量、体积数据,绘制的m﹣V关系图像如图所示。下列说法正确的是( )
A.甲物质的密度小于乙物质的密度
B.体积为1m3的甲物质在水中受到的浮力为27N
C.将体积相等的甲、乙两种物质放入水中,最终它们所受浮力相同
D.质量相等的甲、乙两种物质,体积比V甲:V乙=1:3
【答案】D
【解答】解:A、由图像可知,甲物质的体积是1m3时,其质量是2.7×103kg,乙物质的体积是3m3时,其质量是2.7×103kg,
所以,甲物质的密度ρ甲===2.7×103kg/m3,乙物质的密度ρ乙===0.9×103kg/m3,
比较可知,甲物质的密度大于乙物质的密度,故A错误;
B、由A知甲物质的密度大于水的密度,所以甲物质放入水中会下沉,则体积为1m3的甲物质在水中受到的浮力为:
F浮=ρ水gV排=1.0×103kg/m3×10N/kg×1m3=1.0×104N,故B错误;
C、由A知乙物质的密度小于水的密度,所以乙物质放入水中会漂浮,甲物质放入水中会下沉,所以将体积相等的甲、乙两种物质放入水中,它们排开水的体积不相同,根据F浮=ρ水gV排知它们所受浮力不相同,故C错误;
D、由图像知,当质量都为2.7×103kg时,V甲=1m3,V乙=3m3,则甲、乙两种物质,体积比V甲:V乙=1:3,故D正确。
故选:D。
11.(2023•天河区二模)量筒内装有55mL水,往里放入小桶如图甲,再往小桶里放入20g的物块如图乙,图中小桶均静止,ρ水=1g/cm3,g=10N/kg,则( )
A.图甲小桶排水体积为60cm3
B.图甲小桶受到的浮力大于0.5N
C.图乙小桶排开水的质量大于20g
D.图甲小桶所受浮力等于图乙小桶所受浮力
【答案】C
【解答】解:AB、量筒内装有55mL水,由图甲知小桶排开水的体积为:V桶排=60mL﹣55mL=5mL,小桶受到的浮力为:F浮=G排=ρ水gV排=1.0×103kg/m3×10N/kg×5×10﹣6m3=0.05N<0.5N,故AB错误;
C、图乙小桶排开水的体积为:V排′=80mL﹣55mL=25mL=25cm3,
小桶排开水的质量为:
m排=ρ水V排′=1g/cm3×25cm3=25g>20g,故C正确;
D、图甲小桶所受浮力等于小桶的重力,图乙小桶所受浮力等于小桶和物体的重力之和,所以图甲小桶所受浮力小于图乙小桶所受浮力,故D错误。
故选:C。
12.(2023•龙岗区三模)如图,两个完全相同的烧杯中分别装有一定量的水和酒精(ρ酒精=0.8×103kg/m3),有两个完全相同的实心小球分别投入两烧杯中,下列说法正确的是( )
A.如果投入的是木球 (ρ木=0.6×103kg/m3),其在水中和酒精中受到的浮力比为3:5
B.如果投入的是冰球 (ρ冰=0.9×103kg/m3),其在水中和酒精中受到的浮力比为1:1
C.如果投入的是铁球 (ρ铁=7.9×103kg/m3),其在水中和酒精中受到的浮力比为5:4
D.以上都不正确
【答案】C
【解答】解:A、如果投入的是木球,因为木球的密度小于水和酒精的密度,所以木球在水和酒精中都处于漂浮状态,则其在水中和酒精中受到的浮力均等于其自身重力,所以其在水中和酒精中受到的浮力比为1:1,故A错误。
B、如果投入的是冰球,因为冰球的密度小于水的密度,大于酒精的密度,所以冰球在水中漂浮,在酒精中沉底,则其在水中受到的浮力等于其自身重力,在酒精中受到的浮力小于其自身重力,所以其在水中和酒精中受到的浮力比不等于1:1,故B错误。
CD、如果投入的是铁球,因为铁球的密度大于水和酒精的密度,所以铁球在水和酒精中均沉底,其排开水和酒精的体积都等于自身体积,则其在水中和酒精中受到的浮力比为===5:4,故C正确、D错误。
故选:C。
二.填空题(共9小题)
13.(2023•高要区二模)如图梯形物体重为12N,浸没在液体中时,弹簧测力计的示数为9N,则梯形物体受到的浮力为 3 N.方向是 竖直向上 。若上表面受到液体的压力为4N,则下表面受到液体向上的压力为 7N 。
【答案】见试题解答内容
【解答】解:物体浸没在水中,受到竖直向下的重力、竖直向上的拉力、竖直向上的浮力,
则梯形物体受到的浮力:
F浮=G﹣F′=12N﹣9N=3N,方向竖直向上,
由F浮=F下表面﹣F上表面可得,下表面受到的液体向上的压力:
F下表面=F浮+F上表面=3N+4N=7N。
故答案为:3;竖直向上;7N。
14.(2023•汕头二模)如图所示,“A”和“B”表示满载的轮船在海水或江水中静止时液面的位置。图中的轮船是在 海水 (选填“江水”或“海水”)中停泊;轮船的排水量为6000t,在海水中满载时受到的浮力是 6×107 N;轮船在江水中,船底浸入江水中的深度是6m,船底处受到的压强是 6×104 Pa。(g取10N/kg,ρ江水=1×103kg/m3,ρ海水=1.03×103kg/m3)
【答案】海水;6×107;6×104
【解答】解:(1)在海水和江水中,轮船漂浮,浮力和重力相等,即浮力大小不变;因为海水的密度大于江水的密度,根据公式F浮=ρ水gV排可知,轮船在江水中排开江水的体积大于在海水中排开海水的体积,所以在江水中的吃水线要高于在海水中的吃水线,所以图中的轮船是在海水中停泊;
(2)根据阿基米德原理得轮船所受浮力:
F浮=G排=m排g=6000×103kg×10N/kg=6×107N;
(3)船底处受到的压强为:p=ρ海水gh=1×103kg/m3×10N/kg×6m=6×104Pa。
故答案为:海水;6×107;6×104。
15.(2023•英德市一模)中国自主研发的“海斗一号”无人潜水器(如图),其在下潜的过程中,海水对它的压强 变大 (选填“变大”“变小”或“不变”)。已知海水的密度1.03×103kg/m3,在10000米深处,海水对潜水器的压强大小为 1.03×108 Pa。“海斗一号”在完成了岩石状物体的抓取和其他工作后,抛载上浮,假定潜水器在上浮的过程中体积保持不变,则未露出水面前,它所受浮力 不变 (选填“变大”“变小”或“不变”)。(g=10N/kg)
【答案】变大;1.03×108;不变。
【解答】解:“海斗一号”在下潜的过程中,深度不断增大,根据p=ρgh可知,它受到海水的压强变大;
在10000米深处,海水对潜水器的压强大小为:p=ρgh=1.03×103kg/m3×10N/kg×10000m=1.03×108Pa;
在上浮的过程中未露出水面前,排开海水的体积不变,根据F浮=ρ液gV排可知,在海水密度不变的情况下,它受到浮力不变。
故答案为:变大;1.03×108;不变。
16.(2023•龙湖区校级二模)重为10牛的正方体物块,用细线挂在弹簧测力计下浸没在水中时,测力计的示数为6牛,则物块所受浮力的大小为 4 牛,若物块上表面距水面的深度为0.1米,则它的上表面受到水的压强为 980 帕,增大物块浸没的深度,它所受浮力的大小将 不变 (选填“变大”“变小”或“不变”)。
【答案】见试题解答内容
【解答】解:物块所受浮力:
F浮=G﹣F示=10N﹣6N=4N;
物块上表面距水面的深度h=0.1m,则它的上表面受到水的压强:
p=ρgh=1.0×103kg/m3×9.8N/kg×0.1m=980Pa;
增大物块浸没的深度,因为全部浸没,V排=V.根据F浮=ρ液gV排可知,它所受浮力的大小不变;
故答案为:4;980;不变。
17.(2023•海丰县模拟)浮力调整器也称作浮力控制背心(如图),潜水者可以从气囊中增加或释放空气来达到一个适当的浮力,便于潜水者更轻松地在水下运动。潜水者背着浮力调整器时排开水的体积约为0.065m3,他下潜至水下5m深处时所受到的压强约为 5.15×104 Pa,受到的浮力为 669.5 N,浮力调整器1cm2的面积上受到的海水压力为 5.15 N。(ρ海水=1.03×103kg/m3)(g=10N/kg)
【答案】5.15×104;669.5;5.15。
【解答】解:
(1)下潜至水下5m深处时所受到的压强为:p=ρ海水gh=1.03×103kg/m3×10N/kg×5m=5.15×104Pa;
(2)他下潜至水下5m深处时受到的浮力:F浮=ρ海水gV排=1.03×103kg/m3×10N/kg×0.065m3=669.5N;
(3)根据p=可得1cm2的面积上受到的海水压力:
F=pS=5.15×104Pa×1×10﹣4m2=5.15N。
故答案为:5.15×104;669.5;5.15。
18.(2023•金平区校级三模)如图所示,这是中国航母“辽宁号”训练时舰载飞机起飞的情景。飞机起飞时能获得向上的升力,是因为机翼上方空气流速 大于 (选填“大于”、“小于”或“等于”)机翼下方空气流速。飞机飞离航母后,航母所受的浮力将 变小 (选填“变大”、“变小”或“不变”),一架总质量为22t的舰载飞机从航母上起飞后,航母排开海水的体积将变化 20 m3。(ρ海水=1.1×103kg/m3,g取10N/kg)
【答案】大于;变小;20。
【解答】解:(1)飞机飞行时能获得向上的压强差,是因为机翼上方空气流速大于机翼下方空气流速,上方压强小于下方,从而产生向上的升力,
飞机飞离航母后,航母的总重力减小,航母始终漂浮,浮力等于重力,所以浮力会变小;
(2)根据密度公式可知航母排开海水的体积减少了:ΔV排===20m3。
故答案为:大于;变小;20。
19.(2023•茂南区二模)如图甲是矿石从河中沿竖直方向缓慢吊起的示意图,图乙是绳对矿石的拉力F随时间t变化的图像,根据图像信息可知矿石的重力为 3×104 N,矿石的密度为 3×103 kg/m3,从t1至t2时间内矿石受到的浮力 变小 (选填“变大”“不变”或“变小”)。
【答案】3×104;3×103;变小。
【解答】解:当矿石完全露出液面,没有浸入水中时,矿石不受浮力,此时拉力等于重力,即为图中的t2以后,从图知道,该矿石重力为G=F浮=3×104N;
当矿石未露出液面时,即为图中的0﹣t1段,从图知道,此时绳子的拉力为2×104N,则矿石受到的浮力大小为F浮=G﹣F拉=3×104N﹣2×104N=1×104N;
由阿基米德原理知道,矿石排开水的体积(矿石的体积)V=V排===1m3;
矿石的密度ρ====3×103kg/m3;
由图知道,从t1至t2时间内,矿石受到的拉力逐渐变大,根据F浮=G﹣F拉知道,此过程中矿石所受的浮力逐渐变小。
故答案为:3×104;3×103;变小。
20.(2023•广东模拟)如图所示,我国“奋斗者”号载人潜水器在马里亚纳海沟10909m深处成功坐底,创造了我国载人深潜新纪录.“奋斗者”号体积为30m3,空载时重力为2.45×105N。此次科学考察中,科研小组在潜水器舱内装了8块压舱铁(每块压舱铁重1×104N),保证潜水器下潜工作顺利开展。(ρ海水=1.0×103kg/m3,g取10N/kg)
(1)“奋斗者”号在海面下下潜过程中受到海水的压强 变大 ,浮力 不变 (均选填“变大”“变小”或“不变”);
(2)“奋斗者”号在海面下1×104m深处受到的海水压强是 1×108 Pa,它底部一个表面积为500cm2的观察窗受到的海水压力是 5×106 N,“奋斗者”号受到的浮力是 3×105 N;
(3)潜水器完成科考任务后,至少要抛掉 3 块压舱铁才能上浮。
【答案】(1)变大;不变;(2)1×108;5×106;3×105;(3)3。
【解答】解:(1)“奋斗者”号在海面下下潜过程中,所处深度逐渐变大,根据p=ρ海水gh可知受到海水的压强变大;结合阿基米德原理可知
在海面下下潜过程中浮力不变;
(2)“奋斗者”号在海面下104m深处受到的海水压强:
p=ρ海水gh=1.0×103kg/m3×10N/kg×104m=1×108Pa;
由p=可得,表面积为500cm2的观察窗受到的海水压力:
F=pS=1×108Pa×500×10﹣4m2=5×106N;
排开海水的体积:V排=V=30m3,
受到的浮力:F浮=ρ海水gV排=1.0×103kg/m3×10N/kg×30m3=3×105N;
(3)完成科考任务上浮时有:
F浮≥G总=G潜水器+nG压舱铁,
则剩余压舱铁的个数:
n≤==5.5,则为了保证上浮,最多只能剩余5块压舱铁,
所以,至少要抛掉压舱铁的数量为:8﹣5=3。
故答案为:(1)变大;不变;(2)1×108;5×106;3×105;(3)3。
21.(2023•中山市校级模拟)如图1所示,水平面上圆筒内装有某液体,用弹簧测力计悬挂密度为1.5×103kg/m3的圆柱体,从圆柱体下底面接触液面开始,缓慢浸入直到其完全浸没在液面下一定深度,弹簧测力计示数F与圆柱体下底面到液面的深度h的关系如图2所示,若筒内液体没有溢出,则圆柱体的高度为 0.08 m,浸没后圆柱体所受的浮力大小为 8N ,筒内液体的密度是 1.2×103 kg/m3。
【答案】0.08;8N;1.2×103。
【解答】解:由图像可知,圆柱体下底面到液面的深度为8cm后,圆柱体受到的浮力不再增大,所以圆柱体刚好浸没在液体中,所以圆柱体的高度为8cm,即0.08m。
由图像可知,圆柱体下底面刚接触液面,不受浮力时,弹簧测力计示数为10N,即圆柱体的重力为10N,圆柱体刚好浸没在液体中,弹簧测力计示数为2N,则浸没后圆柱体所受的浮力F浮=G﹣F拉=10N﹣2N=8N。
圆柱体的密度为1.5×103kg/m3,则圆柱体的体积,
由阿基米德原理可得,筒内液体的密度=1.2×103kg/m3。
故答案为:0.08;8N;1.2×103。
三.计算题(共9小题)
22.(2023•广东一模)如图是我国完全自主研发制造的第一艘航空母舰——山东舰,它满载时排水量为6.75万吨,吃水深度达10m。求:(ρ海水取1.0×103kg/m3,g取10N/kg)
(1)深度为10m处海水的压强;
(2)山东舰受到海水的浮力。
【答案】(1)深度为10m处海水的压强为1×105Pa;
(2)山东舰受到海水的浮力为6.75×108N。
【解答】解:(1)深度为10m处海水的压强:
p=ρ海水gh=1.0×103kg/m3×10N/kg×10m=1×105Pa;
(2)由阿基米德原理可知,山东舰受到海水的浮力:
F浮=G排=m排g=6.75×104×103kg×10N/kg=6.75×108N。
答:(1)深度为10m处海水的压强为1×105Pa;
(2)山东舰受到海水的浮力为6.75×108N。
23.(2023•金平区一模)如图所示,用细绳将一物体系在装有水的薄壁柱形容器底部浸没。物体所受浮力为10N,容器底面积50cm2,若不计绳重,g取10N/kg:
(1)求物体的体积;
(2)若细绳对物体的拉力为4N,求物体的密度;
(3)若剪断细绳,当物体静止时受到的浮力。
【答案】(1)物体的体积是1×10﹣3m3;
(2)若细绳对物体的拉力为4N,求物体的密度是0.6×103kg/m3;
(3)若剪断细绳,当物体静止时受到的浮力为6N。
【解答】解:(1)物体浸没在水中时物体的体积:
V=V排==1×10﹣3m3;
(2)物体受到重力、拉力和浮力,物体的重力:
G=F浮﹣F=10N﹣4N=6N
物体的质量:
m==0.6kg,
物体的密度:
ρ==0.6×103kg/m3;
(3)物体的密度小于水的密度,将细线剪断后,静止时,漂浮,此时物体受到的浮力:
F浮=G=6N。
答:(1)物体的体积是1×10﹣3m3;
(2)若细绳对物体的拉力为4N,求物体的密度是0.6×103kg/m3;
(3)若剪断细绳,当物体静止时受到的浮力为6N。
24.(2023•南山区校级模拟)如图甲所示,不吸水的长方体物块放在底部水平的圆柱形容器中,物块的质量为0.2kg,物块的底面积为50cm2,物块与容器底部用一根质量、体积均忽略不计的细绳相连,当往容器中缓慢注水至如图乙所示位置,停止注水,此时,物块上表面距水面12cm,绳子竖直拉直,物块水平静止,绳子的拉力为2N。已知ρ水=1.0×103kg/m3,g=10N/kg。求:
(1)物块的重力;
(2)甲图中物块对容器底的压强;
(3)乙图中物块受到的浮力;
(4)乙图中物块下表面受到的压力。
【答案】(1)物块的重力为2N;
(2)物块对容器底的压强为400Pa;
(3)乙图中物块受到的浮力为4N;
(4)乙图中物块下表面受到的压力为10N。
【解答】解:(1)物块的重力:G=mg=0.2kg×10N/kg=2N;
(2)正方体物块对容器底的压力:F=G=2N,
甲图物块对容器底的压强为:p===400Pa;
(3)由图乙可知,长方体物块受到重力、绳子的拉力和浮力的作用,
根据力的平衡条件可知,长方体物块受到的浮力:
F浮=G+F拉=2N+2N=4N;
(4)乙图中水在物体上表面处产生的压强为:
p1=ρgh1=1.0×103kg/m3×10N/kg×12×10﹣2m=1200Pa;
由p=得,水在上表面处产生的压力为:
F1=p1S=1200Pa×50×10﹣4m2=6N;
=F下表面=F上表面+F浮=6N+4N=10N。
答:(1)物块的重力为2N;
(2)物块对容器底的压强为400Pa;
(3)乙图中物块受到的浮力为4N;
(4)乙图中物块下表面受到的压力为10N。
25.(2023•斗门区二模)如题图所示,一个重为1N的薄壁平底容器放在水平桌面上,容器内装有6N的酒精,容器的底面积为25cm2,一重3N的木块漂浮在酒精中,酒精深度为10cm,ρ酒精=0.8×103kg/m3,g取10N/kg。求:
(1)木块受到的浮力;
(2)容器对水平桌面的压强;
(3)酒精对容器底部的压力。
【答案】(1)木块受到的浮力3N;
(2)容器对水平桌面的压强为4×103Pa;
(3)酒精对容器底部的压力为2N。
【解答】解:(1)木块漂浮在酒精中,由物体沉浮条件可得F浮=G木=3N;
(2)容器对水平桌面的压力F=G总=G木+G酒+G容=3N+6N+1N=10N,
容器对水平桌面的压强p===4×103Pa;
(3)酒精深度为h=10cm=0.1m,则酒精对容器底部的压强p′=ρ酒gh=0.8×103kg/m3×10N/kg×0.1m=800Pa。
则酒精对容器底部的压力F酒=p酒S=800Pa×25×10﹣4m2=2N。
答:(1)木块受到的浮力3N;
(2)容器对水平桌面的压强为4×103Pa;
(3)酒精对容器底部的压力为2N。
26.(2023•龙华区二模)如图甲是建设过程中用钢缆拉着实心长方体建筑材料A以0.2m/s的速度竖直匀速下降的情景,图乙是建筑材料下移过程中钢缆对它的拉力F随时间t变化的图象。(ρ江水=1×103kg/m3,g取10N/kg)求:
(1)长方体A从接触水面到完全浸没用时 10 s,求A的高度hA;
(2)长方体A浸没在水中时受到的浮力是多少?
(3)卸掉钢缆后,长方体A静止时,其对江底的压强是多少?
【答案】(1)10;A的高度hA为2m;
(2)长方体A浸没在水中时受到的浮力是8×103N;
(3)卸掉钢缆后,长方体A静止时,其对江底的压强是7×104Pa。
【解答】解:(1)由图乙可知,长方体A下底面与水面接触到刚好完全浸没时向下运动的时间t=20s﹣10s=10s,
由v=可得,长方体A下降的高度即长方体A的高度:hA=vt=0.2m/s×10s=2m;
(2)由图乙可知,前10s时物体在水面以上,受到的拉力F=3.6×104N,
因长方体A匀速下降时受到的拉力与重力是一对平衡力,
所以,长方体A的重力:G=F=3.6×104N,
在20s后,长方体A完全浸没,绳子的拉力F′=2.8×104N,
则长方体A浸没在水中受到的浮力:F浮=G﹣F′=3.6×104N﹣2.8×104N=8×103N;
(3)因物体浸没时排开液体的体积和自身的体积相等,
所以,由F浮=ρ液gV排可得,长方体A的体积:
V=V排===0.8m3,
由V=Sh可得,长方体A的底面积:S==0.4m2,
卸掉钢缆后,长方体A静止时对江底的压力:F压=G﹣F浮=3.6×104N﹣8×103N=2.8×104N,
长方体A静止时对江底的压强:p===7×104Pa。
答:(1)10;A的高度hA为2m;
(2)长方体A浸没在水中时受到的浮力是8×103N;
(3)卸掉钢缆后,长方体A静止时,其对江底的压强是7×104Pa。
27.(2023•广州二模)如图,“山东舰”是中国第一艘完全自主设计、自主建造、自主配套的国产航空母舰。表是“山东舰”的部分参数,若海水的密度取ρ=1.0×103kg/m3,g取10N/kg,通过计算回答,“山东舰”满载时:
(1)全速航行1200km用多长时间?
(2)船底受到海水的压强是多少?
(3)船受到的浮力是多少?
【答案】(1)全速航行1200km用时20h;
(2)船底受到海水的压强是1×105Pa;
(3)船受到的浮力是7×108N。
【解答】解:(1)根据v=可得航行1200km所用的时间:
t===20h;
(2)“山东舰”满载时吃水深度为10m,则船底受到海水的压强:
p=ρgh=1.0×103 kg/m3×10N/kg×10m=1×105Pa;
(3)满载时排水量:m排=70000t=7×107kg,
船受到的浮力:F浮=G排=m排g=7×107kg×10N/kg=7×108N。
答:(1)全速航行1200km用时20h;
(2)船底受到海水的压强是1×105Pa;
(3)船受到的浮力是7×108N。
28.(2023•南山区校级四模)2022年6月17日,中国自主研发的第三艘国产航空母舰“福建号”下水成功。福建号全长318m,飞行甲板宽度73m,其搭载各型舰载机数量超过50架,其满载排水量为88000t,吃水深度11m(船底到海面的距离),是目前世界上最大的常规动力航母。(ρ海水=1×103kg/m3,g=10N/kg),求:
(1)满载时船底受到海水的压强。
(2)满载时受到的浮力。
(3)满载时,排开海水的体积。
【答案】(1)满载时船底受到海水的压强为1.1×105Pa。
(2)满载时受到的浮力为8.8×108N。
(3)满载时,排开海水的体积为8.8×104m3。
【解答】解:(1)根据p=ρgh,满载时船底受到海水的压强:
p=ρ海水gh=1.0×103kg/m3×10N/kg×11m=1.1×105Pa;
(2)根据阿基米德原理F浮=G排=m排g,满载时受到的浮力:
F浮=G排=m排g=88000×103kg×10N/kg=8.8×108N;
(3)根据阿基米德原理F浮=G排=m排g=ρ液V排g,满载时,排开海水的体积:V排===8.8×104m3;
答:(1)满载时船底受到海水的压强为1.1×105Pa。
(2)满载时受到的浮力为8.8×108N。
(3)满载时,排开海水的体积为8.8×104m3。
29.(2023•福田区二模)市面上有一种防溺水手环,如图,将手环系在手臂上,紧急情况下打开手环,手环内气瓶的CO2会迅速充满气囊,最终使人漂浮于水面。为确保安全,人体浸入水中的体积不能超过人体总体积的五分之四。已知某运动员质量m人=51kg,平均密度ρ人=1.02×103kg/m3,水的密度ρ水=1.0×103kg/m3,g取10N/kg,忽略手环体积和自重,求:
(1)该运动员的重力;
(2)当人体浸入水中体积为人体总体积的五分之四时,该运动员在水中受到的浮力;
(3)人漂浮时,气囊体积至少多大,才能确保运动员的安全。
【答案】(1)该运动员的重力为510N;
(2)当人体浸入水中体积为人体总体积的五分之四时,该运动员在水中受到的浮力为400N;
(3)人漂浮时,气囊体积至少为0.011m3,才能确保运动员的安全。
【解答】解:(1)该运动员的重力为:
G人=m人g=51kg×10N/kg=510N;
(2)由ρ=得人的体积为:
V人===0.05m3,
当人体浸入水中体积为人体总体积的五分之四时,该运动员在水中受到的浮力为:
F浮=ρ水gV排=ρ水gV人=1.0×103kg/m3×10N/kg××0.05m3=400N;
(3)人漂浮时,受到的浮力为F浮′=G人=510N,
由F浮=ρ水gV排得此时排开水的体积为:
V排′===0.051m3;
气囊体积为:
V气囊=V排′﹣V人=0.051m3﹣×0.05m3=0.011m3。
答:(1)该运动员的重力为510N;
(2)当人体浸入水中体积为人体总体积的五分之四时,该运动员在水中受到的浮力为400N;
(3)人漂浮时,气囊体积至少为0.011m3,才能确保运动员的安全。
30.(2023•佛冈县一模)边长为20cm的薄壁正方形容器(质量不计)放在水平桌面上,将质地均匀的实心圆柱体竖直放在容器底部,其横截面积为200cm2,高度为10cm,如图甲所示,然后向容器内缓慢注入某种液体,圆柱体始终直立,圆柱体对容器底部的压力与注入液体质量的关系如图乙所示。
(1)求圆柱体的质量;
(2)当圆柱体刚被浸没时,求它受到的浮力;
(3)当液体对容器底部的压强与容器对桌面的压强之比为1:3时,求容器内液体的质量。
【答案】(1)圆柱体的质量为14kg;
(2)当圆柱体刚被浸没时,它受到的浮力为20N;
(3)容器内液体的质量为4kg。
【解答】解:(1)由图乙可知,当注入液体的质量为0时,此时圆柱体对容器底部的压力F压等于圆柱体的重力G0,即F压=G0=140N,
故由G=mg可得,圆柱体的质量为m0==14kg;
(2)由题意可知,圆柱体的体积为V柱=S柱h柱=200cm2×10cm=2000cm3=2×10﹣3m3,
正方体容器的底面积为S容=20cm×20cm=400cm2=0.04m2,
圆柱体刚好浸没时,液体的体积为
液=(S容﹣S柱)h柱=(0.04m2﹣0.02m2)×0.1m=2×10﹣3m3,
由图乙可知,圆柱体刚好浸没时,注入液体的质量为m液=2kg,
故液体的密度为ρ液==1.0×103kg/m3,
由阿基米德原理可得,当圆柱体刚被浸没时,它受到的浮力为F浮=ρ液gV排=ρ液gV柱=1×103kg/m3×10N/kg×2×10﹣3m3=20N;
(3)由(2)中可知,圆柱体刚好浸没时注入液体的质量为2kg,当注入液体质量m1小于等于2kg时,
容器内的液体深度为h′=,
ΔS=S容﹣S柱=0.04m2﹣0.02m2=0.02m2,
由p=ρgh可得,此时液体对容器底的压强为p1=ρ液g﹣﹣﹣﹣﹣①
由图乙可知,当没有注入液体时,圆柱体对容器底的压力为140N,即圆柱体的重力为140N,则注入液体后,由受力分析可知,容器对桌面的压力为F=140N+m1g,
容器对桌面的压强为:p2=﹣﹣﹣﹣②,
由题意可知
p1:p2=1:3③
将①②代入③中解得m1=2.8kg,因m1=2.8kg>2kg,
故应舍去,当注入液体的质量大于2kg时,即注入液体的深度大于10cm,因液体体积与圆柱体体积之和等于容器底面积乘以液体的深度,即V液+V柱=S容h′,
液体的体积为V液=,
故可得+V柱=S容h′,
解得此时液体的深度为h′=,
由p=ρgh可得,此时液体对容器底的压强为p液=ρ液gh′=ρ液g×,④
由受力分析可知,容器对桌面的压强为p容=,
由题意可知p液:p容=1:3,
故可得(mg+ρ液gV柱):(140N+mg)=1:3,
代入数据可得(m×10N/kg+1×103kg/m3×10N/kg×2×10﹣3m3):(140N+m×10N/kg)=1:3,
解得m=4kg。
答:(1)圆柱体的质量为14kg;
(2)当圆柱体刚被浸没时,它受到的浮力为20N;
(3)容器内液体的质量为4kg。受力分析
力学平衡式
适用条件
沉底平衡
F浮=G-F支
物体密度大于液体密度且物体沉在容器底部
被拉平衡
F浮=G+F拉
物体密度小于液体密度,绳子或铁块或石块对物体有向下的拉力,如连接体
叠加平衡
F浮=G+F压
密度小于液体密度的物体漂浮在液面,石块或铁块对物体有向下的压力。叠加后增大的浮力等于物体的叠加物体的重力,ΔF浮=G加。
长
305m
吃水深度
10m(满载)
宽
75m
排水量
70000t(满载)
最大功率
1.5×105kW
最大航速
60km/h
专题05 动态电路分析-中考物理专练(广东专用): 这是一份专题05 动态电路分析-中考物理专练(广东专用),文件包含专题05动态电路分析原卷版docx、专题05动态电路分析解析版docx等2份试卷配套教学资源,其中试卷共41页, 欢迎下载使用。
【中考二轮】2024中考物理热点·重点·难点(广东专用)专题08 浮力的四种计算方法-专题训练.zip: 这是一份【中考二轮】2024中考物理热点·重点·难点(广东专用)专题08 浮力的四种计算方法-专题训练.zip,文件包含专题08浮力的四种计算方法原卷版docx、专题08浮力的四种计算方法解析版docx等2份试卷配套教学资源,其中试卷共37页, 欢迎下载使用。
中考物理一轮复习(知识+考点+分层练习)专题14 浮力的四种计算方法(2份打包,原卷版+教师版): 这是一份中考物理一轮复习(知识+考点+分层练习)专题14 浮力的四种计算方法(2份打包,原卷版+教师版),文件包含中考物理一轮复习知识+考点+分层练习专题14浮力的四种计算方法原卷版doc、中考物理一轮复习知识+考点+分层练习专题14浮力的四种计算方法教师版doc等2份试卷配套教学资源,其中试卷共0页, 欢迎下载使用。

