第13讲 强调句、省略句与插入语-2024年中考一轮复习英语语法基础复习与巩固
展开中考总复习一般分为三轮:
1、第一轮复习为基础知识的单元、章节复习。通过第一轮的复习,使学生系统掌握基础知识、基本技能和方法,形成明晰的知识网络和稳定的知识框架。
2、第二轮复习打破章节界限实行大单元、小综合、专题式复习。第二轮复习绝不是第一轮复习的压缩文档,而是一个知识点综合、巩固、完善、提高的过程。复习的主要任务及目标是:完成各部分知识的条 理,归纳,糅合,使各部分知识成为一个有机的整体。
3、第三轮复习是知识、能力深化巩固的阶段。复习资料的组织以中考题及模拟题为主,回扣教材,查缺补漏,进行强化训练。同时,要教给学生一些必备的应试技巧和方法,使学生有足够的自信从容地面对中考。
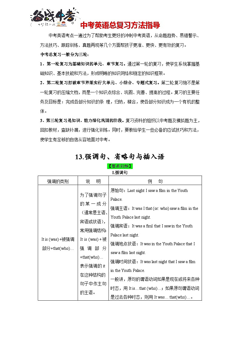
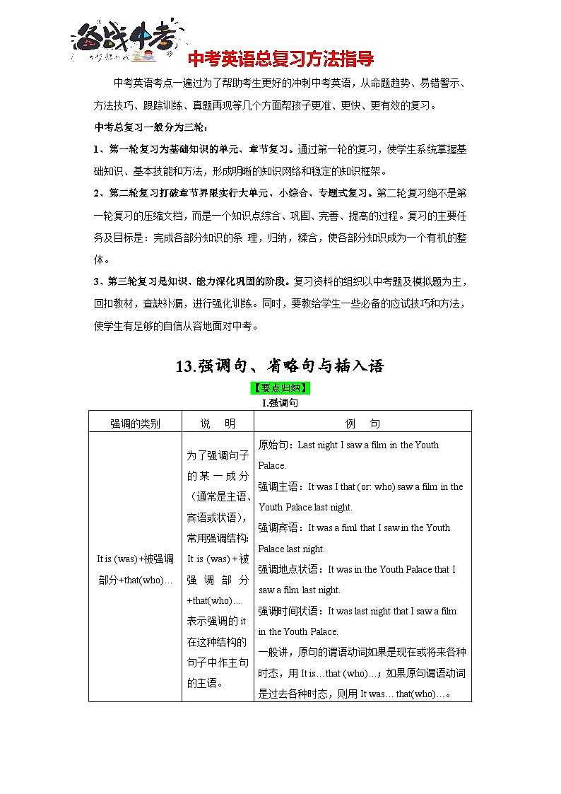
13.强调句、省略句与插入语
【要点归纳】
I.强调句
II.省略句
III.插入语
IV.插入语
插入语的类型较多,常见的如下几种:
1.形容词(短语)作插入语
能用作插入语的形容词(短语)常见的有:true,wnderful,excellent,strange t say,mst imprtant f all, sure enugh等。
如:
True,it wuld be t bad. 真的,太糟了。
Wnderful,we have wn again. 太好了,我们又赢了。
Strange t say,he hasn’t gt my letter up t nw.
说来也奇怪,他到现在还没有收到我的信。
Mst imprtant f all,we must learn all the skills.
最重要的是,我们必须掌握所有的技巧。
2.副词(短语)作插入语
能用作插入语的副词(短语)有:indeed,surely,still,therwise,certainly,hwever,generally, persnally,hnestly,frtunately,luckily,thugh,besides,exactly,perhaps,maybe,prbably,frankly,r rather等。
如:
When he gt there,he fund,hwever,that the weather was t bad.
可是到了那儿之后他发现,那儿的天气太坏了。
Otherwise,he wuld still be at hme.
不然的话,他还会在家的。
3.介词短语作插入语
能用作插入语的介词短语有:in fact,in ne’s pinin,in general,in a wrd,in ther wrds,in a few wrds,f curse,by the way,as a result,fr example,n the cntrary,n the ther hand,t ne’s surprise,in shrt,as a matter f fact,in cnclusin,in brief等。
如:
Yu can’t wait anymre-in ther wrds,yu shuld start at nce.
你不能再等了——换言之,你得立即出发。
On the cntrary,we shuld strengthen ur crpratin with them.
相反,我们应该加强和他们的合作。
4.V-ing(短语)作插入语
能用作插入语的V-ing(短语)常见的有:generally speaking,strictly speaking,judging frm by,talking f, cnsidering等。
如:
Generally speaking,the weather there is neither t cld in winter nr t ht in summer.
一般来说,那儿的气候冬天不太冷,夏天不太热。
Judging by his clthes,he may be an artist.
从衣着来判断,他可能是个艺术家。
5.不定式短语作插入语
能用作插入语的不定式短语有:t be frank,t be hnest,t be sure,t tell yu the truth,t make matters wrse,t sum up,t start with,t begin with等。
如:
T be frank,I dn’t quite agree with yu.
坦率地说,我不太同意你的意见。
T tell yu the truth,I’m nt s interested in the matter.
跟你说实话,我对这件事情的兴趣不大。
T sum up,success results frm hard wrk.
总而言之,成功是艰苦努力的结果。
6.句子(陈述句和一般疑问句)作插入语
能用作插入语的句子有:I am sure,I believe,I think,I knw,I suppse,I hpe,I’m afraid,yu see, what’s mre,that is t say,as we knw,as I see,believe it r nt等。
如:
Sme animals nly half-hibernate,that is t say,their sleep is nt such a deep ne.
有些动物只是半冬眠,就是说,它们的睡眠并不是深度睡眠。
I believe,China will catch up with the develped cuntries sner r later.
我确信,中国迟早会赶上发达国家。
He can’t pass the exam,because he desn’t study hard. What’s mre,he isn’t s clever.
他不能通过这次考试,因为他学习不认真,更何况他又不太聪明。
【拓展演练】
1. We will spend ______ ding ur favrite things.
A. sme timeB. smetimes
C. smetimeD. sme times
2. --Is Je really badly ill? -- ________________ . He is still in hspital nw.
A. I dn't think sB. I am nt sure
C. I dn't hpe sD. I am afraid s
3. What d yu think ______slve the prblem?
A. yu can dB. can yu d
C. yu can d tD. can yu d t
4. It was nt until I tld him __________ he knew abut it.
A. thatB. whenC. whileD. as
5. —Where n earth did yu g last night?
—I t the mvies with my friends.
A. did wentB. d gC. did gD. d went
6. ----________ prgress he has made!
----________. As we all knw he is always studying hard.
A. What a great, He has sB. What a much, S has he
C. What great, S he hasD. Hw rapid, S has she
7. ---I like t eat cakes with cream n tp.
---___________! They are delicius.
A. Gd luckB. Me tC. I hpe sD. Yu’re kidding
8. It is imprtant ______ students ______ carefully in class .
A. fr, listening.B. f , listenC. fr, t listenD. f , t listen.
9. I like basketball, but my sister ________.
A. desn’tB. desC. dn’t
10. —Oh, dear. Yu have stepped n my ft.
—Oh, ________. I’m terribly srry.
A. s have IB. s did IC. s I haveD. s I d
11. — Let's have sme fruit and vegetables.
— gd.
A. SundsB. T sundC. Sund
12. I find _____ nt easy t answer this questin in English.
A. thatB. itC. themD. This
13. —Many students wn't take part in the activities tday.
—________. We are t busy studying fr ur mid—term exam!
A. S will IB. S d IC. Neither will I
14. —Des she have a baseball?
—N, she desn’t have a baseball but I _______.
A. haveB. hasC. desD. d
15. — Many peple here________ their hmetwn since they were yung.
—________. There are nly a few peple left.
A. have left ; S it isB. have left; S is it
C. have been away frm; S it isD. have been away frm; S is it
16. —Which wman is yur new teacher? —________.
A. The ne in a red catB. The ne is in a red cat
C. The ne wears a red catD. The ne is wearing a red cat
17. Kate is sleeping when _________ t sft music.
A. listeningB. t listen ,C. t be listenedD. listens
18. —Tm has made great prgress recently.
—________,and________.
A. S he has, s yu haveB. S he has, s have yuC. S has he, s have yu
19. It is in 1960 _______ Chinese first put ut flag n Munt Qmlangma.
A. whenB. thatC. whichD. in which
20. Where d yu think ________ he ________ his CD?
A. did; buyB. has; bughtC. /; bughtD. des; buy
21. —____shuld get the jb,Tm r Jim?
—I think Tm shuld get the jb.
A. Wh d yu thinkB. Whse d yu think
C. D yu think whseD. D yu think wh
22. —David has made great prgress in English recently.
—________. He did best in the final exam.
A. S has heB. S he hasC. S des he
23. If yu g there next week, .
A. I d, t.B. I will, t.C. I did, t.
24. —China has made great prgress these years. —________.
A. S it hasB. S has itC. S des it
25. Yu shuld be careful while ________ ftball.
A. t playB. playC. playsD. playing
26. I like green but my sister ______.
A. like green,tB. desn’tC. desD. desn’t like
27. —Wh d yu______is the best student in ur class?
—Li Hua, f curse.
A. think fB. think abutC. thinkD. thught
28. Keeping pets brings us happiness. ________, we can als learn hw t care fr thers frm keeping pets.
A. Such asB. As a resultC. HweverD. Mre imprtantly
29. —Jim enjys listening t pp music. ______________.
A. S des Helen.B. Als is Helen
C. Helen likes alsD. S Helen des
30. —Which is ____________ father?
—The man __________ a blue shirt.
A. Tm and Jhn’s; wearsB. Tm’s and Jhn’s; wears
C. Tm and Jhn’s; inD. Tm and Jhn’s; with
31. I dn’t have a vlleyball but my brther, Alan ________.
A. hasB. canC. desD. has it
32. It was because I was caught in the traffic jam ________ I came t schl late this mrning.
A. whichB. whenC. whatD. that
33. —Wh d yu ____ is the best student in ur class?
—Liu Ming, f curse.
A. thinkB. think fC. think abutD. t think
34. —The meeting will begin at 3 p.m. ________ be late.
—All right.
A. Dn’t try tB. Try nt t
C. Try t ntD. Dn’t try
35. – I haven’t finished my math prject yet.
– _______ .
A. Me, tB. I, tC. Me, neitherD. Neither did I
36. (山东博兴期末试题) —________ shuld get the jb, Je r Jeff?
—I think Jeff shuld get the jb.
A. Wh d yu thinkB. D yu think whC. What d yu guessD. D yu guess what
37. It’s imprtant ___________ all f us ___________ English ludly in the mrning.
A. fr; readingB. t; reading
C. f; t readD. fr; t read
38. It is I ____ against the plan, because it sunds impssible t carry ut.
A. wh areB. that areC. that isD. wh am
39. ______ is impssible fr us ______ the wrk in ten days.
A. It, finishB. It, t finish
C. This, t finishD. That, t finish
40. I dn't like talking with my friends n the phne and ______ Tm.
A. neither desB. des neitherC. s desn't
41. --- When did yu finish reading yur favrite nvel last night?
--- _________________.
A. Fr my mther came backB. Since my mther came back
C. Until my mther came backD. Nt until my mther came back
42. I like the red hat, _______ my parents _______.
A. and; aren'tB. but; aren't
C. and; dn'tD. but; dn't
43. —I ________ this bk. It’s bring.
—But I ________. I think it’s very fun.
A. dn’t want; wantB. dn’t want; dC. want; dn’tD. want; d
44. ________cme t my birthday party.
A. BeB. HaveC. DD. Can
45. —D yu think it's ging t rain? —I _____ nt!
A. wishB. thinksC. hpeD. hpe it
46. Lucy has mre freign friends than Lily ________.
A. isB. hasC. haveD. des
47. —Jack bught a new mbile phne the ther day.
—________? That’s his third ne in just ne mnth.
A. Had heB. Did heC. Des heD. Has he
48. —We are nt ging n hliday this summer. ________, we haven't gt the mney.Besides, Frank has t attend an imprtant training fr three mnths.
—What a pity!
A. As a resultB. Once in a whileC. After allD. T start with
49. —Kangkang has changed a lt recently.
—________, and ________.
A. S has he; s have yuB. S he has; s yu haveC. S he has; s have yu
50. A: I hate actin films. B: ________
A. S d I.B. Neither d I.C. S wuld I.D. Neither wuld I.
51. —The prgram Super lcal(声入人心)is ppular nw.
—________and________the vice f China.
A. S is it; s it isB. S it is; s isC. S is it; s is
52. It’s time .
A. t g t hmeB. t g hmeC. ging t hme D, ging hme
53. —Why d yu like the panda best in this z?
—Because it’s the nly animal ______ cmes frm China.
A. whatB. thatC. whD. /
54. --- I hear that The Wndering Earth is ppular nw. I have never watched it. What abut yu?
--- __________, but I am very busy this week. Hw abut seeing it tgether next week?
A. I dn’t agree with yuB. Me t
C. Me neitherD. I’m afraid s
55. — When are yu free?
— The day after tmrrw. That is, I'll have time this Thursday.
A. In the endB. In ther wrdsC. In fact
56. The bk is_____________ interesting __________ I can’t even drp it fr a minute.
A. such; thatB. t; t
C. s; thatD. either; r
57. I’ll visit my grandparents in a week, ________, n 12 January.
A. such asB. s thatC. that isD. as well
58. —Jhn sings well in ur schl.
—________. He is ppular.
A. S he isB. S is heC. S he desD. S des he
59. It is ur teacher wh makes _______ pssible fr us t make ur dream cme true.
A. themB. itC. thisD. that
60. –I haven’t been t the science museum fr a lng time. What abut yu?
– . Let’s g this weekend.
A. Me tB. I’ve n ideaC. I think sD. Me neither
61. —Wh has a hamburger fr lunch?
—Frank .
A. isB. hasC. desD. eats
62. ―I can’t wait fr the cncert. ________ will it begin?
―________ next Saturday.
A. When; UntilB. Hw lng; Nt until
C. When; Nt untilD. Hw lng; Until
63. I have the same pen ________.
A. which yu haveB. as yursC. that yu areD. as yu
64. --Mike likes playing basketball
--
A. S des he.B. S he is
C. S she desD. S he des
65. —Bill has made much prgress in his study thrugh his hard wrk.
—________. And he has set a gd example t ther students.
A. S he isB. S he hasC. S has he
66. —Mre and mre peple prefer t walk rather than ride in cars.
— , Walking is gd fr health.
A. S they areB. S are theyC. S they dD. S d they
67. —When did yu get t knw her?
—It was in 1998 ________ we wrked tgether.
A. thatB. sinceC. whichD. when
68. — Father, yu prmised!
—Well, _______. But it was yu wh didn’t keep yur wrd first.
A. s I wasB. s I didC. s have I
69. I drpped in the water while ____.
A. batB. t batC. batingD. a bat
70. –I dn’t think he’s s great.
--_______ I d.
A. AndB. OrC. ButD. S
71. Thugh I watch ftball matches, ________, I dn’t like ftball.
A. tell yu the truthB. t tell yu the truth
C. t tell truth D. t tell yu truth
72. I dn’t have a tennis ball, but my friend Grace .
A. dB. desC. is
73. Jack desn’t ________ a dictinary, but his brther ________.
A. have, desB. has, hasC. has, desD. have, has
74. Super Brain is_______ an interesting TV prgram_______ many peple like watching it.
A. s; thatB. such; thatC. s; asD. such; as
75. A: D yu miss Mr Chen?
B: Yes. I d._ have yu ever heard f him since he left?
A. By the way
B. On the way
C. in the way
76. He fell ff the bike, ____________, he brke ne f his leg.
A. because fB. luckily
C. as a resultD. hwever
77. I dn’t have a basketball, but my friend Alan ________.
A. hasB. desC. wants
78. —Ww. It is rather cld tday. —Yes. ____ yesterday.
A. S it isB. S it wasC. S was
强调的类别
说 明
例 句
It is (was) +被强调部分+that(wh)…
为了强调句子的某一成分(通常是主语、宾语或状语),常用强调结构:
It is (was) +被强调部分+that(wh)…
表示强调的it在这种结构的
句子中作主句的主语。
原始句:Last night I saw a film in the Yuth Palace.
强调主语:It was I that (r: wh) saw a film in the Yuth Palace last night.
强调宾语:It was a fiml that I saw in the Yuth Palace last night.
强调地点状语:It was in the Yuth Palace that I saw a film last night.
强调时间状语:It was last night that I saw a film in the Yuth Palace.
一般讲,原句的谓语动词如果是现在或将来各种时态,用It is…that (wh)…;如果原句谓语动词是过去各种时态,则用It was… that(wh)…。
注意点
= 1 \* GB3 ①在强调主语时,that后的谓语动词要与被强调者保持人称和数的
It is I wh am a teacher.
= 2 \* GB3 ②即使被强调的主语是复数,主句中的谓语动词也用单数
It is they wh ften help me with my lessns.
= 3 \* GB3 ③在强调时间、地点、原因、或方式状语时,不要用when,where,why
或 hw ,而用that
It was because her mther was ill that she didn't g with us.
= 4 \* GB3 ④在强调nt … until 结构中由 until 短语(或从句)表示的时间状语时,
要用固定的强调句型
It is(was) nt until 。that 从句中的谓语动词用肯定式。
My father didn't cme hme until 12 'clck last night.
It was nt until 12 'clck last night that my father came hme.
= 5 \* GB3 ⑤在强调一般疑问句中的某一成分时,主句要用一般疑问句的语序:
把is/ was提到it前面。
Did this happen in Beijing?
Was it in Beijing that this happened?
= 6 \* GB3 ⑥特殊疑问句中只有疑问词可以强调,其强调结构是“被强调部分(通
常是疑问代词或疑问副词)+ is/was + it + that/ wh + 其它部分?"
Where were yu brn?
Where was it that yu were brn?
= 7 \* GB3 ⑦nt …until…句型的强调句[来源:学|科|网Z|X|X|K]
句型为:It is/ was nt until + 被强调部分 + that + 其它部分
原始句:He didn’t g t bed until/ till his wife came back.
强调句:It was nt until his wife came back that he went t bed.
此句型只用until,不用till。但如果不是强调句型,till, until可通
用;因为句型中It is/ was nt … 已经是否定句了,that后面的从句
要用肯定句,切勿再用否定句了。
谓语动词的强调
It is/ was … that …结构不能强调谓语,如果需要强调谓语时,用助动词d/ des或did。
D sit dwn. 务必请坐。
He did write t yu last week.上周他确实给你写了信。
D be careful when yu crss the street.
过马路时,务必(千万)要小心啊!
此种强调只用d/des和did ,没有别的形式;过去时用did,后面的谓语动词用原形。
类别
具体内容
例句
词
法
上
的
省
略
名词所有格后修饰的名词在以下情况可以省略
①如果名词所有格修饰的名词在前文已出现,则可以省略。
②名词所有格后修饰的名词如果是指商店、住宅等地点时,这些名词也常常省略。
These are Jhn's bks and thse are Mary's (bks).
这些是约翰的书,那些是玛丽的书。
at the dctr's 在诊所 at Mr. Green's 在格林先生家
t my uncle's 到我叔叔家 at the barber's 在理发店
冠词的省略
①为了避免重复
②在副词的最高级前面的定冠词常可以省略。
③在某些独立主格结构中。
④在as引导的让步状语从句中,当作表语的单数名词提前时,不定冠词要省略。
①The lightning flashed and thunder crashed.电闪雷鸣。
(thunder前省略了定冠词the)
②She sings best in the class.她在班上唱歌唱得最好。
③Our teacher came in, bk in hand.
(=Our teacher came in, with a bk in his hand.)
我们的老师手里拿着一本书进来了。
④Child as he is, he knws a lt.
虽然他还是一个孩子,却懂得很多
介词的省略
= 1 \* GB3 ①bth 后常跟f短语,其后可以接名词复数形式,也可以接代词宾格复数形式。接复数名词时,介词f可以省略,但接代词宾格时,f不能省略。
②在现在完成时表持续和重复的句型中,一段时间前的介词fr可以省略。
③和一些动词搭配构成的短语中的介词,cnsider... (as)..., prevent / stp... (frm)ding...,
have truble / difficulty... (in) ding...,spend... (in / n) ding... 等中的介词可以省略。
= 1 \* GB3 ①Bth (f) the films were interesting. 这两部电影都很有趣。
She invited bth f us t her birthday party.
她邀请我们俩去参加她的生日派对。
②These shes are wrn ut. They have lasted (fr) a lng time.
这双鞋穿破了,已经穿了很长一段时间了。
③Trees can prevent the earth (frm) being washed away.
树能阻止泥土被冲走。
Can yu stp him (frm) ging swimming in the river?
你能阻止他下河洗澡吗?
I have sme difficulty (in) answering the questin.
回答这个问题我有点困难。
①有些动词,believe, find, think, feel, cnsider, imagine, prve等后作宾补的结构。
t be + n. / adj.中的t be可以省略。
②感官动词see, hear, feel, watch, ntice 等以及使役动词let, make, have后作宾补的动词不定式,
其中的不定式符号t要省略,但变为被动结构时,t必须保留。
③在can nt but, can nt chse but, can nt help but之后的动词不定式一般不带t;but之前有实
义动词d的某个形式d, des, did, dne 时,也不带t, 否则要带t。
④在并列结构中为了避免重复。
⑤在why, why nt 引导的特殊问句中后跟省略t的动词不定式。
⑥动词不定式中动词原形部分是否省略,主要看句子前面是否已出现过同样的动词。如果句子前面出现过同样的动词,为了避免重复,句子后面的不定式常省略动词原形,而保留不定式符号t。
①I cnsider him (t be) lazy.我认为他懒。
His mther fund him (t be) a clever by.
他母亲发觉他是一个很聪明的孩子。
②They made the by g t bed early.他们强迫这个男孩早睡。
The by was made t g t bed early. 这个男孩被迫早睡。
注:help后作宾补的动词不定式中的t可以省略也可保留。
We have nthing t d nw but wait.
我们现在除了等没有别的事可做。
I can nt but admire his curage. 我不能不钦佩他的勇敢。
He has n chice but t accept the fact.
除了接受这个事实他别无选择。
但两个不定式有对照或对比的意义时,则后一个t不能省。
I came nt t scld but t praise yu.
我来不是责备你,而是赞美你。
在一些动词affrd, agree, expect, frget, mean, pretend, remember, want, refuse, hpe, wish, wuld like (lve), try等后跟动词不定式作宾语,不定式中的t可以承前(后)省略。
—Will yu g t the cinema with me?
你愿和我一起去看电影吗?
—Well, I'd like t (g with yu). 我愿意。
I wuld d it fr yu, but I dn't knw hw t (d it fr yu).
我想为你做这事,但我又不知如何做。
句
法
上
的
省
略
简单句中的省略
①感叹句中常省略主语和谓语。
②在一些口语中可以省略某些句子成分。
①What a ht day (it is)!多热的天啊!
Hw wnderful!多妙啊!
②—(Will yu)Have a smke?你抽烟吗?
—N.Thanks.不,谢谢了。
(Is there)Anything else t say?还有别的要说吗?
并列句中的省略:①如果主语不同,而谓语动词中的一部分相同,则省略谓语动词中相同的那部分。②主语相同,谓语动词也相同,则二者都可以省略。③主语相同,而谓语不同,则可以省略主语。④在并列复合句中,如果that从句从属于第二个并列句且它的谓语动词和宾语等其它一些成分与第一个并列句相同时,这个that从句通常可以省略这些相同的部分。
①Jhn must have been playing ftball and Mary (must have been) ding her hmewrk.
约翰一定在踢球,而玛丽一定在做作业。
②His suggestins made Jhn happy, but (his suggestins made) Mary angry.
他的建议使约翰高兴,却使玛丽很生气。
③Old McDnald gave up smking fr a while, but (he) sn returned t his ld ways.
老麦克唐纳戒了一阵子烟,可很快又抽上了。
复合句中的省略
▲名词性从句中的省略
①作宾语的what从句中的谓语动词与主句的相同,则what从句可以省略谓语,甚至主语
②有时候也可以根据说话的情景来省略主句中的一些成分。
③在某些表虚拟语气的主语从句、宾语从句、表语从句和同位语从句中,从句谓语动词中的助动词shuld可以省略。
▲定语从句中的省略
①在限制性定语从句中,作宾语的关系代词that, which, wh (whm)常可以省略。
②关系副词when, where, why以及that在the time(day, mrning, afternn, evening, night, week,
mnth, year等) when, the place(desk, table, rm, spt, huse, twn, cuntry, schl等)where, the reasn why, the way that结构中引导限制性定语从句时,在非正式场合下,可以省略关系副词when, where, why, that。
▲状语从句中的省略
当状语从句中的主语和主句的主语一致,或状语从句中的主语是it,并且又含有be动词时,常可以省略从句中的主语和be动词。
①在as, befre, till, nce, when, while等引导的时间状语从句中。
②在thugh, althugh,等引导的让步状语从句中。
③在if, unless(=if... nt)等引导的条件状语从句中。
④在as, as if, as thugh引导的让步状语从句中。
⑤在as(s)... as..., than引导的比较状语从句中。
复合句中的省略
▲名词性从句中的省略
①Smene has used my bike, but I dn't knw wh (has used it).
有人用了我的自行车,但我不知道是谁。
He has gne, but n ne knws where (he has gne).
他走了,但没人知道他去哪儿了。
②(I'm)Srry I've kept yu waiting s lng.
对不起,让你久等了。。
▲定语从句中的省略
①The man(wh/whm)I saw is called Smith.
我见到的那个人名叫史密斯。
Where is the bk (which) I bught this mrning?
今天上午我买的那本书在哪儿?
②I shall never frget the day (when) we first met.
我永远也不会忘记我们第一次见面的那一天。
The reasn (why) he came s early is his wn affair.
他来这么早是他自己的事。
The way (that) yu answered the questins was admirable.
你回答这些问题的方式令人钦佩。
▲状语从句中的省略
①While(I was)waiting, I was reading sme magazines.
我一边看杂志,一边等。
②Thugh (they were) tired, they went n wrking.
虽然他们累了,但他们仍继续工作。
③Yu shuldn't cme t his party unless (yu were) invited.
除非你被邀请,否则你不应该来参加他的宴会。
④He did as (he had been) tld. 他按照被告知的那样去做了。
He paused as if (he was) expecting her t speak.
他停下来,好像是在期待她说话。
⑤He did as (he had been) tld. 他按照被告知的那样去做了。
79. We spent an hur English every day.
A. speakB. speaking
C. t speakD. speaks
80. It's________ far_______ walk hme frm here. Let's take a bus.
A. s; thatB. t; t
C. enugh; tD. such; that
81. —My classmates have changed a lt in the past three years.
—________.
A. S they haveB. S have theyC. S they is
82. —The film “Big Head Sn and Small Head Dad” is enjyed by children.
— ___________.
A. S des it .B. S it des.
C. S it is.D. S is it.
83. We ____ urselves at the party yesterday.
A. d enjyB. d enjyedC. did enjyD. did enjyed
84. — Mbile payment is turning China int a cashless sciety (无现金社会).
— ________. It makes ur lives easier and quicker.
A. S it isB. S it desC. S is it
85. It is in Shanghai_______ I met my classmate.
A. whB. whatC. thatD. where
86. —It’s such a wnderful experience!
—________ I hpe I can cme t d it next time!
A. S it is.B. S is it.C. S des it.
87. --Zhang Fuqing, nce a sldier, ften thinks mre abut thers than himself.
--______.
A. S he desB. S des heC. S he is
88. ﹣Wh fund the lst sheep?
﹣Tim and Tm______.
A. finded it. B. were fundC. didD. fund
89. There is a bridge ________ the river. Be careful when ________ it.
A. acrss; verB. ver; crssingC. ver; acrssD. ver; crss
90. I can play basketball, but my sister ________.
A. dn’tB. can’tC. desn’tD. isn’t
91. Which f the fllwing sentences is right?
A. I think yur ruler is as lng as me.
B. I dn’t think yur ruler is s lng as mine.
C. I think yur ruler is s lng than mine.
D. I dn’t think yur ruler is s lng as me.
92. —Taian is really a cmfrtable city t live in.
—________. And it’s wrld-famus fr Munt Tai.
A. S it desB. S it isC. S is itD. S des it
93. Parents’ lve never changes. It is their lve _____ encurages us t vercme the difficulties in ur study and life. We shuld be grateful t ur parents n matter where we are.
A. whB. thatC. whm
94. – Gd news! Yu’ve passed the PE test.
--Hray! , I am wrrying abut it.
A. All in allB. T be hnestC. Withut dubtD. In my pinin
95. —Kangkang is gd at English.
—________ He ften speaks t freigners.
A. S is he.B. S he is.C. S was he.D. S he was.
96. ---In recent years mre and mre Indians like traveling in Asia during May Day.
--- .
A. S d we ChineseB. Neither d we Chinese
C. S we Chinese dD. Neither we Chinese will
97. Is _______ necessary_______ the wrkers wear unifrms at wrk?
A. it, frB. this, tC. it, that
98. It was with Li Ping _______ I did sme shpping in the stre yesterday afternn.
A. whenB. thatC. whD. where
99. I dn’t have a cmputer game, but my cusin Tny ________.
A. haveB. desC. dD. hasn’t
100. Which f the fllwing sentences is RIGHT?
A. It was nt until the captain tld the crew t abandn the ship did everyne queue fr the lifebats.
B. Nt until did the captain tell the crew t abandn the ship that everyne queued fr the lifebats.
C. N ne queued t get n the lifebats until the captain tld the crew t abandn the ship.
D. Until the captain tld the crew t abandn the ship did n ne queued fr the lifebats.
参考答案
1. A
【解析】试题分析:句意:我们会花费一些时间做我们最喜欢做的事。A. sme time一段时间;B. smetimes有时;C. smetime某一个时间;D. sme times几次。结合语境可知选A。
考点: 考查短语辨析。
2. D
【解析】句意:-Je真的病得很重吗?-恐怕是这样,他现在还在医院呢。I dn’t think s.我不这样认为;I am nt sure.我不确定;I dn’t hpe s.希望不是这样;I am afraid nt恐怕是这样的。根据句意He is still in hspital nw可知,Je真的病得很重,故应选D。
3. C
【解析】试题分析:句意:你认为你能做什么来解决问题?d yu think是插入语,后面要用陈述语气,t d不定式做目的状语。故选C。
考点:考查插入语的用法。
4. A
【解析】句意:直到我告诉他,他才知道这件事。根据语义可知本句为句型的强调句。句型为:It is/was nt until+被强调部分+that+其它部分。when/while/as不是构成强调句式结构的连词。故选A。
点睛:强调“”引导的时间状语时,要用“it is/was nt ”结构,that后面的句子要用肯定式,且须用陈述句语序。
5. C
【解析】--你昨天晚上到底去哪里了? --我确实和朋友去看电影了。根据问句判断这里需要用过去时,另外在句子前加助动词有加强语气的作用,因为事情发生在昨天,所以在前面加did, did后需跟动词原形,故选C。
6. C
【解析】句意:——他取得了多大进步呀!——的确如此。我们都知道,他总是学习和努力。
考查感叹句和强调句。感叹句的中心词是不可数名词prgress,用“What +形容词+不可数名词+主语+谓语!”结构;根据答句中说“我们都知道,他总是学习很努力”可知是赞同对方的观点,表示“他的确如此”,用“S+主语+助动词”结构。故选C。
【点睛】感叹句的常见结构有“What a/an +形容词+可数名词单数+主语+谓语!”、“What +形容词+可数名词复数/不可数名词+主语+谓语!”、“Hw +形容词/副词+主语+谓语!”三种形式。一般根据主语之前的最后一个词来判断感叹句用哪一结构。
7. B
【解析】试题分析:句意:-我喜欢吃上面带有奶油的蛋糕。-我也是,他们太美味了。Gd luck. 祝你好运;Me t. 我也是;I hpe s. 希望如此;Yu’re kdding. 你是在开玩笑吧。根据这个对话的情景可知,这里是说两个人都喜欢吃带有奶油的蛋糕。故选B。
考点:考查情景交际。
8. C
【解析】试题分析:句意:我们学生在班上认真听讲是非常重要的。It is imprtant fr sb t d sth某人做某事是重要的,其中fr sb t d sth是不定式复合结构作句子的真正主语。如:It is imprtant fr us t prtect the envirnment我们保护环境是非常重要的。其他用于本句型的形容词还有:necessary,natural,strange等。故选C。
考点:考查固定句型。
9. A
【解析】句意:我喜欢篮球,但我姐姐不喜欢。考查省略句。根据题干可知句子时态是一般现在时,由but可知我姐姐不喜欢篮球,设空处表示否定,主语my siste为第三人称单数,助动词也要用第三人称单数形式;此处完整的句子结构应是my sister desn’t like basketball,因为前后部分有重复的部分,所以为了避免重复,可以省略掉,遵循的原则是省略到实义动词,故答案选A。
10. C
【解析】句意:——哦,亲爱的。你踩到了我的脚。——哦。确实是。非常抱歉。
考查强调句。根据“I’m terribly srry”可知此处指自己确实踩到了对方,用结构s+主语+助动词/be动词/情态动词;根据“Yu have stepped”可知此处应借助助动词have。故选C。
11. A
【解析】句意:——让我们吃些水果和蔬菜。——听起来不错。
考查省略句、交际用语。Sunds一般现在时单三形式;T sund不定式;Sund原形;根据上文“Let's have sme fruit and vegetables”推断空格指这件事听起来不错,口语中省略了主语it,所以谓语动词用单三形式;故选A。
12. B
【解析】试题分析:句意:我发现用英语回答这个问题不容易。Find it + 形容词 + t d sth是一个固定句型,其中的it是形式宾语,真正的宾语是后面的动词不定式。所以选B。
考点:考查形式宾语。
13. C
【解析】句意:——许多学生今天将不去参加课外活动。——我也不参加。我们有许多作业要做。
考查倒装句。S will I我也会;S d I我也一样;Neither will I我也不会。上句话提到的情况同样适合下文的人或物,为了避免和上文的内容重复,英语习惯用s,neither/nr引导的倒装句。s引导的倒装句表示肯定,neither/nr引导的倒装句表示否定,其时态与前一句时态保持一致,上下文陈述的不是同一人或事物。此处前一句否定,要用neither倒装。故选C。
14. D
【解析】句意:——她有一个棒球吗?——不,她没有棒球,但我有。
考查省略。have有(主语是名词复数);has有(主语是单数名词,不可数名词,人名等);des助动词(主语是单数名词,不可数名词,人名等);d助动词(主语是名词复数);此句完整的应该是“N, she desn’t have a baseball but I have a baseball”,所以此处用d代替have a baseball,故选D。
15. C
【解析】句意:——这儿的许多人从他们很小的时候就离开了他们的家乡。——确实是,只有少部分人留下来了。
考查动词和陈述句。根据句意,在完成时态中,瞬间动词leave不能与表示一段时间的时间状语连用,需要将该瞬间动词改为延续动词be away frm,故排除A和B。S+陈述句,表示“肯定,赞同前面说过的话”,指的是一件事。翻译为:就是这样,确实如此。S is it.为S+倒装句,表示“前面说的情况也适合于后面的人或物”,指的是两件事。根据题干可知,下文是对上文的肯定。故选C。
16. A
【解析】句意:——哪个女人是你的新老师? ——穿红色外套的那个。
考查特殊疑问句。The ne in a red cat穿红色外套的那个;The ne is in a red cat那个人穿着红色外套;The ne wears a red cat那个人穿着红色外套;The ne is wearing a red cat那个人正穿着红色外套。根据前句“哪个女人是你的新老师”可知,要回答“穿红色外套的那个 ”,此处in a red cat作定语修饰the ne,故选A。
17. A
【解析】句意:凯特在听轻音乐的时候睡着了。根据Kate is sleeping when ____ t sft music.可知句意为“凯特在听轻音乐的时候睡着了。”由句意可知“听轻音乐”和“睡着”两个动作是同时进行的,主句用进行时,所以从句用也用进行时;而且这里主句的主语跟从句的主语是同一个人,因此从句里的she is就可以省略,when后面就直接跟动词ing形式了,故答案选A。
18. B
【解析】句意:——汤姆最近取得了很大的进步。——确实是这样。你也一样。
考查倒装句,在英语中,肯定的陈述句后,跟s+主语+谓语,表示强调:确实……,其主语与前陈述句的主语相同;肯定的陈述句后,跟s+谓语+主语,表示“……也”.,其主语与前陈述句的主语不同。根据David has made great prgress recently,可知戴维最近进步很大,在这里要表示确实是这样,用s+主语+谓语,这里句子的时态是现在完成时,含有助动词have,s引导的句子相应的用助动词has,应该是s he has,后面说你也一样,这里表示某某也一样应该用s+谓语+主语,这里含有助动词have,还应该用have;故选B.
【点睛】S/neither/nr引导的简单句
1. “s + be 动词/情态动词/助动词+主语” 表示“某人也是……”
表示前一句中主语的肯定情况也适用于后者,在时态上应和前一句保持一致,但两句的主语应是不同的两人。例如:.
—He is a Chinese. —S am I.
—Tm can dance. — S can Mary.
注意:s前面的句子都是肯定句。若前面的句子是否定句,那就不能用s引导这个句子了,而应该用“Neither/Nr + be 动词/情态动词/助动词+主语”(某人也不)
2. “Neither/Nr + be 动词/情态动词/助动词+主语” (某人也不)表
示前一句中主语的否定情况也适用于后者,前后两句的主语是不同的。
I haven’t been t America. Neither has Li Lei.
She desn’t like English. Neither d they.
3. “s +主语+ be 动词/情态动词/助动词” ( 的确如此)前后两句主语是同一人
—It’s a bad day tday. —S it is.
19. B
【解析】句意:在1960年,中国人第一次在珠穆朗玛峰插上国旗。
考查强调句。根据英语语法,陈述句的强调句型结构为“It is/ was +被强调部分(通常是主语、宾语或状语)+ that/ wh(当强调主语且主语指人)+其他部分”。根据句子结构可知,本句为强调句,且被强调部分是状语而不是主语Chinese,故空格处应填入that,故选B。
20. C
【解析】句意:你觉得他的CD在哪里买的?
考查动词时态。题目中“d yu think”是插入语,构成“疑问词+d yu think+陈述语序”结构;又结合句意,买电脑是过去发生的事情,因此用一般过去时,谓语动词用过去式,其余三项均为疑问语序。故选C。
21. A
【解析】句意:——你认为谁应该得到这份工作,汤姆还是吉姆?——我认为汤姆应该得到这份工作。wh作主语,whse作定语,答语中“I think Tm shuld get the jb.”Tm是宾语从句的主语,可以排除B,C;d yu think作为插入语,放在疑问词的后面,语序为陈述句的语序,故答案选A。
22. B
【解析】句意:——大卫最近在英语方面取得了很大进步。——他确实是。他在期末考试中表现最好。
考查强调的用法。根据“He did best in the final exam”可知此处表示赞同上文的说法,表示他确实取得了很大进步,可用结构“s+主语+助动词/be动词/情态动词”,根据“David has made...”可知此处借助助动词has。故选B。
23. B
【解析】试题分析:句意:如果你下周要去那儿,我也要。A.I d, t.我也要,一般现在时态形式;B.I will, t. 我也要。一般将来时态形式;C.I did, t.我也要。一般过去时态形式。描述下周将要发生的动作,用一般将来时态形式。故选B。
考点:考查动词的时态。
24. A
【解析】句意:——中国这些年取得了很大的进步。——确实如此。
考查倒装句。S it has确实如此;S has it它也是;S des it它也是。“S+谓语(助动词/be动词/情态动词)+主语”的结构表示上文所描述的情况也同样适用于下文,而“S+主语+谓语(助动词/be动词/情态动词)”则表示“的确,确实如此”,侧重赞同或强调前面所说的情况。结合语境可知中国在这些年确实取得了很大的进步,答句应是对此赞同,而且前一句是现在完成时,所以用S it has。故选A。
25. D
【解析】句意:你踢足球的时候要小心。
考查省略句。while引导的时间状语从句,当主句的主语和从句的主语为同一人称时,从句省略了主语和be动词,所以此空应填现在分词与省略的be动词构成进行时结构,故选D。
26. B
【解析】句意:我喜欢绿色,但我姐姐不喜欢。考查省略句。根据题干可知句子时态是一般现在时,由but可知我姐姐不喜欢篮球,设空处表示否定,主语my sister为第三人称单数,助动词也要用第三人称单数形式;此处完整的句子结构应是my sister desn’t like green,因为前后部分有重复的部分,所以为了避免重复,可以省略掉,遵循的原则是省略到实义动词,故答案选B。
27. C
【解析】句意:——你认为谁是我们班最好的学生?——当然是李华了。
考查动词辨析。think f意为“想到;想起”;think abut意为“考虑”,均与句意不符。D yu think在句中作插入语,故本题选C。
28. D
【解析】句意:养宠物给我们带来快乐。更重要的是,我们也可以通过养宠物来学习如何照顾他人。
A.例如;B.结果;C.但是,表示转折;D.更重要的是,表示递进关系。根据后文和前文是递进关系,故选D。
29. A
【解析】试题分析:句意:-吉姆喜欢听流行音乐。-海伦也是。前者的情况同样适用于后者,其句型结构是s+助动词/情态动词+主语的结构。故选A.
考点:考查固定结构。
30. C
【解析】句意:——哪一个是Tm和Jhn的爸爸?——那个穿着蓝色衬衣的男人。
考查所有格和省略句。wears 穿着,三单形式,在句中做谓语;in 穿着,后接颜色,表示“穿着……颜色的衣服”,介词;with 穿,戴,后接饰品和衣服配件等,介词。由于题干中“father”是单数,所以句子表达的是Tm和Jhn两个人共同的爸爸,表示两者共有,用所有格表示为“A and B's”,所以排除B;又因为答句“The man ... a blue shirt.”是省略句,原句是“The man ... a blue shirt is Tm and Jhn’s father.”,原句已有谓语动词“is”,所以空格处不能再填谓语动词,排除A;“a blue shirt”是衣服,不是饰品,所以排除D,故选C。
31. C
【解析】句意:我没有排球,但我弟弟艾伦有。
考查省略句。根据“I dn’t have a vlleyball but my brther, Alan”可知,此处指艾伦有排球,主语是第三人称单数形式,后面省略了谓语和宾语,应填助动词des,故选C。
32. D
【解析】本题考查强调句。这是一个强调句型It is ……that………结构,强调原因状语,故选D。句意:今天早上我来学习迟到是因为我陷于交通阻塞。
33. A
【解析】句意:-你认为谁是我们班最好的学生?-当然是刘明。think 认为;think f想起,考虑;think abut与think f同义;t think是动词不定式。d yu think是一个插入语,“你认为...”,放在疑问词的后面。故选A。
34. B
【解析】试题分析:句意:---这个会议在下午3点开始,不要迟到。--好吧。本题考查祈使句的否定形式Dn’t+动词的原型。根据题意可知故选B
考点:考查祈使句的用法
35. C
【解析】试题分析:句意:——我还没有完成数学教程。——我也没有。表示“我也是”用Me,t;那么表示“我也不是”用Me, neither。故选C。
36. A
【解析】句意:——你认为谁应该得到这份工作,乔还是杰夫?——我认为杰夫应该得到这份工作。
考查d yu think作插入语的用法。d yu think作插入语,应放在特殊疑问词后面,再接宾语从句,不能按照汉语的顺序进行排列,即:疑问词+d yu think+宾语从句(陈述语序)?。故选A。
37. D
【解析】句意:对于我们所有的人来说在早上读英语是重要的。
考查固定句型。强调句式, It is adj. fr sb. t d sth.,做某事对某人来说怎么样。本句中it是形式主语,指代后面不定式内容做形式主语,that无此用法。故选D。
38. D
【解析】句意“正是我反对这个计划,因为它听起来不可能实施”。本题考查强调句,根据It is ... that/wh可知,去掉It is ____ that/wh后,成分完整,剩下I ____ against the plan,用am,故选D。
39. B
【解析】试题分析:句意:对于我们来说,十天以后完成这项工作是不可能的。It is/was +adj.+fr sb. t d sth.:做某事对于某人来说是什么样子的。结合句意可知选B。
考点:考查固定句型。
40. A
【解析】句意:我不喜欢和朋友通电话,汤姆也不喜欢。
考查固定用法,neither+助动词+后者,表示前者的否定情况也适用于后者,意思是“...也不...”,即我不喜欢和朋友在电话上聊天的情况也适用于汤姆,由dn't知是一般现在时,根据主语Tm选助动词des,故选A。
【点睛】“Neither/nr+助动词/be动词/情态动词+主语”是倒装句。具体用法如下:
该句型必须具备3个条件:A.上句为否定句;B.上句为否定句;C.该上句主语与下句主语不一致。
上一句是否定句,用 Nr/Neither + 助动词/ be动词 /情态动词 +主语。
根据主语或时态:
1)助动词分别用:d,did,des,will,have,;
2)be动词分别用: am,is,are,was,;
3)情态动词可用:can,culd,may,shuld,。
41. D
【解析】句意:——昨天晚上你什么时候读完你最喜欢的小说的?——直到我妈妈回来。until常与表示延续的动词连用;nt---until---直到---才,常与表示短暂的动词连用;A. Fr my mther came back 因为我妈妈回来; B. Since my mther came back自从我妈妈回来;故选D
42. D
【解析】句意“我喜欢这个红帽子,但是我的父母不喜欢”。根据句意,表示转折,用but,后面是一个省略,省略部分是my parents dn’t like the red hat。故选D。
43. B
【解析】句意:——我不想要这本书。很无聊。——但我想。我认为它很有趣。
考查否定句和省略句。根据“It’s bring.”可知,第一处表示“不想要”,排除CD;根据“But I... I think it’s very fun.”可知,此处为避免重复,用d代替“want this bk”。故选B。
44. C
【解析】句意:一定要来参加我的生日聚会。
考查助动词。A. Be系动词原形;B. Have完成时的助动词;C. D一般现在时态,实意动词或助动词,表示强调时,意思是“的确,一定”;D. Can能,会。这里是祈使句,在这里强调,用d+动词原形。d cme t my birthday party一定要来参加我的生日聚会。故选C。
45. C
【解析】句意:-你认为会下雨吗? -但愿不是这样! 主语为I, 谓语动词使用原形, 故排除选项B。I think s的否定形式是I dn't think s;I hpe s 的否定形式为I hpe nt, 不用I hpe it nt。wish希望,委婉,语气不确定。故选C。
46. D
【解析】句意:与Lily相比,Lucy有更多的外国朋友。
考查省略句。is是,be动词;has第三人称单数形式;have动词原形;des助动词,第三人称单数形式。than后与前面保持一致,has为实义动词,但是为了避免重复,用助动词des代替实义动词。故选D。
47. B
【解析】句意:——杰克前几天买了一部新手机。——是吗?那是他一个月内的第三部手机了。
考查省略。Had he过去完成时的省略;Did he一般过去时的省略;Des he一般现在时的省略;Has he现在完成时的省略。根据bught和the ther day可知,这里也应该用一般过去时;Did he是Did he buy a new mbile phne的省略。故选B。
48. D
【解析】句意:——我们今年夏天不去度假了。首先,我们还没拿到钱。此外,弗兰克必须参加一个为期三个月的重要训练。——真可惜!
考查插入语。As a result结果;Once in a while有时;After all终究;T start with首先;下文“Besides, Frank has t attend an imprtant training fr three mnths”推断空格指表顺序;故选D。
49. C
【解析】句意:——康康最近变化很大。——他的确如此,你也一样。
考查倒装句和强调句。“s+助动词+主语”表示前面所说的情况同样适用于后面的人或物;“s+主语+助动词”表示肯定前面所叙述的是事实。根据“Kangkang has changed a lt recently.”可知,第一个空表示强调,第二个空表示“你也是”,用倒装。故选C。
50. A
【解析】句意:——我讨厌动作片。——我也一样。
考查倒装句和时态。此句回答想表达“另一者也如此”,“I hate actin films.”陈述的没有否定含义,而neither用于否定情况,因此排除B、D;倒装句“S+助动词+主语”,上一句时态是一般现在时,因此回复时态保持一致。故选A。
51. B
【解析】句意:——《声入人心》这个节目现在很受欢迎。——的确如此。《中国好声音》也是这样。
考查s引导的倒装句和强调句。S is it它也是,是倒装句;S it is的确如此,起强调作用;s is+主语,……也是。根据前文说“《声入人心》这个节目现在很受欢迎。”结合回答可知,空一处是同意上面的看法,意为“的确如此”,其构成是s+主语+助动词/系动词,起强调作用,此时主语与前面句子的主语是一样的,所以用s it is;根据句意可知,空二处是表达《中国好声音》也很受欢迎,“……也是这样”的英语构成是s+助动词/系动词+主语,是不完全倒装句,此时主语与前面句子主语不一样,所以用s is the vice f China。故选B。
【点睛】s it is和s is it 用法:(1)“s+主语+助动词(或系动词或情态动词)”意思是“真的、果然/确实如此”,用来证实前一句的真实性。注意系动词或助动词或情态动词要与前一句谓语动词在时态上保持一致,主语要相同。(2)“S+助动词(系动词或情态动词)主语”表示与前面说的情况一样,意思是“也”,相当于“als"。(3)但当前一句话为否定句,后者也有同样看法,则需要用neither/nr开头的倒装句。即把副词neither或nr(不同样,也不那样)放句首,表示前面的否定内容也适用于另一人或物。
52. B
【解析】It’s time t d表示该到做某事的时候了,g hme表示回家的意思,故本题选B。
53. B
【解析】试题分析:句意:你为什么最喜欢这个动物园的熊猫?因为它是唯一来自中国的。关系词在从句中作主语,故不能省略;当先行词为物时,关系词用that或which。故选B。
考点:考查定语从句。
54. C
【解析】句意:-----我听说《流浪地球》现在很流行。我从没看过。那你呢?-----我也是,但这周我很忙。下周一起看怎么样?A. I dn’t agree with yu我不同意你的看法;B. Me t我也是;C. Me neither我也没看;D. I’m afraid s恐怕是这样。结合句意可知填Me neither;选C。
55. B
【解析】句意:——你什么时候有空?——后天。也就是说,这个星期四我有时间。
考查插入语。In the end最后;In ther wrds换句话说;In fact事实上;根据“The day after tmrrw. That is, I'll have time this Thursday.”后天。也就是说,这个星期四我有时间,故选B。
56. C
【解析】试题分析:句意:这本书是如此的有趣,以至于我一分钟都不能放下它。分析选项:such+名词+that从句,如……以至于;t…t太……而不能;s +形容词或副词+that从句,如此……以至于;either…r或者……或者。结合原文:明确第三项正确。故选 C
考点:考查连词的用法。
57. C
【解析】句意:一周后,也就是1月12日,我要去看望我的祖父母。
考查插入语。such as例如;s that以便;that is即,就是说;as well也。根据“I’ll visit my grandparents in a week, ... , n 12 January.”可知,我一周后将去看望祖父母,也就是1月12日,此处应用that is解释说明前面的“in a week”。故选C。
58. C
【解析】句意:——约翰在我们学校唱歌唱的很好。——的确如此。他很有名。
考查强调句。答句表示赞同对方的说法,表示“约翰的确如此”,应该使用“s+主语+助动词”的结构,故选C。
59. B
【解析】句意:正是我们的老师让我们实现梦想成为可能。考查代词辨析题。本句是强调句,不定式t make ur dream cme true做动词make的真正宾语,make后面需用it做形式宾语;根据句意结构,可知选B。
60. D
【解析】句意:——我很久没去过科学博物馆了。那你呢? ——我也是。我们这个周末去吧。A. Me t我也是;B. I’ve n idea我不知道;C. I think s我想也是;D. Me neither我也是。me t用在肯定句中表示“我也。”; me neither用在否定句中表示“我也不。”由句子I haven’t been t the science museum fr a lng time. 和句子Let’s g this weekend.可知,他们两个人都没有去过科学博物馆,因此答语用Me neither来回答。故选D。
61. C
【解析】句意:——谁午餐吃汉堡包?——弗兰克。
考查特殊疑问句的省略回答。问句中的谓语动词has是实义动词,空处是省略回答,为避免重复,用助动词des代替has a hamburger fr lunch。故选C。
62. C
【解析】句意:——我都等不及听音乐会了。什么时候开始?——要到下星期五。
考查特殊疑问句及until的用法。when何时;hw lng多长时间;until直到……为止;nt until直到……才。根据“next Friday”可知问的是开始的时间,用when提问;第二空是一个省略句,完整为“It wn’t begin until next Friday.(直到下周五才开始)”。故选C。
63. D
【解析】句意:我有一支和你一样的钢笔。
考查定语从句的省略,观察句子,先行词是pen,本句是一个省略句,原句是I have the same pen as yu have.的省略句。pen在定语从句中做have的宾语,因为the same as“与……相同”,是限制定语从句的固定结构,故选D。
64. D
【解析】句意:--迈克喜欢打篮球。--确实如此。
考查句式。S+主语+助动词,确实如此。此结构中主语就是前一句的主语;s +助动词+主语,……也一样。结构中的主语与前一句的主语是两个不同的主语。A. S des he.主语he即为Mike,所以要用S+主语+助动词,故A项错误;B. S he is前一句中动词为行为动词likes,所以助动词要用des,故B错误;C. S she des. Mike男孩,主语she错误;D. S he des.确实如此。故答案为D。
65. B
【解析】句意:——比尔通过自己的努力已经取得了很大的进步。——的确。并且他给其他同学树立了很好的榜样。
考查强调句。根据“And he has set a gd example t ther students.”可知,说话人赞同上述观点。“S + 主语(代词)+ be动词/助动词/情态动词”表示说话人赞同上述观点。根据“Bill has made much prgress in his study thrugh his hard wrk.”可知,句子为现在完成时,其助动词为has,应用he代替Bill。故选B。
66. C
【解析】句意:——越来越多的人宁愿走路也不愿坐车。——确实如此,步行对健康有好处。
考查倒装句。“S+助动词/系动词+主语”是部分倒装结构,表示前面提出的某一肯定的情况也同样适合于后者;后一句子若只是重复前句的意思,主语仍是上文的人或物,表示对上文所讲事实的肯定或强调,则用“S +主语+助动词/系动词/情态动词”结构。上句prefer t walk是动词短语,本句需用相应的助动词,可排除系词are;根据Walking is gd fr health.可知这里是重复前句的意思,为加强语气,需用“S +主语+助动词/系动词/情态动词”结构,故选C。
67. A
【解析】句意:——你什么时候认识她的?——那是在1998年,我们那时在一起工作。
考查从属连词辨析和强调句。it is+强调部分+that/wh+其他。被强调的部分“in 1998”是物/事,引导词用that。故选A。
68. B
【解析】句意:——爸爸,你答应过的!——嗯,我确实答应过。但首先是你没有遵守诺言。
考查强调句。s+主语+be/助动词/情态动词,表示赞同对方话语,意为“的确如此,确实……”;s+be/助动词/情态动词+主语,表示与前者的情况相同,意为“……也一样”。本题中,应用“s+主语+be/助动词/情态动词”结构表示赞同上文说得话,故排除C选项。上文中 “prmised”是实义动词的过去式,故此处应用助动词did替代。故选B。
69. C
【解析】句意:当我划船的时候,我掉进了水里。While后是省略句,完整的句子是:while I was bating,while后用进行时。故选C。
70. D
【解析】试题分析:句意:——我认为他没有那么棒。——我的确这么认为。And而且;Or或者;But但是;S所以。S+主语+助动词,表示的确,确实。故选D。
考点:考查连词的用法。
71. B
【解析】句意:虽然我看足球比赛,但说实话,我不喜欢足球。
考查固定短语。根据选项可知,此处是固定短语t tell yu the truth/t tell the truth“说实话”,故选B。
72. B
【解析】句意:我没有网球,但我的朋友格蕾丝有。
考查省略句。d做;des做,动词三单形式;is是。根据“I dn’t have a tennis ball, but my friend Grace...”可知,but表转折,前后分句表达的意思是相反的,因此此处表达我的朋友有网球。此处是简略回答,可以用助动词代替实义动词,主语为第三人称单数,应用des代替has。故选B。
73. A
【解析】句意:杰克没有字典,但他哥哥有。
考查否定句和省略句。助动词desn’t后接动词原形have。为了避免重复,第二空用des代替has,故选A。
74. B
【解析】试题分析:句意:超级大脑是一个如此有趣的电视节目以至于许多人们喜欢看它。考查句型:s+形容词+that+从句;such+核心词为名词+that+从句;分析句中核心词为名词,因此运用such.故选B
考点:考查连词的用法。
75. A
【解析】句意:——你想念陈老师吗?——是的。顺便问一下,从他离开后,你听说过他吗?A. By the way顺便说一下,顺便问一下;B. On the way在路上;C. in the way以……种方式。在句中作插入语,“顺便问一下,顺便说一下”:by the way。故选A。
76. C
【解析】试题分析:句意:他从自行车上摔下来了,结果他摔断了他的一条腿。A. because f因为;B. luckily幸运地;C. as a result最终,因此,结果;D. hwever然而。结合语境可知选C。
考点:考查连词词组。
77. B
【解析】句意:我没有篮球,但我的朋友艾伦有。
考查省略句。has有;des助动词;wants想要。根据“I dn’t have a basketball”可知,时态是一般现在时,but表示转折,所以此处指“Alan有篮球”,为了避免重复,用des代替实义动词。故选B。
78. B
【解析】试题分析:句意:---哇!今天天气相当冷。---是啊,昨天也如此。S+助动词+主语:属于倒装句肯定形式,表示说话人的行为、动作和前面提到的人的行为、动作相同。如:Tme likes English. S d I. (和Tme一样,我也喜欢)。S+主语+助动词:属于强调句型,表示说话人提到的事“的确如此”。如: Tm likes English. S he des.(Tm的确喜欢英语)
故选B。
考点:考查句型结构用法。
79. B
【解析】试题分析:句意:我们每天花费一个小时的时间说英语。spend sme time ding sth,花费时间做某事。根据句意及结构,故选B。
考点:考查非谓语动词的用法。
80. B
【解析】试题分析:句意:从这到学校太远而不能步行。S+形容词 that 从句表示如此……以至于……; t+形容词 td表示太……而不能;根据句意故选B
考点:考查固定句型
81. A
【解析】句意:——在过去的三年里,我的同学们发生了很大的变化。 ——他们确实如此。
考查强调句。“s+助动词+主语”表示前者提到的情况同样适用于后者;“s+主语+助动词”表示对前者所说的话表示赞同、肯定。根据“My classmates have changed a lt in the past three years.”可知,此处表示赞同,时态为现在完成时,用助动词have,强调句“S they have”表示“确实如此”。故选A。
82. C
【解析】试题分析:句意:--电影‘大头儿子小头爸爸’被孩子们喜欢。-确实如此。s +主语+助动词/情态动词/系动词:某某确实如此,与上文是同一人或事。S+助动词/情态动词/系动词+主语:某某也如此,与上文不是同一人或事情。根据上文的主语和回答的主语是同一个,都是指电影。故选C。
考点:考查固定句式的用法。
83. C
【解析】句意:昨天在聚会上我们的确玩的很开心。
助动词d, des, did在肯定句放于谓语动词之前表示强调,意思是“的确”,后加动词原形。根据时间状语yesterday.可知用一般过去时态,用助动词did,短语enjy neself表示玩得开心。根据题意,故选C。
84. A
【解析】句意:——移动支付正在把中国变成一个无现金社会。——确实是。它使我们的生活变得更容易、更快。
考查强调句。S it is的确如此;S it des的确如此;S is it它也是。根据“It makes ur lives easier and quicker.”可知表示的意思是的确如此。而根据“Mbile payment is…”可知原句中用的be动词is,回应时表强调也应用s+主语+is的形式。故选A。
85. C
【解析】句意:我是在上海遇到我的同学的。A. wh谁;B. what什么;C. that D. where哪里。本题考查固定句型:It is / was+被强调的部分+that(wh)+剩余的部分。被强调的部分是人用wh,地点用that。用where的话不要加in。故选C。
【点睛】强调句的用法
强调句型是对句子的主语,宾语,状语等进行强调,(谓语除外),其基本结构是It is +被强调的部分+that/wh+句子的其他成分(强调主语若是人引导词可以用wh/that,若是其他一律用that )
比如:I lst my purse at the street. 如果强调主语"I”,套用句型: It is I that/wh lst my purse at the street. 如果要强调地点,同样套用句型:It is at the street that I lst my purse.
86. A
【解析】句意:——这真是一次美妙的经历啊!——确实如此。我希望我可以再做一次。
考查强调句。S it is.它确实如此;S is it.它也是;S des it.它也是。根据句意可知,此处是由s引导强调句,其结构是:s+主语+be动词/助动词/情态动词,表示“确实如此”。故选A。
87. A
【解析】句意:——曾经当兵的张福清,常常为别人着想,而不是为自己着想。——的确如此。
上句是肯定句,下句结构:S+主语+谓语.,表示强调,意为“的确如此”;上句是肯定句,下句结构:S+助动词/ 情态动词/ be+主语.,表示……也……。结合语境,下句应是:的确如此,其结构应为:S+主语+谓语.,故排除B;上句是一般现在时,主语“Zhang Fuqing”是单数,谓语动词thinks是动词三单,故下句用助动词des代替。故选A。
88. C
【解析】句意“-谁发现了丢失的羊?-蒂姆和汤姆发现的”。根据fund可知,用一般过去时,find的过去时是fund,排除A;主语Tim and Tm与谓语动词之间为主动,排除B;fund后要加宾语,而空后没有宾语,排除D;本题中用did代替fund the lst sheep,故选C。
89. B
【解析】句意:河上有一座桥。过桥时要小心。
本题考查介词和动词。acrss是介词,表示从表面上穿过;ver是介词,表示凌空越过;crss是动词,表示穿过;crssing是现在分词或动名词,表示穿过。第一空表示大桥在河的上面,凌空越过,用介词ver。第二空是省略句,省略了主语和谓语yu are,因此用现在分词。故选B。
90. B
【解析】句意:我会打篮球,但是我的妹妹不会。
考查省略句。根据“I can play basketball”可知,此处完整的句子结构应是my sister can’t play basketball。因前后句子中有重复的部分,可以省略谓语和宾语。故选B。
91. B
【解析】试题分析:句意:下列哪个句子是正确的?同类事物之间才可以进行比较,yur ruler不可以和me进行比较,所以排除选项A和D。在than前的形容词要用比较级形式,所以排除选项C。因此选B。
考点:考查比较级句型。
92. B
【解析】句意:——泰安真的是一个很宜居的城市。——的确如此。它以泰山闻名于世。
考查倒装句。s +主语+助动词/情态动词/系动词:某某确实如此,与上文是同一人。S+助动词/情态动词/系动词+主语:某某也如此,与上文不是同一人。这些句式在时态上与前一个句子相同。根据“And it’s wrld-famus fr Munt Tai.”可知,此处是在赞同上文的观点,结合“Taian is really a cmfrtable city t live in.”,可知,应用S it is“的确如此”。故选B。
93. B
【解析】句意:父母的爱永远不会改变,正是他们的爱鼓励我们克服学习和生活中的困难。无论我们在哪里我们都应该对父母充满感激。
根据句意及结构可知这是一个强调句,故选B。
94. B
【解析】句意:——好消息!你通过了体育考试。——万岁!说实话,我很担心。A. All in all总之;B. T be hnest说实话;C. Withut dubt毫无疑问;D. In my pinin依我看来。Hray! 表示通过体育考试激动的心情,结合语境理解可知,答案为B。
95. B
【解析】句意:——康康擅长英语。——的确如此。他经常和外国人说话。
考查强调句。“s+be动词/情态动词/助动词+主语”译为“……也是”;“s+主语+be动词/情态动词/助动词”译为“的确如此”。根据“He ften speaks t freigners in English”可知,表示“康康的确非常擅长英语”,排除A、C;且根据第一句话中的“is”可知,用“S he is”,故选B。
96. C
【解析】试题分析:句意:最近几年在五一期间,越来越多的印度人喜欢在亚洲旅行。S+助动词/情态动词/系动词+主语:某某也如此,与上文不是同一人,如果上句是否定句,表达某某也不neither +助动词+主语;s + 主语+助动词/情态动词/系动词+主语:某某确实如此,与上文是同一人。该句式在时态,人称上与前一个句子相同。上句是肯定句,故选C
考点:考查固定句式。
97. C
【解析】试题分析:句意:对于工人们来说上班穿制服是有必要的吗?It is +形容词+fr sb t d 对于某人来说做某事是怎么样的,故选C。
考点:考查固定句型。
98. B
【解析】句意:昨天下午我是和李平一起去商店购物的。
考查强调句型。其结构It is / was + 被强调的部分 + that (wh)…。当被强调的是人时,用wh或that,其余的情况一律用that,强调的成分是主语、宾语和状语,强调句型可用“还原法”来判断,若删除强调句型结构后,句子能还原为一个完整的句子,就是强调句。这里是强调的是with Li Ping,根据题意,故选B。
【点睛】英语中强调句型就是采用it is +强调部分+that……强调部分可以为主语,宾语,状语……比如:对Yu are my friend.强调主语就是:It is yu that are my friend.
99. B
【解析】句意:我没有电脑游戏,但我表弟托尼有。
考查动词。have有;des助动词,d的三单形式;d助动词;hasn’t没有。根据“I dn’t have a cmputer game”和but可知,空处表示“托尼有”,为避免重复应用助动词来代替动词have,结合上文“dn’t have”可是,时态是一般现在时,主语是Tny,所以助动词用des。故选B。
100. C
【解析】句意:下列哪个句子是正确的?
考查陈述句。选项A是强调句,句中没有that,并且后面用了倒装,所以是错误的。选项B应是主句倒装从句不倒装,应是“Nt until the captain tld the crew t abandn the ship that did everyne queue fr the lifebats.”;因为此句话表示“直到……才”,应用“nt until”,但是选项D把“nt until”分开,已经不能翻译为“直到……才”;故选C。
第09讲 动词的语态-2024年中考一轮复习英语语法基础复习与巩固: 这是一份第09讲 动词的语态-2024年中考一轮复习英语语法基础复习与巩固,文件包含09动词的语态原卷版-2024年中考一轮复习英语语法基础复习与巩固docx、09动词的语态解析版-2024年中考一轮复习英语语法基础复习与巩固docx等2份试卷配套教学资源,其中试卷共32页, 欢迎下载使用。
第08讲 动词的时态-2024年中考一轮复习英语语法基础复习与巩固: 这是一份第08讲 动词的时态-2024年中考一轮复习英语语法基础复习与巩固,文件包含08动词的时态原卷版-2024年中考一轮复习英语语法基础复习与巩固docx、08动词的时态解析版-2024年中考一轮复习英语语法基础复习与巩固docx等2份试卷配套教学资源,其中试卷共45页, 欢迎下载使用。
第07讲 非谓语动词-2024年中考一轮复习英语语法基础复习与巩固: 这是一份第07讲 非谓语动词-2024年中考一轮复习英语语法基础复习与巩固,文件包含07非谓语动词原卷版-2024年中考一轮复习英语语法基础复习与巩固docx、07非谓语动词解析版-2024年中考一轮复习英语语法基础复习与巩固docx等2份试卷配套教学资源,其中试卷共34页, 欢迎下载使用。

