冲刺2024年高考生物真题重组卷(贵州专用)真题重组卷01
展开(考试时间:75分钟 试卷满分:100分)
注意事项:
1.答卷前,考生务必将自己的姓名、考生号等填写在答题卡和试卷指定位置上。
2.回答选择题时,选出每小题答案后,用铅笔把答题卡对应题目的答案标号涂黑。如需改动,用橡皮擦干净后,再选涂其他答案标号。回答非选择题时,将答案写在答题卡上。写在本试卷上无效。
3.考试结束后,将本试卷和答题卡一并交回。
一、单项选择题:本题共16小题,每小题3分,共48分,在每小题给出的四个选项中,只有一项是符合题目要求的。
1.(2023·湖北·统考高考真题)球状蛋白分子空间结构为外圆中空,氨基酸侧链极性基团分布在分子的外侧,而非极性基团分布在内侧。蛋白质变性后,会出现生物活性丧失及一系列理化性质的变化。下列叙述错误的是( )
A.蛋白质变性可导致部分肽键断裂
B.球状蛋白多数可溶于水,不溶于乙醇
C.加热变性的蛋白质不能恢复原有的结构和性质
D.变性后生物活性丧失是因为原有空间结构破坏
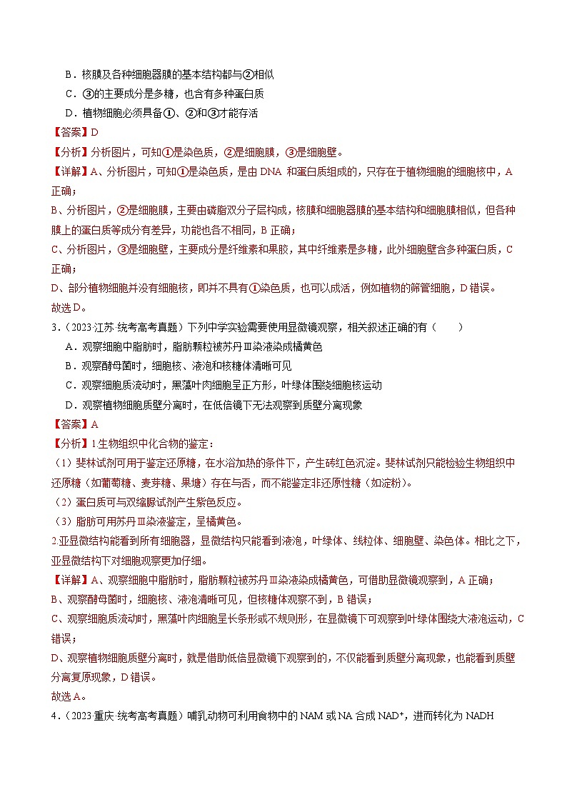
2.(2023·江苏·统考高考真题)植物细胞及其部分结构如图所示。下列相关叙述错误的是( )
A.主要由DNA和蛋白质组成的①只存在于细胞核中
B.核膜及各种细胞器膜的基本结构都与②相似
C.③的主要成分是多糖,也含有多种蛋白质
D.植物细胞必须具备①、②和③才能存活
3.(2023·江苏·统考高考真题)下列中学实验需要使用显微镜观察,相关叙述正确的有( )
A.观察细胞中脂肪时,脂肪颗粒被苏丹Ⅲ染液染成橘黄色
B.观察酵母菌时,细胞核、液泡和核糖体清晰可见
C.观察细胞质流动时,黑藻叶肉细胞呈正方形,叶绿体围绕细胞核运动
D.观察植物细胞质壁分离时,在低倍镜下无法观察到质壁分离现象
4.(2023·重庆·统考高考真题)哺乳动物可利用食物中的NAM或NA合成NAD+,进而转化为NADH([H])。研究者以小鼠为模型,探究了哺乳动物与肠道菌群之间NAD+代谢的关系,如图所示。下列叙述错误的是( )
A.静脉注射标记的NA,肠腔内会出现标记的NAM
B.静脉注射标记的NAM,细胞质基质会出现标记的NADH
C.食物中缺乏NAM时,组织细胞仍可用NAM合成NAD+
D.肠道中的厌氧菌合成ATP所需的能量主要来自于NADH
5.(2023·山东·高考真题)研究发现,病原体侵入细胞后,细胞内蛋白酶L在无酶活性时作为支架蛋白参与形成特定的复合体,经过一系列过程,最终导致该细胞炎症性坏死,病原体被释放,该过程属于细胞焦亡。下列说法错误的是( )
A.蝌蚪尾的消失不是通过细胞焦亡实现的
B.敲除编码蛋白酶L的基因不影响细胞焦亡
C.细胞焦亡释放的病原体可由体内的巨噬细胞吞噬消化
D.细胞焦亡释放的病原体可刺激该机体B淋巴细胞的增殖与分化
6.(2023·新课标·统考高考真题)某研究小组从野生型高秆(显性)玉米中获得了2个矮秆突变体,为了研究这2个突变体的基因型,该小组让这2个矮秆突变体(亲本)杂交得F1,F1自交得F2,发现F2中表型及其比例是高秆:矮秆:极矮秆=9:6:1。若用A、B表示显性基因,则下列相关推测错误的是( )
A.亲本的基因型为aaBB和AAbb,F1的基因型为AaBb
B.F2矮秆的基因型有aaBB、AAbb、aaBb、Aabb,共4种
C.基因型是AABB的个体为高秆,基因型是aabb的个体为极矮秆
D.F2矮秆中纯合子所占比例为1/2,F2高秆中纯合子所占比例为1/16
7.(2023·河北·统考高考真题)某单基因遗传病的系谱图如下,其中Ⅱ-3不携带该致病基因。不考虑基因突变和染色体变异。下列分析错误的是( )
A.若该致病基因位于常染色体,Ⅲ-1与正常女性婚配,子女患病概率相同
B.若该致病基因位于性染色体,Ⅲ-1患病的原因是性染色体间发生了交换
C.若该致病基因位于性染色体,Ⅲ-1与正常女性婚配,女儿的患病概率高于儿子
D.Ⅲ-3与正常男性婚配,子代患病的概率为1/2
8.(2023·天津·统考高考真题)下列生物实验探究中运用的原理,前后不一致的是( )
A.建立物理模型研究DNA结构- 研究减数分裂染色体变化
B.运用同位素标记法研究卡尔文循环- 研究酵母菌呼吸方式
C.运用减法原理研究遗传物质- 研究抗生素对细菌选择作用
D.孟德尔用假说演绎法验证分离定律- 摩尔根研究伴性遗传
9.(2023·辽宁·统考高考真题)葡萄与爬山虎均是葡萄科常见植物,将二倍体爬山虎的花粉涂在未受粉的二倍体葡萄柱头上,可获得无子葡萄。下列叙述正确的是( )
A.爬山虎和葡萄之间存在生殖隔离
B.爬山虎花粉引起葡萄果实发生了基因突变
C.无子葡萄经无性繁殖产生的植株仍结无子果实
D.无子葡萄的果肉细胞含一个染色体组
10.(2023·河北·统考高考真题)小鼠注射某药物造成肾功能异常,尿中出现大量蛋白质,血浆蛋白减少。下列叙述错误的是( )
A.血浆蛋白丢失可造成血液中抗体减少,机体免疫力下降
B.血浆蛋白减少造成血浆渗出至组织液的水增多
C.血浆蛋白形成的渗透压高于血浆Na+和Cl-形成的渗透压
D.小鼠肾功能衰竭时,血浆中尿素氮升高
11.(2023·海南·高考真题)药物W可激活脑内某种抑制性神经递质的受体,增强该神经递质的抑制作用,可用于治疗癫痫。下列有关叙述错误的是( )
A.该神经递质可从突触前膜以胞吐方式释放出来
B.该神经递质与其受体结合后,可改变突触后膜对离子的通透性
C.药物W阻断了突触前膜对该神经递质的重吸收而增强抑制作用
D.药物W可用于治疗因脑内神经元过度兴奋而引起的疾病
12.(2023·湖南·统考高考真题)关于激素、神经递质等信号分子,下列叙述错误的是( )
A.一种内分泌器官可分泌多种激素
B.一种信号分子可由多种细胞合成和分泌
C.多种信号分子可协同调控同一生理功能
D.激素发挥作用的前提是识别细胞膜上的受体
13.(2023·重庆·统考高考真题)为研究马铃薯贮藏时间与内源激素含量之间的关系,研究人员测定了马铃薯块茎贮藏期间在不同温度条件下的发芽率(图1),以及20℃条件下3种内源激素的含量(图2)。下列叙述正确的是( )
A.贮藏第60天时,4℃下马铃薯块茎脱落酸含量可能高于20℃
B.马铃薯块茎贮藏期间,赤霉素/脱落酸比值高抑制发芽
C.降低温度或喷洒赤霉素均可延长马铃薯块茎的贮藏时间
D.20℃下贮藏120天后,赤霉素促进马铃薯芽生长的作用大于生长素
14.(2023·辽宁·统考高考真题)在布氏田鼠种群数量爆发年份,种内竞争加剧,导致出生率下降、个体免疫力减弱,翌年种群数量大幅度减少;在种群数量低的年份,情况完全相反。下列叙述错误的是( )
A.布氏田鼠种群数量达到K/2时,种内竞争强度最小
B.布氏田鼠种群数量低的年份,环境容纳量可能不变
C.布氏田鼠种群数量爆发年份,天敌捕食成功的概率提高
D.布氏田鼠种群密度对种群数量变化起负反馈调节作用
15.(2023·新课标·统考高考真题)为了研究和保护我国东北地区某自然保护区内的野生哺乳动物资源,研究人员采用红外触发相机自动拍摄技术获得了该保护区内某些野生哺乳动物资源的相应数据,为生态学研究提供了相关依据。下列叙述错误的是( )
A.通过对数据的分析和处理,可以了解保护区内大型野生哺乳动物的物种丰富度
B.与标记重捕法相比,采用该技术进行调查对野生哺乳动物的生活干扰相对较小
C.采用红外触发相机拍摄技术可调查生活在该自然保护区内东北豹的种群密度
D.该技术能调查保护区内东北豹种群中成年个体数量,不能调查幼年个体数量
16.(2023·辽宁·统考高考真题)大量悬浮培养产流感病毒的单克隆细胞,可用于流感疫苗的生产。下列叙述错误的是( )
A.悬浮培养单克隆细胞可有效避免接触抑制
B.用于培养单克隆细胞的培养基通常需加血清
C.当病毒达到一定数量时会影响细胞的增殖
D.培养基pH不会影响单克隆细胞的病毒产量
二、非选择题:共5题,共52分。
17.(2023·重庆·统考高考真题)水稻是我国重要的粮食作物,光合能力是影响水稻产量的重要因素。
(1)通常情况下,叶绿素含量与植物的光合速率成正相关。但有研究发现,叶绿素含量降低的某一突变体水稻,在强光照条件下,其光合速率反而明显高于野生型。为探究其原因,有研究者在相同光照强度的强光条件下,测定了两种水稻的相关生理指标(单位省略),结果如下表。
注:RuBP羧化酶:催化CO2固定的酶:Vmax:RuBP羧化酶催化的最大速率
①类囊体薄膜电子传递的最终产物是 。RuBP羧化酶催化的底物是CO2和 。
②据表分析,突变体水稻光合速率高于野生型的原因是 。
(2)研究人员进一步测定了田间光照和遮荫条件下两种水稻的产量(单位省略),结果如下表。
①在田间遮荫条件下,突变体水稻产量却明显低于野生型,造成这个结果的内因是 ,外因是 。
②水稻叶肉细胞的光合产物有淀粉和 ,两者可以相互转化,后者是光合产物的主要运输形式,在开花结实期主要运往籽粒。
③根据以上结果,推测两种水稻的光补偿点(光合速率和呼吸速率相等时的光照强度),突变体水稻较野生型 (填“高”、“低”或“相等”)。
18.(2023·江苏·统考高考真题)糖尿病显著增加认知障碍发生的风险。研究团队发现在胰岛素抵抗(IR)状态下,脂肪组织释放的外泌囊泡(AT-EV)中有高含量的miR-9-3p(一种miRNA),使神经细胞结构功能改变,导致认知水平降低。图1示IR鼠脂肪组织与大脑信息交流机制。请回答下列问题:
(1)当神经冲动传导至①时,轴突末梢内的 移至突触前膜处释放神经递质,与突触后膜的受体结合,使 打开,突触后膜电位升高。若突触间隙K+浓度升高,则突触后膜静息电位绝对值 。
(2)脂肪组织参与体内血糖调节,在胰岛素调控作用下可以通过 降低血糖浓度,IR状态下由于脂肪细胞的胰岛素受体 ,降血糖作用被削弱。图1中由②释放的③经体液运输至脑部,miR-9-3p进入神经细胞,抑制细胞内 。
(3)为研究miR-9-3p对突触的影响,采集正常鼠和IR鼠的AT-EV置于缓冲液中,分别注入b、c组实验鼠,a组的处理是 。2周后检测实验鼠海马突触数量,结果如图2.分析图中数据并给出结论: 。
(4)为研究抑制miR-9-3p可否改善IR引起的认知障碍症状,运用腺病毒载体将miR-9-3p抑制剂导入实验鼠。导入该抑制剂后,需测定对照和实验组miR-9-3p含量,还需通过实验检测 。
19.(2023·浙江·统考高考真题)2021年,栖居在我国西双版纳的一群亚洲象有过一段北迁的历程。时隔一年多的2022年12月,又有一群亚洲象开启了新的旅程,沿途穿越了森林及农田等一系列生态系统,再次引起人们的关注。回答下列问题:
(1)植物通常是生态系统中的生产者,供养着众多的 和分解者。亚洲象取食草本植物,既从植物中获取物质和能量,也有利于植物 的传播。亚洲象在食草的食物链中位于第 营养级。
(2)亚洲象经过一片玉米地,采食了部分玉米,对该农田群落结构而言,最易改变的是群落的 结构;对该玉米地生物多样性的影响是降低了 多样性。这块经亚洲象采食的玉米地,若退耕后自然演替成森林群落,这种群落演替类型称为 演替。
(3)与森林相比,玉米地的抗干扰能力弱、维护系统稳定的能力差,下列各项中属于其原因的是哪几项?__________
A.物种丰富度低B.结构简单C.功能薄弱D.气候多变
(4)亚洲象常年的栖息地热带雨林,植物生长茂盛,凋落物多,但土壤中有机质含量低。土壤中有机质含量低的原因是:在雨林高温、高湿的环境条件下, 。
20.(2023·天津·统考高考真题)某植物四号染色体上面的A基因可以指导植酸合成,不能合成植酸的该种植物会死亡。现有A3-和A25-两种分别由A基因缺失3个和25个碱基对产生的基因,已知前者不影响植酸合成,后者效果未知。
(1)现有基因型为AA25-的植物,这两个基因是 基因。该植物自交后代进行PCR,正向引物与A25-缺失的碱基配对,反向引物在其下游0.5kb处,PCR后进行电泳,发现植物全部后代PCR产物电泳结果均具有明亮条带,原因是 ,其中明亮条带分为较明亮和较暗两种,其中较明亮条带代表基因型为 的植物,比例为 。
(2)将一个A基因导入基因型为A3-A25-的植物的6号染色体,构成基因型为A3-A25- A的植物、该植物自交子代中含有A25-A25-的比例是 。
(3)在某逆境中,基因型为A3-A3-的植物生存具有优势,现有某基因型为A3-A的植物,若该种植物严格自交,且基因型为A3-A3-的植物每代数量增加10%,补齐下面的表格中,子一代基因频率数据(保留一位小数):
基因频率改变,是 的结果。
21.(2023·广东·统考高考真题)种子大小是作物重要的产量性状。研究者对野生型拟南芥(2n=10)进行诱变筛选到一株种子增大的突变体。通过遗传分析和测序,发现野生型DAI基因发生一个碱基G到A的替换,突变后的基因为隐性基因,据此推测突变体的表型与其有关,开展相关实验。
回答下列问题:
(1)拟采用农杆菌转化法将野生型DAI基因转入突变体植株,若突变体表型确由该突变造成,则转基因植株的种子大小应与 植株的种子大小相近。
(2)用PCR反应扩增DAI基因,用限制性核酸内切酶对PCR产物和 进行切割,用DNA连接酶将两者连接。为确保插入的DAI基因可以正常表达,其上下游序列需具备 。
(3)转化后,T-DNA(其内部基因在减数分裂时不发生交换)可在基因组单一位点插入也可以同时插入多个位点。在插入片段均遵循基因分离及自由组合定律的前提下,选出单一位点插入的植株,并进一步获得目的基因稳定遗传的植株(如图),用于后续验证突变基因与表型的关系。
①农杆菌转化T0代植株并自交,将T1代种子播种在选择培养基上,能够萌发并生长的阳性个体即表示其基因组中插入了 。
②T1代阳性植株自交所得的T2代种子按单株收种并播种于选择培养基,选择阳性率约 %的培养基中幼苗继续培养。
③将②中选出的T2代阳性植株 (填“自交”、“与野生型杂交”或“与突变体杂交”)所得的T3代种子按单株收种并播种于选择培养基,阳性率达到 %的培养基中的幼苗即为目标转基因植株。为便于在后续研究中检测该突变,研究者利用PCR扩增野生型和突变型基因片段,再使用限制性核酸内切酶X切割产物,通过核酸电泳即可进行突变检测,相关信息见下,在电泳图中将酶切结果对应位置的条带涂黑 。
光反应
暗反应
光能转化效率
类囊体薄膜电子传递速率
RuBP羧化酶含量
Vmax
野生型
0.49
180.1
4.6
129.5
突变体
0.66
199.5
7.5
164.5
田间光照产量
田间遮阴产量
野生型
6.93
6.20
突变体
7.35
3.68
代
亲代
子一代
子二代
A基因频率
50%
%
46.9%
A3-基因频率
50%
%
53.1%
冲刺2024年高考生物真题重组卷(江西卷)真题重组卷01: 这是一份冲刺2024年高考生物真题重组卷(江西卷)真题重组卷01,文件包含真题重组卷01江西卷原卷版docx、真题重组卷01江西卷解析版docx等2份试卷配套教学资源,其中试卷共24页, 欢迎下载使用。
真题重组卷01——2023年高考生物真题汇编重组卷(湖南专用): 这是一份真题重组卷01——2023年高考生物真题汇编重组卷(湖南专用),文件包含真题重组卷012023年高考生物真题汇编重组卷湖南专用解析版docx、真题重组卷012023年高考生物真题汇编重组卷湖南专用原卷版docx等2份试卷配套教学资源,其中试卷共33页, 欢迎下载使用。
真题重组卷01——2023年高考生物真题汇编重组卷(湖北专用): 这是一份真题重组卷01——2023年高考生物真题汇编重组卷(湖北专用),文件包含真题重组卷012023年高考生物真题汇编重组卷湖北专用解析版docx、真题重组卷012023年高考生物真题汇编重组卷湖北专用原卷版docx等2份试卷配套教学资源,其中试卷共26页, 欢迎下载使用。

