2024郑州宇华实验学校高一下学期3月月考试题生物含解析
展开1.答题前,考生务必用黑色签字笔将自己的姓名、准考证号、座位号在答题卡上填写清楚;
2.每小题选出答案后,用2B铅笔把答题卡上对应题目的答案标号涂黑,在试卷上作答无效;
3.考试结束后,请将本试卷和答题卡一并交回。
一、选择题:本题共18小题,每小题2分,共36分。在每小题给出的四个选项中,只有一项是符合题目要求的。
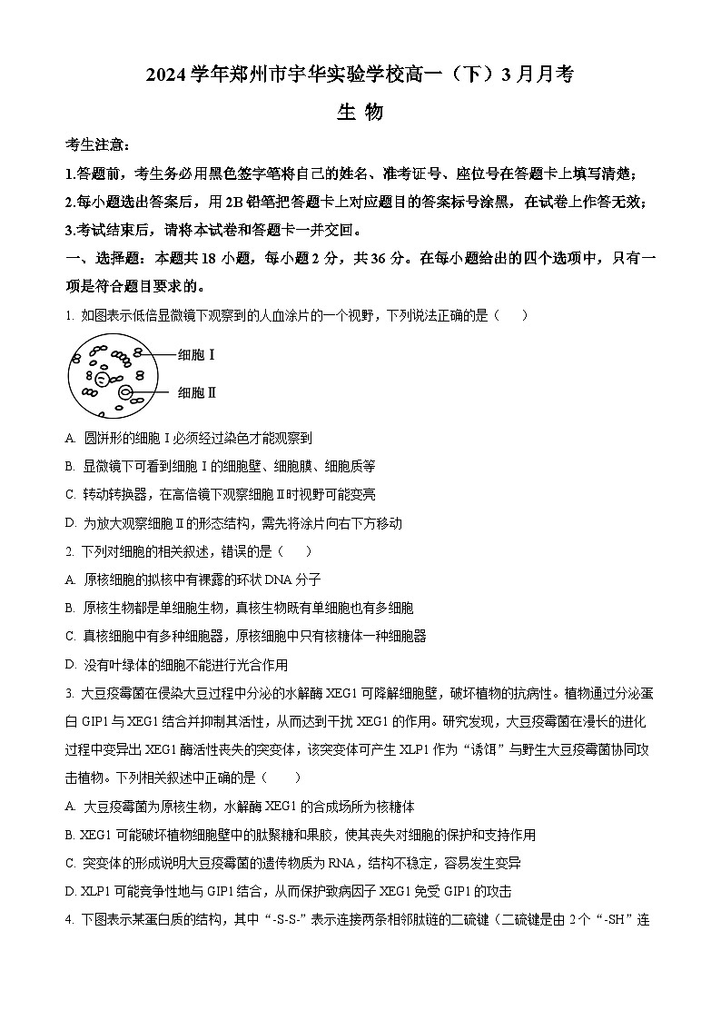
1. 如图表示低倍显微镜下观察到的人血涂片的一个视野,下列说法正确的是( )
A. 圆饼形的细胞Ⅰ必须经过染色才能观察到
B. 显微镜下可看到细胞Ⅰ的细胞壁、细胞膜、细胞质等
C. 转动转换器,在高倍镜下观察细胞Ⅱ时视野可能变亮
D. 为放大观察细胞Ⅱ的形态结构,需先将涂片向右下方移动
2. 下列对细胞的相关叙述,错误的是( )
A. 原核细胞的拟核中有裸露的环状DNA分子
B. 原核生物都是单细胞生物,真核生物既有单细胞也有多细胞
C. 真核细胞中有多种细胞器,原核细胞中只有核糖体一种细胞器
D. 没有叶绿体的细胞不能进行光合作用
3. 大豆疫霉菌在侵染大豆过程中分泌的水解酶XEG1可降解细胞壁,破坏植物的抗病性。植物通过分泌蛋白GIP1与XEG1结合并抑制其活性,从而达到干扰XEG1的作用。研究发现,大豆疫霉菌在漫长的进化过程中变异出XEG1酶活性丧失的突变体,该突变体可产生XLP1作为“诱饵”与野生大豆疫霉菌协同攻击植物。下列相关叙述中正确的是( )
A. 大豆疫霉菌为原核生物,水解酶XEG1的合成场所为核糖体
B. XEG1可能破坏植物细胞壁中的肽聚糖和果胶,使其丧失对细胞的保护和支持作用
C. 突变体形成说明大豆疫霉菌的遗传物质为RNA,结构不稳定,容易发生变异
D. XLP1可能竞争性地与GIP1结合,从而保护致病因子XEG1免受GIP1的攻击
4. 下图表示某蛋白质的结构,其中“-S-S-”表示连接两条相邻肽链的二硫键(二硫键是由2个“-SH”连接而成的)。若该蛋白质由m个氨基酸构成,则形成该蛋白质分子的过程中,生成的水分子数和减少的相对分子质量分别为( )
A m个、18m
B. (m-4)个、18(m-4)
C. (m-3)个、18(m-3)+4
D. (m-2)个、18(m-2)+4
5. 下列有关显微镜的叙述,正确的是( )
A. 显微镜放大倍数是指物体的面积或体积的放大倍数
B. 在显微镜下观察颜色较浅的材料时,应该减少通光量,用较小的光圈
C. 若要换用高倍物镜观察,必须先升高镜筒,以免镜头破坏玻片标本
D. 若在显微镜视野中看到细胞质顺时针流动,则实际细胞质的流动方向是逆时钟
6. 溶酶体膜上的两种转运蛋白V-ATPase酶和通道蛋白共同调节溶酶体的pH。溶酶体内的pH一般稳定在4.6左右,V-ATPase酶可利用ATP水解产生的能量,将细胞质基质(pH约为7.2)中的运进溶酶体内。通道蛋白的活性受溶酶体内浓度调控。下列说法错误的是( )
A. 参与V-ATPase酶合成、运输的具膜细胞器有线粒体、内质网和高尔基体
B. 进入溶酶体的方式属于主动运输
C. 抑制V-ATPase酶的功能会导致溶酶体内的pH降低
D. 通道蛋白功能缺失会影响溶酶体的降解能力
7. 生活在寒冷条件下的鲫鱼,通过向体外排出酒精来延缓周围水体结冰,其细胞呼吸过程如下图所示。下列说法正确的是( )
A. ①②过程能产生少量的ATP,②③过程都只产生少量NADH
B. 人体细胞不能进行③过程的根本原因是细胞中缺乏相关酶
C. 无氧呼吸过程中,葡萄糖分解释放的能量大多以热能形式散失
D. 转化成的酒精经主动运输排出,可减缓鲫鱼乳酸积累引起的pH变化
8. 将新鲜的苔藓植物叶片放入加有少量红墨水、质量浓度为0.3g/mL的蔗糖溶液中,在显微镜下观察,你会看到细胞的状态如图所示。此时部位①②的颜色分别是( )
A. ①红色、②绿色B. ①无色、②无色
C. ①无色、②绿色D. ①红色、②红色
9. 科研人员发现了一种色素缺失的豌豆变异植株,提取其色素并进行了纸层析分离,结果如下图(图中数字代表正常植株的色素带位置)。以下关于该变异植株的叙述正确的是( )
A. 缺失叶绿素b,植株对蓝紫光、红光的吸收能力减弱
B. 缺失胡萝卜素,植株对蓝紫光的吸收能力减弱
C. 缺失叶绿素a,植株对红光的吸收能力减弱
D. 缺失叶黄素,植株对蓝紫光的吸收能力减弱
10. 盐酸和酒精是生物学实验中的常用试剂,下列说法正确的是( )
A. 在“绿叶中色素的提取和分离实验”中,无水酒精可用于提取和分离色素
B. 检测无氧呼吸产生酒精的实验中,用稀盐酸为酒精与重铬酸钾反应创造酸性条件
C. 用质量分数15%的盐酸和体积分数95%酒精等体积混合液对洋葱根尖进行解离
D. 观察花生子叶细胞中的脂肪时,用苏丹Ⅲ染液染色后,需加无水酒精洗去浮色
11. 金鱼草的花色有红色、粉色、白色,由一对等位基因(A/a)控制。现选用粉花植株分别与红花、白花、粉花植株杂交,结果如下。
粉色×红色→398粉色,395红色; 粉色×白色→200粉色,205白色;
粉色×粉色→98红色,190粉色,94白色。下列相关叙述,错误的是( )
A. 白花个体的基因型是aa,红花个体的基因型是AA
B. 白花植株与白花植株杂交,后代均为白花植株
C. 红花个体和白花个体杂交,后代全部是粉花个体
D. 可用粉花植株与白花植株杂交验证基因的分离定律
12. 玉米是雌雄同株异花植株,雄花开在顶端,雌花开在下部(如图)。现利用一株基因型为AABb的玉米进行遗传实验,下列有关叙述正确的是( )
A. 进行杂交实验时,必需在花粉未成熟前对母本进行去雄
B. 进行杂交实验时,必需对雌花进行套袋处理
C. 该株玉米可以产生数量相同的 AA、Bb、AB 和 Ab配子
D. 利用该玉米进行自交实验时,会出现非等位基因的自由组合
13. 基因型为AaBbDd的二倍体生物,其体内某精原细胞减数分裂时同源染色体变化如图所示。相关叙述正确的是( )
A. 等位基因A/a与B/b的遗传遵循基因的自由组合定律
B. 非姐妹染色单体发生互换导致了染色体结构变异
C. 该细胞能产生AbD、ABD、abd、aBd四种精子
D. ①和③一定不会出现在同一个精细胞中
14. 下列关于生物科学思维方法的叙述,错误的是( )
A. 艾弗里的肺炎链球菌转化实验利用了“加法原理”鉴定出DNA是遗传物质
B. 赫尔希和蔡斯利用放射性同位素标记法证明了DNA是遗传物质
C. 沃森和克里克利用模型构建的方法构建了DNA双螺旋结构模型
D. 梅塞尔森和斯塔尔利用同位素标记技术证明了DNA的半保留复制方式
15. 基因储存着生命的种族、血型、孕育、生长、凋亡等信息。下列关于基因的叙述,正确的是( )
A. 血红蛋白基因是4种碱基对的随机排列
B. 等位基因和同源染色体可同步分离
C. 基因均存在于染色体上,且在分裂间期复制
D. 基因碱基总数与DNA分子的碱基总数相等
16. 内质网中错误折叠的蛋白质,会刺激一类蛋白质类的转录因子与RNA聚合酶Ⅱ(与信使RNA合成有关)形成转录起始复合体,共同参与核内伴侣蛋白基因转录过程,产生的伴侣蛋白是一组有助于蛋白质折叠的蛋白质,确保只有正确折叠和组装的蛋白质才能沿着分泌途径进一步进行。下列说法错误的是( )
A. 该转录因子在核糖体上合成,需进入细胞核内调控伴侣基因表达
B. 伴侣蛋白基因转录形成的mRNA与母链碱基的组成、排列顺序都相同
C. 伴侣蛋白可能有助于多种消化酶和抗体的正确折叠和分泌
D. 细胞内的基因表达与否以及表达水平的高低可以受基因表达产物调控
17. 在核苷酸链上,五碳糖3碳位上有-OH,称为3'-端,5碳位上有磷酸基,称为5'-端。下列生理过程中,方向遵循3'→5'的是( )
A. DNA复制时子链延伸方向B. DNA转录时子链的延伸方向
C. 反密码子GUC的阅读方向D. 翻译时核糖体沿mRNA的移动方向
18. 人体细胞中的端粒DNA序列会随着细胞分裂次数增加而逐渐缩短,端粒DNA序列变短后,端粒内侧正常基因会受损,使细胞活动渐趋异常。而癌细胞中的端粒酶(由RNA和蛋白质形成的复合体)活性较高,能够将变短的端粒DNA序列重新加长。下列相关分析不合理的是( )
A. 端粒酶、染色体、核糖体的功能不同,但组成成分相同
B. 正常细胞的衰老可能与端粒内侧正常基因的DNA序列受损有关
C. 与癌细胞相比,正常细胞的细胞分裂次数有限,端粒酶的活性较低
D. 可通过抑制癌细胞中端粒酶的合成或降低端粒酶的活性来抑制癌细胞的增殖
二、非选择题:本题共5小题,共54分。
19. 如图甲中 a、b、c、d 表示某植物根尖的不同区域,图乙是用高倍显微镜观察到的该植物组织切片有丝分裂的模式图。请回答下列问题。
(1)观察根尖有丝分裂、观察细胞质壁分离分别对应选择甲图_____ (填字母)区细胞。
(2)请按细胞有丝分裂过程排列图乙中细胞_________(用字母和箭头表示)。细胞是独立分裂的,但不能选定一个细胞持续观察它的整个分裂过程,原因是_____________________。
(3)若实验中统计了600个细胞,测定每个细胞的DNA含量,统计结果如图丙。G2期和M期(分裂期)的细胞共有____________个。若一个细胞周期总时间为20小时,处于M期的细胞数为30个,则该细胞完成分裂间期需要_____________小时。
20. 下图所示为物质跨膜运输的相关内容示意图,请据图回答下列问题:
(1)甲图是细胞膜的结构示意图,其中A表示____,不同生物膜上其种类和数量不同是细胞膜具有____(特性)的基础;B表示____,构成细胞膜的基本支架;细胞膜上的D的作用是细胞膜____功能的体现。
(2)水分子进出细胞的方式可用图甲中的____表示,此外,水分子还可以通过____以协助扩散的方式进出细胞膜。哺乳动物成熟的红细胞吸收K+的方式是____,可用图甲中的____表示。
(3)图乙表示某一达到渗透平衡的实验装置,已知a和b为不同浓度的蔗糖溶液,c为半透膜(只允许水分子通过),开始时烧杯和长颈漏斗的液面齐平。实验开始时,蔗糖溶液的浓度a____b(填“大于”或“小于”),实验结束后,蔗糖溶液的浓度a____b(填“大于”或“小于”)。
(4)将某一成熟的植物细胞放在适宜浓度的蔗糖溶液中,某一时刻观察到植物细胞呈现如图丙所示的状态,此时:
a.②处充满的是____。
b.细胞液浓度____(填“一定”或“不一定”)小于外界溶液浓度。
c.____构成的结构相当于图乙中的c。(填序号)
21. 图1中的迁移体是由细胞形成的一些弹性纤维顶端生长出的小囊泡。研究发现,受损的线粒体可通过“线粒体自噬”及时被清理,还可通过迁移体被释放到细胞外。研究人员利用CCCP(诱导线粒体损伤的物质)处理细胞,分别统计细胞主体部分损伤线粒体的比率及弹性纤维入口处损伤线粒体的比率,结果如图2。
(1)线粒体是有氧呼吸的主要场所,其内膜通过折叠形成嵴的意义是______。线粒体中产生的ATP可用于细胞内多种______(填“吸能”或“放能”)反应。
(2)“线粒体自噬”属于细胞自噬的一种,在一定条件下,受损的线粒体会被内质网包裹形成吞噬泡,吞噬泡与______(填细胞器)融合形成自噬体,最终被清除。
(3)迁移体膜的主要成分是______,迁移体的形成依赖于细胞膜具有______的特点。根据图2中______两组的比较结果,可验证损伤的线粒体可以通过迁移体排出细胞外。研究人员认为迁移体的作用可维持细胞内正常线粒体的比率,作出该判断的依据是______。
22. 香水玫瑰的红花和白花是一对相对性状,受一对等位基因的控制(用R、r表示)。科研人员用红花植株和白花植株进行杂交实验,结果如下图所示。
回答下列问题:
(1)呈现红色与花瓣细胞的______中红色素有关,红花为________(填“显性”或“隐性”)性状,判断依据是______, 这样的显性现象的表现形式称为________。
(2)实验二为______实验,可用来检测实验 所产生的子代个体的________。
(3)根据上述杂交实验的结果,推测该玫瑰花色基因的遗传符合_______定律,实验一的亲本中,红花植株的基因型为_______。
(4)实验一与实验二中都是红花与白花杂交,后代表型却有很大差异,原因是______。实验二子代中的红花植株相互授粉,产生的后代红花植株中杂合子所占比例为______。
23. 家鸽具有自带指南针属性的“方向感”,主要是因其含有被称为“第六感”的磁觉(生物利用地磁场准确寻找正确的方向)。科学研究发现,蛋白质A和蛋白质B可形成含铁的杆状多聚体,这种多聚体能识别外界磁场并自动顺应磁场方向排列。家鸽视网膜细胞中编码这两种蛋白的基因M和基因N共同表达。下图为基因M在家鸽视网膜细胞中表达的示意图。
(1)蛋白质A的组成单体是_____________,其结构通式为_________。
(2)图中信使RNA是以_________(填数字)为模板合成,此过程需要_________作为原料。图中可以识别并转运氨基酸的物质是__________(填数字)。
(3)图中细胞核内存在的核苷酸共有__________种,信使RNA通过__________进入细胞质。图中涉及的遗传信息的传递方向为_________。2024学年郑州市宇华实验学校高一(下)3月月考
生 物
考生注意:
1.答题前,考生务必用黑色签字笔将自己的姓名、准考证号、座位号在答题卡上填写清楚;
2.每小题选出答案后,用2B铅笔把答题卡上对应题目的答案标号涂黑,在试卷上作答无效;
3.考试结束后,请将本试卷和答题卡一并交回。
一、选择题:本题共18小题,每小题2分,共36分。在每小题给出的四个选项中,只有一项是符合题目要求的。
1. 如图表示低倍显微镜下观察到的人血涂片的一个视野,下列说法正确的是( )
A. 圆饼形的细胞Ⅰ必须经过染色才能观察到
B. 显微镜下可看到细胞Ⅰ的细胞壁、细胞膜、细胞质等
C. 转动转换器,在高倍镜下观察细胞Ⅱ时视野可能变亮
D. 为放大观察细胞Ⅱ的形态结构,需先将涂片向右下方移动
【答案】D
【解析】
【分析】题图分析:图示表示低倍显微镜下观察到的人血涂片的一个视野,其中细胞Ⅰ是红细胞,本身是红色的,可以在显微镜下直接观察到;细胞Ⅱ位于视野的右下方,要将细胞Ⅱ移到视野的中央,应向右下方移动装片。
【详解】A、圆饼形的细胞Ⅰ是红细胞,本身有颜色,不需染色即可观察到,A错误;
B、细胞Ⅰ是红细胞,没有细胞壁,只能进行无氧呼吸,产生少量能量,B错误;
C、转动转换器高倍镜下观察细胞Ⅱ时视野可能变暗,C错误;
D、显微镜下观察到的是上下、左右都颠倒的像,细胞Ⅱ位于视野的右下方,要将细胞Ⅱ移到视野的中央,应向右下方移动装片,D正确。
故选D。
【点睛】
2. 下列对细胞的相关叙述,错误的是( )
A. 原核细胞的拟核中有裸露的环状DNA分子
B. 原核生物都是单细胞生物,真核生物既有单细胞也有多细胞
C. 真核细胞中有多种细胞器,原核细胞中只有核糖体一种细胞器
D. 没有叶绿体的细胞不能进行光合作用
【答案】D
【解析】
【分析】1、由原核细胞构成的生物叫原核生物,由真核细胞构成的生物叫真核生物;原核细胞与真核细胞相比,最大的区别是原核细胞没有被核膜包被的成形的细胞核,没有核膜、核仁和染色体,原核细胞只有核糖体一种细胞器,但原核生物含有细胞膜、细胞质等结构,也含有核酸和蛋白质等物质。
2、常考的真核生物有绿藻、衣藻、真菌(如酵母菌、霉菌、蘑菇)、原生动物(如草履虫、变形虫)及动、植物等;常考的原核生物有蓝细菌、细菌(如乳酸菌、硝化细菌、大肠杆菌等)、支原体、放线菌等;此外,病毒没有细胞结构,既不是真核生物也不是原核生物。
【详解】A、原核细胞的拟核中有裸露的环状DNA分子,A正确;
B、原核生物主要包括细菌、放线菌、支原体等,且都是单细胞生物,真核生物的种类很多,既有单细胞也有多细胞,B正确;
C、真核细胞中有多种细胞器,而原核细胞中只有核糖体一种细胞器,且核糖体是合成蛋白质的机器,C正确;
D、没有叶绿体的细胞也可能能进行光合作用,如蓝细菌细胞中没有叶绿体,但含光合作用的色素和酶,可以进行光合作用,D错误。
故选D。
3. 大豆疫霉菌在侵染大豆过程中分泌的水解酶XEG1可降解细胞壁,破坏植物的抗病性。植物通过分泌蛋白GIP1与XEG1结合并抑制其活性,从而达到干扰XEG1的作用。研究发现,大豆疫霉菌在漫长的进化过程中变异出XEG1酶活性丧失的突变体,该突变体可产生XLP1作为“诱饵”与野生大豆疫霉菌协同攻击植物。下列相关叙述中正确的是( )
A. 大豆疫霉菌为原核生物,水解酶XEG1的合成场所为核糖体
B. XEG1可能破坏植物细胞壁中的肽聚糖和果胶,使其丧失对细胞的保护和支持作用
C. 突变体的形成说明大豆疫霉菌的遗传物质为RNA,结构不稳定,容易发生变异
D. XLP1可能竞争性地与GIP1结合,从而保护致病因子XEG1免受GIP1的攻击
【答案】D
【解析】
【分析】基因突变是指DNA分子中发生碱基对的替换、增添和缺失,而引起的基因结构的改变。基因突变是新基因产生的途径,是生物变异的根本来源,是生物进化的原始材料。自然发生的突变叫做自然突变(自发突变),这种突变发生的频率极低,由外界因素诱发而导致的突变叫做诱发突变。
【详解】A、大豆疫霉菌为真核生物,水解酶XEG1的本质为蛋白质,合成场所为细胞质中的核糖体,A错误;
B、植物细胞壁的主要成分为纤维素和果胶,对细胞具有保护和支持作用,B错误;
C、大豆疫霉菌为真核生物,遗传物质为DNA,C错误;
D、由于突变体可作为“诱饵”与野生大豆疫霉菌协同攻击植物,推测突变体产生的XLP1可竞争性地与GIP1结合,从而保护致病因子XEG1免受GIP1的攻击,D正确。
故选D。
4. 下图表示某蛋白质的结构,其中“-S-S-”表示连接两条相邻肽链的二硫键(二硫键是由2个“-SH”连接而成的)。若该蛋白质由m个氨基酸构成,则形成该蛋白质分子的过程中,生成的水分子数和减少的相对分子质量分别为( )
A. m个、18m
B. (m-4)个、18(m-4)
C. (m-3)个、18(m-3)+4
D. (m-2)个、18(m-2)+4
【答案】D
【解析】
【分析】该蛋白质有两条肽链和一个环状肽通过二硫键连接而成,脱去水分子数=肽键数=氨基酸数-肽链数;蛋白质相对分子总质量=氨基酸个数×氨基酸相对分子质量-18×水分子个数
【详解】根据题意,该蛋白质有两条肽链和一个环状肽通过二硫键连接而成,该蛋白质由m个氨基酸构成,根据脱去水分子数=肽键数=氨基酸数-肽链数计算,环状肽可以看作肽链数为0,所以生成的水分子数=氨基酸数-肽链数=m-2,减少的相对分子质量是生成的水的相对分子总质量和形成二硫键时脱去的氢原子的质量(形成一个二硫键脱去两个H),即18(m-2)+4,综上,A、B、C错误,D正确。
故选D。
5. 下列有关显微镜的叙述,正确的是( )
A. 显微镜的放大倍数是指物体的面积或体积的放大倍数
B. 在显微镜下观察颜色较浅的材料时,应该减少通光量,用较小的光圈
C. 若要换用高倍物镜观察,必须先升高镜筒,以免镜头破坏玻片标本
D. 若在显微镜视野中看到细胞质顺时针流动,则实际细胞质的流动方向是逆时钟
【答案】B
【解析】
【分析】显微镜成像的特点:显微镜成像是倒立的虚像,即上下相反,左右相反,物像的移动方向与标本的移动方向相反,故显微镜下所成的像是倒立放大的虚像,若在视野中看到细胞质顺时针流动,则实际上细胞质就是顺时针流动。
【详解】A、显微镜的放大倍数是指物体长度或宽度的放大倍数,而不是物体的面积或体积的放大倍数,A错误;
B、在显微镜下观察颜色较浅的材料时,应该减少通光量,选用平面反光镜和较小的光圈,B正确;
C、换用高倍物镜时,一般直接转动转换器换到高倍物镜即可,不需升高镜筒,C错误;
D、显微镜成像是倒立的虚像,若在显微镜视野中看到细胞质顺时针流动,则实际细胞质的流动方向是顺时针,D错误。
故选B。
6. 溶酶体膜上的两种转运蛋白V-ATPase酶和通道蛋白共同调节溶酶体的pH。溶酶体内的pH一般稳定在4.6左右,V-ATPase酶可利用ATP水解产生的能量,将细胞质基质(pH约为7.2)中的运进溶酶体内。通道蛋白的活性受溶酶体内浓度调控。下列说法错误的是( )
A. 参与V-ATPase酶合成、运输的具膜细胞器有线粒体、内质网和高尔基体
B. 进入溶酶体的方式属于主动运输
C. 抑制V-ATPase酶的功能会导致溶酶体内的pH降低
D. 通道蛋白功能缺失会影响溶酶体的降解能力
【答案】C
【解析】
【分析】溶酶体是消化车间,内部含有多种水解酶,能分解衰老、损伤的细胞器,吞噬并杀死侵入细胞的病毒与病菌。被溶酶体分解后的产物,如果是对细胞有用的物质,细胞可以再利用,废物则被排出细胞外。
V-ATPase酶同时具有ATP水解酶和运输H+的作用。溶酶体pH约为4.6,细胞质基质pH约为7.2,H+在H+通道的协助下从浓度高的溶酶体内向浓度低的溶酶体外运输,说明这种运输方式是协助扩散。
【详解】A、V-ATPase酶本质是蛋白质,位于溶酶体膜上,而溶酶体起源于高尔基体,其合成过程类似于分泌蛋白,所以参与V-ATPase酶合成、运输的具膜细胞器有线粒体(提供能量)、内质网(是分泌蛋白加工的场所)和高尔基体(形成溶酶体),A正确;
B、根据题干信息“V-ATPase酶可利用ATP水解产生的能量,将细胞质基质(pH约为7.2)中的H+运进溶酶体内”,因此H+进入溶酶体从低浓度运输至高浓度,且消耗ATP提供的能量,所以其运输方式是主动运输,B正确;
C、抑制V-ATPase酶的功能导致其不能将细胞质基质的H+运入溶酶体,导致溶酶体的pH升高,C错误;
D、H+通道蛋白是运输H+的通道,如果功能缺失会影响溶酶体内的H+浓度,从而影响其降解能力,D正确。
故选C。
7. 生活在寒冷条件下的鲫鱼,通过向体外排出酒精来延缓周围水体结冰,其细胞呼吸过程如下图所示。下列说法正确的是( )
A. ①②过程能产生少量的ATP,②③过程都只产生少量NADH
B. 人体细胞不能进行③过程的根本原因是细胞中缺乏相关酶
C. 无氧呼吸过程中,葡萄糖分解释放的能量大多以热能形式散失
D. 转化成的酒精经主动运输排出,可减缓鲫鱼乳酸积累引起的pH变化
【答案】C
【解析】
【分析】1、细胞呼吸分为有氧呼吸和厌氧呼吸两种类型,前者是彻底氧化分解,释放大量能量,后者是不彻底氧化分解,释放少量能量;
2、题图分析:①表示乳酸发酵,场所在细胞质基质;②表示细胞呼吸的第一阶段,③表示丙酮酸的还原,②③表示酒精发酵,场所在细胞质基质。
【详解】A、①是乳酸发酵,②细胞呼吸的第一阶段,都能产生少量ATP,③过程是丙酮酸被NADH还原为酒精的过程,不产生NADH,A错误;
B、③过程是丙酮酸被NADH还原为酒精的过程,在人体内不能发生的直接原因是缺乏相关的酶,根本原因是人体细胞中缺乏控制该酶合成相关的基因,B错误;
C、在无氧呼吸过程中,葡萄糖分解释放的能量大多以热能形式散失,少部分储存在ATP中,C正确;
D、酒精排出细胞的方式是自由扩散,而不是主动运输,D错误。
故选C。
8. 将新鲜的苔藓植物叶片放入加有少量红墨水、质量浓度为0.3g/mL的蔗糖溶液中,在显微镜下观察,你会看到细胞的状态如图所示。此时部位①②的颜色分别是( )
A. ①红色、②绿色B. ①无色、②无色
C. ①无色、②绿色D. ①红色、②红色
【答案】A
【解析】
【分析】1、细胞膜可以让水分子自由通过,细胞要选择吸收的离子和小分子也可以通过,而其他的离子、小分子和大分子则不能通过,因此细胞膜是一种选择透过性膜。
2、成熟的植物细胞有大液泡,当细胞液的浓度小于外界溶液的浓度时,细胞液中的水分就透过原生质层进入到外界溶液中,由于原生质层比细胞壁的伸缩性大,当细胞不断失水时,液泡逐渐缩小,原生质层就会与细胞壁逐渐分离开来,即发生了质壁分离。
【详解】由于细胞壁具有全透性,所以红墨水和蔗糖分子都能通过细胞壁,①为含有红墨水的蔗糖溶液,呈红色。由于细胞膜具有选择透过性,红墨水和蔗糖分子都不能进入细胞质中,但细胞质中存在叶绿体,所以②显绿色。
故选A。
9. 科研人员发现了一种色素缺失的豌豆变异植株,提取其色素并进行了纸层析分离,结果如下图(图中数字代表正常植株的色素带位置)。以下关于该变异植株的叙述正确的是( )
A. 缺失叶绿素b,植株对蓝紫光、红光的吸收能力减弱
B. 缺失胡萝卜素,植株对蓝紫光的吸收能力减弱
C. 缺失叶绿素a,植株对红光的吸收能力减弱
D. 缺失叶黄素,植株对蓝紫光的吸收能力减弱
【答案】D
【解析】
【分析】分离色素时采用纸层析法,原理是色素在层析液中的溶解度不同,随层析液扩散的速度不同,最后的结果是观察到四条色素带,从上到下依次是胡萝卜素(橙黄色)、叶黄素(黄色)、叶绿素 a (蓝绿色)、叶绿素 b (黄绿色)。
【详解】据图可知:右边为滤纸条的下端,①是橙黄色的胡萝卜素,③是蓝绿色的叶绿素 a ,④是黄绿色的叶绿素 b ,图中缺失的是②叶黄素。该变异植株缺失叶黄素,叶绿素 a 和叶绿素 b 主要吸收红光和蓝紫光,胡萝卜素和叶黄素主要吸收蓝紫光。因此植株对蓝紫光的吸收能力减弱,D正确,ABC错误。
故选D。
10. 盐酸和酒精是生物学实验中的常用试剂,下列说法正确的是( )
A. 在“绿叶中色素的提取和分离实验”中,无水酒精可用于提取和分离色素
B. 检测无氧呼吸产生酒精的实验中,用稀盐酸为酒精与重铬酸钾反应创造酸性条件
C. 用质量分数15%盐酸和体积分数95%酒精等体积混合液对洋葱根尖进行解离
D. 观察花生子叶细胞中的脂肪时,用苏丹Ⅲ染液染色后,需加无水酒精洗去浮色
【答案】C
【解析】
【分析】在酸性条件下用重铬酸钾溶液鉴定酒精,溶液颜色由橙色变成灰绿色;色素的提取和分离实验中,无水酒精是溶解色素用的,可用作提取剂提取色素;用质量分数为15%的盐酸和体积分数为95%酒精(1∶1)混合液对洋葱根尖进行解离,杀死并固定细胞;用苏丹Ⅲ染液鉴定花生子叶中的脂肪时,需要用酒精洗去浮色,使染色效果更好。
【详解】A、在“绿叶中色素的提取和分离实验”中,无水酒精可用于提取色素,用层析液分离色素,A错误;
B、检测无氧呼吸产生酒精的实验中,用稀硫酸为酒精与重铬酸钾反应创造酸性条件,B错误;
C、解离时用到质量分数为15%的HCl溶液和体积分数为95%的酒精溶液,C正确;
D、在鉴定脂肪时,染色后需用50%的酒精洗去浮色,使染色效果更好,D错误。
故选C。
11. 金鱼草的花色有红色、粉色、白色,由一对等位基因(A/a)控制。现选用粉花植株分别与红花、白花、粉花植株杂交,结果如下。
粉色×红色→398粉色,395红色; 粉色×白色→200粉色,205白色;
粉色×粉色→98红色,190粉色,94白色。下列相关叙述,错误的是( )
A. 白花个体的基因型是aa,红花个体的基因型是AA
B. 白花植株与白花植株杂交,后代均为白花植株
C. 红花个体和白花个体杂交,后代全部是粉花个体
D. 可用粉花植株与白花植株杂交验证基因的分离定律
【答案】A
【解析】
【分析】分离定律的实质是杂合体内等位基因在减数分裂生成配子时随同源染色体的分开而分离,进入两个不同的配子,独立的随配子遗传给后代。
【详解】A、根据题意,金鱼草的花有红色、粉色和白色,由一对等位基因控制;粉色×粉色→98红色,190粉色,94白色,即后代中红色:粉色:白色=1:2:1,可知粉色为杂合子,红色和白色均为纯合子,但不能确定红色和白色谁是显性纯合子或谁是隐性纯合子,A错误;
B、白花植株是纯合子,故白花植株与白花植株杂交,后代均为白花植株,B正确;
C、红花个体和白花个体都是纯合子,故红花个体和白花个体杂交,后代全部是粉花个体,C正确;
D、粉花植株与白花植株杂交,后代粉色:白色=1:1,,可验证基因的分离定律,D正确。
故选A。
12. 玉米是雌雄同株异花植株,雄花开在顶端,雌花开在下部(如图)。现利用一株基因型为AABb的玉米进行遗传实验,下列有关叙述正确的是( )
A. 进行杂交实验时,必需在花粉未成熟前对母本进行去雄
B. 进行杂交实验时,必需对雌花进行套袋处理
C. 该株玉米可以产生数量相同的 AA、Bb、AB 和 Ab配子
D. 利用该玉米进行自交实验时,会出现非等位基因的自由组合
【答案】B
【解析】
【分析】 基因自由组合定律:位于非同源染色体上的非等位基因的分离或组合是互不干扰的;在减数分裂过程中,同源染色体上的等位基因彼此分离的同时,非同源染色体上的非等位基因自由组合。
【详解】A、玉米雌雄异花,不需要去雄,A错误;
B、为了避免外来花粉的干扰,进行杂交实验时,必须对雌花进行套袋处理,B正确;
C、减数分裂过程中,等位基因随着同源染色体分离而分开,非等位基因随着非同源染色体自由组合而自由组合,因此正常情况下不会出现AA、Bb这类型的配子,C错误;
D、AA是相同基因,Bb为等位基因,在减数分裂过程中不会出现非等位基因的自由组合,D错误。
故选B。
13. 基因型为AaBbDd的二倍体生物,其体内某精原细胞减数分裂时同源染色体变化如图所示。相关叙述正确的是( )
A. 等位基因A/a与B/b的遗传遵循基因的自由组合定律
B. 非姐妹染色单体发生互换导致了染色体结构变异
C. 该细胞能产生AbD、ABD、abd、aBd四种精子
D. ①和③一定不会出现同一个精细胞中
【答案】C
【解析】
【分析】组合定律的实质是:位于非同源染色体上的非等位基因的分离或自由组合是互不干扰的;在减数分裂过程中,同源染色体上的等位基因彼此分离的同时,非同源染色体上的非等位基因自由组合。
【详解】A、自由组合定律发生在非同源染色体的非等位基因之间,A/a与B/b位于一对同源染色体上,遗传时不遵循基因的自由组合定律,A错误;
B、同源染色体上的非姐妹染色单体发生了互换,该变异属于基因重组,B错误;
C、由题图可知,基因A、b、D位于一条染色体上,则基因a、B、d位于另一条同源染色体上,由于基因B和b所在的非姐妹染色单体发生了互换,所以最终产生的精子基因型为AbD、ABD、abd、aBd四种,C正确;
D、如果该生物在减数分裂Ⅰ后期异常,导致同源染色体未分离,则①和③可能出现在同一精细胞中,D错误。
故选C。
14. 下列关于生物科学思维方法的叙述,错误的是( )
A. 艾弗里的肺炎链球菌转化实验利用了“加法原理”鉴定出DNA是遗传物质
B. 赫尔希和蔡斯利用放射性同位素标记法证明了DNA是遗传物质
C. 沃森和克里克利用模型构建的方法构建了DNA双螺旋结构模型
D. 梅塞尔森和斯塔尔利用同位素标记技术证明了DNA的半保留复制方式
【答案】A
【解析】
【分析】与常态相比,人为增加某种影响因素的称为“加法原理”;与常态相比,人为去除某种影响因素的称为“减法原理”。
【详解】A、艾弗里肺炎链球菌体外转化实验中,每个实验特异性除去了一种物质,从而鉴定出DNA是遗传物质,其自变量的处理方法遵循“减法原理”,A错误;
B、赫尔希和蔡斯分别用35S或32P标记的噬菌体侵染未被标记的细菌,证明了DNA是噬菌体的遗传物质,即赫尔希和蔡斯利用放射性同位素标记法证明了DNA是遗传物质,B正确;
C、沃森和克里克利用建立物理模型的方法构建了DNA双螺旋结构模型,C正确;
D、梅塞尔森和斯塔尔利用同位素标记技术和密度梯度离心法证明了DNA的半保留复制方式,D正确。
故选A。
15. 基因储存着生命的种族、血型、孕育、生长、凋亡等信息。下列关于基因的叙述,正确的是( )
A. 血红蛋白基因是4种碱基对的随机排列
B. 等位基因和同源染色体可同步分离
C. 基因均存在于染色体上,且在分裂间期复制
D. 基因的碱基总数与DNA分子的碱基总数相等
【答案】B
【解析】
【分析】基因和染色体的关系:基因在染色体上,并且在染色体上呈线性排列,染色体是基因的主要载体。
【详解】A、基因具有特异性,其中的4种碱基对具有特定的排列顺序,A错误;
B、在减数第一次分裂后期,等位基因和同源染色体可同步分离,B正确;
C、基因不一定存在于染色体上,比如线粒体基因就不位于染色体上,C错误;
D、不管是原核生物还是真核生物,基因都是有遗传效应的DNA片段,因此体内所有基因的碱基总数均小于DNA分子的碱基总数,D错误。
故选B。
16. 内质网中错误折叠的蛋白质,会刺激一类蛋白质类的转录因子与RNA聚合酶Ⅱ(与信使RNA合成有关)形成转录起始复合体,共同参与核内伴侣蛋白基因转录过程,产生的伴侣蛋白是一组有助于蛋白质折叠的蛋白质,确保只有正确折叠和组装的蛋白质才能沿着分泌途径进一步进行。下列说法错误的是( )
A. 该转录因子核糖体上合成,需进入细胞核内调控伴侣基因表达
B. 伴侣蛋白基因转录形成的mRNA与母链碱基的组成、排列顺序都相同
C. 伴侣蛋白可能有助于多种消化酶和抗体的正确折叠和分泌
D. 细胞内的基因表达与否以及表达水平的高低可以受基因表达产物调控
【答案】B
【解析】
【分析】据题意可知,转录因子与RNA聚合酶Ⅱ(与信使RNA合成有关)形成转录起始复合体,共同参与核内伴侣蛋白基因转录过程。核内伴侣蛋白基因表达出的伴侣蛋白是一组有助于蛋白质折叠的蛋白质,确保只有正确折叠和组装的蛋白质才能沿着分泌途径进一步进行。
【详解】A、据题意可知,转录因子本质是蛋白质,在核糖体上合成,需与RNA聚合酶Ⅱ(与信使RNA合成有关)形成转录起始复合体,RNA聚合酶位于细胞核内,因此转录因子能进入细胞核内调控伴侣基因表达,A正确;
B、转录时遵循碱基互补配对原则,DNA含有碱基T,RNA含有碱基U,因此DNA转录形成的mRNA,与母链碱基的组成、排列顺序不相同的,B错误;
C、伴侣蛋白是一组有助于蛋白质折叠的蛋白质,确保只有正确折叠和组装的蛋白质才能沿着分泌途径进一步进行,消化酶和抗体都属于分泌蛋白,C正确;
D、基因通过其表达产物蛋白质来控制性状,细胞内的基因表达与否以及表达水平的高低都是受到调控的,D正确。
故选B。
17. 在核苷酸链上,五碳糖3碳位上有-OH,称为3'-端,5碳位上有磷酸基,称为5'-端。下列生理过程中,方向遵循3'→5'的是( )
A. DNA复制时子链的延伸方向B. DNA转录时子链的延伸方向
C. 反密码子GUC的阅读方向D. 翻译时核糖体沿mRNA的移动方向
【答案】C
【解析】
【分析】转录过程由RNA聚合酶(RNAP)进行,以DNA为模板,产物为RNA。RNA聚合酶沿着一段DNA移动,留下新合成的RNA链。翻译是以mRNA为模板合成蛋白质的过程,场所在核糖体。
【详解】A、DNA聚合酶只能与3'-端结合,因此DNA复制时子链延伸方向是5'→3',A错误;
B、RNA聚合酶只能与3'-端结合,因此DNA转录时子链的延伸方向是5'→3',B错误;
C、反密码子UAC(密码子AUG)的阅读方向为3'→5',与mRNA上的密码子互补配对,C正确;
D、mRNA是翻译的模板,mRNA上起始密码子→终止密码子的方向为5'→3',因此翻译时核糖体沿mRNA的移动方向是5'→3',D错误。
故选C。
18. 人体细胞中的端粒DNA序列会随着细胞分裂次数增加而逐渐缩短,端粒DNA序列变短后,端粒内侧正常基因会受损,使细胞活动渐趋异常。而癌细胞中的端粒酶(由RNA和蛋白质形成的复合体)活性较高,能够将变短的端粒DNA序列重新加长。下列相关分析不合理的是( )
A. 端粒酶、染色体、核糖体的功能不同,但组成成分相同
B. 正常细胞的衰老可能与端粒内侧正常基因的DNA序列受损有关
C. 与癌细胞相比,正常细胞的细胞分裂次数有限,端粒酶的活性较低
D. 可通过抑制癌细胞中端粒酶的合成或降低端粒酶的活性来抑制癌细胞的增殖
【答案】A
【解析】
【分析】端粒学说:每条染色体的两端都有一段特殊序列的DNA,称为端粒。端粒DNA序列在每次细胞分裂后会缩短一截。随着细胞分裂次数的增加,截短的部分会逐渐向内延伸。在端粒DNA序列被“截”短后,端粒内侧的正常基因的DNA序列就会受到损伤,结果使细胞活动渐趋异常,进而细胞逐渐衰老。
【详解】A、端粒酶由RNA和蛋白质组成,染色体主要由DNA和蛋白质组成,核糖体由RNA和蛋白质组成,三者的组成成分不同,分析不合理,A符合题意;
B、根据细胞衰老的“端粒学说”,并结合题干“人体细胞中的端粒DNA序列会随着细胞分裂次数增加而逐渐缩短,端粒DNA序列变短后,端粒内侧正常基因会受损,使细胞活动渐趋异常”可知,正常细胞的衰老可能与端粒内侧正常基因的DNA序列受损有关,分析合理,B不符合题意;
C、依题意,癌细胞中端粒酶活性较高,而正常细胞分裂次数有限,故与癌细胞相比,正常细胞中端粒酶的活性较低,分析合理,C不符合题意;
D、抑制癌细胞中端粒酶的合成或降低端粒酶的活性可抑制变短的端粒DNA序列重新加长,从而抑制癌细胞的增殖,分析合理,D不符合题意。
故选A。
二、非选择题:本题共5小题,共54分。
19. 如图甲中 a、b、c、d 表示某植物根尖的不同区域,图乙是用高倍显微镜观察到的该植物组织切片有丝分裂的模式图。请回答下列问题。
(1)观察根尖有丝分裂、观察细胞质壁分离分别对应选择甲图_____ (填字母)区细胞。
(2)请按细胞有丝分裂过程排列图乙中细胞_________(用字母和箭头表示)。细胞是独立分裂的,但不能选定一个细胞持续观察它的整个分裂过程,原因是_____________________。
(3)若实验中统计了600个细胞,测定每个细胞的DNA含量,统计结果如图丙。G2期和M期(分裂期)的细胞共有____________个。若一个细胞周期总时间为20小时,处于M期的细胞数为30个,则该细胞完成分裂间期需要_____________小时。
【答案】(1)bd(顺序不能改变)
(2) ①. B→A→D→C ②. 制作装片标本时细胞已经死亡
(3) ①. 150 ②. 19
【解析】
【分析】1、分析甲图:图甲中a、b、c、d表示某植物根尖的不同区域,其中a为根冠;b为分生区;c为伸长区;d为成熟区。其中b分生区的细胞可以进行有丝分裂。
2、分析乙图:乙图细胞在进行有丝分裂,其中A细胞处于中期;B细胞处于前期;c细胞处于末期;d细胞处于后期。
3、分析丁图:细胞中DNA含量是2,可以表示G1期,2~4表示S期,4可以表示G2期、分裂前期、中期、后期和末期。
【小问1详解】
图甲中a是根冠,b是分生区,c是伸长区,d是成熟区,其中b分生区的细胞具有旺盛的分裂能力,细胞呈正方形、排列紧密,适于作为观察细胞有丝分裂实验的材料。观察质壁分离的细胞需要有大液泡,所以应选择d区(成熟区)细胞。
【小问2详解】
乙图细胞在进行有丝分裂,A处于中期,B处于前期,C处于末期,D处于后期,因此分裂顺序为B→A→D→C。由于制作装片过程中经过解离,细胞已经死亡,因此不能选定一个细胞持续观察它的整个分裂过程。
【小问3详解】
细胞周期包括分裂间期和分裂期,其中分裂间期历时长占细胞周期的90%--95%,间期又分G1、S、G2时期,DNA复制发生在S期。根据坐标图可知,处于S期的细胞是C。G2期和M期的细胞中DNA数目增倍,可知图中B是处于G1期细胞,有300个,C是处于S期细胞,有150个,D是处于G2期和M期的细胞,有150个。 一个细胞周期总时间为20小时,实验中统计了600个细胞,视野中处于M期的细胞数为30个,则处于间期的细胞有570个,可以计算出该细胞周期中分裂间期分裂期所占的时间为570/600×20=19小时。
20. 下图所示为物质跨膜运输的相关内容示意图,请据图回答下列问题:
(1)甲图是细胞膜的结构示意图,其中A表示____,不同生物膜上其种类和数量不同是细胞膜具有____(特性)的基础;B表示____,构成细胞膜的基本支架;细胞膜上的D的作用是细胞膜____功能的体现。
(2)水分子进出细胞的方式可用图甲中的____表示,此外,水分子还可以通过____以协助扩散的方式进出细胞膜。哺乳动物成熟的红细胞吸收K+的方式是____,可用图甲中的____表示。
(3)图乙表示某一达到渗透平衡的实验装置,已知a和b为不同浓度的蔗糖溶液,c为半透膜(只允许水分子通过),开始时烧杯和长颈漏斗的液面齐平。实验开始时,蔗糖溶液的浓度a____b(填“大于”或“小于”),实验结束后,蔗糖溶液的浓度a____b(填“大于”或“小于”)。
(4)将某一成熟的植物细胞放在适宜浓度的蔗糖溶液中,某一时刻观察到植物细胞呈现如图丙所示的状态,此时:
a.②处充满的是____。
b.细胞液浓度____(填“一定”或“不一定”)小于外界溶液浓度。
c.____构成的结构相当于图乙中的c。(填序号)
【答案】20. ①. 蛋白质 ②. 选择透过性 ③. 磷脂双分子层 ④. 进行细胞间的信息交流
21. ①. bc ②. 水通道蛋白 ③. 主动运输 ④. a
22. ①. 小于 ②. 小于
23. ①. 蔗糖溶液##外界溶液 ②. 不一定 ③. ③④⑤
【解析】
【分析】质壁分离的原因分析:(1)外因:外界溶液浓度>细胞液浓度;(2)内因:原生质层相当于一层半透膜,细胞壁的伸缩性小于原生质层;(3)表现:液泡由大变小,细胞液颜色由浅变深,原生质层与细胞壁分离。
【小问1详解】
甲图中A表示蛋白质,其种类和数量是细胞膜具有选择透过性的基础;B表示磷脂双分子层,是构成细胞膜的基本支架;细胞膜上的D是糖蛋白,具有识别及信息传递的作用是细胞膜的进行细胞间的信息交流功能的体现。
【小问2详解】
水分子既可以通过自由扩散的方式进出细胞,用甲图中的bc表示,也可以通过水通道蛋白以协助扩散的方式进出细胞。哺乳动物成熟的红细胞吸收K+的方式是主动运输,可用图甲中的a表示。
【小问3详解】
因为开始时烧杯和长颈漏斗的液面齐平,而达到渗透平衡后b侧液面比a侧高,故渗透作用发生时,水分子透过半透膜由b流向a的小于由a流向b的,即水分子整体表现为由a流向b,故实验开始时,蔗糖溶液的浓度a小于b。实验结束后,由于b侧液面高度更高,产生的静水压向下,而此时处于渗透平衡状态,故渗透压差应该向上,即b侧渗透压更大,故蔗糖溶液的浓度a小于b。
【小问4详解】
a:植物细胞处在质壁分离状态时,细胞壁与原生质层之间充满的是外界溶液,即此实验中②处充满的是蔗糖溶液。
b:图丙中的细胞可能继续进行质壁分离过程,即此时细胞液浓度小于外界溶液浓度,细胞还在持续失水,也可能处于动态平衡之中,即此时细胞液浓度等于外界溶液浓度,也可能正在发生质壁分离的复原,即此时细胞液浓度大于外界溶液浓度,细胞正在持续吸水,故细胞液浓度不一定小于外界溶液浓度。
c:原生质层相当于一层半透膜,原生质层包括细胞膜、液泡膜以及两层膜之间的细胞质即③④⑤。
21. 图1中的迁移体是由细胞形成的一些弹性纤维顶端生长出的小囊泡。研究发现,受损的线粒体可通过“线粒体自噬”及时被清理,还可通过迁移体被释放到细胞外。研究人员利用CCCP(诱导线粒体损伤的物质)处理细胞,分别统计细胞主体部分损伤线粒体的比率及弹性纤维入口处损伤线粒体的比率,结果如图2。
(1)线粒体是有氧呼吸的主要场所,其内膜通过折叠形成嵴的意义是______。线粒体中产生的ATP可用于细胞内多种______(填“吸能”或“放能”)反应。
(2)“线粒体自噬”属于细胞自噬的一种,在一定条件下,受损的线粒体会被内质网包裹形成吞噬泡,吞噬泡与______(填细胞器)融合形成自噬体,最终被清除。
(3)迁移体膜的主要成分是______,迁移体的形成依赖于细胞膜具有______的特点。根据图2中______两组的比较结果,可验证损伤的线粒体可以通过迁移体排出细胞外。研究人员认为迁移体的作用可维持细胞内正常线粒体的比率,作出该判断的依据是______。
【答案】(1) ①. 增大内膜面积,为酶提供更多的附着位点 ②. 吸能
(2)溶酶体 (3) ①. 脂质(磷脂)和蛋白质 ②. 流动性 ③. ①和③(②和④) ④. ④组损伤线粒体的比例大于③组,①组和②组损伤线粒体的比例无明显差异
【解析】
【分析】线粒体是细胞呼吸的主要场所,受损的线粒体会出现胞吐的现象,该过程与迁移体有关。迁移体是指由细胞形成的一些弹性纤维顶端生长出的小囊泡。
【小问1详解】
线粒体内膜向内折叠形成嵴,可以增大内膜面积,为酶提供更多的附着位点,线粒体中产生的ATP水解释放能量可以为主动运输等吸能反应提供能量。
【小问2详解】
溶酶体可以分解衰老受损的细胞器,所以受损的线粒体会被内质网包裹形成吞噬泡,吞噬泡与溶酶体形成自噬体。
【小问3详解】
迁移体膜是由细胞器膜形成的,属于生物膜,其主要成分是蛋白质和磷脂分子;迁移体的形成依赖于细胞膜具有流动性的特点;
验证证损伤的线粒体可以通过迁移体排出细胞外,实验自变量是迁移体和细胞主题,可以比较①和③或②和④弹性纤维入口处的损伤线粒体比例高于细胞主体。
从图2看出,④组损伤线粒体的比例大于③组,①组和②组损伤线粒体的比例无明显差异,说明迁移体的作用可维持细胞内正常线粒体的比率。
22. 香水玫瑰的红花和白花是一对相对性状,受一对等位基因的控制(用R、r表示)。科研人员用红花植株和白花植株进行杂交实验,结果如下图所示。
回答下列问题:
(1)呈现红色与花瓣细胞的______中红色素有关,红花为________(填“显性”或“隐性”)性状,判断依据是______, 这样的显性现象的表现形式称为________。
(2)实验二为______实验,可用来检测实验 所产生的子代个体的________。
(3)根据上述杂交实验的结果,推测该玫瑰花色基因的遗传符合_______定律,实验一的亲本中,红花植株的基因型为_______。
(4)实验一与实验二中都是红花与白花杂交,后代表型却有很大差异,原因是______。实验二子代中的红花植株相互授粉,产生的后代红花植株中杂合子所占比例为______。
【答案】(1) ①. 液泡 ②. 显性 ③. 实验一中红花玫瑰和白花玫瑰杂交后代全部为红花(实验一的子代全部为红花) ④. 完全显性
(2) ①. 测交 ②. 基因组成##配子类型及比例
(3) ①. 分离 ②. RR
(4) ①. 实验一与实验二的红花亲本基因型不同##实验二红花亲本基因型为 Rr,实验一红花亲本基因型为RR ②. 2/3
【解析】
【分析】基因分离定律的实质:进行有性生殖的生物在进行减数分裂产生配子的过程中,位于同源染色体上的等位基因随同源染色体分离而分离,分别进入不同的配子中,随配子独立遗传给后代。
【小问1详解】
呈现红色与花瓣细胞的液泡中红色素有关;红花为显性,因为实验一中红花玫瑰和白花玫瑰杂交后代全部为红花(实验一的子代全部为红花)。
【小问2详解】
子一代和隐性纯合子杂交,实验二为测交实验,可用来检测实验所产生的子代个体的基因组成(配子类型及比例)。
【小问3详解】
根据上述杂交实验的结果,推测该玫瑰花色基因的遗传符合分离定律,因为测交后代表现型比例为1:1。因为红花为显性,子一代全部为红花,因此实验一的亲本中,红花植株的基因型为RR。
【小问4详解】
实验一与实验二中都是红花与白花杂交,后代表型却有很大差异,原因是实验一与实验二的红花亲本基因型不同(实验二红花亲本基因型为Rr ,实验一红花亲本基因型为RR)。实验二子代中的红花植株Rr,相互授粉,产生的后代Rr:RR:rr=2:1:1,后代红花植株中杂合子所占比例为2/3。
23. 家鸽具有自带指南针属性的“方向感”,主要是因其含有被称为“第六感”的磁觉(生物利用地磁场准确寻找正确的方向)。科学研究发现,蛋白质A和蛋白质B可形成含铁的杆状多聚体,这种多聚体能识别外界磁场并自动顺应磁场方向排列。家鸽视网膜细胞中编码这两种蛋白的基因M和基因N共同表达。下图为基因M在家鸽视网膜细胞中表达的示意图。
(1)蛋白质A的组成单体是_____________,其结构通式为_________。
(2)图中信使RNA是以_________(填数字)为模板合成,此过程需要_________作为原料。图中可以识别并转运氨基酸的物质是__________(填数字)。
(3)图中细胞核内存在的核苷酸共有__________种,信使RNA通过__________进入细胞质。图中涉及的遗传信息的传递方向为_________。
【答案】(1) ① 氨基酸 ②.
(2) ①. ① ②. 核糖核苷酸 ③. ③④⑤
(3) ①. 8 ②. 核孔 ③. DNA→RNA→蛋白质
【解析】
【分析】转录:在细胞核内,以DNA一条链为模板,按照碱基互补配对原则,合成RNA的过程。
翻译:在核糖体中以mRNA为模板,按照碱基互补配对原则,以tRNA为转运工具、以细胞质里游离的氨基酸为原料合成蛋白质的过程。
分析题图:①②表示DNA,③④⑤表示转运RNA。
【小问1详解】
构成蛋白质的基本单位是氨基酸,每种氨基酸分子至少都含有一个氨基和一个羧基,且都有一个氨基和一个羧基连接在同一个碳原子上,这个碳原子还连接一个氢和一个R基,故氨基酸对的结构通式为 。
【小问2详解】
转录是以DNA的一条链为模板合成RNA的过程,图中信使RNA是以①(DNA)为模板合成,该过程需要核糖核苷酸作为原料,转运RNA(tRNA)能识别并转运氨基酸,图中③④⑤表示转运RNA(tRNA)。
【小问3详解】
图中细胞核中含有DNA和RNA两种核酸,DNA含有4种脱氧核糖核苷酸,RNA中含有4种核糖核苷酸,因此细胞核内存在的核苷酸种类共有8种。核孔是核质之间频繁进行物质交换和信息交流的通道,信使RNA通过核孔进入细胞质。图中涉及的遗传信息的传递有转录和翻译,可表示为:DNA→RNA→蛋白质。
2024郑州宇华实验学校高三下学期二模试题生物含解析: 这是一份2024郑州宇华实验学校高三下学期二模试题生物含解析,共10页。
2024郑州宇华实验学校高二下学期3月月考试题生物含解析: 这是一份2024郑州宇华实验学校高二下学期3月月考试题生物含解析,共30页。试卷主要包含了 人类的两条性染色体, 生物学是一门实验学科等内容,欢迎下载使用。
河南省郑州市宇华实验学校2023-2024学年高二下学期3月月考生物试题(Word版附解析): 这是一份河南省郑州市宇华实验学校2023-2024学年高二下学期3月月考生物试题(Word版附解析),共30页。试卷主要包含了 人类的两条性染色体, 生物学是一门实验学科等内容,欢迎下载使用。

