安徽省皖北县中联盟2023-2024学年高一下学期3月月考地理试题(原卷版+解析版)
展开考生注意:
1.满分100分,考试时间75分钟。
2.考生作答时,请将答案答在答题卡上。选择题每小题选出答案后,用2B铅笔把答题卡上对应题目的答案标号涂黑;非选择题请用直径0.5毫米黑色墨水签字笔在答题卡上各题的答题区域内作答,超出答题区域书写的答案无效,在试题卷、草稿纸上作答无效。
3.本卷命题范围:人教必修第二册第一章至第二章第二节。
一、选择题:本题共16小题,每小题3分,共48分。在每小题给出的四个选项中,只有一项是符合题目要求的。
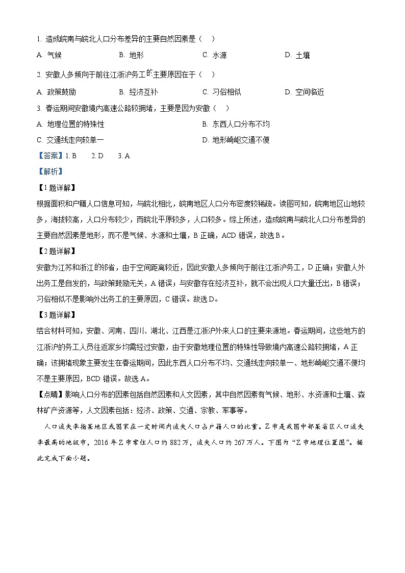
安徽、河南、四川、湖北、江西是江浙沪外来人口的主要来源地,每到春运期间,安徽高速就会迎来严重交通拥堵。下图为“2023年安徽省户籍人口分布图”。据此完成下面小题。
1. 造成皖南与皖北人口分布差异的主要自然因素是( )
A. 气候B. 地形C. 水源D. 土壤
2. 安徽人多倾向于前往江浙沪务工主要原因在于( )
A. 政策鼓励B. 经济互补C. 习俗相似D. 空间临近
3. 春运期间安徽境内高速公路较拥堵,主要是因为安徽( )
A. 地理位置的特殊性B. 东西人口分布不均
C. 交通线走向较单一D. 地形崎岖交通不便
【答案】1. B 2. D 3. A
【解析】
【1题详解】
根据面积和户籍人口信息可知,与皖北相比,皖南地区人口分布密度较稀疏。读图可知,皖南地区山地较多,海拔较高,人口分布较少,而皖北平原较多,人口较多。综上所述,造成皖南与皖北人口分布差异的主要自然因素是地形,而不是气候、水源和土壤,B正确,ACD错误,故选B。
【2题详解】
安徽为江苏和浙江邻省,由于空间距离较近,因此安徽人多倾向于前往江浙沪务工,D正确;安徽人外出务工是自发的,与政策鼓励无关,A错误;与安徽存在经济互补,就不会出现人口大量迁出,B错误;习俗相似不是影响外出务工的主要原因,C错误。故选D。
【3题详解】
结合材料可知,安徽、河南、四川、湖北、江西是江浙沪外来人口主要来源地。春运期间,这些地方的江浙沪的务工人员往返家乡均需经过安徽,由于安徽地理位置的特殊性导致境内高速公路较拥堵,A正确;该拥堵现象主要发生在春运期间,因此东西人口分布不均、交通线走向较单一、地形崎岖交通不便均不是主要原因,BCD错误。故选A。
【点睛】影响人口分布的因素包括自然因素和人文因素,其中自然因素有气候、地形、水资源和土壤、森林矿产资源等,人文因素包括:经济、政策、交通、宗教、军事等。
人口流失率指某地区或国家在一定时间内流失人口占户籍人口的比重。Z市是我国中部某省区人口流失率最高的地级市,2016年Z市常住人口约882万,流失人口约267万人。下图为“Z市地理位置图”。据此完成下面小题。
4. Z市隶属的省级行政区简称( )
A. 湘B. 黑C. 晋D. 豫
5. Z市的人口流失率约( )
A. 23%B. 33%C. 43%D. 53%
6. 缓解Z市人口大量流失的可行性措施有( )
A. 加大房地产开发的力度B. 提升产业转型升级速度
C. 制定拆并行政区划的方案D. 出台限制人口外流的政策
【答案】4. D 5. A 6. B
【解析】
4题详解】
读图,由省级行政区轮廓可知该省为河南,简称豫,D正确;排除ABC。故选D。
【5题详解】
由材料可知,人口流失率指某地区或国家在一定时间内流失人口占户籍人口的比重。Z市人口流失率高,故流入Z市的人口少,那么该市的常住人口大多为户籍人口,由此可计算,Z市的人口流失率=267/(882+267)=23%,A正确;排除BCD。故选A。
【6题详解】
经济因素是影响人口迁移最主要的、经常起作用的因素。因此,提升产业转型升级速度,增加就业机会,促进经济发展,能缓解Z市人口大量流失,B正确;加大房地产开发的力度,制定拆并行政区划的方案,持续提供的就业机会少,对经济发展的促进作用有限,AC错误;出台限制人口外流的政策不符合实际,D错误。故选B。
【点睛】常住人口是所在地的户籍人口加上长期在该地区工作或生活有稳定的职业人群。
林盘是川西平原(成都平原)独特的乡村景观,它是在长期生产生活过程中乡村平原地区形成的散居聚落。下图为“林盘水平空间典型格局图”。据此完成下面小题。
7. 林盘单元中的核心为( )
A. 灌渠B. 宅院C. 森林D. 农田
8. 林盘单元中,布局森林的主要目的在于( )
A. 遮阴挡风、调节气候B. 维护生物多样性
C. 吸烟滞尘、净化空气D. 为生活提供燃料
【答案】7. B 8. A
【解析】
【7题详解】
读图可知,图中宅院被森林包围着,而灌渠穿过森林和农田,农田位于林盘外围,因此林盘单元中的核心为宅院,B正确,ACD错误,故选B。
【8题详解】
图中森林包围着宅院,可以为宅院遮阴挡风调节气候,A正确;森林能够为生物创造栖息环境,有利于保护生态环境的多样性,但住宅周围的森林一般考虑对人类的影响,B错误;林盘位于乡村地区,大气污染不严重,吸烟滞尘、净化空气不是其主要功能,C错误;林盘位于住宅外围,人们一般不会砍伐临近住宅的乔木作为薪柴,D错误。故选A。
【点睛】川西林盘在院落周围,存在树木与农田,能够为生物创造栖息环境,有利于保护生态环境的多样性,树木与农田能够调节局地小气候,并通过光合作用净化空气,树木的存在能够涵养水源,减少水土的流失,川西林盘体现了人地协调的发展观念,减少了人类活动对生态环境的破坏。
合理布局城市功能区才能促进城市健康有序地发展。下图为“沈阳城区土地利用示意图”。据此完成下面小题。
9. 图中②功能区是( )
A. 商业区B. 住宅区C. 工业区D. 绿化带
10. 据图推测,沈阳市最大风频可能是( )
A. 西北风B. 东北风C. 西南风D. 东南风
【答案】9. D 10. D
【解析】
【9题详解】
读图可知,图中①位于城市外缘,临交通线分布,为工业区。②呈长条状将东南部工业区和中心城区隔开,应为绿化带,D正确,排除ABC,故选D。
【10题详解】
读图可知,沈阳市周边工业区只有东南部工业区有长长的绿化带和河流将工业区和中心城区隔开,说明沈阳市最大风频可能是东南风,D正确,ABC错误,故选D。
【点睛】城市主要功能区分布的一般规律:商业区:位于市中心,占地面积小。住宅区:在商业区与工业区之间,在城市中占地面积最大。工业区:河流的下游,盛行风的下风向,城市外围。
在我国乡村发展历程中,建制镇一直发挥着重要作用。下图为“我国县一镇一村空间模式历史演变示意图”。据此完成下面小题。
11. 根据空间联系推断,建制镇功能差异化最显著的阶段位于( )
A. aB. bC. cD. d
12. c阶段,空间模式的形成主要得益于( )
A. 交通条件改善B. 生产要素流通C. 技术水平提高D. 开放政策实施
13. 为更好服务农村地区,最需要加强设施建设的建制镇属于( )
A. 边远山区型B. 县城近郊型C. 文化传承型D. 交通便捷型
【答案】11. C 12. D 13. A
【解析】
【11题详解】
根据空间联系差异分析,abd阶段的建制镇主要联系的是县和村,c阶段除了联系县、村,还建立了建制镇之间的空间联系,此时建制镇之间进行了明显的分工,生产出现网格化趋势,功能出现明显的差异化,C对,ABD错。故选C。
【12题详解】
c阶段开始于1978年,是我国改革开放开始的时间点,最主要的影响因素是开放政策的实施,D对;在此阶段,交通条件、技术水平和生产要素起到的作用远不如国家政策的变化影响因素更大,ABC错。故选D。
【13题详解】
边远山区型的建制镇主要的功能是为周边的农村提供高等级服务功能,A对;县城近郊型是为县城提供基础服务,文化传承型是保存传统文化,交通便捷型是在交通条件加持下提供服务,都不是服务农村地区为主,BCD错。故选A。
【点睛】在城市体系中,城市等级越高,数量越少,功能越多,服务范围越大,同级别城市距离越远;等级越低,数量越多,功能越少,服务范围越小,同级别城市距离越近。高一级别城市一般覆盖低一级别城市的功能和服务范围;同一级别的城市功能相似,服务范围相互排斥,但也有可能有重叠现象。
常住人口城镇化率指城镇常住人口占总人口中的比重。户籍人口城镇化率指拥有城镇户籍的人口占总人口的比重。常住人口城镇化率高于户籍人口城镇化率,两者数值越高、差值越小,说明当地城镇化率质量越高。下表为“2021年我国部分城市城镇化率统计表”。据此完成下面小题。
14. 表中,城镇化率质量较高的城市有( )
A. 武汉、南昌B. 苏州、厦门C. 北京、重庆D. 广州、海口
15. 合肥城镇化率受限于( )
A. 城乡居民收入差距B. 城市整体规划
C. 城乡生活成本差距D. 城市户籍政策
16. 缩小常住人口和户籍人口城镇化率的有力举措有( )
A. 鼓励农民大量进城B. 加快城乡统筹
C. 深化户籍制度改革D. 振兴乡村经济
【答案】14. B 15. D 16. C
【解析】
【14题详解】
结合材料可知,常住人口城镇化率高于户籍人口城镇化率,两者数值越高、差值越小,说明当地城镇化率质量越高。南昌、重庆、海口常住人口城镇化率和户籍人口城镇化率差值较大,城镇化率质量低,ACD错误;苏州、厦门均符合常住人口城镇化率高于户籍人口城镇化率,两者数值高、差值小的特点,城镇化率质量高,B正确。故选B。
【15题详解】
合肥户籍人口城镇化率低,常住人口城镇化率和户籍人口城镇化率差值较大,说明城市户籍政策较为严格,落户门槛较高,很多常驻人口没有获得当地户口,D正确;城乡居民收入差距、城市整体规划、城乡生活成本差距一般不会导致常住人口城镇化率和户籍人口城镇化率差值出现巨大差距,ABC错误。故选D。
【16题详解】
结合上题可知,严格的户籍准入制度会造成户籍人口城镇化率偏低,导致常住人口和户籍人口城镇化率差距较大,因此要深化户籍制度改革,C正确;鼓励农民大量进城会加大常住人口城镇化率,使常住人口和户籍人口城镇化率差距变大,A错误;加快城乡统筹和振兴乡村经济会影响城市化的速度,但对缩小常住人口和户籍人口城镇化率的作用较小,BD错误。故选C。
【点睛】城镇化率受经济、文化、政治、社会等多因素影响,我国20世纪90年代前,户籍制度管理严格,城镇化率速度慢,水平低,目前经济因素成为影响城镇化率的主要因素。
二、非选择题:本题共3小题,共52分。
17. 阅读材料,回答下列问题。
材料一:2010年第六次全国人口普查,黑龙江省常住人口为3833万人,2020年第七次全国人口普查,黑龙江省常住人口为3171万人,十年间黑龙江省人口流失了662万,成为全国人口流失最为严重的省份,人口主要流入北京、山东和河北等省市。
材料二:下图为“2017年黑龙江省人口分布图”。
(1)简析黑龙江省人口分布的特点。
(2)说明黑龙江省人口大量流失到北京的拉力。
(3)分析黑龙江省大量人口流失对其发展的不利影响。
【答案】(1)人口分布不均衡;总体上西南多,东北少;平原地区人口多,山区人口少。
(2)北京经济发达,就业机会多;北京的医疗、教育等社会资源健全;北京纬度相对较低,冬季相对温暖;作为首都,北京政策优势更明显。
(3)劳动力短缺;人才外流,不利于产业结构升级;本地市场规模缩小,不利于吸引投资;老龄化加剧。
【解析】
【分析】本题以2017年黑龙江人口分布及人口流失为背景,设置3小题,涉及人口分布、人口迁移的原因及人口迁移的影响等知识,考查学生获取解读信息、调动运用知识的能力,体现了区域认知、综合思维的学科素养。
【小问1详解】
读图,依据图例可知,黑龙江省人口分布不均,从空间上看,西南人口密度大,人口多,东北人口密度小,人口少;从地形上看,大小兴安岭等山区人口密度小,人口少,中部松嫩平原人口密度大,人口多。
【小问2详解】
影响人口的拉力因素有自然因素、社会经济因素等。从社会经济因素看,北京经济发达,提供的就业机会更多,收入水平更高,可以为人口提供更好的福利待遇;北京的教育水平高,医疗技术条件好等社会资源更健全;北京作为首都,政策优势明显,产业升级、现代服务业等的发展,对人口的拉力作用强;从自然因素看,北京的纬度更低,冬季相对更温暖。
【小问3详解】
由材料可知,黑龙江省常住人口为3171万人,十年间黑龙江省人口流失了662万。流失的多为青壮年人口,会导致劳动力短缺,同时加剧人口老龄化,经济发展的动力不足;流失的人口往往科学文化素质更高,会导致人才的流失,不利于产业结构的升级,经济发展迟缓;青壮年的消费能力强,人口的流失还会使原有的市场规模缩小,不利于吸引外来投资,经济发展滞后。
18. 阅读材料,回答下列问题。
材料一2022年末,新疆常住人口约2587万人,较1949年增长了约5倍。伴随着人口快速增长,人地矛盾日益尖锐。2022年末,新疆城镇化率为57.89%,低于全国的65.22%。图1为“新疆城镇化水平分布图”。
材料二在塔里木盆地的南部曾经分布着众多的古城,自汉代以来随着自然条件的变化,古城逐渐消失,新的城镇不断兴起。图1为“塔里木盆地城镇变迁图”。
(1)简析塔里木盆地南部城镇位置变迁的方向及主要原因。
(2)描述新疆城镇化水平分布特征。
(3)请为新疆谋求人口合理容量提出合理化建议。
【答案】(1)城镇总体上向山麓迁移;冰雪融水减少和沙漠扩张。
(2)整体城镇化水平相对较低,低于全国平均水平;城镇化水平地区差异大,总体北高南低;城镇化水平最高地区分布在乌鲁木齐市和克拉玛依市,最低的地区分布在和田地区和喀什地区。
(3)发展科技,提升经济水平;控制人口过快增长,提高人口素质;加大对外开放力度;合理利用水资源,构建节水型社会。
【解析】
【分析】本题以新疆相关图文资料为材料,设置3道小题,涉及城市区位、城镇化、人口合理容量等相关知识点,考查学生获取和解读地理信息、调动和运用地理知识的能力,体现区域认知、综合思维的学科素养。
【小问1详解】
对比古城遗址和现在城镇的分布位置可以得知城镇总体上向山麓方向迁移;原因:塔里木盆地气候干旱,制约城镇分布的主导因素是水源。随着自然条件的变化,冰雪融水减少,沙漠化的加剧,沙漠面积扩张,城镇往河流更上游方向迁移,即向山麓方向迁移。
【小问2详解】
结合材料信息可知,新疆城镇化率为57.89%,低于全国的65.22%,整体城镇化水平相对较低,低于全国平均水平;结合图片信息可知,新疆城镇化水平地区差异大,总体北高南低;城镇化水平最高地区分布在乌鲁木齐市和克拉玛依市,最低的地区分布在和田地区和喀什地区。
【小问3详解】
影响人口合理容量的因素有资源、科技发展水平、经济发展水平、对外开发程度等。为谋求人口合理容量,在资源方面,水资源是制约新疆人口合理容量的首要因素,要提高水资源利用率,合理利用水资源,构建节水型社会;控制人口过快增长,提高人口素质,增强公民的节水意识;在科技和经济发展水平方面,要发展科技,提升经济水平;对外开发程度方面,要加大对外开放力度,与其它地区互通有无,实现资源的跨区域调配。
19. 阅读材料,回答下列问题
材料一:我国川西嘉绒藏族地区有多个国家级传统村,按分布特点可划分为山顶聚集型、山间台地型、山谷平地型及山腰缓坡型四种基本类型。 图1为“四类村落示意图”。
材料二:理县甘堡乡甘堡藏寨有“嘉绒藏区第一寨”之称。甘堡藏寨靠山面水,景色秀丽,寨内藏族碉楼错落有致,气势恢宏。图2为“甘堡藏寨村落空间格局图”。
(1)对比分析山顶聚集型与山谷平地型两类村落布局的利与弊。
(2)简述甘堡藏寨的空间格局特点。
(3)从保护传统村落的角度给出甘堡藏寨发展的建议。
【答案】19. 利:山顶聚集型,受外界干扰小,利于传统文化的保存;山谷平地型,便于建设,与外界联系紧密。弊:山顶聚集型,资源有限,不便建设;山谷平地型,受外界干扰大,传统文化难以保留。
20. 顺应山势河谷布局;整体布局松散,村落边界不规整;局部小组团内集中紧凑。
21. 坚持适度开发,保护脆弱生态环境;合理规划,维护村落现有格局和风貌;遵循传统文化,完善村落基础设施。
【解析】
【分析】本题以村落为材料,设置3道小题,涉及村落布局、保护传统村落等相关知识点,考查学生获取和解读地理信息、调动和运用地理知识的能力,体现区域认知、综合思维的学科素养。
【小问1详解】
利表现在:山顶聚集型一般分布在山顶,海拔高,受外界干扰小,能够保持原有风貌,利于传统文化的保存;山谷平地型地形平坦,便于建设,交通便利,利于与外界联系紧密。弊表现在:山顶聚集型,土地等资源有限,不便建设,建设成本高;山谷平地型,与外界联系多,受外界干扰大,传统文化难以保留。
【小问2详解】
据图可知,甘堡藏寨靠山面水,顺应山势河谷布局;据图可知,甘堡藏寨整体布局松散,村落边界不规整,呈不规则形态;甘堡藏寨局部小组团内集中紧凑。
【小问3详解】
从保护传统村落的角度分析,甘堡藏寨应该坚持适度开发,保护脆弱生态环境,减少对环境破坏;因地制宜,合理规划,维护村落现有格局和风貌,减少破坏;遵循传统文化,完善村落基础设施,尽量不破坏传统文化。
城市
常住人口城镇化率
户籍人口城镇化率
城市
常住人口城镇化率
户籍人口城镇化率
北京
87.5%
84.6%
武汉
84.6%
74.7%
重庆
70.3%
49.3%
南通
71.2%
67.0%
合肥
84.0%
55.1%
南昌
78.6%
56.1%
东莞
92.2%
95.6%
无锡
82.9%
85.9%
厦门
90.1%
87.3%
兰州
83.6%
73.9%
广州
86.5%
80.8%
长春
66.8%
53.2%
成都
79.5%
66.8%
苏州
81.9%
81.7%
海口
82.6%
66.9%
杭州
83.6%
698%
河南省创新发展联盟2023-2024学年高一下学期3月月考地理试题(原卷版+解析版): 这是一份河南省创新发展联盟2023-2024学年高一下学期3月月考地理试题(原卷版+解析版),文件包含河南省创新发展联盟2023-2024学年高一下学期3月月考地理试题原卷版docx、河南省创新发展联盟2023-2024学年高一下学期3月月考地理试题解析版docx等2份试卷配套教学资源,其中试卷共20页, 欢迎下载使用。
安徽省部分学校2023-2024学年高一下学期开学考试地理试题(原卷版+解析版): 这是一份安徽省部分学校2023-2024学年高一下学期开学考试地理试题(原卷版+解析版),文件包含精品解析安徽省部分学校2023-2024学年高一下学期开学考试地理试题原卷版docx、精品解析安徽省部分学校2023-2024学年高一下学期开学考试地理试题解析版docx等2份试卷配套教学资源,其中试卷共17页, 欢迎下载使用。
重庆市缙云教育联盟2023-2024学年高一下学期2月月考地理试题(原卷版+解析版): 这是一份重庆市缙云教育联盟2023-2024学年高一下学期2月月考地理试题(原卷版+解析版),文件包含精品解析重庆市缙云教育联盟2023-2024学年高一下学期2月月考地理试题原卷版docx、精品解析重庆市缙云教育联盟2023-2024学年高一下学期2月月考地理试题解析版docx等2份试卷配套教学资源,其中试卷共19页, 欢迎下载使用。

