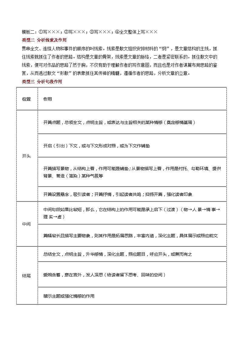
重难点08文学类文本阅读之散文主观试题-2023年高考语文【热点•重点•难点】专练(全国通用)(原卷版+解析)
展开重难点08散文类文本阅读题答题技巧-2023年高考语文【热点重点难点】专练(新高考)(原卷版+解析): 这是一份重难点08散文类文本阅读题答题技巧-2023年高考语文【热点重点难点】专练(新高考)(原卷版+解析),共57页。试卷主要包含了开头句段的作用,中间句段作用,结尾句段作用,插入段的作用,反复出现的句子的作用等内容,欢迎下载使用。
重难点07文学类文本阅读之小说主观题答题技巧-2023年高考语文【热点重点难点】专练(新高考)(原卷版+解析): 这是一份重难点07文学类文本阅读之小说主观题答题技巧-2023年高考语文【热点重点难点】专练(新高考)(原卷版+解析),共60页。试卷主要包含了理解标题含义型,分析标题的作用型等内容,欢迎下载使用。
重难点07文学类文本阅读之小说思想情感价值观-2023年高考语文【热点•重点•难点】专练(全国通用)(原卷版+解析): 这是一份重难点07文学类文本阅读之小说思想情感价值观-2023年高考语文【热点•重点•难点】专练(全国通用)(原卷版+解析),共45页。试卷主要包含了阅读下面的文字,完成下面小题等内容,欢迎下载使用。

