所属成套资源:中考物理三轮冲刺过关
回归教材重难点03 电学实验中考物理三轮冲刺过关
展开
这是一份回归教材重难点03 电学实验中考物理三轮冲刺过关,文件包含回归教材重难点03电学实验原卷版docx、回归教材重难点03电学实验解析版docx等2份试卷配套教学资源,其中试卷共29页, 欢迎下载使用。
电学实验是九年级电学部分非常重要的组成内容。可以直接以实验题的形式出现,也可以以实验题为背景出现在选择题。最常考的有:测小灯泡的额定额定功率、探究电流与电压电阻的关系、测定值电阻或小灯泡阻值。
本考点是高频考点,最近五年武汉中考都有考察。一般出现在26题,以实验题形式出现。
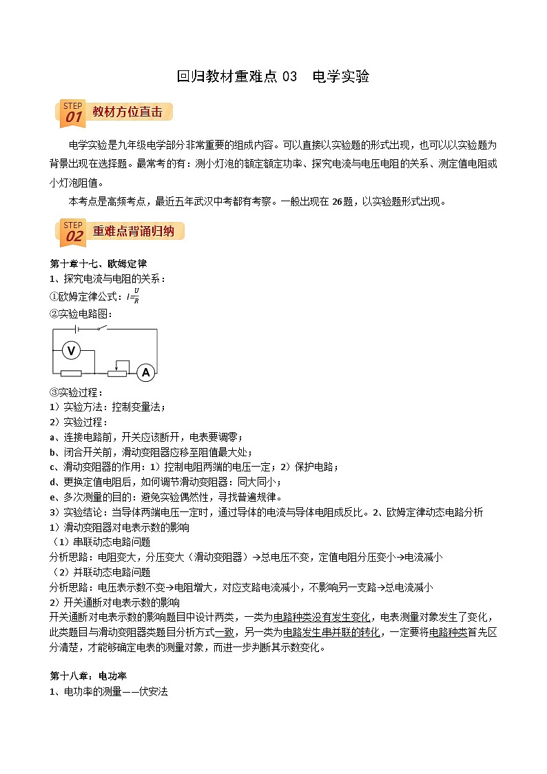
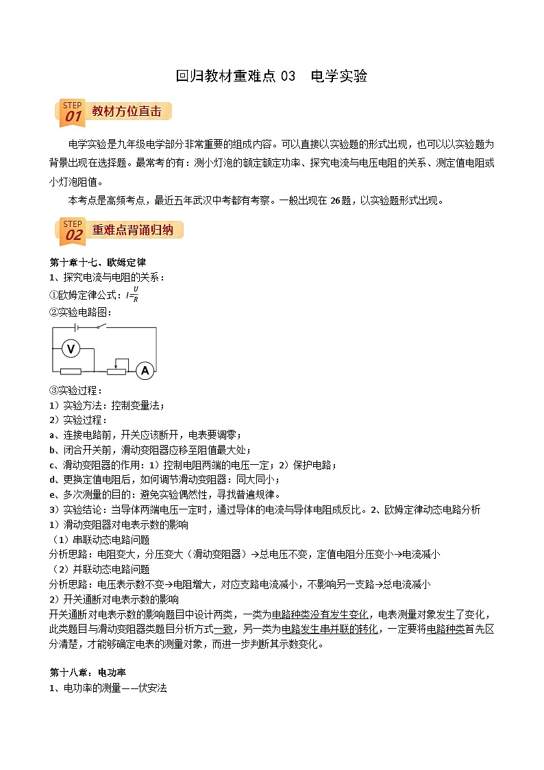
第十章十七、欧姆定律
1、探究电流与电阻的关系:
= 1 \* GB3 ①欧姆定律公式:I=UR
= 2 \* GB3 ②实验电路图:
= 3 \* GB3 ③实验过程:
1)实验方法:控制变量法;
2)实验过程:
a、连接电路前,开关应该断开,电表要调零;
b、闭合开关前,滑动变阻器应移至阻值最大处;
c、滑动变阻器的作用:1)控制电阻两端的电压一定;2)保护电路;
d、更换定值电阻后,如何调节滑动变阻器:同大同小;
e、多次测量的目的:避免实验偶然性,寻找普遍规律。
3)实验结论:当导体两端电压一定时,通过导体的电流与导体电阻成反比。2、欧姆定律动态电路分析
1)滑动变阻器对电表示数的影响
(1)串联动态电路问题
分析思路:电阻变大,分压变大(滑动变阻器)→总电压不变,定值电阻分压变小→电流减小
(2)并联动态电路问题
分析思路:电压表示数不变→电阻增大,对应支路电流减小,不影响另一支路→总电流减小
2)开关通断对电表示数的影响
开关通断对电表示数的影响题目中设计两类,一类为电路种类没有发生变化,电表测量对象发生了变化,此类题目与滑动变阻器类题目分析方式一致,另一类为电路发生串并联的转化,一定要将电路种类首先区分清楚,才能够确定电表的测量对象,而进一步判断其示数变化。
第十八章:电功率
1、电功率的测量——伏安法
= 1 \* GB3 ①实验原理:P=UI
= 2 \* GB3 ②实验原理图:
= 3 \* GB3 ③多次测量的目的:测量不同电压下小灯泡的实际功率,不是为了求平均值;
= 4 \* GB3 ④滑动变阻器的作用:保护电路和控制小灯泡两端电压;
= 5 \* GB3 ⑤实验结论:小灯泡的亮度取决于实际功率(实际功率太小,小灯泡不亮)
= 6 \* GB3 ⑥实验注意事项:
a.实际电压不能超过额定电压1.2倍(除本实验外,小灯泡两端最大电压不能超过额定电压);
b.小灯泡的电阻随温度的升高而变大,温度随小灯泡两端的实际电压增大而升高;
c.滑动变阻器电阻变化量大于灯泡电阻变化量。
2、焦耳定律的探究实验
(1)实验方法:
①控制变量法:
A.保持I、t一定,探究Q与R的关系(见图1);
B.保持R、t一定,探究Q与I的关系(见图2)
图1 图2
(2)实验结论:在通电时间越长,电阻越大,电流越大的情况下,电热器产生的电热越多。
一、实验题
1.如图是小明同学探究电流和电压关系的实验原理图,已知定值电阻R=10Ω,电源电压为3V且保持不变。
(1)请用笔画线代替导线把实物图连接完整______;
(2)滑动变阻器在实验中的作用是:①保护电路;②__________;
(3)小明正确操作,得出如下数据,请你分析表格中的数据,写出实验结论:______;
(4)同组的小红认为实验中应更换不同电阻重复实验,她的理由是:______。
2.某实验兴趣小组想测量标有“2.5V”字样小灯泡的额定功率,从实验室找来了电源、电流表、电压表、滑动变阻器、开关和导线若干。
(1)如图甲所示为该小组一同学所连的实验电路,闭合开关前发现电路中有一根导线未连接,请把电路连接完整______;
(2)当闭合开关时,发现电流表无示数,灯泡不亮,电压表示数接近电源电压。造成这一现象的原因可能是小灯泡______;
(3)排除电路故障后闭合开关,移动滑片,当灯泡正常发光时,电流表示数如图乙所示,则灯泡的额定功率为______ W;
(4)同组的小红认为,可以利用图甲的装置多次测量不同电压下灯泡的电阻,并求出平均值,小明认为小红的观点不合理,理由是______________________________。
3.用图甲电路探究“电流跟电阻的关系”,电源电压恒为3V,滑动变阻器规格为“50Ω,2A”。
(1)请用笔画线代替导线,将图甲中电压表接入电路,测R两端的电压______;
(2)滑片P移至阻值最大处,将5Ω电阻接入电路,闭合开关,移动滑片P发现,电压表有示数,电流表始终无示数,其原因可能是______;
(3)故障排除后,移动滑片P使电压表的示数如图乙所示,记下电压表的示数为______;
(4)在上面实验中,若每次实验均选用单个定值电阻连入电路,实验室另外还有“15Ω,20Ω,30Ω,35Ω,50Ω”5个电阻,你认为在这些电阻中按照上面的实验步骤能完成的电阻还有______个;
(5)利用可选电阻继续实验,并得到结论:______。
4.如图甲所示为某学习小组“测量小灯泡的电功率”的实验电路,其中小灯泡的额定电压为3.8V,滑动变阻器的规格为“50Ω1A”。
(1)请用笔画线代替导线,在图甲中完成实物电路的连接。要求:当滑动变阻器的滑片向右移动时电阻变大。导线不得交叉;( )
(2)正确连接好电路后,闭合开关,发现电流表、电压表均有示数,但小灯泡不亮,接下来应进行的操作是___________;
(3)实验中,调节滑动变阻器的滑片,当小灯泡正常发光时,电流表的示数如图乙所示,其示数为___________A,小灯泡的额定功率为___________W;
(4)若将图甲中的小灯泡换成定值电阻,还可以完成的实验是___________。(写出一个即可)
5.小昭利用如图甲的电路探究“电流与电压、电阻的关系”。已知电源电压为4.5V且保持不变,实验用到的定值电阻分别为25Ω、20Ω、15Ω、10Ω、5Ω,滑动变阻器上标有“50Ω,1A”。
(1)用笔画线代替导线按图甲所示电路图将图乙中实物电路连接完整(要求:滑动变阻器的滑片P向左移动,电路中电流变大,导线不得交叉)______;
(2)闭合开关,发现电压表示数较大但电流表无示数则该故障可能是______;
(3)问题解决后,他们接入阻值为10Ω的电阻进行实验,并得出如表中的数据,对数据进行分析后得出实验初步结论是:______;
(4)在探究电流与电阻关系时,小昭同学每次随机选取一个定值电阻,进行了五次实验,根据所得数据画出电流与电阻关系的图像如图丙,且实验中各电路元件完好,读数、记录均正确。但老师发现五次实验中有一次未移动滑动变阻器滑片控制电压表示数一定,根据图丙中的数据分析,阻值为______Ω的定值电阻连入电路时未移动滑片,实验中控制电压表示数为______V不变。
6.用如图甲所示的电路测量定值电阻Rx的阻值。
(1)请用笔画线代替导线将图甲中的实物连接完整(要求滑片P向左移动的过程中电流表示数变小);( )
(2)正确连接电路后,闭合开关之前,应将滑动变阻器的滑片P置于___________(选填“A”或“B”)端,滑动变阻器在实验中的作用有保护电路和___________;
(3)实验时,闭合开关,发现电流表和电压表的示数都为0,用一根导线在图甲中先后连接接线柱G与F、F与E时,电压表和电流表的示数仍为0,而连接接线柱E与D时,电压表和电流表的指针却明显偏转。则电路的故障是___________;
(4)排除故障后继续实验,当电压表示数为2V时,电流表示数如图乙所示,则定值电阻Rx=___________Ω;
(5)小杨同学认为应多测几组数据,你认为多次实验的目的是:___________;
(6)如果实验器材中没有电压表,电源电压未知,同学们利用最大阻值为R0的滑动变阻器设计了如图丙所示电路,也测出了电阻Rx的阻值。闭合开关后,滑动变阻器滑片在最左端时,电流表的示数为I1,滑动变阻器的滑片在最右端时,电流表的示数为I2,则电阻Rx=___________。(用题中所给物理量的符号表示)
7.某实验小组进行“测量小灯泡的电功率“实验,待测小灯泡标有“2.5V”字样,电源电压为6V,图甲为他们连接的部分电路。
(1)请你用笔画线代替导线,将图甲电路连接完整______;
(2)本实验的实验原理是______(写出公式);
(3)实验室提供有“50Ω,2A”的滑动变阻器A和“10Ω,1A”的滑动变阻器B各一个,他们选用的是______(选填“A”或“B”);
(4)当闭合开关时,发现电流表指针偏转情况如图乙所示,造成这种现象的原因是______;
(5)当电压表的示数如图丙所示时,电路中的电流为0.3A,此时小灯泡的实际功率为______W;
(6)为测量小灯泡的额定功率,接下来的操作应该是调节滑动变阻器,______,读出并记录电流表的示数;
(7)根据测出的数据,作出了小灯泡的电流I与电压U的关系图像如图丁所示,分析图像可知,当小灯泡两端电压增大时,小灯泡的实际功率______,小灯泡的电阻______(两空均选填“增大”“减小”或“不变”)。
8.在“探究通电导体中电流与电阻的关系”实验中,电源电压为4.5V且保持不变,滑动变阻器的规格为“20Ω 2A”,选用30Ω、25Ω、20Ω、15Ω、10Ω、5Ω的定值电阻R随机正确接入电路。
(1)图乙是小王同学根据测得实验数据绘制的电流I随电阻R变化图像,由图像可知,记录数据时R两端电压为___________V;
(2)根据图乙所示数据,得到的实验结论是___________;
(3)某次实验,更换电阻后,没有移动滑动变阻器的滑片P,直接闭合开关,此时电压表示数为1.5V,则刚拆下电阻R的阻值为___________Ω。
9.在“测量小灯泡额定功率”实验中,有两个小灯泡L1(额定电压U额=2.5V)和L2(额定电流为I额)。
(1)用笔画线代替导线,将电路连接完整 _____;连接电路时,开关应 _____;
(2)闭合开关前,为保护电路,滑动变阻器的滑片应置于 _____端(填“A”或“B”);
(3)改正电路后闭合开关,发现灯泡不亮,检查电路发现电压表、电流表均有示数,则接下来的操作应是 _____;
(4)故障排除后,闭合开关,移动滑片至某位置时,电压表示数为2V,为测量小灯泡L1的额定功率,应将滑片向 _____(填“A”或“B”)端移动,当小灯泡L1正常发光时,电流表示数如图乙所示,则小灯泡L1的额定功率为 _____W;
(5)下表是实验中测量的几组数据,其中一个电流数据有误,此数据为 _____。
(6)图丙是能测出小灯泡L2额定功率的电路图,图中R为电阻箱,R0为阻值已知的定值电阻。
①将开关接a,移动滑动变阻器滑片P至某位置,调节电阻箱直至电流表示数为I额。此时电阻箱的示数为R1;
②将开关接b,保持滑动变阻器滑片P不变,调节电阻箱直至电流表示数为I额,此时电阻箱的示数为R2;
③则小灯泡L2的额定功率P=_____(用物理量符号表示)。
10.如图是探究“电流通过导体时产生热量与哪些因素有关”的实验装置,两个透明容器中密封着初温、质量相同的空气。
(1)利用甲装置可探究电流产生的热量与 ___________的关系,通电一段时间后,与 ___________(选填“左”或“右”)侧容器相连的U形管中液面的高度差较大;
(2)乙装置中的电阻R3的作用主要是使电阻R1和R2中的电流 ___________(选填“相等”或不相等”)。为了使实验现象更明显,可以将R3的阻值换成 ___________(选填“更大的”或“更小的”);
(3)乙装置中,如果R3断路,在通电时间相同时,与R3没有断路时相比较,则左侧U形管中液面的高度差将 ___________,右侧U形管中液面的高度差将 ___________(以上两个空都选填“变大”、“变小”或“不变”)。
U/V
1
1.5
2
2.5
3
I/A
0.1
0.15
0.2
0.25
0.3
电压U/V
1
1.5
2
2.5
电流I/A
0.1
0.15
0.2
0.25
U/V
1.0
1.5
2.0
2.5
3.0
I/A
0.12
0.25
0.28
0.33
相关试卷
这是一份回归教材重难点07 浮力压强综合中考物理三轮冲刺过关,文件包含回归教材重难点07浮力压强综合原卷版docx、回归教材重难点07浮力压强综合解析版docx等2份试卷配套教学资源,其中试卷共20页, 欢迎下载使用。
这是一份回归教材重难点06 动态电路中考物理三轮冲刺过关,文件包含回归教材重难点06动态电路原卷板docx、回归教材重难点06动态电路解析板docx等2份试卷配套教学资源,其中试卷共19页, 欢迎下载使用。
这是一份回归教材重难点05 电学选择压轴中考物理三轮冲刺过关,文件包含回归教材重难点05电学选择压轴原卷板docx、回归教材重难点05电学选择压轴解析板docx等2份试卷配套教学资源,其中试卷共27页, 欢迎下载使用。

