备战2024年高考生物仿真演练模拟预测卷(安徽卷)01(Word版附解析)
展开一、选择题:本题共15题,每题3分,共45分。在每题列出的四个选项中,只有一项符合题意。
1、羊肚菌营养丰富,有“素中之荤”的美称。据测定,羊肚菌含蛋白质20%、脂质26%、碳水化合物38.1%,还含有多种氨基酸,特别是谷氨酸(一种非必需氨基酸)含量高达1.76%。下列相关叙述正确的是( )
A.谷氨酸是一种人体细胞不需要也不能合成的氨基酸
B.蛋白质和磷脂都是以碳链为骨架的生物大分子
C.羊肚菌中蛋白质的检测可以利用双缩脲试剂
D.羊肚菌细胞膜内外侧的蛋白质和脂质呈对称分布
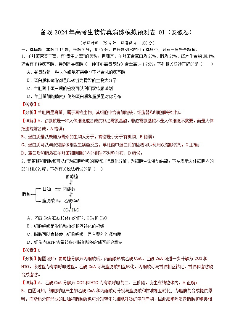
2、葡萄糖和脂肪都可以作为细胞呼吸的底物进行氧化分解,为细胞生命活动供能。下图表示人体细胞内的部分相关过程,下列有关说法错误的是( )
A.乙酰CA在线粒体内分解为CO2和H2O
B.细胞呼吸是脂肪和糖类相互转化的枢纽
C.脂肪可以直接参与细胞呼吸,是主要的能源物质
D.细胞内ATP含量较多时脂肪酸的合成可能会增多
3、肾小管上皮细胞的细胞膜上有多种转运蛋白,如图为部分物质进出肾小管上皮细胞的过程示意图。下列相关叙述错误的是( )
A.Na+和葡萄糖通过SGLT进入细胞的运输方式不同
B.若细胞呼吸速率下降,则钠钾泵的运输效率也下降
C.抗利尿激素可促进水通道蛋白经主动运输吸收管腔中的水
D.通过抑制膜上SGLT的活性来治疗糖尿病有一定的可行性
4、图1为某哺乳动物(2N)细胞分裂过程中每条染色体DNA含量变化曲线,图2为减数分裂过程中出现的黏连复合蛋白(REC8和RAD21L).下列有关叙述正确的是( )
A.若为有丝分裂,则细胞板和纺锤体都只出现于图1中CD时期
B.若为减数分裂,则图1只有BC时期的细胞中有两个染色体组
C.RAD21L水解以及同源染色体分离都会发生在图1中BC时期
D.图1中BC和CD时期的细胞均发生黏连复合蛋白REC8的水解
5、下图是某草原生态系统部分能量流动过程示意图,下列相关叙述错误的是( )
A.第一营养级和第二营养级之间的能量传递效率为E1/A1×100
B.食草动物粪便中能量包含在D1中
C.食草动物用于生长、发育、繁殖的能量可用E1-A2表示
D.流经生态系统的太阳能总量中,A1大约占10~20%
6、“碳中和”是指排出的二氧化碳被回收实现正负相抵,最终达到“零排放”。下列叙述正确的是( )
A.垃圾回收再利用提高了生态系统的能量传递效率
B.每个生态系统都可以依靠自身结构成分实现“碳中和”
C.“碳中和”是指生产者的CO2吸收量等于所有生物的CO2释放量
D.与“碳中和”有关的生理活动有光合作用、化能合成作用和呼吸作用等
7、川西地区的中华鬣羚和中华斑羚的种群数量大、分布面积广,是重要的有蹄类动物。研究人员调查了两者在不同坡度崖壁、不同植被类型生境中出现的频率,结果如下图。下列推测不合理的是( )
A.与中华鬣羚相比,中华斑羚更偏向于在陡峭的崖壁间取食和休息
B.针叶林和针阔混交林为这两种动物提供的食物和栖息环境较优越
C.阔叶林和灌丛中这两种动物的生态位产生分化,降低两者竞争强度
D.加强保护湿地植被和高山植被可明显增加中华斑羚的种群数量
8、生物免疫治疗是目前已知的一种有望完全消灭癌细胞的治疗手段。其中细胞免疫疗法是向癌症患者输入具有抗癌作用的免疫细胞,直接杀伤癌细胞或激发机体抗癌免疫反应,从而达到治疗癌症的目的,流程如图所示。下列叙述错误的是( )
A.树突状细胞会识别共同培养的癌细胞,并将抗原处理后呈递到细胞表面
B.树突状细胞将抗原呈递给一起培养的T细胞后,只会引起辅助性T细胞分裂分化
C.专一功能T细胞回输到病人体内后会识别并接触癌细胞,使癌细胞裂解死亡
D.细胞免疫疗法具有不会产生免疫排斥反应和毒副作用的优点
9、油菜素是植物体内对植物生长发育有调节作用的物质。2,4-表油菜素内酯(EBR)是目前农业上应用最多的油菜素类似物。为探究EBR对盐胁迫下垂穗披碱草幼苗伤害的缓解效应,科研人员以垂穗披碱草幼苗为研究对象进行实验,结果如下表所示。下列有关叙述错误的是( )
A.2,4-表油菜素内酯具有容易合成、原料广泛、效果稳定等优点
B.该实验能说明EBR对盐胁迫下垂穗披碱草幼苗的生长表现出两重性
C.影响垂穗披碱草生命活动的环境条件除盐肋迫外,还有光照、温度等
D.对盐胁迫下垂穗披碱草幼苗伤害的缓解效应的最适浓度为6μml/L
10、表现出良好育婴行为的雌性大鼠,其后代的焦虑行为较少。经研究发现,相比于表现出良好育婴行为的雌性大鼠,表现出较少育婴行为的雌性大鼠的后代的gr基因的启动子位点的甲基化程度较高。下列说法错误的是( )
A.可通过检测大鼠gr基因的核苷酸序列以确定其是否甲基化
B.gr基因的启动子位点的甲基化可能会使焦虑行为遗传给下一代
C.降低gr基因的甲基化程度可能会在一定程度上缓解大鼠的焦虑行为
D.gr基因的甲基化使RNA聚合酶与启动子位点的结合受到影响
11、在细胞分裂过程中,末端缺失的染色体因失去端粒而不稳定,其姐妹染色单体会连接在一起,着丝粒分裂后向两极移动时出现“染色体桥”结构,如图所示。现有某基因型为Aa的小鼠精原细胞在进行减数分裂时,其中一个次级精母细胞出现“染色体桥”结构,并且在两着丝粒之间随机发生断裂,然后形成的子染色体正常移动至两极,形成的精细胞可以参与受精作用,且子代正常发育成活。不考虑其他变异,若该小鼠产生的精子与基因型为Aa的雌鼠产生的正常卵细胞结合,则理论上产生的子代小鼠的基因型的种类数为( )
A.3B.7C.8D.9
12、从进化上看,细胞色素c是一个很保守的分子。根据细胞色素c分子的氨基酸序列可得知细胞色素c基因的核苷酸序列。因此可根据细胞色素c中氨基酸的序列或细胞色素c基因的核苷酸序列的差异反映生物之间的亲缘关系。下表为几种生物与大猩猩的细胞色素c基因的核苷酸相差数。
下列叙述正确的是( )
A.表中数据为生物进化提供了比较解剖学的证据
B.细胞色素c基因的核苷酸差异越多的物种与大猩猩的亲缘关系越远
C.细胞色素c基因的核苷酸差异数多的,氨基酸差异数可能是少的
D.黑猩猩与大猩猩的细胞色素c基因的核苷酸无差异,说明它们是同一物种
13、左图为摩尔根的果蝇杂交实验示意图,右图为果蝇XY性染色体的示意图。据图分析,下列假设中错误的是( )
A.控制白眼的基因在同源区段I
B.控制白眼的基因在非同源区段Ⅱ1
C.控制白眼的基因在非同源区段Ⅱ2
D.红眼与白眼的遗传符合分离定律
14、关于转基因技术的安全性各有说辞,下列说辞合理的是( )
A.外来基因和受体的基因都由4种脱氧核苷酸构成,所以转基因技术是安全的
B.转基因抗虫棉能毒杀棉铃虫,所以抗虫棉棉花制品对人体是有害的
C.若某转基因大豆易诱发人体强烈的过敏反应,则该转基因大豆不宜推广
D.若食用某转基因鲤鱼被证明是安全的,则该转基因鲤鱼可以放养到自然水域
15、乳腺癌化疗的药物在杀伤肿瘤细胞的同时还会对健康细胞造成伤害,为降低药物对患者的副作用,科研人员尝试在单克隆抗体技术的基础上,构建抗体一药物偶联物(ADC),过程如图所示。下列相关说法正确的是( )
A.对①过程形成的杂交细胞进行克隆化培养和抗体检测,经多次筛选,就可以获得能分泌所需抗体的细胞
B.ADC通常由抗体、接头和药物三部分组成,ADC起作用时会被细胞吞噬,并在溶酶体内被分解后释放药物
C.经步骤③筛选得到的杂交瘤细胞具有的特点是能准确识别抗原的细微差异并能大量制备
D.ADC能降低乳腺癌治疗药物的副作用,原因是药物能特异性地作用于乳腺癌细胞,避免其他细胞受损
二、非选择题:共5题,共55分。
16、淀粉和蔗糖是光合作用的两种主要终产物,马铃薯下侧叶片合成的有机物主要运向块茎贮藏,红薯叶片合成的有机物主要运向块根储存。下图是马铃薯和红薯光合作用产物的形成及运输示意图。分析回答:
(1)图中②过程需要光反应阶段提供的 。提取并分离马铃薯下侧叶片叶肉细胞叶绿体的光合色素,层析后的滤纸上最窄色素带对应的色素主要吸收可见光中的 。
(2)在电子显微镜下观察,可看到叶绿体内部有一些颗粒,它们被看作是叶绿体的“脂质仓库”,主要成分为磷脂,其体积随叶绿体的生长而逐渐变小,最可能的原因是 。
(3)为了验证光合产物以蔗糖的形式通过叶肉细胞进入韧皮部运输到根和茎,研究人员将酵母菌蔗糖酶基因转入植物,该基因表达的蔗糖酶定位在叶肉细胞的细胞壁上。结果发现转基因植物出现严重的小根、小茎现象,据图分析最可能的原因是 ,根和茎得到的糖分不足,生长缓慢。此时,与非转基因植物相比,小根、小茎的转基因植物光合作用速率明显下降,原因是 。
17、为控制荒漠化的发展和水土流失,改善生态环境,某地采用两种生态修复模式( Ⅰ和Ⅱ):退耕封育(封禁退耕地,依靠自然恢复)和退耕还林(人工种植灌木和乔木)。一段时间后,统计相关调查数据统计如下表,分析回答以下问题:
(1)调查某种活动能力弱的昆虫的种群密度可采用样方法,若每个样方中其数量很少,在取样时应 。在生态修复中,恢复植被是关键,地上植物和根系有机碳对应的有机物中所含的能量相当于植物 (填“同化量”或“用于生长发育繁殖”)的能量。
(2)表中生态修复模式 (填“Ⅰ”或“Ⅱ”)代表退耕还林,判断依据是 。
(3)从生态足迹角度分析,耕地的生态足迹主要是用来 、 所需的农田面积(至少答两点)。植被恢复时,研究人员遵循生态工程的 原理,选种有较高生态适应性的树种。
18、传统针灸是中医的治疗手段之一,中国的科研团队通过一系列动物针灸实验证实:刺激足三里穴位,通过P神经元激活相关通路,可促进肾上腺分泌相关激素,进而引起抗炎反应,达到抑制炎症的目的,相关过程如图所示。回答下列问题。
(1)刺激足三里穴位产生兴奋,兴奋在P神经元的神经纤维上以 形式 (填“单向”或“双向”)传导,进而激活迷走神经—肾上腺通路,驱动肾上腺释放相关激素,抑制促炎细胞因子释放,达到全身抗炎效果。这说明机体维持稳态的主要调节机制是 。
(2)为了确认P神经元在诱导迷走神经—肾上腺抗炎通路中的作用,用小鼠进行实验。
对照组的处理:先选择5只健康小鼠,用脂多糖处理后得到炎症模型鼠,然后用低强度电针刺激炎症模型鼠足三里位置,一段时间后观察小鼠的抗炎症反应情况。
实验组的处理:先选择5只与对照组生理状况相同的小鼠, ,然后用低强度电针刺激炎症模型鼠足三里位置,一段时间后观察小鼠的抗炎症反应情况。若 ,则可以确认迷走神经—肾上腺抗炎通路是通过P神经元来激活的。
(3)细胞外液的Ca2+对Na+存在膜屏障作用,临床发现高血钙症患者接受针灸抗炎治疗,效果并不理想,可能的原因是 。
19、南瓜(2n=40)是雌雄同株异花植物,易感白粉病,影响产量。迄今栽培的中国南瓜的茎均为长蔓,占地面积大,育种工作者偶然发现1株无蔓植株,并对其进行相关研究,结果如下表。回答下列问题。
(1)与豌豆相比,以南瓜为材料进行杂交实验时,操作上的主要区别是 。
(2)无蔓性状为 性突变的结果,组合②F,性状分离比接近 ,F1出现长蔓性状的原因是 。
(3)为得到抗白粉病的南瓜植株,科学家通过基因工程技术导入了两个抗白粉病基因,这两个基因可能位于一条染色体上,也有可能位于不同染色体上(抗病基因均能正常表达,且作用效果没有累加效应)。设计实验进行判断,写出实验思路、预期结果和结论。
实验思路: 。
预期结果及结论:若 ,则两个抗性基因位于同一条染色体上;若 ,则两个抗性基因位于不同染色体上。
20、人溶菌酶(hLYZ)是一种具有抑菌活性的蛋白质,因具有抑菌效果显著、结构稳定且对人体无毒副作用等优点,在食品保鲜、抗菌消炎等方面广泛应用。为提高溶菌酶的产量,研究人员利用酵母细胞表达人溶菌酶,构建的重组质粒的部分结构如图1所示,回答下列问题。
(1)人工合成hLYZ基因时,改变天然hLYZ基因的部分碱基,使密码子由酵母菌稀有密码子优化成常用密码子,从而提高人溶菌酶在酵母细胞中的表达量。此过程中,基因的碱基发生改变,而蛋白质的氨基酸序列不变的原因是 。
(2)由图1可知,人工合成hLYZ基因时,需在基因两端分别引入Xhl和NtI两种不同限制酶的识别序列,这样设计的优点是 ,经过酶切的hLYZ基因和质粒连接时,可选用 酶。
(3)hLYZ基因上游的启动子能被 识别并结合,从而开启转录过程。构建的重组表达载体中还应有标记基因,标记基因的作用是 。
(4)为检测重组人溶菌酶的活性,可进行X菌的抑菌试验。将X菌均匀涂布在固体培养基上,放入经不同处理的无菌滤纸片,在适宜条件下培养36h,观察抑菌圈的直径如图2所示。检测结果说明 。NaCl浓度(mml/L)
0
100
100
100
100
100
100
EBR浓度(uml/L)
0
0
2
4
6
8
10
平均苗长(mm)
75
29
31
55
68
49
22
平均根长(mm)
28
12
13
18
21
15
8
生物名称
核苷酸差异
生物名称
核苷酸差异
黑猩猩
0
响尾蛇
20
袋鼠
12
酵母菌
56
马
17
链孢霉
63
生态修复模式
昆虫种类
昆虫个体数
植被覆盖面
I
12
90
50%
Ⅱ
88
2420
85%
组合
F1
总株数
无蔓株
长蔓株
①无蔓×长蔓
160
79
81
②无蔓×无蔓
396
304
92
备战2024年高考生物仿真演练模拟预测卷(安徽卷)03(Word版附解析): 这是一份备战2024年高考生物仿真演练模拟预测卷(安徽卷)03(Word版附解析),文件包含卷03-备战2024年高考生物仿真演练模拟预测卷安徽卷Word版含解析docx、卷03-备战2024年高考生物仿真演练模拟预测卷安徽卷Word版无答案docx等2份试卷配套教学资源,其中试卷共25页, 欢迎下载使用。
备战2024年高考生物仿真演练模拟预测卷(安徽卷)05(Word版附解析): 这是一份备战2024年高考生物仿真演练模拟预测卷(安徽卷)05(Word版附解析),文件包含卷05-备战2024年高考生物仿真演练模拟预测卷安徽卷Word版含解析docx、卷05-备战2024年高考生物仿真演练模拟预测卷安徽卷Word版无答案docx等2份试卷配套教学资源,其中试卷共25页, 欢迎下载使用。
备战2024年高考生物仿真演练模拟预测卷(安徽卷)02(Word版附解析): 这是一份备战2024年高考生物仿真演练模拟预测卷(安徽卷)02(Word版附解析),文件包含卷02-备战2024年高考生物仿真演练模拟预测卷安徽卷Word版含解析docx、卷02-备战2024年高考生物仿真演练模拟预测卷安徽卷Word版无答案docx等2份试卷配套教学资源,其中试卷共23页, 欢迎下载使用。

