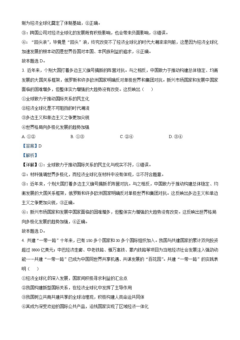
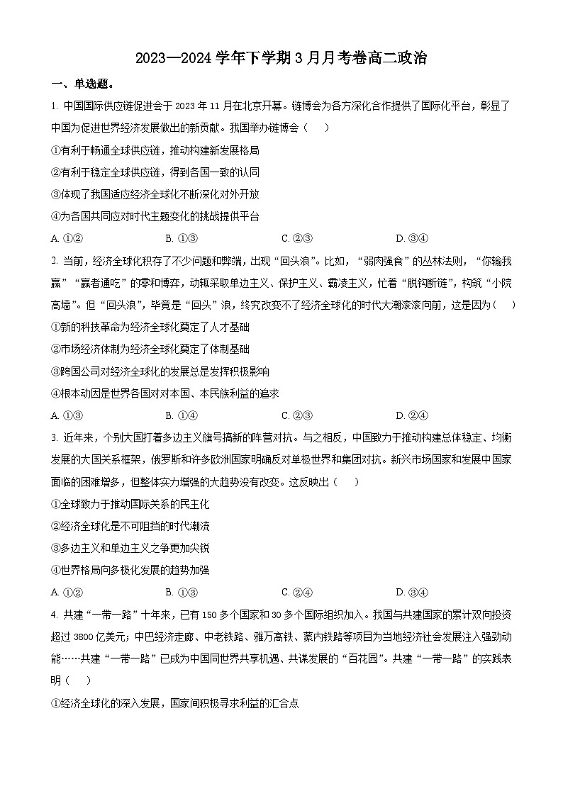
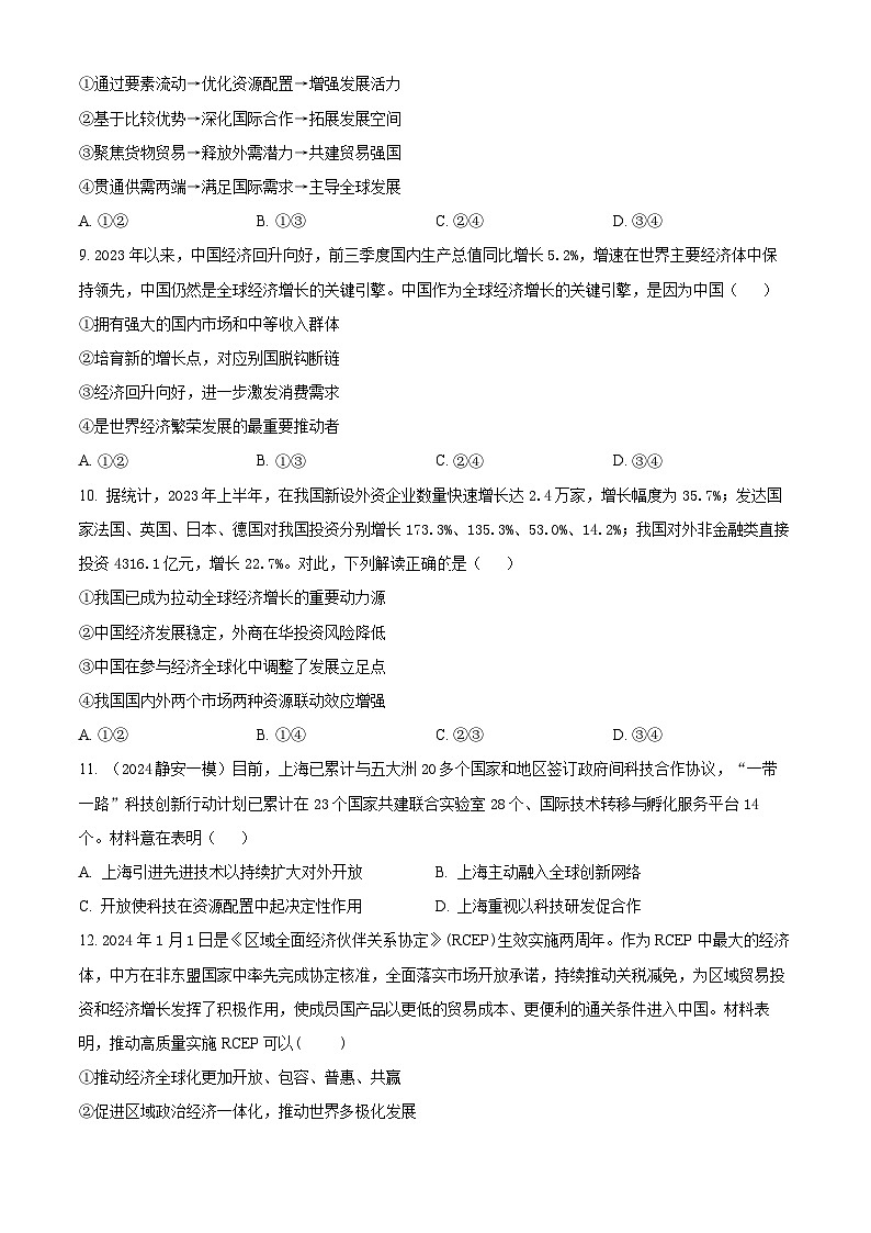
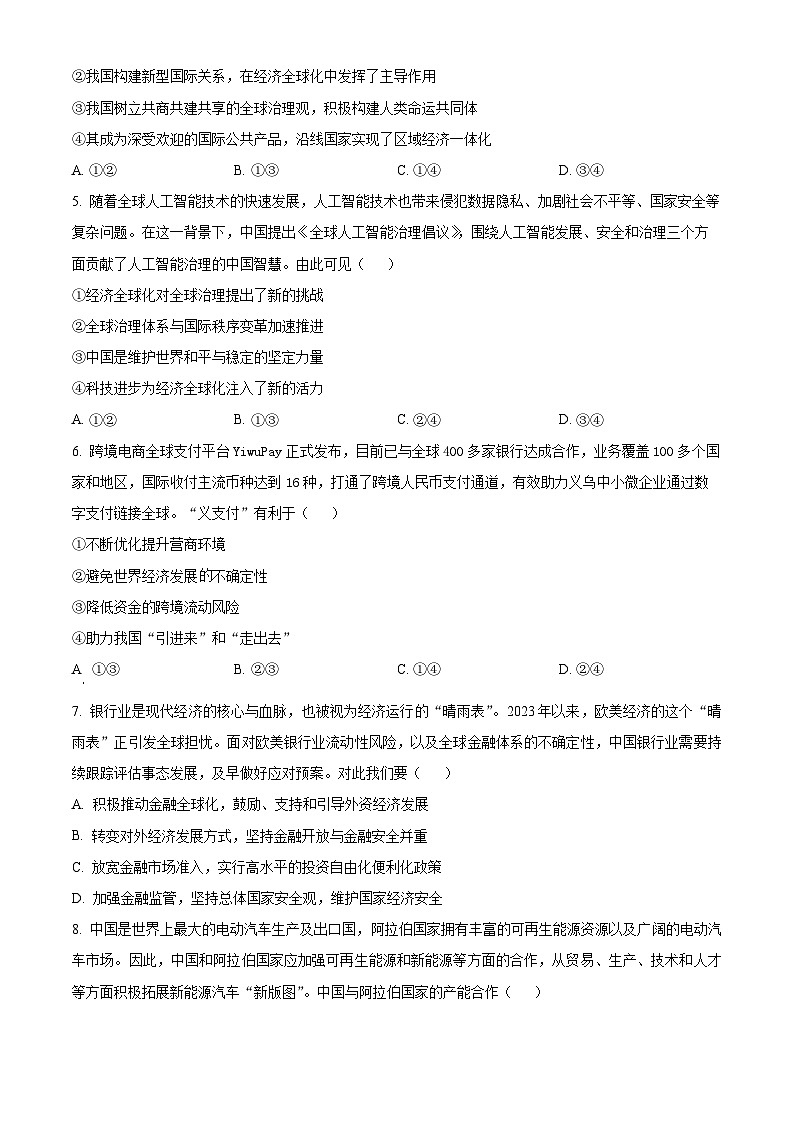
江西省宜春市丰城市东煌学校2023-2024学年高二下学期3月月考政治试题(原卷版+解析版)
展开江西省上饶艺术学校2023-2024学年高一下学期3月月考政治试题(原卷版+解析版): 这是一份江西省上饶艺术学校2023-2024学年高一下学期3月月考政治试题(原卷版+解析版),文件包含江西省上饶艺术学校2023-2024学年高一下学期3月月考政治试题原卷版docx、江西省上饶艺术学校2023-2024学年高一下学期3月月考政治试题解析版docx等2份试卷配套教学资源,其中试卷共24页, 欢迎下载使用。
河南省部分学校2023-2024学年高二下学期3月月考政治试题(原卷版+解析版): 这是一份河南省部分学校2023-2024学年高二下学期3月月考政治试题(原卷版+解析版),文件包含河南省部分学校2023-2024学年高二下学期3月月考政治试题原卷版docx、河南省部分学校2023-2024学年高二下学期3月月考政治试题解析版docx等2份试卷配套教学资源,其中试卷共22页, 欢迎下载使用。
江西省宜春市丰城市东煌学校2023-2024学年高一下学期3月月考政治试题(原卷版+解析版): 这是一份江西省宜春市丰城市东煌学校2023-2024学年高一下学期3月月考政治试题(原卷版+解析版),文件包含精品解析江西省宜春市丰城市东煌学校2023-2024学年高一下学期3月月考政治试题原卷版docx、精品解析江西省宜春市丰城市东煌学校2023-2024学年高一下学期3月月考政治试题解析版docx等2份试卷配套教学资源,其中试卷共20页, 欢迎下载使用。

