山东省实验中学2023-2024学年高一下学期第一次阶段测试(3月)化学试题(含答案)
展开说明:本试卷满分100分,分为第I卷(选择题)和第II卷(非选择题)两部分。考试时间90分钟。
可能用到的相对原子质量:H1 B11 N14 O16 Mg24 Al27 Br80
第I卷(选择题共40分)
一、选择题(本题共10小题,每题2分,共20分,每小题只有1个选项符合题意)
1.下列之物具有典型的齐鲁文化特色,据其主要化学成分不能与其他三种归为一类的是( )
A.泰山墨玉B.龙山黑陶C.齐国刀币D.㳨博琉璃
2.下列化学用语表述正确的是( )
A.中子数为16的磷原子:B.的结构式:
C.的电子式:D.碘的原子结构示意图:
3.的半衰期很短,自然界中不能稳定存在。人工合成反应如下:
。下列说法正确的是( )
A.互为同素异形体
B.与属于同一元素的不同原子,它们之间的转化是化学变化
C.可用作示踪原子研究化学反应历程
D.元素的近似相对原子质量为3
4.下列叙述正确的是( )
A.凡单原子形成的离子,一定具有稀有气体元素原子的核外电子排布
B.在过渡元素中寻找优良催化剂及耐高温和耐腐蚀的材料
C.最外层电子数相同的元素一定位于同一主族
D.核外电子总是先排在能量低的电子层上,例如只有排满了层后才排
5.下列关于物质的制备、分离提纯或性质检验叙述正确的是( )
A.甲装置:可用石英坩埚或陶瓷坩埚灼烧氢氧化钠固体
B.实验室中可在乙装置中用与浓硫酸加热条件下制气体
C.可用丙装置分离固体食盐和碘
D.通过丁装置试管中下层液体呈紫红色,一定可以说明非金属性:
6.下列叙述正确的数目是( )
①可用于制太阳能电池,可用于胶卷的感光剂
②通过此反应,说明非金属性:
③用洁净的铂丝蘸取某溶液在火焰上灼烧观察到黄色火焰,则溶液中一定有无
④液溴易挥发,所以加水液封,保存在盖有橡胶塞的棕色细口玻璃瓶中
⑤单质密度比钠小,保存在石蜡油中
⑥用坩埚钳夹住一小块用砂纸仔细打磨过的铝箔在酒精灯上加热,铝熔化但不滴落
A.1个B.2个C.3个D.4个
7.下列说法错误的是( )
A.和为同周期IIA族和IIIA族的元素,若的原子序数为,则的原子序数可能为
B.和为IIA族上下相邻周期的元素,两者原子序数分别为,若和所在周期所含元素种数分别为和,则
C.114号元素的主要化合价是+2和+4价
D.周期表第15列元素最高价氧化物水化物的化学式均为
8.解释下列事实的方程式正确的是( )
A.向中投入固体:
B.向溶液中通过量气体:
C.向溶液中滴入溶液,恰好使完全沉淀:
D.向氯化钠溶液中通入氟气:
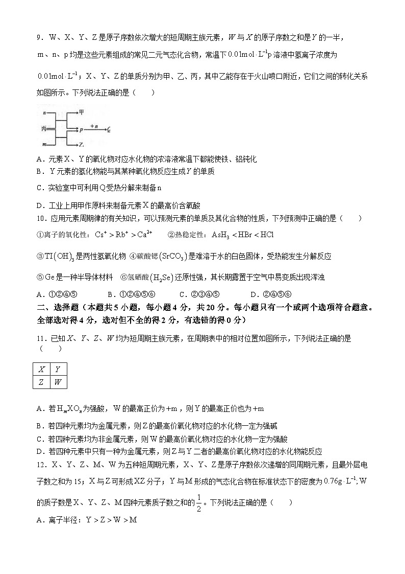
9.是原子序数依次增大的短周期主族元素,与的原子序数之和是的一半,均是这些元素组成的常见二元气态化合物,常温下溶液中氢离子浓度为;的单质分别为甲、乙、丙,其中乙能存在于火山喷口附近,它们之间的转化关系如图所示。下列说法正确的是( )
A.元素的氧化物对应水化物的浓溶液常温下都能使铁、铝钝化
B.元素的氢化物能与其某种氧化物反应生成的单质
C.实验室中可利用受热分解来制备
D.工业上用甲作原料来制备元素的最高价含氧酸
10.应用元素周期律的有关知识,可以预测元素的单质及其化合物的性质,下列预测中正确的是( )
①离子的氧化性: ②热稳定性:
③是两性氢氧化物 ④碳酸锶是难溶于水的白色固体,受热能发生分解反应
⑤是一种半导体材料 ⑥氢硒酸还原性强,其长期露置于空气中易变质出现浑浊
A.①②④⑤B.①②④⑤⑥C.②③④⑤D.②④⑤⑥
二、选择题(本题共5小题,每小题4分,共20分。每小题只有一个或两个选项符合题意。全部选对得4分,选对但不全的得2分,有选错的得0分)
11.已知均为短周期主族元素,在周期表中的相对位置如图所示,下列说法正确的是( )
A.若为强酸,的最高正价为,则的最高正价也为
B.若四种元素均为金属元素,则的最高价氧化物对应的水化物一定为强碱
C.若四种元素均为非金属元素,则的最高价氧化物对应的水化物一定为强酸
D.若四种元素中只有一种为金属元素,则与二者的最高价氧化物对应的水化物能反应
12.为五种短周期元素,是原子序数依次递增的同周期元素,且最外层电子数之和为15;与可形成分子;与形成的气态化合物在标准状态下的密度为的质子数是四种元素质子数之和的。下列说法正确的是( )
A.离子半径:
B.简单气态氢化物的稳定性:
C.和两种化合物中,阳离子与阴离子个数比均为
D.由三种元素所组成的化合物的水溶液均显酸性
13.某化合物结构如图所示。其中是原子序数依次增大的短周期主族元素,W的最外层电子数是的最外层电子数的2倍,和同主族。下列说法错误的是( )
A.原子半径:
B.与形成的某种化合物具有漂白性
C.该化合物中除外,其它原子都满足8电子稳定结构
D.的最高价氧化物对应的水化物是一种比碳酸弱的酸
14.我国科研人员提出了由和转化为高附加值产品的催化反应历程,该历程示意图如下所示。
下列说法正确的是( )
A.该反应中有极性键与非极性键的断裂和生成
B.①②吸收能量并形成了C—C键
C.过程中,有键发生断裂
D.生成总反应的原子利用率为
15.化合物可用于电讯器材、高级玻璃的制造。为短周期元素,原子序数依次增加,且加和为21。分子的总电子数为奇数,常温下为气体。该化合物的热重曲线如图所示,在以下热分解时无刺激性气体逸出。下列叙述正确的是( )
A.的氢化物稳定性一定强于的氢化物B.简单气态氢化物的沸点:
C.阶段热分解失去4个D.热分解后生成固体化合物
第II卷(非选择题共60分)
三、非选择题:本题共5小题,共60分。
16.(8分)以下是物质的组成、分类以及符号表征,请按要求回答以下问题
I.相同质量的与超重水所含中子数之比为______,与足量金属钠反应产生的气体在相同状况下的质量比为______。
II.下列变化:①溶于水;②酒精溶于水;③溶于水;④溶于水;⑤溶于水;⑥碘升华;⑦受热分解;⑧氨气液化;⑨熔化;⑩熔化
(1)以上变化过程所涉及到的物质中,只含有共价键的是______(填相对应的序号,下同),属于共价化合物的是______。
(2)以上变化没有化学键被破坏的是,只有离子键被破坏的是______(填序号)。
(3)⑦中物质的电子式为用电子式表示______,③中物质的形成过程______。
17.(14分)元素周期表与元素周期律在化学学习研究中有很重要的作用。下表是元素周期表的一部分,请用对应的化学用语作答
(1)上述除①②外的元素中,离子半径最小的是______(填离子符号),简单气态氢化物还原性最强的是______(填化学式),最高价氧化物水化物酸性最强的是______(填化学式)。
(2)某元素最高价氧化物水化物与其简单气态氢化物化合成盐,该盐的化学式为______,②④元素形成的三原子化合物的电子式为______,①③元素形成的简单气态氢化物分子的空间构型为______。
(3)A、B、C、D分别是上述元素形成的不同微粒,存在以下转化关系
①若A、B、C、D均为10电子微粒,则A和B反应生成C和D的离子方程式为______。
②若A、C为18电子微粒,B、D为10电子微粒,则A和B反应生成C和D的离子方程式为______。
(4)元素⑥的最高价氧化物对应的水化物与元素⑦的最高价氧化物之间反应的离子方程式为______。
(5)下列事实不能说明元素⑩的非金属性比元素⑨强的是______(填字母)。
A.⑩的单质与⑨的简单氢化物溶液反应,溶液变浑浊
B.⑩的单质可以将铁氧化为正三价,而的单质将铁氧化为正二价
C.⑩的氢化物为强酸,而③的氢化物为弱酸
D.⑩和⑨两元素的简单氢化物受热分解,前者的分解温度高
18.(14分)某研究性学习小组根据元素周期律预测物质性质并实验验证。
I.甲同学设计实验探究碳、硅元素的非金属性的相对强弱,回答下列问题:(已知酸性强弱:亚硫酸碳酸)
(1)仪器B中反应的化学方程式为______。
试管E中盛放的试剂是______(填试剂名称)。
(2)能说明碳元素的非金属性比硅元素非金属性强的实验现象是______。
(3)试管D中产生能否说明硫元素的非金属性强于碳______(填“是”或“否”)。
II.镓及其化合物应用广泛,常用于半导体、合金材料等工业。
(4)镓(Ga)在周期表中的位置______,GaAs熔融状态不导电,该化合物是______(填“共价化合物”或“离子化合物”)。
(5)作为第三代半导体材料,具有耐高温、耐高电压等特性,随着技术的发展,商用进入快车道。某学校化学兴趣小组在实验室利用如图装置模拟制备氮化镓:
①仪器中的试剂是______。
②加热前需先打开A中的活塞一段时间,目的是______。
中球形干燥管盛放的试剂是______(填字母)。
a.无水b.c.无水d.碱石灰
③中生成的化学方程式为______。
④装置的作用为______。
山东省实验中学2023-2024学年高一下学期第一次阶段测试
化学试题答案
第I卷
一、单选题
1.C 2.D 3.A 4.B 5.C 6.B 7.D 8.C 9.B 10.D
二、不定项选择题
11.B 12.AB 13.AC 14.D 15.BD
第Ⅱ卷
三、非选择题
16.(8分)每空1分
I.22:27 11:27
II.(1)①②⑤⑥⑧ ①②⑤⑧ (2)②⑥⑧ ③⑨⑩
(3)
17.(14分)除标注外每空1分
(1)(2),三角锥形
(3)①(2分)
②或(2分)
(4)(2分)(5)C(2分)
18.(14分)除标注外每空1分
(1) 酸性高锰酸钾溶液或品红
(2)E中溶液颜色未完全褪去,F中产生白色沉淀定(3)否 (4)第4周期IIIA族 共价化合物
(5)①浓氨水 ②排尽装置内的空气 d ③
④作安全瓶防止G中溶液倒吸入中;收集氢气,防止其逸出(2分,各1分)
19.(14分)除标注外每空1分
(1)普通漏斗、玻璃棒(2分,各1分)
(2)0.09(3)(2分)
(4)丙 (5)溶液 稀硫酸(2分,各1分)
(6)(2分) (2分) (7)df
20.(10分)除标注外每空2分
(1) (2) (3)2:1
(4)(2分,各1分)
(5)取少量固体粉末,加入足量的冷水,待不再产生气体后,继续滴加盐酸,若有气泡产生,说明固体粉末中含有
主族
周期
IA
IIA
IIIA
IVA
VA
VIA
VIIA
1
①
2
②
③
④
⑤
3
⑥
⑦
⑧
⑨
⑩
山东省实验中学2023-2024学年高一下学期3月月考化学试题: 这是一份山东省实验中学2023-2024学年高一下学期3月月考化学试题,共8页。
辽宁省实验中学2023-2024学年高二上学期期中阶段测试化学试题: 这是一份辽宁省实验中学2023-2024学年高二上学期期中阶段测试化学试题,共8页。试卷主要包含了单选题,填空题等内容,欢迎下载使用。
2020省大庆实验中学高一下学期第一次阶段考试化学试题含答案: 这是一份2020省大庆实验中学高一下学期第一次阶段考试化学试题含答案,共9页。试卷主要包含了02NA,8升,8B.19,6g>m>3等内容,欢迎下载使用。

