河南省周口市淮阳区2023-2024学年九年级下学期3月月考历史试题
展开58,河南省周口市淮阳区几校2023-2024学年九年级上学期1月期末历史试题: 这是一份58,河南省周口市淮阳区几校2023-2024学年九年级上学期1月期末历史试题,共17页。
河南省周口市淮阳区2023-2024学年七年级上学期期末历史试题(含答案): 这是一份河南省周口市淮阳区2023-2024学年七年级上学期期末历史试题(含答案),共6页。
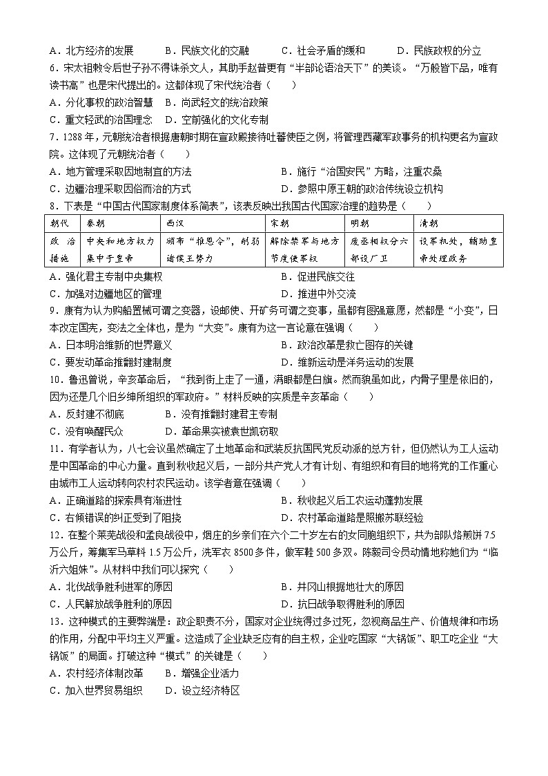
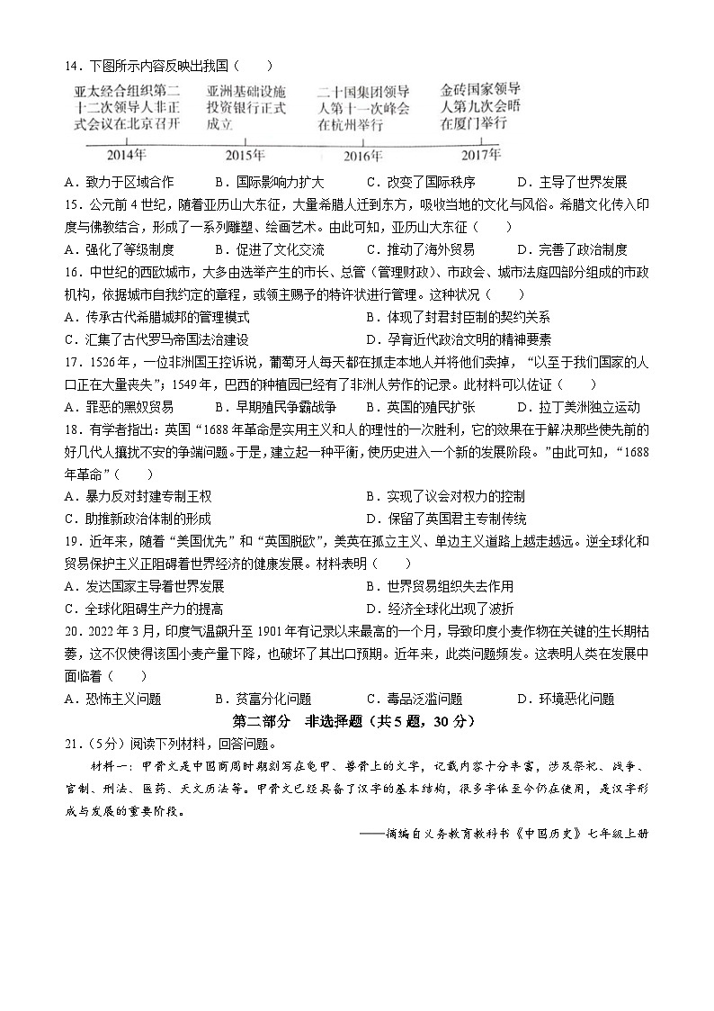
河南省周口市淮阳区2023-2024学年八年级上学期期末历史试题: 这是一份河南省周口市淮阳区2023-2024学年八年级上学期期末历史试题,共6页。试卷主要包含了某史学家说,历史学家陈旭麓认为等内容,欢迎下载使用。

