- 第12讲 反比例函数的图象、性质及应用(21题型)(练习)-2024年中考数学一轮复习练习(全国通用) 试卷 3 次下载
- 第12讲 反比例函数的图象、性质及应用(课件)-2024年中考数学一轮复习课件(全国通用) 课件 1 次下载
- 第13讲 二次函数图象与性质(24题型)(练习)-2024年中考数学一轮复习练习(全国通用) 试卷 6 次下载
- 第13讲 二次函数图象与性质(课件)-2024年中考数学一轮复习课件(全国通用) 课件 2 次下载
- 第14讲 二次函数的应用(14题型)(练习)-2024年中考数学一轮复习练习(全国通用) 试卷 4 次下载
- 第14讲 二次函数的应用(课件)-2024年中考数学一轮复习课件(全国通用) 课件 2 次下载
第09讲 函数与平面直角坐标系(4考点+19题型+10类型)(讲义)-2024年中考数学一轮复习讲义(全国通用)
展开2、学会运用数形结合思想。数形结合思想是指从几何直观的角度,利用几何图形的性质研究数量关系,寻求代数问题的解决方法(以形助数),或利用数量关系来研究几何图形的性质,解决几何问题(以数助形)的一种数学思想。
3、要学会抢得分点。一道中考数学压轴题解不出来,不等于“一点不懂、一点不会”,要将整道题目解题思路转化为得分点。
4、学会运用等价转换思想。在研究数学问题时,我们通常是将未知问题转化为已知的问题,将复杂的问题转化为简单的问题,将抽象的问题转化为具体的问题,将实际问题转化为数学问题。
5、学会运用分类讨论的思想。如果不注意对各种情况分类讨论,就有可能造成错解或漏解,纵观近几年的中考压轴题分类讨论思想解题已成为新的热点。
6、转化思想:体现在数学上也就是要把难的问题转化为简单的问题,把不熟悉的问题转化为熟悉的问题,把未知的问题转化为已知的问题。
第09讲 函数与平面直角坐标系
目 录
TOC \ "1-3" \n \h \z \u \l "_Tc153303983" 一、考情分析
二、知识建构
\l "_Tc153303984" 考点一 平面直角坐标系
\l "_Tc153303985" 题型01 用有序数对表示点的位置
\l "_Tc153303986" 考点二 点的坐标特征与变换
\l "_Tc153303987" 题型01 判断点所在的象限
\l "_Tc153303988" 题型02 由点到坐标轴的距离判断点的坐标
\l "_Tc153303989" 题型03 由点的坐标确定点到坐标轴的距离
\l "_Tc153303990" 题型04 由点在坐标系的位置确定点的坐标
\l "_Tc153303991" 题型05 由点在坐标系的位置确定坐标中未知数的值或取值范围
\l "_Tc153303992" 题型06 探索点的坐标规律
\l "_Tc153303993" 类型一 沿坐标系水平运动的点的规律探查
\l "_Tc153303994" 类型二 沿坐标系翻折运动的点的规律探查
\l "_Tc153303995" 类型三 绕原点呈“回”字形运动的点的规律探查
\l "_Tc153303996" 类型四 图形变换中点的规律探查
\l "_Tc153303997" 类型五 新定义问题中点的规律探查
\l "_Tc153303998" 考点三 坐标方法的简单应用
\l "_Tc153303999" 题型01 实际问题中用坐标表示位置
\l "_Tc153304000" 题型02 用方位角和距离确定物体位置
\l "_Tc153304001" 题型03 根据方位描述确定物体位置
\l "_Tc153304002" 题型04 平面直角坐标系中面积问题
\l "_Tc153304003" 类型一 直接利用面积公式求面积
\l "_Tc153304004" 类型二 已知三角形面积求点的坐标
\l "_Tc153304005" 类型三 利用割补法求面积
\l "_Tc153304006" 类型四 利用补形法求面积
\l "_Tc153304007" 类型五 与图形面积相关的存在性问题
\l "_Tc153304008" 考点四 函数
\l "_Tc153304009" 题型01 函数的概念辨析
\l "_Tc153304010" 题型02 根据实际问题列函数解析式
\l "_Tc153304011" 题型03 求自变量的取值范围
\l "_Tc153304012" 题型04 求自变量的值或函数值
\l "_Tc153304013" 题型05 函数图象的识别
\l "_Tc153304014" 题型06 从函数图象中获取信息
\l "_Tc153304015" 题型07 用描点法画函数图象
\l "_Tc153304016" 题型08 动点问题的函数图象
考点一 平面直角坐标系
有序数对概念:有顺序的两个数a与b组成的数对,叫做有序数对,记作(a ,b).
1. 有序数对(a,b)与(b,a)顺序不同,含义也不同.
2. 坐标轴上的点不属于任何象限.
3. 坐标平面内点的坐标是有序实数对,当a≠b时,(a,b)和(b,a)是两个不同点的坐标.
4. 坐标平面内的点可以用有序实数对来表示,反过来每一个有序实数对应着坐标平面内的一个点,即坐标平面内的点和有序实数对是一一对应的关系.
题型01 用有序数对表示点的位置
【例1】.(2023·吉林·统考一模)在学习有序数对时,老师和同学们用如图所示的密码表玩听声音猜动物的游戏.当听到“叮叮-叮,叮叮叮-叮叮,叮-叮”时,分别对应的字母是“C,A,T”,表示的动物是猫.当听到“叮叮-叮叮,叮-叮叮叮,叮叮叮-叮”时,表示的动物是( )
A.牛B.鱼C.狗D.猪
【变式1-1】嘉嘉乘坐一艘游船出海游玩,游船上的雷达扫描探测得到的小艇A,B,C的位置如图所示,每相邻两个圆之间距离是1km,小圆半径是1km.若小艇B相对于游船的位置可表示为−60°,2,小艇C相对于游船的位置可表示为0°,−1向东偏为正,向西偏为负,下列关于小艇A相对于游船的位置表示正确的是( )
A.小艇A30°,3B.小艇A−30°,3
C.小艇A30°,−3D.小艇A60°,3
【变式1-2】(2023长阳县一模)如图是济南市地图简图的一部分,图中“济南西站”、“雪野湖”所在区域分别是( )
A.E4,E6B.D5,F5C.D6,F6D.D5,F6
【变式1-3】(2023·北京海淀·校考一模)小杰与同学去游乐城游玩,他们准备根据游乐城平面示意图安排游玩顺序,如果用8,5表示入口处的位置,6,1表示高空缆车的位置,那么攀岩的位置可以表示为 , 的位置离入口最近.
在同一平面内,表示物体的位置需要用两个数,而且这两个数顺序不同,表示的位置也不同. 用有序数对表示位置时,必须明确前后两个数表示的实际意义.
考点二 点的坐标特征与变换
一、点的坐标特征
二、点的坐标变化
三、点到坐标轴的距离
在平面直角坐标系中,已知点P(a,b), 则
1)点P到x轴的距离为b;
2)点P到y轴的距离为a;
3)点P到原点O的距离为P= a2+b2.
四、坐标系内点与点之间的距离
点M(x1,y1)与点N(x2,y2)之间的直线距离(线段长度):MN=(x2−x1)2+(y2−y1)2
若AB∥x轴,则A(xA,y),B(xB,y)的距离为xA−xB;
若AB∥y轴,则A(x,yA),B(x,yB)的距离为yA−yB;
1)原点既是x轴上的点,又是y 轴上的点.
2)点的横坐标或纵坐标为0,说明点在 y轴上或在x轴上.
3)已知点的坐标可以求出点到x 轴、y轴的距离,应注意取相应坐标的绝对值.
4)点到坐标轴的距离与这个点的坐标是有区别的,表现在两方面:
①到x 轴的距离与纵坐标有关,到y轴的距离与横坐标有关;
②距离都是非负数,而坐标可以是负数.
5)因为横轴向右为正,所以点向右平移时横坐标变大,向左平移时横坐标变小,同理向上平移时纵坐标变大,向下平移纵坐标变小.
题型01 判断点所在的象限
【例1】(2023松阳县二模)在平面直角坐标系中,点P1,−2位于( )
A.第一象限B.第二象限C.第三象限D.第四象限
【变式1-1】在平面直角坐标系中,若点A−1,a+b与点Ba−b,3关于y轴对称,则点C−a,b落在( )
A.第一象限B.第二象限C.第三象限D.第四象限
【变式1-2】(2023·陕西宝鸡·统考三模)二次函数y=(x+m)2+n的图像如图所示,则点m,n所在的象限是( )
A.第一象限B.第二象限C.第三象限D.第四象限
【变式1-3】(2023·福建泉州·统考模拟预测)在平面直角坐标系中,点P−5,a2+1所在的象限是( ).
A.第一象限B.第二象限C.第三象限D.第四象限
【变式1-4】(2023遂溪县三模)已知aA.第一象限B.第二象限C.第三象限D.第四象限
【变式1-5】(2023·浙江台州·台州市书生中学统考一模)若点P(a,b)在第二象限,则点Q(−b,−a)在第 象限.
记住各象限内点的坐标的符号是解决的关键,四个象限的符号特点分别是:第一象限(+,+);第二象限(- ,+);第三象限(- ,- );第四象限(+,-).
题型02 由点到坐标轴的距离判断点的坐标
【例2】在平面直角坐标系的第二象限内有一点P,它到x轴的距离为3,到y轴的距离为1,则点P的坐标为( )
A.(3,1)B.(−3,1)C.(−1,3)D.(1,−3)
【变式2-1】(2023邯郸市三模)已知点P在第四象限,且到x轴的距离为2,到y轴距离是4,则点P的坐标为( )
A.4,−2B.−4,2C.−2,4D.2,−4
【变式2-2】(2022温江区二模)若点P在第二象限,且到x轴的距离是3,到y轴的距离是1,则点P的坐标是( )
A.3,1B.−1,3C.−1,−3D.−3,1
题型03 由点的坐标确定点到坐标轴的距离
【例3】(2023·湖南长沙·统考一模)已知第三象限的点P(−4,−5),那么点P到x轴的距离为( )
A.−4B.4C.−5D.5
【变式3-1】(2023·广东广州·统考一模)如图,在平面直角坐标系中,点A的坐标是A−2,1,AB=5,且∠AOB=90°.那么点B的到x轴的距离是( )
A.2B.4C.25D.5
题型04 由点在坐标系的位置确定点的坐标
【例4】(2023福州一中一模)已知在平面直角坐标系中,矩形ABCD的三个顶点的坐标为A(−1,2),B(−1,−1),C(3,−1),则第四个顶点D的坐标为( )
A.(2,2)B.(3,2)C.(3,3)D.(2,3)
【变式4-1】(2023·贵州贵阳·统考三模)若一个点的坐标为(−1,3),则这个点在如图所示的平面直角体系上的位置是( )
A.点MB.点NC.点PD.点Q
【变式4-2】(2020·江苏连云港·中考真题)如图,将5个大小相同的正方形置于平面直角坐标系中,若顶点M、N的坐标分别为(3,9)、(12,9),则顶点A的坐标为 .
【变式4-3】(2023·山东临沂·统考二模)如图是棋盘的一部分,已知建立适当的平面直角坐标系后,棋盘中“相”的坐标是4,2,“馬”的坐标是−2,2,则“帅”的坐标是 .
【变式4-4】点A3,1关于点P1,0的对称点B的坐标是 .
【变式4-5】长方形ABCD在平面直角坐标系中的位置如图所示,若AD=10,点B的坐标为(﹣6,6),则点C的坐标为 .
【变式4-6】(2023东台市一模)在平面直角坐标系中,直线AB平行于y轴,A点坐标为−3,2,B点坐标可能为( )
A.4,2B.−3,4C.3,−4D.−4,2
题型05 由点在坐标系的位置确定坐标中未知数的值或取值范围
【例5】(2023新桥区三模)点Pm+3,m+1在直角坐标系的x轴上,则点P的坐标是( )
A.2,0B.0,−2C.4,0D.0,−4
【变式5-1】(2023·浙江杭州·统考二模)点Mm,n在y轴上,则点M的坐标可能为( )
A.−4,−4B.4,4C.−2,0D.0,2
【变式5-2】在平面直角坐标系中,点M(m−1,2m)在x轴上,则点M的坐标是( )
A.1,0B.−1,0C.(0,2)D.0,−1
【变式5-3】(2023·江苏盐城·景山中学校考模拟预测)若点P−m,m−3关于原点对称的点在第二象限,则m的取值范围为( )
A. m>3 B.0
【变式5-4】)如果点Px,y关于原点对称的点在第四象限,则( )
A.x<0,y>0 B.x>0,y≥0 C.x>0,y<0 D.x>0,y≤0
【变式5-5】(2023·山西太原·太原市实验中学校考三模)若点A(m−4,1−2m)在第三象限,那么m的值满足( )
A.12
【变式5-6】(2023·广东湛江·统考一模)已知点P−m,m−3,当m=−1时,点P在第 象限,当点P在x轴上时,m= .
【变式5-7】(2023梅溪湖中学三模)在平面直角坐标系中,已知点M1−a,a+2在y轴上,则a的值是 .
【变式5-8】(2023·江苏泰州·统考二模)若点Pa,2a−1在一、三象限角平分线的下方,则a的取值范围是 .
【变式5-9】(2023·陕西西安·陕西师大附中校考模拟预测)如图,在平面直角坐标系中,若▱ABCD的顶点A,B,C,D的坐标分别为0,3,2,−1,m,−1,−4,3,求m的值及▱ABCD的面积.
【变式5-10】(2023·陕西汉中·统考一模)已知点A2a,3a+1是平面直角坐标系中的点.若点A在第三象限,且到两坐标轴的距离和为9,请确定点A的坐标.
题型06 探索点的坐标规律
类型一 沿坐标系水平运动的点的规律探查
【例6】(2023泰安六中二模)如图,动点P在平面直角坐标系中按图中箭头所示方向运动,第1次从原点运动到点1,1,第2次接着运动到点2,0,第3次接着运动到点3,2,…,按这样的运动规律,经过第2022次运动后,动点P的坐标是( )
A.2022,0B.2022,1C.2022,2D.2021,0
【变式6-1】(2023·河南安阳·统考一模)在平面直角坐标系中,将若干个边长为2个单位长度的等边三角形按如图所示的规律摆放,点P从原点O出发,以每秒2个单位长度的速度沿着等边三角形的边OA1→A1A2→A2A3→A3A4→A4A5…的路线运动,设第n秒运动到点Pn(n为正整数),则点P2023的坐标是( )
A.2022,0B.2022,−3C.2023,3D.2023,−3
【变式6-2】(2023下·广西南宁·七年级广西大学附属中学校考阶段练习)如图,在平面直角坐标系中,一动点从原点O出发,按向上,向右,向下,向右的方向不断地移动,每移动一个单位,得到点A10,1,A21,1,A31,0,A42,0,……,那么点A2023的坐标为 .
【变式6-3】(2023芜湖区三模)如图,点A(0,1),点A1(2,0),点A2(3,2),点A3(5,1)...,按照这样的规律下去,点A2023的坐标为 .
类型二 沿坐标系翻折运动的点的规律探查
【例7】(2023·河南驻马店·校考一模)如图1, Rt△ABC中,∠ACB=90°,AC=1,BC=2,将△ ABC放置在平面直角坐标系中,使点A与原点重合,点C在x轴正半轴上.将△ ABC按如图2方式顺时针滚动(无滑动),则滚动2022次后,点B的横坐标为( )
A.2022+673 5B.2022+674 5C.2023+674 5D.2023+673 5
【变式7-1】(2023·江苏南京·模拟预测)如图,在平面直角坐标系中,将△ABO绕点A顺时针旋转到△AB1C1的位置,点B、O分别落在点B1、C1处.点B1在x轴上,再将△AB1C1绕点B1顺时针旋转到△A1B1C2的位置,点C2在x轴上,将△A1B1C2绕点C2顺时针旋转到△A2B2C2的位置,点A2在x轴上,依次进行下去……,若点A3,0,B0,4,则点B2021的横坐标为 .
【变式7-2】(2023·山东泰安·新泰市实验中学校考一模)如图,在平面直角坐标系中,边长为1的正方形OA1B1C1的两边在坐标轴上,以它的对角线OB1为边作正方形OB1B2C2,再以正方形OB1B2C2的对角线OB2为边作正方形OB2B3C3,以此类推…、则正方形OB2018B2019C2019的顶点B2019的坐标是 .
【变式7-3】(2023·河南安阳·统考一模)如图,在平面直角坐标系xOy中,正方形ABCD的顶点A2,−2,D4,−2,规定把正方形ABCD“先沿y轴翻折,再向下平移1个单位”为一次变换,这样连续经过2023次变换后,正方形ABCD的中心的坐标为( )
A.−3,2026B.3,2026C.−3,−2026D.3,−2026
类型三 绕原点呈“回”字形运动的点的规律探查
【例8】(2023·河南安阳·统考二模)如图,在平面直角坐标系中,动点P从原点O出发,竖直向上平移1个单位长度,再水平向左平移1个单位长度,得到点P1−1,1;接着竖直向下平移2个单位长度,再水平向右平移2个单位长度,得到点P2;接着竖直向上平移3个单位长度,再水平向左平移3个单位长度,得到点P3;接着竖直向下平移4个单位长度,再水平向右平移4个单位长度,得到点P4;⋅⋅⋅,按此作法进行下去,则点P2023的坐标为( )
A.−1012,1012B.−1011,1011C.1011,−1011D.1012,−1012
【变式8-1】(2021·山东滨州·校考一模)如图,在单位为1的方格纸上,△A1A2A3,△A3A4A5,△A5A6A7,…,都是斜边在x轴上,斜边长分别为2,4,6,…的等腰直角三角形,若△A1A2A3的顶点坐标分别为A1(2,0),A2(1,1),A3(0,0).则依图中所示规律,A2021的坐标为 .
【变式8-2】(2023·山东东营·校联考一模)如图,在平面直角坐标系中,函数y=2x和y=−x的图象分别为直线l1、l2,点1,0作 x轴的垂线交l1于点A1,过点 A1作y轴的垂线交l2于点A2,过点A2作x轴的垂线交l1于点A3,过点A3作y轴的垂线交l2于点A4,…依次进行下去.则点A2023的横坐标为 .
【变式8-3】(2023·四川广安·统考一模)如图,在平面直角坐标系中,四边形ABOC是正方形,点A的坐标为(1,1),AA1是以点B为圆心,BA为半径的圆弧;A1A2是以点O为圆心,OA1为半径的圆弧,A2A3是以点C为圆心,CA2为半径的圆弧,A3A4是以点A为圆心,AA3为半径的圆弧,继续以点B,O,C,A为圆心按上述作法得到的曲线AA1A2A3A4A5称为正方形的“渐开线”,则点A2023的坐标是 .
类型四 图形变换中点的规律探查
【例9】(2023·河南郑州·校考三模)小星利用平面直角坐标系绘制了如下风车图形,他先将△OBA固定在坐标系中,其中A(2,4),B(2,0),接着他将△OBA绕原点O逆时针转动90°至△OB1A1,称为第一次转动,然后将△OB1A1绕原点O逆时针转动90°至△OB2A2,称为第二次转动,……那么按照这种转动方式,转动2023次后,点A的坐标为( )
A.4,−2B.−2,−25C.25,−2D.2,4
【变式9-1】(2021·海南海口·统考一模)如图,在平面直角坐标系中,第一次将△OAB 变换成△OA1B1,第二次将△OA1B1变换成△OA2B2,第三次将△OA2B2变换成△OA3B3,…,将△OAB进行n次变换,得到△OAnBn,观察每次变换中三角形顶点坐标有何变化,找出规律,推测A5的坐标是 ,An的坐标是 .
【变式9-2】(2022·江苏连云港·统考一模)如图,在平面直角坐标系中,对△ABC进行循环往复的轴对称变换,若原来点A坐标是(a,b),则经过第2022次变换后所得的A点坐标是 .
类型五 新定义问题中点的规律探查
【例10】(2023·河南郑州·郑州外国语中学校考三模)规定:在平面直角坐标系中,一个点作“0”变换表示将它向右平移一个单位,一个点作“1”变换表示将它绕原点顺时针旋转90°,由数字0和1组成的序列表示一个点按照上面描述依次连续变换.例如:如图,点O(0,0)按序列“011⋯”作变换.表示点O先向右平移一个单位得到O1(1,0),再将O1(1,0)绕原点顺时针旋转90°得到O2(0,−1),再将O2(0,−1)绕原点顺时针旋转90°得到O3(−1,0)⋯依次类推.点(0,1)经过“011011011”变换后得到点的坐标为( )
A.(−1,−1)B.(−1,0)C.(1,0)D.(1,1)
【变式10-1】我们把1,1,2,3,5,8,13,21⋯这组数称为斐波那契数列,为了进一步研究,依次以这列数为半径作90°圆弧P1P2,P2P3,P3P4,⋯,得到斐波那契螺旋线,然后顺次连接P1P2,P2P3,P3P4,⋯,得到螺旋折线(如图),已知点P10,1,P2−1,0,P30,−1,则该折线上的点P7的坐标为( )
A.2,−8B.2,−9C.3,−8D.3,−9
【变式10-2】(2022·重庆万州·重庆市万州国本中学校校考一模)我校数学课外小组,在坐标纸上为学校的一块空地设计植树方案如下:第k棵种植在点Pk(xk,yk)处,其中x1=1,y1=1,当k≥2时,xk=xk−1+1−5k−15−k−25yk=yk−1+k−15−k−25,其中[a]表示非负实数a的整数部分,例如2.6=2,0.2=0,并且,称第k棵树的位置为“第yk行第xk列”.五个同学得出了下面一些结论:
甲:k=5时,k−15=0; 乙:k=11时,k−15−k−25=1;
丙:第6棵树种植在点P0(6,2)处; 丁:每一行种植5棵树;
戊:第2022棵树的位置为“第404行第2列”.
以上结论正确的个数是( ).
A.2个B.3个C.4个D.5个
【变式10-3】(2020·广东深圳·校考模拟预测)对平面上任意一点(a,b),定义f,g两种变换:f(a,b)=(−a,b),如f(1,2)=(−1,2);g(a,b)=(b,a),如g(1,2)=(2,1),据此得gf(5,−9)= .
【变式10-4】对有序数对x,y的一次操作变换记为P1x,y,定义其变换法则如下:P1x,y=x+y,x−y;且规定Pnx,y=P1Pn−1x,y(n为大于1的整数).如P11,2=3,−1,P21,2=P1P11,2=P13,−1=2,4,P31,2=P1P21,2=P12,4=6,−2.则P20201,−1=
1. 解决与点坐标变化有关的规律问题一般方法:
1)若点的坐标在坐标轴上或象限内循环(周期)变化时,先求出第一个循环周期内相关点的坐标,然后找出所求点经过循环后位于第一个循环周期内的哪个位置,从而求出坐标;
2)点的坐标是成倍递推变化时,先求出前几个点的坐标,然后归纳出后一个点坐标与前一个点坐标之间存在的规律.
2. 解决与点坐标变化有关的规律问题的注意事项:
1)求什么找什么的规律;
2)变化规律最好用算式而不是得数表示;
3)找算式中数字与序号间的变化规律;
4)找坐标的变化规律,分两步进行:先找位置规律再找数字规律(点的坐标题型首先用这一条).
考点三 坐标方法的简单应用
用坐标表示地理位置的方法
1)选择一个适当的参照点为原点建立直角坐标系,并确定x轴、y轴的正方向;
2)根据具体问题确定适当的比例尺,在坐标轴上标出长度单位;
3)坐标平面内画出这些点,并写出各点的坐标和各个地点的名称.
题型01 实际问题中用坐标表示位置
【例1】(2022·广西柳州·统考中考真题)如图,这是一个利用平面直角坐标系画出的某学校的示意图,如果这个坐标系分别以正东、正北方向为x轴、y轴的正方向,并且综合楼和食堂的坐标分别是(4,1)和(5,4),则教学楼的坐标是( )
A.(1,1)B.(1,2)C.(2,1)D.(2,2)
【变式1-1】(2023·山西晋城·校联考模拟预测)北斗七星是指大熊座的天枢、天璇、天玑、天权、玉衡、开阳、摇光七星,古人把这七星联系起来想象成为古代舀酒的斗形,故名北斗.爱好天文的小祺将自己观察到的北斗七星画在如图所示的网格上,建立适当的平面直角坐标系,若表示“摇光”的点的坐标为−4,2,表示“开阳”的点的坐标为0,3,则表示“天权”的点(正好在网格点上)的坐标为 .
【变式1-2】(2021·吉林长春·模拟预测)如图是利用网格画出的长春市轨道交通线网图,若建立适当的平面直角坐标系,则表示解放大路的点的坐标为0,−4,表示伪皇宫的点的坐标为4,2,则表示胜利公园的点的坐标是 .
题型02 用方位角和距离确定物体位置
【例2】(2023·河北石家庄·校联考二模)一艘海上搜救船在巡逻过程中发现点A处有一艘船发出求救信号,如图是搜救船上显示的雷达示意图,图上标注了以搜救船为中心的等距线(图中所示的同心圆,单位:海里)及角度,要让搜救船在第一时间抵达故障船所在的位置,应该将搜救船的航行方案调整为( )
A.向北偏西150°方向航行4海里B.向南偏西120°方向航行3海里
C.向北偏西60°方向航行4海里D.向东偏北150°方向航行3海里
【变式2-1】(2023·河北唐山·统考一模)如图,从N地观测M地,发现M地在N地的北偏东30°29'方向上,则从M地观测N地,可知N地在M地的( )
A.北偏东30°29'方向上B.南偏西30°29'方向上
C.北偏东59°31'方向上D.南偏西59°31'方向上
【变式2-2】(2022·河北石家庄·校联考三模)某学校在某商城的南偏西60°方向上,且距离商城1500m,则下列表示正确的是( )
A.B.C.D.
【变式2-3】(2022·河北保定·统考一模)在“爱我河北”白色垃圾清理活动中,小霞同学从B点出发,沿北偏西20°方向到达C地,已知∠C=70°,此时营地A在C的( ) .
A.北偏东20°方向上B.北偏东70°方向上
C.南偏西50°方向上D.北偏西70°方向上
题型03 根据方位描述确定物体位置
【例3】(2022·浙江杭州·统考一模)在平面内,下列数据不能确定物体位置的是( )
A.北偏东30°B.钱塘明月4号楼301室
C.金惠路97号D.东经118°,北纬40°
【变式3-1】(2020·河北·统考中考真题)如图,从笔直的公路l旁一点P出发,向西走6km到达l;从P出发向北走6km也到达l.下列说法错误的是( )
A.从点P向北偏西45°走3km到达l
B.公路l的走向是南偏西45°
C.公路l的走向是北偏东45°
D.从点P向北走3km后,再向西走3km到达l
题型04 平面直角坐标系中面积问题
类型一 直接利用面积公式求面积
特征:当三角形的一边在x轴或y轴上时,常用这种方法.
【例4】(2023·天津河西·统考一模)如图,四边形ABCD为菱形,A,B两点的坐标分别是3,0,0,1,点C,D在坐标轴上,则菱形ABCD的面积等于( )
A.32B.3C.23D.43
【变式4-1】如图,等边△ABC的顶点A在y轴上,顶点B、C在x轴上,直线y=− 3 x+ 3经过点A、C,则等边△ABC的面积是( )
A.4B.23C.5D.3
【变式4-2】如图,在平面直角坐标系中,点A3,5,点C,B分别在x轴,y轴负半轴上,若AB=BC,且AB⊥BC,则△BOC的面积是( )
A.152B.12C.15D.24
在求几何图形面积时,线段的长度往往通过计算某些点横坐标之差的绝对值,或纵坐标之差的绝对值去实现. (横坐标相减时最好用右边的数减左边的数,纵坐标相减时用上边的数减下边的数,这样所得结果就是边或高的长度,就不用绝对值符号了).
类型二 已知三角形面积求点的坐标
解题方法:已知面积求点的坐标时,应先画出图形,再看图形的面积跟哪些线段有关系,当用坐标表示线段长度时,应取坐标的绝对值.
【例5】(2023定远县一模)△ABC三个顶点均在平面直角坐标系中网格的格点上,每一个小正方形的边长均为1.按下列要求画图(画图只能借助无刻度的直尺,用虚线表示画图过程,实线表示画图结果)
(1)把△ABC沿直线AC翻折,画出翻折后的△ACB1;
(2)找出格点D并画出直线AD,使直线AD将△ABC分成面积相等的两部分;
(3)在y轴上存在点P,使△BPC的面积等于3,直接写出点P的坐标.
【变式5-1】已知点A1,0,B0,2,点P在x轴上,且三角形PAB的面积是3,则点P的坐标是( )
A.0,−4B.−2,0
C.0,−4或0,8D.4,0或−2,0
【变式5-2】已知Aa,0,B0,10,C5,0三点,且三角形ABC的面积等于20,则a的值为( )
A.1或−9B.9C.1或9D.9或−9
类型三 利用割补法求面积
特征:将不规则图形分割为规则图形计算面积,可根据题的特点灵活选择解法.
【例6】已知三角形三个顶点的坐标,求三角形面积常用的方法是割补法,将三角形面积转化成若干个特殊的四边形和三角形的面积的和与差.现给出三点坐标:A(-1,4),B(2,2),C(4,-1),则S三角形ABC= .
【变式6-1】(2023·黑龙江大庆·大庆一中校考模拟预测)如图,在平面直角坐标系xOy中,点A在x轴的负半轴上,点B在y轴的负半轴上,且OA=3OB,以AB为边向上作正方形ABCD,点C在反比例函数y1=2x的图像上,点D在反比例函数y2=kx的图像上,DC交y轴于点E.
(1)求k的值;
(2)求四边形AOED的面积.
【变式6-2】阅读以下材料,并解决问题:
小明遇到一个问题:在平面直角坐标系xOy中,点A1,4,B5,2,求△OAB的面积.小明用割补法解决了此问题,如图,过点A作AM⊥x轴于点M,过点B作BN⊥x轴于点N,则S△OAB=S△OAM+S梯形AMNB−S△OBN
=12×1×4+12×2+45−1−12×5×2=9
解决问题后小明又思考,如果将问题一般化,是否会有好的结论,于是它首先研究了点A,B在第一象限内的一种情形:如图,点Ax1,y1,Bx2,y2,其中x1
(1)请你帮助小明求出这种情形下△OAB的面积.(用含x1,x2,y1,y2的式子表示)
(2)小明继续研究发现,只要将(1)中求得的式子再取绝对值就可以得到第一象限内任意两点A,B(点O,A,B不共线)与坐标原点O构成的三角形△OAB的面积公式,请利用此公式解决问题:已知点Aa,a+2,Bb,b在第一象限内,探究是否存在点B,使得对于任意的a>0,都有S△OAB=3?若存在,求出点B的坐标;若不存在说明理由.
【变式6-3】(2023·陕西铜川·统考三模)如图,抛物线y=ax2+3x+ca≠0与x轴交于点A−2,0和点B,与y轴交于点C0,8,顶点为D,连接AC,CD,DB,直线BC与抛物线的对称轴l交于点E.
(1)求抛物线的解析式和直线BC的解析式;
(2)求四边形ABDC的面积;
(3)P是第一象限内抛物线上的动点,连接PB,PC,当S△PBC=35S△ABC时,求点P的坐标.
【变式6-4】对于某些三角形或四边形,我们可以直接用面积公式或者用割补法来求它们的面积.下面我们再研究一种求某些三角形或四边形面积的新方法:
如图1,2所示,分别过三角形或四边形的顶点A,C作水平线的铅垂线l1,l2,l1,l2之间的距离d叫做水平宽;如图1所示,过点B作水平线的铅垂线交AC于点D,称线段BD的长叫做这个三角形的铅垂高;如图2所示,分别过四边形的顶点B,D作水平线l3,l4,l3,l4之间的距离ℎ叫做四边形的铅垂高.
【结论提炼】
容易证明:“三角形的面积等于水平宽与铅垂高乘积的一半”,即“S=12dℎ”
【结论应用】
为了便于计算水平宽和铅垂高,我们不妨借助平面直角坐标系.
已知:如图3,点A−5,2,B5,0,C0,5,则△ABC的水平宽为10,铅垂高为______,所以△ABC面积的大小为______.
【再探新知】
三角形的面积可以用“水平宽与铅垂高乘积的一半”来求,那四边形的面积是不是也可以这样求呢?带着这个问题,我们进行如下探索:
(1)在图4所示的平面直角坐标系中,取A−4,2,B1,5,C4,1,D−2,−4四个点,得到四边形ABCD.运用“水平宽与铅垂高乘积的一半”进行计算得到四边形ABCD面积的大小是______;用其它的方法进行计算得到其面积的大小是______,由此发现:用“S=12dℎ”这一方法对求图4中四边形的面积______.(填“适合”或“不适合”)
(2)在图5所示的平面直角坐标系中,取A−5,2,B1,5,C4,2,D−2,−3四个点,得到了四边形ABCD.运用“水平宽与铅垂高乘积的一半”进行计算得到四边形ABCD面积的大小是______,用其它的方法进行计算得到面积的大小是______,由此发现:用“S=12dℎ”这一方法对求图5中四边形的面积______.(“适合”或“不适合”)
(3)在图6所示的平面直角坐标系中,取A−4,2,B1,5,C5,1,D−1,−5四个点,得到了四边形ABCD.通过计算发现:用“S=12dℎ”这一方法对求图6中四边形的面积______.(填“适合”或“不适合”)
【归纳总结】
我们经历上面的探索过程,通过猜想、归纳,验证,便可得到:当四边形满足某些条件时,可以用“S=12dℎ”来求面积.那么,可以用“S=12dℎ”来求面积的四边形应满足的条件是:______.
类型四 利用补形法求面积
特征:当所求图形的边都不在x轴或y轴上时,一般用该方法.
【例7】【知识呈现】
当三角形的三边都不与坐标轴平行时,对于三角形的面积因不易求出底边和高的长度,所以不能直接利用三角形的面积公式来求,但可以将不规则图形运用补法或割法转化成规则的图形(如长方形,梯形),再运用和、差关系进行求解.
【问题解答】
在平面直角坐标系中,△ABC三个顶点的坐标分别为A−1,3,B−3,−1,C2,1.
(1)如图1,分别以点A,B,C向坐标轴作垂线构造长方形BDEF,求△ABC的面积;
(2)在图1中过点A作AG∥y轴交BC于点G,如图2.
①求AG的长;
②猜想:△ABC的面积S与DE·AG的数量关系式为______.
【变式7-1】在平面直角坐标系中,△ABC的位置如图所示,已知点A的坐标是−4,3.
(1)点B的坐标为(______,_______),点C的坐标为(_______,_____).
(2)△ABC的面积是______.
(3)作点C关于y轴的对称点C',那么A、C'两点之间的距离是_______.
类型五 与图形面积相关的存在性问题
【例8】(2023·河北石家庄·校联考模拟预测)如图,在直角坐标系中,已知A(0,a)、B(b,0)、C(b,c)三点,其中a、b,c满足关系式|a−2|+(b−3)2+c−4=0.
(1)求a、b、c的值;
(2)如果在第二象限内有一点P(m,1),请用含m的式子表示四边形ABOP的面积;
(3)在(2)的条件下,是否存在点P,使四边形ABOP的面积与△ABC的面积相等?若存在,求出点P的坐标,若不存在,请说明理由?
【变式8-1】(2023云梦县中考模拟)如图在平面直角坐标系中,已知Aa,0,Bb,0,M−1.5,−2,其中a、b满足a+1+b−32=0.
(1)求△ABM的面积;
(2)在x轴上求一点P,使得△AMP的面积与△ABM的面积相等;
(3)在y轴上存在使△BMP的面积与△ABM的面积相等的P点,请直接写出点P的坐标.
在平面直角坐标系中,解决与面积有关的问题时,要会求出点到坐标轴的距离.在求面积时,要会应用转化方法,将图形补成规则的图形或将图形分割成规则的图形进行求解.
考点四 函数
一、函数的相关概念:
变量:在一个变化过程中,数值发生变化的量称为变量.
常量:在一个变化过程中,数值始终不变的量称为常量.
函数的定义:一般的,在一个变化过程中,如果有两个变量x和y,并且对于x的每一个确定的值,y都有唯一确定的值与其对应,那么我们就把x称为自变量,把y称为因变量,y是x的函数.
函数的取值范围:使函数有意义的自变量的全体取值,叫做自变量的取值范围.
确定函数取值范围的方法: 1)函数解析式为整式时,字母取值范围为全体实数;
2)函数解析式含有分式时,分式的分母不能为零;
3)函数解析式含有二次根式时,被开方数大于等于零;
4)函数解析式中含有指数为零的式子时,底数不能为零;
5)实际问题中函数取值范围要和实际情况相符合,使之有意义.
函数值概念:如果在自变量取值范围内给定一个值a,函数对应的值为b,那么b叫做当自变量取值为a时的函数值.
函数解析式:用来表示函数关系的数学式子叫做函数解析式或函数关系式.
函数图像上点的坐标与解析式之间的关系:
1)将点的坐标代入到解析式中,如解析式两边成立,则点在解析式上,反之,不在.
2)两个函数图形交点的坐标就是这两个解析式所组成的方程组的解.
二、函数的三种表示法及其优缺点
解析法:两个变量间的函数关系,有时可以用一个含有这两个变量及数字运算符号的等式表示,这种表示法叫做解析法.
列表法:把自变量x的一系列值和函数y的对应值列成一个表来表示函数关系,这种表示法叫做列表法.
图像法:用图像表示函数关系的方法叫做图像法.
1)常量和变量的区分:在某个变化过程中,该量的值是否发生变化。
2)函数概念的解读:①有两个变量。
②一个变量的数值随另一个变量的数值变化而变化。
③对于自变量每一个确定的值,函数有且只有一个值与之对应。
3)当已知函数解析式及自变量的值,欲求函数值时,实质就是求代数式的值.
4)当已知函数解析式,且给出函数值,,欲求相应的自变量的值时,实质就是解方程.
5)当给定函数值的一个取值范围,欲求相应的自变量的取值范围时,实质就是解不等式.
题型01 函数的概念辨析
【例1】(2023恩平市二模)球的体积是V,球的半径为R,则V=43πR3,其中变量和常量分别是( )
A.变量是V,R;常量是43,πB.变量是R,π;常量是43
C.变量是V,R,π;常量是43D.变量是V,R3;常量是π
【变式1-1】(2021下·福建福州·九年级福建省福州延安中学校考阶段练习)观察表1和表2,下列判断正确的是( )
表1:
表2:
A.y1是x的函数,y2不是x的函数B.y1和y2都是x的函数
C.y1不是x的函数,y2是x的函数D.y1和y2都不是x的函数
【变式1-2】(2023西安铁一中分校一模)下列各曲线中表示y是x的函数的是( )
A.B.C.D.
【变式1-3】(2023·山东德州·二模)下列关于两个变量关系的四种表述中,正确的是 .(填序号即可)
①圆的周长C是半径r的函数;
②表达式y=x中,y是x的函数;
③如表中,n是m的函数;
④如图中,曲线表示y是x的函数.
题型02 根据实际问题列函数解析式
【例2】(2023·安徽六安·统考二模)某登山队大本营所在地的气温为8°C.海拔每升高1km,气温下降6°C.队员由大本营向上登高xkm,气温为y°C,则y与x的函数关系式为( )
A.y=8+6xB.y=8−6xC.y=6−34xD.y=8−34x
【变式2-1】(2023·重庆·统考一模)油箱中存油40升,油从油箱中均匀流出,流速为0.2升/分钟,剩余油量(升)与流出时间t(分钟)的函数关系是( )
A.Q=0.2tB.Q=40−0.2tC.Q=0.2t+40D.Q=0.2t−40
【变式2-2】(2023·河南新乡·统考三模)下面的四个问题中都有两个变量:
①圆的面积y与它的半径x;
②物体的质量y与它的密度x;
③将游泳池中的水匀速放出,直至放完,游泳池中的剩余水量y与放水时间x;
④某工程队匀速铺设一条地下管道,铺设剩余任务y与施工时间x.
其中,变量y与变量x之间的函数关系可以用如图所示的图象表示的有( )
A.①②③④B.③④C.①③D.②④
【变式2-3】(2023·河南省直辖县级单位·统考二模)下面的五个问题中都有两个变量:
①一个容积固定的游泳池,游泳池注满水的过程中注水速度y与所用时间x;
②汽车匀速行驶时,行驶的距离y与行驶的时间x;
③小明打篮球投篮时,篮球离地面的高度y与篮球离开手的时间x;
④三角形面积一定时,它的底边长y与底边上的高x;
⑤矩形面积一定时,周长y与一边长x;
其中,变量y与变量x之间的函数关系可以利用如图所示的图像表示的是( )
A.①②B.②④C.①④D.①④⑤
【变式2-4】(2023·河南开封·统考一模)请写出一个图象经过(2,−2)的函数的解析式 .
题型03 求自变量的取值范围
【例3】(2023·湖北恩施·统考一模)函数y=x+2x中,自变量x的取值范围是( )
A.x≥−2且x≠0B.x≥−2C.x>−2或x≠0D.x>−2
【变式3-1】在函数y=1x−2+x−2中,自变量x的取值范围是( )
A.x≥2 B.x≥−2 C.x>2 D.x>−2
【变式3-2】(2023·江苏苏州·统考一模)函数y=1x−1中自变量x的取值范围是( )
A.x>1 B.x≥1 C.x<1 D.x≠1
【变式3-3】(2022上·四川资阳·九年级统考期末)函数y=x−1的自变量x的取值范围是 .
函数有意义时字母的取值范围一般从几个方面考虑:
①当函数解析式是整式时,字母可取全体实数;
②当函数解析式是分式时,考虑分式的分母不能为0;
③当函数解析式是二次根式时,被开方数为非负数.
题型04 求自变量的值或函数值
【例4】(2023·贵州贵阳·统考二模)在平面直角坐标系中,下列函数的图象经过原点的是( )
A.y=x+1B.y=−2xC.y=x2−1 D.y=1x
【变式4-1】(2023·上海浦东新·校考三模)已知函数fx=2x−x2,则f3= .
题型05 函数图象的识别
【例5】(2023·安徽滁州·校联考模拟预测)下列各幅图象中,可以大致反映成熟的苹果从树上掉下来时,速度随时间变化情况的是( )
A. B. C.D.
【变式5-1】(2023·黑龙江绥化·统考模拟预测)一段笔直的公路AC长20千米,途中有一处休息点B,AB长15千米,甲以15千米/时的速度匀速跑至点B,原地休息半小时后,再以10千米/小时的速度匀速跑至终点C;乙以12千米/时的速度匀速跑至终点C,下列选项中,能正确反映甲、乙两人出发后2小时内运动路程y(千米)与时间x(小时)函数关系的图象是( )
A. B. C. D
【变式5-2】(2023·河南南阳·统考二模)已知两个函数关系:①小明从家匀速步行到图书馆,看了一会书后,搭上爸爸的顺风车匀速回家.设所用时间为x(分钟),离家的距离为y(千米);②将挂在弹簧测力计下方的一个铁块匀速浸入水中,在铁块完全浸没到水中后稍停片刻,再以比之前快的速度匀速将铁块拉出水中,过程所用时间为x(s),铁块所受浮力为y(N);则它们的图象符合下图的是( )
A.①B.②C.①②D.都不符合
【变式5-3】(2023·湖南永州·校考二模)2023年1月22日,电影《流浪地球2》在万达广场上映,小赵一家开车去观看.最初以某一速度匀速行驶,中途停车加油耽误了几分钟,为了按时到达剧场,小赵在不违反交通规则的前提下加快了速度,仍保持匀速行驶.在此行驶过程中,汽车离家的距离y(千米)与行驶时间t(小时)的函数关系的大致图象是( )
A. B.C. D.
【变式5-4】(2023·安徽滁州·校考二模)如图表示甲乙两车某个行驶过程中速度随时间变化的图象.则表示乙的行驶路程正好是甲行驶路程4倍的图象是( )
A. B. C. D.
题型06 从函数图象中获取信息
【例6】(2023·广东湛江·统考一模)在我国川西高原某山脉间有一河流,当河流中的水位上升到一定高度时因河堤承压有溃堤的危险.于是水利工程师在此河段的某处河堤上修了一个排水的预警水库连通另一支流.当河流的水位超过警戒位时就有河水流入预警的水库中,当水库有一定量的积水后,就会自动打开水库的排水系统流入另一支流.当河流的水位低于警戒位时水库的排水系统的排水速度则变慢.假设预警水库的积水时间为x分钟,水库中积水量为y吨,图中的折线表示某天y与x的函数关系,下列说法中:
①这天预警水库排水时间持续了80分钟;
②河流的水位超过警戒位时预警水库的排水速度比进水速度少25吨/分;
③预警水库最高积水量为1500吨;
④河流的水位低于警戒位时预警水库的排水速度为30吨/分.
其中正确的信息判断是( )
A.①④B.①③C.②③D.②④
【变式6-1】(2023·辽宁阜新·阜新实验中学校考二模)周末,自行车骑行爱好者甲、乙两人相约沿同一路线从A地出发前往B地进行骑行训练,甲、乙分别以不同的速度匀速骑行,乙比甲早出发5分钟.乙骑行25分钟后,甲以原速的85继续骑行,经过一段时间,甲先到达B地,乙一直保持原速前往B地.在此过程中,甲、乙两人相距的路程y(单位:米)与乙骑行的时间x(单位:分钟)之间的关系如图所示,则甲到B地后乙距离B地 m.
题型07 用描点法画函数图象
【例7】(2023·广东深圳·校考模拟预测)请结合图像完成下列问题:
(1)请在图中画出函数:y=x+4的图像;
(2)结合图像直接写出方程:x+4=−x+6的解为:_______;
(3)在图中画出函数y=x2−2x+4的图像,并结合图像直接写出方程:x2−4x+3=x+3的解为: .
【变式7-1】(2023·河南周口·校联考三模)某班数学兴趣小组对函数y=−2|x−1|+3的图象与性质进行了探究,探究过程如下:
(1)自变量x的取值范围是全体实数,x与y的几组对应值列表如下:
填空:m=______,n=______;
(2)根据上表数据,在如图所示的平面直角坐标系中画出该函数的图象:
(3)观察函数图象,写出该函数的两条性质:①______;②______;
(4)点A(a,b)是该函数图象上一点,现已知点A在直线y=2的下方,且b>−2,那么a的取值范围是______.
【变式7-2】(2023·湖南郴州·统考二模)若一个函数当自变量在不同范围内取值时,函数表达式不同,我们称这样的函数为分段函数.下面我们参照学习函数的过程与方法,探究分段函数y=−2xx≤−1x−1x>−1的图象与性质.列表:
描点:在平面直角坐标系中,以自变量x的取值为横坐标,以相应的函数值y为纵坐标,描出相应的点,如图所示.
(1)如图,在平面直角坐标系中,观察描出的这些点的分布,作出函数图象;
(2)研究函数并结合图象与表格,回答下列问题:
①点A−5,y1,B−72,y2,Cx1,52,Dx2,6在函数图象上,则y1 y2,x1 x2;(填“>”,“=”或“<”)
②当函数值y=2时,求自变量x的值;
③若直线y=a与函数图象有三个不同的交点,求a的取值范围.
题型08 动点问题的函数图象
【例8】(2023·广东东莞·统考一模)如图菱形ABCD的边长为4cm,,∠A=60°,动点P,Q同时从点A出发,都以1cm/s的速度分别沿A→B→C和A→D→C的路经向点C运动,设运动时间为x(单位:s),四边形PBDQ的面积为y(单位:cm2),则y与x0≤x≤8之间的函数关系可用图象表示为( )
A.B.C.D.
【变式8-1】(2023·广东潮州·校考一模)如图,在Rt△ABC中,∠B=90°,AB=BC(为定值),点P为AB的中点.点D沿AB从点A运动到点B,过点D作DE⊥AB交AC于E,设A,D两点间的距离为x,DE+DP=y,则能够反映y与x之间函数关系的图象大致是( )
A.B.C.D.
【变式8-2】(2023·河南驻马店·驻马店市第二初级中学校考二模)如图①,在矩形ABCD中,AB
A.3B.4C.5D.6
【变式8-3】(2023·浙江·模拟预测)如图1所示,在直角梯形ABCD中,AB∥DC,∠B=90°.动点P从点B出发,沿梯形的边由B→C→D→A运动.设点P运动的路程为x,△ABP的面积为y.把y看作x的函数,函数的图象如图2所示,则△ACD面积为( )
A.10B.16C.18D.20
类型一 动点与函数图象判断的解题策略
方法一:趋势判断法. 根据几何图形的构造特点,对动点运动进行分段,并判断每段对应函数图象的增减变化趋势;
方法二:解析式计算法. 根据题意求出每段的函数解析式,结合解析式对应的函数图象进行判断;
方法三:定点求值法. 结合几何图形特点,在点运动的拐点、垂直点、特殊点处求出函数值,对选项进行排除;
方法四:范围排除法. 根据动点的运动过程,求出两个变量的变化范围,对选项进行排除.
类型二 动点与函数图象计算的解题策略
一看图:注意函数图象横纵坐标分别表示的量与取值范围,以及图象的拐点、最值点等;
二看形:观察题目所给几何图形的特点,运用几何性质分析动点整体运动情况;
三结合:几何动点与函数图象相结合,求出图形中相关线段的长度或图形面积的值;
四计算:结合已知,列出等式,计算未知量,常用勾股定理、面积相等和相似等方法进行计算求解.
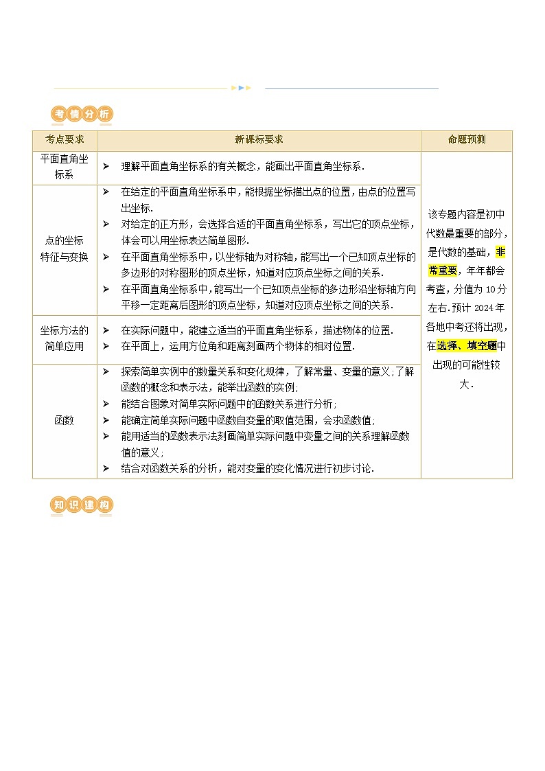
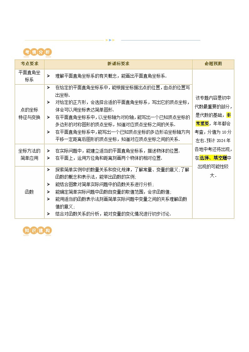
考点要求
新课标要求
命题预测
平面直角坐标系
理解平面直角坐标系的有关概念,能画出平面直角坐标系.
该专题内容是初中代数最重要的部分,是代数的基础,非常重要,年年都会考查,分值为10分左右.预计2024年各地中考还将出现,在选择、填空题中出现的可能性较大.
点的坐标
特征与变换
在给定的平面直角坐标系中,能根据坐标描出点的位置,由点的位置写出坐标.
对给定的正方形,会选择合适的平面直角坐标系,写出它的顶点坐标,体会可以用坐标表达简单图形.
在平面直角坐标系中,以坐标轴为对称轴,能写出一个已知顶点坐标的多边形的对称图形的顶点坐标,知道对应顶点坐标之间的关系.
在平面直角坐标系中,能写出一个已知顶点坐标的多边形沿坐标轴方向平移一定距离后图形的顶点坐标,知道对应顶点坐标之间的关系.
坐标方法的简单应用
在实际问题中,能建立适当的平面直角坐标系,描述物体的位置.
在平面上,运用方位角和距离刻画两个物体的相对位置.
函数
探索简单实例中的数量关系和变化规律,了解常量、变量的意义;了解函数的概念和表示法,能举出函数的实例;
能结合图象对简单实际问题中的函数关系进行分析;
能确定简单实际问题中函数自变量的取值范围,会求函数值;
能用适当的函数表示法刻画简单实际问题中变量之间的关系理解函数值的意义;
结合对函数关系的分析,能对变量的变化情况进行初步讨论.
相关概念
具体内容
平面直角坐标系
定义
在平面内画两条互相垂直并且原点重合的数轴,这样就建立了平面直角坐标系.
两轴
水平的数轴叫做x轴或横轴,通常取 向右 方向为正方向;
竖直的数轴叫做y轴或纵轴,通常取 向上 方向为正方向.(见图一)
原点
两坐标轴交点为平面直角坐标系原点.
坐标平面
坐标系所在的平面叫做坐标平面.
象限
x轴和y轴把平面直角坐标系分成四部分,每个部分称为象限.
按逆时针顺序依次叫第一象限、第二象限、第三象限、第四象限.(见图一)
点的坐标
对于坐标轴内任意一点A,过点A分别向x轴、y轴作垂线,垂足在x轴、y轴上的对应
的数a、b分别叫做点A的横坐标和纵坐标,有序数对A(a,b)叫做点A的坐标,记作
A(a,b). (见图二)
D
E
F
4
遥墙国际机场
5
济南西站
野生动物世界
6
济南国际园博园
七星台风景区
雪野湖
点P(x,y)的位置
在象限内
第一象限
x>0,y>0
第二象限
x<0,y>0
第三象限
x<0,y<0
第四象限
x>0,y<0
坐标轴上
x轴
y=0
y轴
x=0
原点
x=y=0
在角平分线上
第一、三象限
x=y
第二、四象限
x= -y
在平行坐标轴的直线上
平行x轴
所有点的 纵 坐标相等
平行y轴
所有点的 横 坐标相等
变换方式
具体变换过程
变换后的坐标
点P(x,y)
平移变换
向左平移a个单位
(x-a,y)
向右平移a个单位
(x+a,y)
向上平移a个单位
(x,y+a)
向下平移a个单位
(x,y-a)
简单记为“点的平移右加左减,上加下减”
对称变换
关于x轴对称
(x,-y)
关于y轴对称
(-x,y)
关于原点对称
(-x,-y)
简单记为“关于谁对称谁不变,关于原点对称都改变”
关于x=m对称
(2m-x,y)
关于y=n对称
(x,2n-y)
旋转变换
绕原点顺时针旋转90°
(y,-x)
绕原点顺时针旋转180°
(-x,-y)
绕原点逆时针旋转90°
(-y,x)
绕原点逆时针旋转180°
(-x,-y)
优点
缺点
解析法
准确反映整个变化过程中自变量与函数的关系
求对应值是要经过比较复杂的计算,而且实
际问题中有的函数值不一定能用解析式表示
列表法
自变量和与它对应的函数值数据一目了然
所列对应数值个数有限,不容易看出自变量
与函数值的对应关系,有局限性
图像法
形象的把自变量和函数值的关系表示出来
图像中只能得到近似的数量关系
x
−2
1
y1
1
2
3
4
x
−2
2
−1
1
y2
4
1
m
−3
−2
−1
1
2
3
n
−2
−3
−6
6
3
2
x
…
−3
−2
−1
0
1
2
3
4
5
…
y=−2|x−1|+3
…
−5
m
−1
1
3
1
n
−3
−5
…
x
…
−3
−52
−2
−32
−1
−12
0
12
1
32
2
52
3
…
y
…
23
45
1
43
2
32
1
12
0
12
1
32
2
…
第14讲 二次函数的应用(10题型+5类型)(讲义)-2024年中考数学一轮复习讲义(全国通用): 这是一份第14讲 二次函数的应用(10题型+5类型)(讲义)-2024年中考数学一轮复习讲义(全国通用),文件包含第14讲二次函数的应用讲义原卷版docx、第14讲二次函数的应用讲义解析版docx等2份试卷配套教学资源,其中试卷共106页, 欢迎下载使用。
第13讲 二次函数图象与性质(4考点+30题型+3类型)-2024年中考数学一轮复习讲义(全国通用): 这是一份第13讲 二次函数图象与性质(4考点+30题型+3类型)-2024年中考数学一轮复习讲义(全国通用),文件包含第13讲二次函数图象与性质讲义原卷版docx、第13讲二次函数图象与性质讲义解析版docx等2份试卷配套教学资源,其中试卷共133页, 欢迎下载使用。
第33讲 统计(2考点+18题型+5类型)(讲义)-2024年中考数学一轮复习讲义(全国通用): 这是一份第33讲 统计(2考点+18题型+5类型)(讲义)-2024年中考数学一轮复习讲义(全国通用),文件包含第33讲统计讲义原卷版docx、第33讲统计讲义解析版docx等2份试卷配套教学资源,其中试卷共87页, 欢迎下载使用。

