所属成套资源:2025届高考地理一轮复习专项练习
2025届高考地理一轮复习专项练习第十七章自然环境与人类社会
展开这是一份2025届高考地理一轮复习专项练习第十七章自然环境与人类社会,共9页。试卷主要包含了选择题,非选择题等内容,欢迎下载使用。
一、选择题:本题共15小题,每小题3分,共45分。在每小题给出的四个选项中只有一项符合题目要求。
为了坚守18亿亩(1亩=1/15公顷)耕地红线,全国各地纷纷采取措施,取得良好效果。云南省按照“盘活存量、内涵挖潜”要求,积极开展旧城和旧村改造,推进建设用地清理工作。据此完成第1~2题。
1.下列行为属于合理利用土地的是( )
①占用基本农田,种植经济林和果树,以增加农民的收入
②在低湿涝洼地挖鱼塘、筑台田,充分利用水土资源 ③城市开发区的规模不断扩大,数量不断增多 ④建立以绿洲为中心的生物工程防护体系
A.①②B.③④C.①③D.②④
2.合理利用土地资源的主要标准是( )
①因地制宜,充分发挥土地生产优势 ②能改善生态环境 ③单位面积产值的高低 ④不占用耕地
A.①②B.②③C.③④D.①④
地下水库从水利工程的角度定义为利用天然地下储水空间兴建的具有拦蓄、调节和利用地下水流作用的一种水利枢纽。下图示意滨海地下水库。据此完成第3~5题。
3.地下水库的功能主要有( )
A.蓄水、供水、输送B.航运、发电、旅游
C.蓄水、发电、航运D.供水、输送、旅游
4.该滨海地下水库建成后会( )
A.加剧库区海水入侵程度B.降低库区的地下水位
C.加剧库区水补给海水D.增加库区旱季供水量
5.与传统的地表水库相比,地下水库的优势在于( )
①库区的水分蒸发损失小 ②库区的进水能力强 ③库区淤积问题得以解决 ④库区的水体质量好
A.①②③B.①②④
C.①③④D.②③④
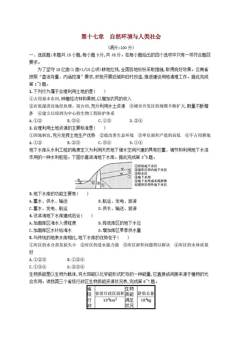
生物质能是以生物为载体,将太阳能以化学能形式贮存的一种能量,它直接或间接来源于植物的光合作用。读我国三个省级行政区生物质能资源状况表,完成第6~7题。
6.浙江和江苏的薪柴总量相差很大,但生物质能满足状况相差较小,主要原因是( )
A.省级行政区面积差异较大
B.江苏人口远少于浙江
C.浙江的水热条件更好
D.浙江丘陵多,江苏平原多
7.对生物质能开发利用的措施合理的有( )
①发展沼气,解决农村燃料问题 ②生产燃料乙醇,减轻对石油的依赖 ③大面积种植薪炭林,解决我国能源不足问题 ④提倡燃烧秸秆,以防止蔬菜遭受冻害
A.①②B.①③C.②③D.②④
虚拟水是指在生产产品和服务中所需要的水资源数量,即凝结在产品和服务中的虚拟水量。下图为我国农产品区域间虚拟水流向关系图。读图,完成第8~9题。
8.读图可知,我国农产品虚拟水( )
A.调出量最多的是东北地区
B.调入量最多的是西北地区
C.国际调入量小于国际调出量
D.全国范围内西“水”东调
9.从全国水资源管理角度分析,下列说法正确的是( )
A.减少华北地区农产品虚拟水调出,会加大南水北调工程的压力
B.华南地区大量调入农产品虚拟水,是因为经济发达,水资源不足
C.西北地区可以通过增加农产品虚拟水的调入,改善生态环境
D.当前我国的农产品虚拟水跨区域调配状况有利于生态环境改善
安徽省颍上县在煤矿治理方面取得了显著成就。读图,完成第10~11题。
10.读该县某煤矿生产流程图(图甲),下列对其叙述不正确的是( )
A.综合利用资源,提高资源利用率
B.充分利用废弃物
C.减少污染物排放,保护环境
D.E为建材工业,F为电力工业
11.图乙是该煤矿塌陷区所采取的“深挖高筑”治理方式示意图,这种治理方式( )
A.可以抬高水位,缓解雨季洪涝
B.浪费水资源
C.可以提高树木的成活率
D.浪费土地资源
“太平洋垃圾岛”是指位于美国加利福尼亚州和夏威夷群岛之间的海域上漂浮的垃圾带,以塑料垃圾为主,覆盖面积超过160万平方千米。近年来,研究人员还在此发现大量木质房屋残骸和汽车残骸。据此完成第12~13题。
12.木质房屋残骸和汽车残骸最可能源自( )
A.美国加利福尼亚州B.美国夏威夷群岛
C.日本东海岸D.加拿大西海岸
13.该垃圾岛会( )
A.加剧全球变暖B.增加海洋气象灾害
C.影响洋流流向D.威胁海洋生物生存
图甲为某地区地形图,图乙为该地区人口密度分布情况图。读图,完成第14~15题。
14.该地区主要的环境问题是( )
A.酸雨B.水土流失
C.森林面积减少D.泥石流频发
15.造成这种问题的人为原因是( )
A.人口密度超过本区人口合理承载力
B.A地区的人口密度高于B地区
C.人口密度在北部最合理
D.本区人口合理承载力较大
二、非选择题:本题共4小题,共55分。
16.(14分)读图文材料,完成下列各题。
材料一 稀土被称为是现代工业的“维生素”和“21世纪新材料宝库”,广泛应用于尖端科技领域,是不可再生的战略资源。国务院新闻办2012年6月20日首次发布的《中国的稀土状况与政策》白皮书指出,我国的稀土行业存在资源过度开发、生态环境破坏严重、产业结构不合理、价格严重背离价值等问题。我国在减少出口的同时将继续向国际市场供应稀土。
材料二 我国稀土矿比重分布示意图。
(1)根据材料及相关知识,分析内蒙古发展稀土产业的有利条件。(4分)
(2)根据材料二简述我国稀土的空间分布特点。(6分)
(3)分析我国限制稀土出口的目的。(4分)
17.(15分)阅读材料,完成下列各题。
材料一 西双版纳植胶总面积从1988年的116万亩(1亩=1/15公顷)增加到了2018年的450多万亩,当地人都用“恐怖”这个词汇来描述西双版纳的胶林面积。
材料二 橡胶种植过程:砍伐烧尽原有森林—土壤挖深重翻—种幼苗—除去再次生长的植物(往往使用光谱性除草剂)以保证橡胶树健康生长5—6年后开割橡胶。为了保证橡胶林的产量,需要控制单位面积的植株数,尽量扩大间距。
材料三 西双版纳气温和降水量图。
(1)结合材料三说出西双版纳的气温和降水分布特点,并分析其最高气温出现在5月份的主要原因。(5分)
(2)结合材料分析西双版纳大面积发展橡胶种植产生的生态环境问题。(4分)
(3)结合材料分析西双版纳大面积种植橡胶前后气候的变化。(6分)
18.(16分)阅读图文材料,完成下列各题。
材料一 卢瓦尔河长度超过1000千米,流域面积约12万平方千米,是法国第一长河。20世纪80年代,针对洪水泛滥等现象,法国决定加强对卢瓦尔河的治理,修建了大量的水坝。在水坝建设造成严重的生态影响后,法国政府于1994年1月发布了“卢瓦尔河大自然计划”。该计划决定放弃三座大型水电站项目,提出洪水管理的替代方案,并废弃了两座水坝以恢复鲑鱼的洄游通道。
材料二 下图为卢瓦尔河流域水系示意图。
(1)结合材料,说明卢瓦尔河易发生洪涝灾害的自然原因。(4分)
(2)“卢瓦尔河大自然计划”中提出放弃三座大型水电站的修建,为什么?(6分)
(3)在卢瓦尔河综合治理的过程中,除了防洪和水能开发,还应关注哪些方面的工作?(6分)
19.(10分)阅读下面的材料,完成下题。
外伶仃岛位于珠海东南部,岛上水、电、交通、通信等基础设施齐备,具有典型的亚热带雨林风景和海岛伊甸园风光,是商务旅游的绝佳圣地。目前岛上居民较少,多以捕鱼为生。固体废弃物污染是当前岛上面临的最大环境问题。下图示意外伶仃岛位置。
指出该岛固体废弃物的来源。
第十七章 自然环境与人类社会
1~2.1.D 2.A 第1题,基本农田主要是肥力高、质量好的耕地,不能占用;城市开发区的建设也要本着少占农田或不占农田的原则进行适度开发。②④正确。第2题,合理利用土地资源的主要标准:因地制宜,充分发挥土地生产优势;能改善生态环境。①②正确。
3~5.3.A 4.D 5.C 第3题,地下水库从水利工程的角度定义为利用天然地下储水空间兴建的具有拦蓄、调节和利用地下水流作用的一种水利枢纽,地下水库的功能主要有蓄水、供水、输送,A正确;水库位于地下,没有航运、发电、旅游的功能,排除B、C、D。故选A。第4题,地下水库建有地下水坝,该滨海地下水库建成后会减轻库区的海水入侵程度,A错误;提高库区的地下水位,B错误;减少了库区水补给海水,C错误;增加库区旱季供水量,D正确。故选D。第5题,与传统的地表水库相比,地下水库库区的水体位于地下,受外界影响小,水分蒸发损失小,库区淤积问题得以解决,库区的水体质量好,①③④正确;地下水流速慢,库区的进水能力弱,②错误。故选C。
6~7.6.D 7.A 第6题,浙江丘陵比重大,有利于薪柴作物的生长;江苏平原比重大,因而薪柴数量较少,但农作物秸秆的数量多,生物质能的总量并不少,因而浙江和江苏的生物质能满足状况相差较小。故选D。第7题,发展沼气,有利于解决农村燃料问题;生产燃料乙醇,有利于减轻对石油的依赖;种植薪炭林,并不能解决我国能源不足的问题;燃烧秸秆,生物质能的利用率低,且会造成大气污染。①②正确,故选A。
8~9.8.A 9.C 第8题,从图中数据看,东北地区农产品虚拟水国际调出量为69亿立方米,国内调出量为258亿立方米,是图中各区域中总体调出量最多的。第9题,减少华北地区农产品虚拟水调出,会减轻南水北调工程的压力;华南地区水资源丰富,大量调入农产品虚拟水是因为经济发达,当地农产品生产量不能满足消费量;我国水资源北少南多,当前我国北方地区农产品虚拟水调出量较多,会加剧北方地区水资源的短缺状况,不利于生态环境改善。
10~11.10.D 11.C 第10题,该流程主要是对资源的综合利用,提高了资源利用率,减轻了污染,保护了环境,A、B、C不符合题意;煤炭资源主要用于电力工业,建材厂可以利用火电厂的粉煤灰等制作水泥、砖、瓦等建筑材料,故E为电力工业,F为建材工业。故选D。第11题,根据图示可知,“深挖高筑”是将低洼地的积水抽干,并进行开挖,不断加深,同时将挖出来的泥土用于筑高周边地势,并在洼地边缘地带种植树木,加强绿化。对洼地的开挖可以降低水位,缓解雨季洪涝问题,同时也储备了一部分水资源,挖出的泥土可以增加可利用的土地资源,提高树木的成活率。故选C。
12~13.12.C 13.D 第12题,日本多地震和海啸,为了减轻地震伤亡,沿海地区多木质房屋,且日本汽车拥有量大,发生海啸时容易把日本东海岸的木质房屋残骸和汽车残骸带入海洋,再由日本暖流、北太平洋暖流和加利福尼亚寒流带入垃圾岛所在区域,因此木质房屋残骸和汽车残骸最可能源自日本东海岸,故选C。第13题,材料信息表明,该垃圾岛以塑料垃圾为主,塑料垃圾被海洋生物误食后会威胁海洋生物的生存,故选D。
14~15.14.B 15.A 第14题,根据图中的信息可知,该地区位于黄土高原,受黄土土质疏松、植被破坏以及夏季多暴雨的影响,该地区水土流失现象严重。第15题,读图可知,本区的人口合理承载力为30人/平方千米,而目前A、B地区的人口密度已分别高达64人/平方千米、47人/平方千米,说明该地的人口密度已超过该地区的人口合理承载力,从而造成水土流失问题。
16.解析:第(1)题,稀土产业发展的有利条件要从水源、能源、政策、资源等方面分析。第(2)题,由图分析可知,我国稀土分布不均匀,北多南少,北方以轻稀土为主,南方以重稀土为主,北方主要集中在内蒙古和山东。第(3)题,稀土属于非可再生资源,限制稀土出口可以保护稀土资源,保护环境,同时也有利于我国稀土工业的发展。
答案:(1)稀土矿储量大、分布集中;煤炭等能源丰富;黄河提供工业用水;国家政策支持。
(2)稀土地区分布不均;稀土分布北多南少;北方以轻稀土为主,南方以重稀土为主;北方主要集中在内蒙古和山东两个省级行政区。
(3)保护稀土资源;推动我国稀土工业的深加工发展,提高稀土资源的附加值,增加收益;保护环境。
17.解析:第(1)题,西双版纳位于热带,年平均气温在20℃以上,从图中可以看出该地降水较多,降水季节分配不均。5月份降水少,太阳高度大,气温高。第(2)题,西双版纳出现的生态环境问题主要是生物多样性减少、旱涝灾害增加、水土流失等。第(3)题,由于树种变得单一,植被较以前稀疏,气候变干,日温差变大。
答案:(1)气温:西双版纳年平均气温在20 ℃以上,最高气温出现在每年5月。
降水:年降水量在1 000毫米以上,全年降水分配不均,分为雨季和旱季(每年5—10月为雨季,11月至次年4月为旱季)。
主要原因:5月,太阳高度大,降水较少,大气削弱作用弱,到达地面的太阳辐射多,气温高。
(2)森林被砍伐,(橡胶林的幼苗期植被覆盖率低)水土流失严重;地表径流增大,地下水位下降,易发生干旱和洪涝灾害;原始雨林被毁,野生生物遭到伤害甚至灭绝,生物多样性减少,生态脆弱;气温上升,温差变大,降水量减少,气候较以前干旱(土壤温度升高,蒸发变强,土壤变干,地下水位下降);使用除草剂,污染土壤和水源。
(3)种植前:原始雨林覆盖,雨林长得高大茂盛,有不同群落、不同层次,大气环流稳定,蒸腾旺盛,空气湿度大,多浓雾,气候湿润。
种植后:橡胶林替代了原始雨林,树种单一,植被稀疏,不利于雾的形成,没有雾遮挡,太阳直接照射地面,水分蒸发旺盛,气候变得干旱,日温差变大。
18.解析:第(1)题,自然原因可从流域降水特征、水系形状、流经地区的地形特征等方面回答。第(2)题,应从耗资巨大、减轻对自然环境的压力和该河流本身并不具备丰富的水能资源方面回答。第(3)题,河流的综合治理应体现在多方面,如成立专门的管理机构进行综合开发,全面发展农、林、牧、渔业,保护环境与开发旅游资源相结合等。
答案:(1)该区域位于温带海洋性气候区,降水丰富,河流流量较大;卢瓦尔河支流较多,汇水量大;河流流经地区地势平坦,容易发生洪涝灾害。
(2)大型水电站的修建耗资巨大;卢瓦尔河主要流经地区地势落差小,不具有丰富的水能资源;大型水电站的修建会对河流周边生态环境产生不利影响。
(3)成立专门的流域管理局,负责领导、组织和管理卢瓦尔河流域的综合开发;利用土地资源,因地制宜,全面发展农、林、牧、渔业;保护环境与开发旅游资源相结合,促进旅游业的发展。
19.解析:外伶仃岛上的固体废弃物最主要的来源是岛上的人类活动,根据材料可以知道岛上的人类活动主要有旅游、渔业以及居民生产、生活。另外沿岸的洋流也可从其他海域带来一定的固体废弃物。省级行
政区
生物质能
满足状况
浙江
10.18
可满足两个月
380.6
江苏
10.72
可满足一个月
14.2
新疆
166.49
严重缺乏区
79.9
相关试卷
这是一份高考地理一轮复习第十七章自然环境与人类社会练习含答案,共6页。试卷主要包含了选择题,非选择题等内容,欢迎下载使用。
这是一份2025版高考地理一轮复习微专题小练习专练66自然环境与人类社会,共3页。
这是一份2025届高考地理一轮复习专项练习课时规范练40自然环境与人类社会,共6页。试卷主要包含了研究结果表明,该片林地的作用主要体现为,根据资料可知Y国,滇池污染严重的自然原因是等内容,欢迎下载使用。

