2024湖北省宜荆荆随恩高二下学期3月联考生物试题含解析
展开考试时间:2024年3月20日 下午14:30-17:05 试卷满分:100分
注意事项:
1.答题前,先将自己的姓名、准考证号、考场号、座位号填写在试卷和答题卡上,并将准考证号条形码粘贴在答题卡上的指定位置。
2.选择题的作答:每小题选出答案后,用2B铅笔把答题卡上对应题目的答案标号涂黑。写在试卷、草稿纸和答题卡上的非答题区域均无效。
3.非选择题的作答:用黑色签字笔直接答在答题卡上对应的答题区域内。写在试卷、草稿纸和答题卡上的非答题区域均无效。
一、选择题:本题共18小题,每小题2分,共36分。每小题只有一个选项符合题目要求。
1. 淋巴回流是指人体组织液中的一部分进入毛细淋巴管形成淋巴液后,沿淋巴管汇集,最后返归血液的过程。下列相关叙述错误的是( )
A. 严重的淋巴回流受阻,可造成局部水肿,甚至可引起循环血量减少
B. 组织液中的小部分物质被重新吸收回血浆,大部分物质通过淋巴回流运回血浆
C. 进入组织液中的血浆蛋白可经淋巴回流到血液中,从而维持正常血浆蛋白浓度
D. 淋巴回流可将免疫器官产生的免疫细胞运输到多个组织,参与机体的免疫过程
【答案】B
【解析】
【分析】组织液、血浆和淋巴液之间的关系:a、血浆和组织液之间的物质交换是双向的,毛细血管壁有一定的通透性,正常情况下除血细胞和大部分血浆蛋白外,其他物质都可以通过毛细血管壁;b、淋巴液与组织液之间的物质交换是单向的,毛细淋巴管的功能是回收组织液,组织液中的一些物质一旦进入毛细淋巴管就成为淋巴液,经过淋巴循环汇入血浆;c、淋巴液和血浆之间的物质交换也是单向的,淋巴液在左右锁骨下静脉处流入血浆。
【详解】A、淋巴回流受阻,组织液中的蛋白质不能通过淋巴液循环进入血浆,导致组织液渗透压升高,血浆渗透压降低,同时淋巴液回流阻断,引起组织水肿,淋巴液流向血浆的量减少,甚至可引起循环血量减少,A正确;
B、组织液中的大部分物质可被重新吸收回血浆,少部分进入淋巴液,B错误;
C、组织液中的一些物质一旦进入毛细淋巴管就成为淋巴液,经过淋巴循环汇入血浆,故进入组织液中的血浆蛋白可经淋巴回流到血液中,从而维持正常血浆蛋白浓度,C正确;
D、淋巴液中存在淋巴细胞,淋巴细胞能参与免疫过程,故淋巴回流可将免疫器官产生的免疫细胞运输到多个组织,参与机体的免疫过程,D正确。
故选B。
2. 渗透压与血浆渗透压相等的溶液,称为等渗溶液。能够使悬浮于其中的红细胞保持正常形态和大小的溶液称为等张溶液。浓度为0.9%的NaCl溶液为等渗溶液,悬浮于其中的红细胞可保持正常的形态和大小。浓度为1.9%的尿素溶液也是等渗溶液,但将红细胞置于其中后,红细胞会吸水破裂。下列叙述错误的是( )
A. 溶液渗透压的大小取决于单位体积溶液中溶质微粒的数目
B. 0.9%NaCl溶液是等张溶液,1.9%尿素溶液却不是等张溶液
C. 等渗溶液是否为等张溶液与溶质能否自由通过细胞膜无关
D. 在临床用药的过程中,静脉输液需用严格的等张溶液
【答案】C
【解析】
【分析】红细胞在不同浓度的外界溶液中所产生的不同变化:①当外界溶液浓度<细胞内液的溶质浓度时,红细胞吸水膨胀;②当外界溶液浓度>细胞内液的溶质浓度时,红细胞失水皱缩;③当外界溶液浓度=细胞内液的溶质浓度时,水分子进出红细胞处于动态平衡,细胞形状不改变。
【详解】A、细胞外液渗透压的大小取决于单位体积溶液中溶质微粒的数目,溶质微粒越多,即溶液浓度越高,对水的吸引力越大;反过来,溶液微粒越少,溶浓度越低,对水的吸引力越小,A正确;
B、分析题意,能够使悬浮于其中的红细胞保持正常形态和大小的溶液称为等张溶液,由于浓度为0.9%的NaCl溶液为等渗溶液,悬浮于其中的红细胞可保持正常的形态和大小,而浓度为1.9%的尿素溶液也是等渗溶液,红细胞会吸水破裂,故0.9%NaCl溶液是等张溶液,1.9%尿素溶液却不是等张溶液,B正确;
C、0.9%NaCl和1.9%尿素都是等渗溶液,但1.9%尿素溶液却不是等张溶液,可能与溶质能否自由通过细胞膜有关,C错误;
D、为保证细胞正常的生命活动,需要维持细胞正常的形态和大小,故在临床用药的过程中,静脉输液需用严格的等张溶液,D正确。
故选C
3. 甲状腺激素进入血液后,小部分以游离形式存在,大部分以与血浆蛋白结合的形式运输。只有游离形式的甲状腺激素才具有生物活性。下列相关叙述错误的是( )
A. 甲状腺激素分泌减少时,结合形式的甲状腺激素可转化为游离形式
B. 甲状腺激素与血浆蛋白结合可以防止甲状腺激素随尿液过快丢失
C. 结合形式的甲状腺激素能进入细胞内产生调节效应
D. 甲状腺激素经靶细胞接受并起作用后就失活
【答案】C
【解析】
【分析】激素作用特点:
1、微量高效;
2、通过体液运输;
3、作用于靶器官、靶细胞;
4、激素一经靶细胞接受并起作用后就被灭活了,所以人体需要源源不断地产生激素以维持激素含量的动态平衡;
5、激素不能直接参与代谢,只起调节代谢的作用。
【详解】AB、分析题意可知,只有游离形式的甲状腺激素才具有生物活性,则甲状腺激素与血浆蛋白结合可以防止甲状腺激素随尿液过快丢失,以便甲状腺激素分泌减少时,结合形式的甲状腺激素可转化为游离形式起作用,AB正确;
C、分析题意可知,只有游离形式的甲状腺激素才具有生物活性,则结合形式的甲状腺激素不能在细胞内产生调节效应,C错误;
D、甲状腺激素激素一经靶细胞接受并起作用后就被灭活了,D正确。
故选C。
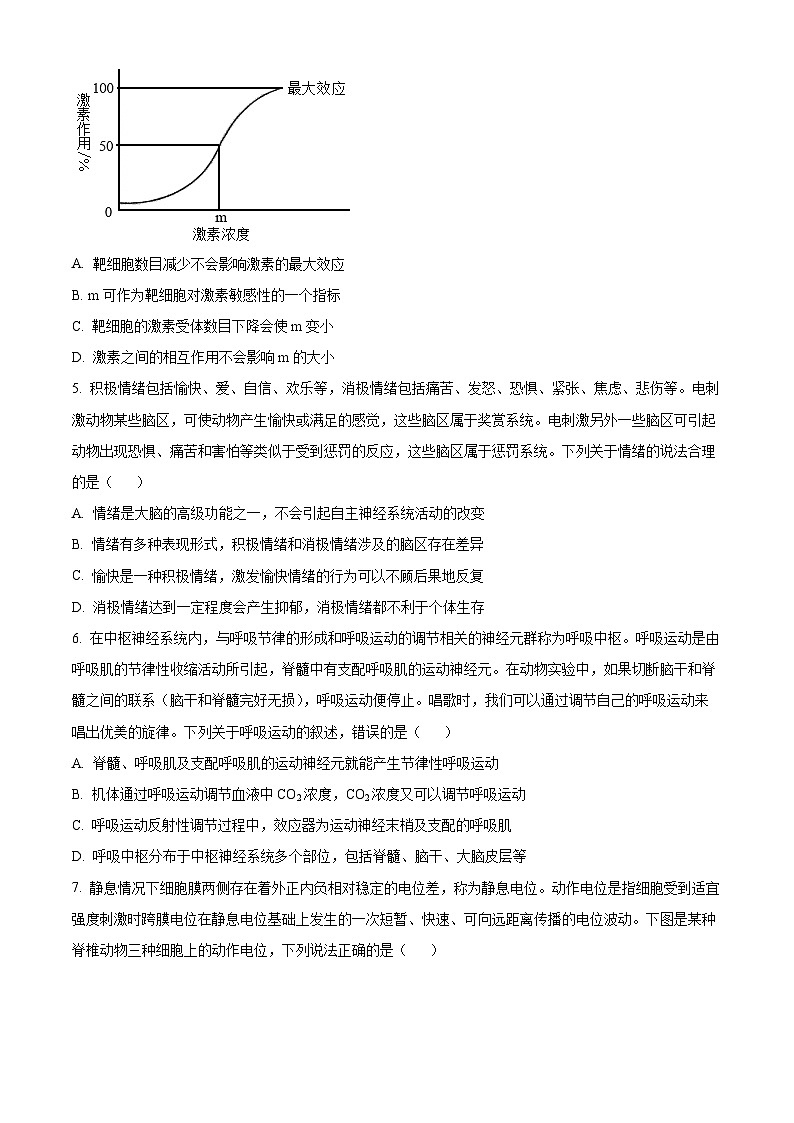
4. 动物激素浓度对激素作用的影响如下图所示,下列相关叙述正确的是( )
A. 靶细胞数目减少不会影响激素的最大效应
B. m可作为靶细胞对激素敏感性的一个指标
C. 靶细胞的激素受体数目下降会使m变小
D. 激素之间的相互作用不会影响m的大小
【答案】C
【解析】
【分析】激素作用的特点表现为,通过体液运输、作为信息分子传递信息、作用于靶细胞、靶器官,激素的调节作用具有微量、高效的特点。
【详解】A、靶细胞具有与相应激素相结合的受体,受体与相应激素结合后产生效应,靶细胞数目减少会影响激素的最大效应,A错误;
B、激素需要与靶细胞受体结合才能起到作用,故m可作为激素对靶细胞受体数目敏感性的一个指标,B错误;
C、受体数目减少后,使激素不能像往常那样敏感,所结合的激素会减少,因此靶细胞的激素受体数目下降会使m变小,C正确;
D、激素之间的相互作用可能会影响靶细胞表面的受体,从而可能会影响m的大小,D错误。
故选C。
5. 积极情绪包括愉快、爱、自信、欢乐等,消极情绪包括痛苦、发怒、恐惧、紧张、焦虑、悲伤等。电刺激动物某些脑区,可使动物产生愉快或满足的感觉,这些脑区属于奖赏系统。电刺激另外一些脑区可引起动物出现恐惧、痛苦和害怕等类似于受到惩罚的反应,这些脑区属于惩罚系统。下列关于情绪的说法合理的是( )
A. 情绪是大脑的高级功能之一,不会引起自主神经系统活动的改变
B. 情绪有多种表现形式,积极情绪和消极情绪涉及的脑区存在差异
C. 愉快是一种积极情绪,激发愉快情绪的行为可以不顾后果地反复
D. 消极情绪达到一定程度会产生抑郁,消极情绪都不利于个体生存
【答案】B
【解析】
【分析】抑郁情绪是正常人的一种情绪表现,当人们的消极情绪达到一定程度时,就会产生抑郁情绪。抑郁持续下去得不到缓解时就会形成抑郁症,抑郁症是一种疾病,会影响患者的工作、学习和生活。抑郁情绪持续两周以上,就应咨询精神心理科医生,不能等到重度抑郁再进行干预。
【详解】A、自主神经系统包括交感神经和副交感神经。交感神经和副交感神经是调节人体内脏功能的神经装置,所以也叫内脏神经系统,情绪是大脑的高级功能之一,会引起自主神经系统活动的改变:如消极情绪占优势时可能会食欲不振,A错误;
B、积极情绪包括愉快、爱、自信、欢乐等,消极情绪包括痛苦、发怒、恐惧、紧张、焦虑、悲伤等,说明情绪有多种表现形式,而电刺激动物某些脑区,可使动物产生愉快或满足的感觉,电刺激另外一些脑区可引起动物出现恐惧、痛苦和害怕等类似于受到惩罚的反应,说明积极情绪和消极情绪涉及的脑区存在差异,B正确;
C、愉快是一种积极情绪,但激发愉快情绪的行为应适度而非不计后果,C错误;
D、消极情绪是正常人的一种情绪表现,可以调节人的状态,对于个体生存具有一定的积极意义,但当人们的消极情绪达到一定程度时,就会产生抑郁情绪,D错误。
故选B。
6. 在中枢神经系统内,与呼吸节律的形成和呼吸运动的调节相关的神经元群称为呼吸中枢。呼吸运动是由呼吸肌的节律性收缩活动所引起,脊髓中有支配呼吸肌的运动神经元。在动物实验中,如果切断脑干和脊髓之间的联系(脑干和脊髓完好无损),呼吸运动便停止。唱歌时,我们可以通过调节自己的呼吸运动来唱出优美的旋律。下列关于呼吸运动的叙述,错误的是( )
A. 脊髓、呼吸肌及支配呼吸肌的运动神经元就能产生节律性呼吸运动
B. 机体通过呼吸运动调节血液中CO2浓度,CO2浓度又可以调节呼吸运动
C. 呼吸运动反射性调节过程中,效应器为运动神经末梢及支配的呼吸肌
D. 呼吸中枢分布于中枢神经系统多个部位,包括脊髓、脑干、大脑皮层等
【答案】A
【解析】
【分析】呼吸反射属于非条件反射,由低级神经中枢控制,但神经调节存在分级调节。
【详解】A、根据题干信息如果切断脑干和脊髓之间的联系(脑干和脊髓完好无损),呼吸运动便停止可推知,脊髓本身、支配呼吸肌的传出神经以及呼吸肌不能产生呼吸节律,A错误;
B、剧烈运动后,机体通过呼吸运动使血液中CO2的浓度升高,高浓度的CO2刺激呼吸中枢,使呼吸加深加快,即机体通过呼吸运动调节血液中CO2浓度,CO2浓度又可以调节呼吸运动,B正确;
C、呼吸中枢位于脑干,呼吸运动反射性调节过程中,效应器为运动神经末梢及支配的呼吸肌,C正确;
D、人体呼吸运动是在各级呼吸中枢相互配合下进行的,呼吸中枢分布在大脑皮层、脑干和脊髓等部位,D正确。
故选A。
7. 静息情况下细胞膜两侧存在着外正内负相对稳定的电位差,称为静息电位。动作电位是指细胞受到适宜强度刺激时跨膜电位在静息电位基础上发生的一次短暂、快速、可向远距离传播的电位波动。下图是某种脊椎动物三种细胞上的动作电位,下列说法正确的是( )
注:En表示胞内电位,Eut表示胞外电位,跨膜电位可以用微电极技术测定
A. 测量跨膜电位时,示波器的两个微电极都要插在细胞内
B. 该脊椎动物骨骼肌和心室肌细胞的静息电位都为-90mV
C. 三种细胞动作电位的形状不同,恢复到静息电位所需时间相同
D. 心室肌细胞的跨膜电位从-90mV上升到-70mV时,膜两侧的电位差在增大
【答案】B
【解析】
【分析】 静息时,神经细胞膜对钾离子的通透性大,钾离子大量外流,形成内负外正的静息电位;兴奋时,钠离子大量内流,因此形成内正外负的动作电位。
【详解】A、静息情况下细胞膜两侧存在着外正内负相对稳定的电位差,测量跨膜电位时,示波器的两个微电极需要连接在细胞膜的内外两侧,A错误;
B、结合图图示可知,该脊椎动物骨骼肌和心室肌细胞的静息电位(未受刺激时)都为-90mV,B正确;
C、动作电位的产生与钠离子内流有关,三种细胞动作电位的形状不同,说明钠离子内流程度不同,恢复到静息电位(钾离子外流)所需时间不相同,C错误;
D、正常情况下,细胞外的钠离子浓度高于细胞外,心室肌细胞的跨膜电位从-90mV上升到-70mV是由于钠离子不断内流,膜两侧的电位差在减小,D错误。
故选B。
8. 下图为巨噬细胞的识别病原体受体和吞噬病原体的示意图。下列叙述正确的是( )
A. 一个巨噬细胞识别一种病原体
B. 吞噬体包裹病原体的膜来源于溶酶体
C. 巨噬细胞将病原体水解后产生的抗原物质呈递给T细胞
D. 吞噬溶酶体水解病原体后的废物通过主动运输排到胞外
【答案】C
【解析】
【分析】细胞免疫的过程:被病毒感染的靶细胞膜表面的某些分子发生变化,细胞毒性T细胞识别变化的信号,开始分裂并分化,形成新的细胞毒性T细胞和记忆T细胞。同时辅助性T细胞分泌细胞因子加速细胞毒性T细胞的分裂、分化。新形成的细胞毒性T细胞在体液中循环,识别并接触、裂解被同样病原体感染的靶细胞,靶细胞裂解、死亡后,病原体暴露出来,抗体可以与之结合,或被其他细胞吞噬掉。
【详解】A、据图可知,图中巨噬细胞有多重受体,故一个巨噬细胞可能识别多种病原体,A错误;
B、结合图示可知,吞噬体包裹病原体的膜可能来源于细胞膜,B错误;
C、巨噬细胞属于抗原呈递细胞,能够摄取、处理、呈递抗原,将病原体水解后产生的抗原物质呈递给(辅助性)T细胞,C正确;
D、吞噬溶酶体水解病原体后的废物可能包括蛋白质等大分子物质,大分子物质排出细胞的方式是胞吐,D错误。
故选C。
9. 下表几种自身免疫病是由自身抗体与细胞表面受体结合而引发的,有的抗体是激动剂(刺激受体),有的抗体是拮抗剂(抑制受体)。下列叙述错误的是( )
A. 与乙酰胆碱受体结合的抗体会阻断传出神经信号向肌肉细胞的传递
B. 格雷夫斯病患者产生的甲状腺激素会抑制抗TSH受体抗体的产生
C. 抗体与胰岛素受体结合后不一定引发胰岛素抵抗型糖尿病
D. 免疫抑制剂是治疗一些自身免疫病的有效药物
【答案】B
【解析】
【分析】兴奋在神经元之间需要通过突触结构进行传递,突触包括突触前膜、突触间隙、突触后膜,其具体的传递过程为:兴奋以电流的形式传导到轴突末梢时,突触小泡释放递质(化学信号),递质作用于突触后膜,引起突触后膜产生膜电位(电信号),从而将兴奋传递到下一个神经元。
【详解】A、乙酰胆碱是神经元之间传递信息的分子,需要与突触后膜的受体结合后发挥作用,与乙酰胆碱受体结合的抗体会阻断传出神经信号向肌肉细胞的传递,A正确;
B、分析题意,格雷夫斯病的抗体类型是激动剂,甲状腺上皮细胞上的TSH受体结合后会引发甲状腺功能亢进,说明甲状腺激素分泌较多,该抗体与TSH(促甲状腺激素)起到了相同的作用,都能促进甲状腺分泌甲状腺激素,但不能得出格雷夫斯病患者产生的甲状腺激素会抑制抗TSH受体抗体的产生的结论,因为无法得出甲状腺激素能反馈作用于产生抗体的细胞,B错误;
C、据表可知,抗体可作用于所有细胞,与胰岛素与受体结合后可能引起高血糖症、酮症酸中毒,故抗体与胰岛素受体结合后不一定引发胰岛素抵抗型糖尿病,C正确;
D、自身免疫病是指机体对自身抗原发生免疫反应而导致自身组织损害所引起的疾病,是由于免疫功能过强引起的疾病,故免疫抑制剂是治疗一些自身免疫病的有效药物,D正确。
故选B。
10. 许多谚语、诗词中蕴含着丰富的生物学知识,下列相关叙述错误的是( )
A. “饼炉饭甑无饥色,接到西风熟稻天”主要体现了乙烯促进果实成熟的作用
B. “远芳侵古道,晴翠接荒城”体现的是群落的初生演替过程
C. “落红不是无情物,化作春泥更护花”体现了生态系统的物质循环
D. “新竹高于旧竹枝,全凭老干为扶持”主要体现了赤霉素促进植株增高的作用
【答案】B
【解析】
【分析】演替类型:(1)初生演替:发生于以前没有植被覆盖过的原生裸地上的群落演替叫做初生演替,如光裸岩石上进行的演替;(2)次生演替:在次生裸地(原群落被破坏、有植物繁殖体)上发生的演替,如火灾过后的草原发生的演替
【详解】A、饼炉饭甑无饥色,其中炉饭甑是指炉子做饼,用甑(古时南方用的)做饭,无饥色是不会感到饥饿,该过程中主要体现乙烯促进果实的成熟,A正确;
B、“远芳侵古道,晴翠接荒城”道路因少人走而逐渐演替为荒地,由于演替过程具有土壤和植被条件,故为次生演替,B错误;
C、“落红不是无情物,化作春泥更护花”,落红可以被微生物分解后被植物吸收利用,体现了生态系统的物质循环功能,C正确;
D、新竹高于旧竹枝,全凭老干为扶持体现的是新竹在老竹的扶持下生长得更好,新竹高于旧竹枝主要体现赤霉素促进的植株增高,D正确。
故选B。
11. 华南虎是一种肉食性动物,对广东粤北华南虎省级自然保护区的华南虎种群监测发现,华南虎几乎没有天敌,可以正常繁衍生息。下列相关叙述正确的是( )
A. 保护区内华南虎占据着相对稳定的生态位,这是物种之间及生物与环境之间协同进化的结果
B. 一只华南虎吃了一只鹿,则这只鹿中大约有10%-20%的能量流入到华南虎体内
C. 保护区内华南虎几乎没有天敌,预测其种群密度会持续增大
D. 采用红外触发相机自动拍摄技术可调查保护区内物种丰富度
【答案】A
【解析】
【分析】生态位是指一个物种在群落中的地位或作用,包括所处的空间位置,占用资源的情况,以及与其他物种的关系等。研究某种动物的生态位,通常要研究它的栖息地、食物、天敌以及与其他物种的关系等。研究某种植物的生态位,通常要研究它在研究区域内的出现频率、种群密度、植株高度等特征,以及它与其他物种的关系等。
【详解】A、群落中每种生物都占据着相对稳定的生态位,这是群落中物种之间及生物与环境之间协同进化的结果,A正确;
B、能量传递效率是相邻两个营养级之间同化量的比值,约有10%-20%,但华南虎和鹿只是个体,故能量传递效率不一定是此范围,B错误;
C、保护区内华南虎几乎没有天敌,但仍存在环境中其他因素导致的生存阻力,故其种群密度不会持续增大,C错误;
D、保护区内物种丰富度应该包括植物、动物等所有生物,而红外触发相机自动拍摄技术只针对一些较大动物,故不能用红外触发相机自动拍摄技术调查保护区内物种丰富度,D错误。
故选A。
12. 沙棘是一种灌木,广泛用于水土保持。研究人员调查了不同放牧强度下,某荒漠草原沙棘的灌丛密度,结果如下表所示,下列说法错误的是( )
A. 荒漠草原中很少能见到高大乔木,主要原因是温度过高,不适宜乔木生长
B. 与调查骆驼蓬(多年生草本植物)种群密度相比,调查沙棘种群密度时,样方面积应适当增大
C. 结果表明中度放牧最有利于提高沙棘种群密度
D. 研究沙棘的生态位,通常要研究它在该区域内的出现频率、种群密度、植株高度等特征,以及它与其他物种的关系等
【答案】A
【解析】
【分析】生态位是指生物种群中的生活方式和它们在时间和空间上占有的地位,它表示物种在群落中的地位、作用和重要性。一个物种的生态位不仅决定于它生活在什么地方,而且决定于它与食物、天敌和其他生物的关系等。
【详解】A、荒漠草原降水量低,比较干旱,不能耐旱的高大乔木难以在荒漠草原上生长,A错误;
B、采用样方法调查时,一般根据调查对象的大小确定样方大小。由于灌木比草本植物大,因此调查沙棘种群密度时的样方面积要比调查草本植物种群密度时的样方面积大,B正确;
C、分析表格数据可知,中度放牧时某荒漠草原沙棘的灌丛密度最大,由此可知,中度放牧最有利于提高沙棘种群密度,C正确;
D、生态位通常要研究它在研究区域内的出现频率、种群密度、植株高度等特征,以及它与其他物种的关系等,D正确。
故选A。
13. 一颗小小的望天树种子可以发育成参天大树。下列相关表述错误的是( )
A. 它的生长发育受基因表达的调控
B. 它的生长发育完全由植物激素控制
C. 调控它生长发育的环境因素有光照、温度、重力等
D. 它的生长发育需要各个器官、组织、细胞之间的协调和配合
【答案】B
【解析】
【分析】在植物的生长发育和适应环境变化的过程中,激素调节在植物的生长发育和对环境的适应过程当中发挥着重要作用,但是,激素调节只是植物生命活动调节的一部分,植物生长发育过程在根本上是基因组在一定时间和空间上程序性表达的结果。各种植物激素并不是孤立的起作用,而是多种激素相互作用共同调节。温度、光照等环境因素都会影响生长素的生理作用。
【详解】A、植物生长发育过程在根本上是基因组在一定时间和空间上程序性表达的结果,该小树也不例外,A正确;
B、植物的生长发育不完全由植物激素控制,还会受到温度、光照等的影响,B错误;
C、调控植物生长发育的环境因素有很多,如光照、温度、重力等,C正确;
D、高等植物的正常生长发育需要各个器官、组织、细胞之间的协调和配合,植物生长发育的调控,是由基因表达调控、激素调节和环境因素调节共同完成,D正确。
故选B。
14. 生长素和乙酰胆碱都是生物体内重要的信息分子,下列有关二者说法错误的是( )
A. 都具有微量、高效的特点B. 都是由特定的分泌器官分泌
C. 都能从产生部位运输到作用部位D. 都需要与特异性受体结合来发挥作用
【答案】B
【解析】
【分析】植物激素由植物体内产生,能从产生部位运输到作用部位,对植物的生长发育有显著影响的微量有机物。各种植物激素并不是孤立地起作用,而是多种激素相互作用共同调节。
【详解】A、生长素是植物激素,乙酰胆碱是神经递质,二者都具有微量、高效的特点,A正确;
B、生长素是植物激素,不是由特定的分泌器官分泌,B错误;
C、生长素和乙酰胆碱都能从产生部位运输到作用部位,C正确;
D、生长素和乙酰胆碱都需要与特异性受体结合后才能发挥作用,D正确。
故选B。
15. 草莓果实表面有许多瘦果,瘦果内含一粒种子,如图所示。草莓果实成熟过程中颜色逐渐变红,通常按先后顺序划分为4个阶段:绿熟期、白熟期、转色期和红熟期,某生物兴趣小组以草莓作为实验材料,探究了pH通过影响生长素的含量进而影响草莓颜色变化的机制,实验设计与结果如下表所示下列说法错误的是( )
A. 果实pH值升高导致生长素含量降低B. 果实颜色的变化与花青素的合成有关
C. 果实中的生长素全部来自瘦果中的种子D. 生长素对花青素的合成可能有抑制作用
【答案】C
【解析】
【分析】分析题意,本实验的目的是探究pH影响生长素的含量进而影响草莓颜色变化的机制,因此实验的自变量是pH的变化,因变量是生长素和色素含量的变化,以及二者的相关性。
【详解】A、分析表格数据,从绿熟期到红熟期,果实的pH升高,而生长素含量降低,说明果实pH值升高导致生长素含量降低,A正确;
B、从绿熟期到红熟期,全部去除瘦果和完整草莓花青素含量均升高,说明果实颜色的变化与花青素的合成有关,B正确;
C、生长素的产生部位主要是幼嫩的芽、叶和发育中的种子,C错误;
D、据表可知,生长素含量高时花青素含量低,据此推测生长素对花青素的合成可能有抑制作用,D正确。
故选C。
16. 金口大峡谷的深谷内有珍稀的珙桐、连香银杏、虫草、牛膝等野生林下植物和名贵中药材,还有小熊猫、锦鸡等珍稀动物,宛如一座保存较好的“自然生态博物馆”。下列说法错误的是( )
A. 峡谷中的各种植物在一定时间内制造的可供其他生物利用的有机物的量,处于比较稳定的状态,这体现了生态平衡中的收支平衡
B. 由于阳光、温度和水分等随季节而变化,峡谷中群落的外貌和结构也会随之发生有规律的变化
C. 调查峡谷某山坡上的珙桐密度,可以采用逐个计数法
D. 峡谷中林下阴生植物一般茎细长,机械组织不发达,叶片厚,细胞壁薄,叶绿体颗粒大、呈深绿色
【答案】D
【解析】
【分析】收支平衡是指植物在一定时间内制造可供其他生物利用的有机物的量,处于比较稳定的状态。
【详解】A、峡谷中的各种植物在一定时间内制造的可供生物利用的有机物的量,可正常维持生态系统中各生物成分的生命活动,使生态系统的能量流动处于比较稳定的状态,这体现了生态平衡中的收支平衡,A正确;
B、由于阳光、温度和水分等随季节而变化,群落的外貌和结构也会随之发生有规律的变化,这是群落的季节性,B正确;
C、逐个计数法适用于分布范围较小,个体较大的种群密度的调查,如山坡上的珙桐密度,C正确;
D、阴生植物茎细长,机械组织不发达,叶片薄,细胞壁薄,叶绿体颗粒大、呈深绿色,其相关特征的形成是适应环境的结果,D错误。
故选D。
17. 草地贪夜蛾(SF)和近缘种斜纹夜蛾(SL)均以小麦叶片为食。某科研小组探究了高浓度CO2对两种蛾种间竞争的影响,每棵小麦植株上接种2种成蛾各15只,两种蛾存活数量随时间变化情况如下图所示。下列说法错误的是( )
A. 实验中二氧化碳浓度属于非密度制约因素
B. 实验结果表明草地贪夜蛾幼虫具有竞争优势
C. 草地贪夜蛾适应高浓度二氧化碳的能力更强
D. 两种蛾取食小麦叶片,离不开信息的传递
【答案】B
【解析】
【分析】影响种群数量变化的因素分两类:一类是密度制约因素,即影响程度与种群密度有密切关系的因素,如食物、流行性传染病等;另一类是非密度制约因素,即影响程度与种群密度无关的因素,气候、季节、降水等的变化,影响程度与种群密度没有关系,属于非密度制约因素。
【详解】A、实验中的二氧化碳浓度是影响程度与种群密度无关的因素,属于非密度制约因素,A正确;
B、分析题意,SF表示草地贪夜蛾,SL表示斜纹夜蛾,结合图示可知,正常浓度CO2和高浓度CO2下SF的数量均高于SL,但由于实验材料是成蛾,不能说明草地贪夜蛾幼虫具有竞争优势,B错误;
C、据图可知,实验条件下,高浓度二氧化碳下随时间延长SF的存活数量最大,说明草地贪夜蛾适应高浓度二氧化碳的能力更强,C正确;
D、两种蛾取食小麦叶片,发生在不同生物之间,说明上述活动离不开信息的传递,D正确。
故选B。
18. 某湖泊由于生活污水和工业废水的过度流入造成严重污染,研究人员对其进行生态修复。生态修复后物种数目增多,湖泊水清鱼肥,既实现了污水净化,同时又带来了经济效益。为合理利用资源,研究人员对如今湖泊的能量流动情况进行了调查分析,构建了下图所示的部分能量流动模型(数值代表能量,单位为kJ)。下列说法正确的是( )
A. 流入湖泊的总能量为植物固定的太阳能
B. 该湖泊生态系统实现了能量和物质的循环利用
C. 生态修复后,该湖泊生态系统的抵抗力稳定性提高了
D. 湖泊中第二营养级和第三营养级之间的能量传递效率为15.5%
【答案】C
【解析】
【分析】生物系统的稳定性包括抵抗力稳定性和恢复力稳定性。一般地说,生态系统的成分越单纯,营养结构越简单,自动调节能力就越小,抵抗力稳定性就越低;相反,生态系统中各个营养级的生物种类越多,营养结构越复杂,自动调节能力就越大,抵抗力稳定性就越高。
【详解】A、根据题干信息“湖泊由于生活污水和工业废水的过度流入造成严重污染,研究人员利用生态工程原理进行生态修复”可知,流入湖泊的总能量为植物固定的太阳能和污水中有机物中的能量,A错误;
B、能量不能循环利用,B错误;
C、生态修复后,该湖泊生态系统物种数目增多,营养结构更加复杂,自我调节能力增强,抵抗力稳定性提高,C正确;
D、第二营养级的同化量为1473+1651=3124kJ,第三营养级的同化量为501.9kJ,第二营养级和第三营养级之间的能量传递效率为501.9÷3124×100%=16.1%,D错误。
故选C。
二、非选择题:本大题共4小题,共64分。
19. 下图1为肿瘤免疫反应的部分机制,下图2为肿瘤细胞逃避免疫系统攻击的部分机制。
(1)肿瘤细胞产生的肿瘤抗原刺激机体免疫系统发生免疫反应,进而清除肿瘤细胞,这体现了免疫系统的__________功能。能杀伤肿瘤细胞的细胞有_________。
(2)细胞毒性T细胞是肿瘤免疫反应最主要的效应细胞,它在_________信号作用下活化。
(3)调节性T细胞具有___________免疫功能的作用。与正常人相比,肿瘤患者的调节性T细胞的数目会________________。
(4)在肿瘤免疫的过程中,巨噬细胞的作用是___________肿瘤生长。
(5)多种肿瘤细胞会分泌TGF-β,在很多肿瘤患者血清中也发现了TGF-β。请结合上述信息,描述TGF-β在肿瘤细胞逃避免疫系统攻击时的作用____________。
【答案】(1) ①. 免疫监视 ②. 细胞毒性T细胞、NK细胞和巨噬细胞
(2)肿瘤细胞膜表面的某些分子发生变化
(3) ①. 抑制 ②. 增加
(4)抑制 (5)一方面通过直接抑制细胞毒性T细胞和NK细胞的形成,另一方面通过促进调节性T细胞的形成,间接抑制细胞毒性T细胞和NK细胞的形成
【解析】
【分析】免疫系统的功能为免疫防御、免疫自稳和免疫监视三大基本功能。
【小问1详解】
分析题图,能够杀伤肿瘤细胞的是细胞毒性T细胞、NK细胞和巨噬细胞,细胞毒性T细胞与靶细胞密切结合,使靶细胞裂解死亡,该过程为细胞免疫,细胞毒性T细胞对肿瘤细胞的杀伤作用体现了免疫系统的免疫监视功能。
【小问2详解】
肿瘤细胞膜表面某些分子发生变化,会使细胞毒性T细胞活化。
【小问3详解】
分析图2可知,调节性T细胞会导致细胞毒性T细胞和NK细胞的数量减少,即具有抑制免疫功能的作用。肿瘤细胞会分泌TGF-β从而促进调节性T细胞的形成,由此可知,与正常人相比,肿瘤患者的调节性T细胞的数目会增加。
【小问4详解】
分析图1,在肿瘤免疫的过程中,巨噬细胞的作用是杀伤肿瘤细胞,抑制肿瘤生长。
【小问5详解】
分析图2,TGF-β在肿瘤细胞逃避免疫系统攻击时的作用一方面通过直接抑制细胞毒性T细胞和NK细胞的形成,另一方面通过促进调节性T细胞的形成,间接抑制细胞毒性T细胞和NK细胞的形成。
20. 胰液由胰腺的腺泡和导管分泌,胰液主要成分是水、无机盐(HCO3-、Na+、K+、Cl-等)和多种消化酶。消化酶由腺泡细胞分泌,主要有胰蛋白酶、胰脂肪酶、胰淀粉酶等。胰液中的无机盐和水主要由导管上皮细胞分泌,部分离子转运机制如图1所示。食物刺激头部相关部位可引起胰液分泌,图2为该过程调节示意图。
注:CA为碳酸酐酶,AE-1、NHE-1、NBC、钠泵、K+通道、CFTR均为细胞膜上的转运蛋白
(1)食物刺激口、咽部的感受器,最终可通过迷走神经支配胰腺引起胰液的分泌,此反射属于________(填“非条件反射”或“条件反射”),反射的传出神经是迷走神经,它属于_________(填“交感神经”或“副交感神经”)。
(2)胰液中的HCO3-主要由胰腺导管上皮细胞分泌,胰腺导管上皮细胞内的HCO3-的来源是________。
(3)囊性纤维化患者编码CFTR蛋白的基因发生了突变,CFTR结构异常,使CFTR转运氯离子的功能出现异常。呼吸道上皮细胞的CFTR结构异常,导致患者支气管中黏液增多,管腔受阻。据图1分析,囊性纤维化患者还会出现___________症状。
(4)缩胆囊素(CCK)由小肠黏膜中的I细胞产生,蛋白质和脂肪的水解产物可引起CCK释放,主要刺激胰腺腺泡细胞分泌消化酶。胰蛋白酶不能过度分泌,因此有人推测肠腔内的胰蛋白酶以负反馈形式抑制CCK进一步释放,此人设计了三组实验来验证自己的推测。请完善实验思路。(实验材料:健康的生长状况相同的实验动物若干只、蛋白质和脂肪的水解产物、胰蛋白酶、胰蛋白酶抑制剂等)
实验思路:将实验动物均分为三组,分别做以下处理
甲组:向动物小肠灌注蛋白质和脂肪的水解产物
乙组:向动物小肠灌注__________________
丙组:向动物小肠灌注__________________
预测实验结果:根据此人的推测,三组动物CKK释放量的大小关系为___________。
【答案】(1) ①. 非条件反射 ②. 副交感神经
(2)一是通过 NBC 吸收胞外基底侧的 HCO3-,二是细胞代谢产生 CO2,CA 催化 CO2与 OH结合 HCO3-
(3)消化不良(或腹胀或腹部隆起等)
(4) ①. 蛋白质和脂肪的水解产物、胰蛋白酶 ②. 蛋白质和脂肪的水解产物、胰蛋白酶抑制剂 ③. 丙组>甲组>乙组
【解析】
【分析】神经系统包括中枢神经系统和外周神经系统,中枢神经系统由脑和脊髓组成,脑分为大脑、小脑和脑干;外周神经系统包括脊神经、脑神经、自主神经,自主神经系统包括交感神经和副交感神经。交感神经和副交感神经是调节人体内脏功能的神经装置,所以也叫内脏神经系统,因为其功能不完全受人类的意识支配,所以又叫自主神经系统,也可称为植物性神经系统。
【小问1详解】
食物刺激口、咽部的感受器,最终可通过迷走神经支配胰腺引起胰液的分泌,此过程没有经过大脑皮层,故此反射属非条件反射;反射的传出神经是迷走神经,迷走神经支配胰腺引起胰液的分泌,它属于副交感神经。
【小问2详解】
分析题意和题图可知,胰液中的HCO3-主要由胰腺导管上皮细胞分泌,胰腺导管上皮细胞内的HCO3-的来源是:通过 NBC 吸收胞外基底侧的 HCO3-,细胞代谢产生 CO2,CA 催化 CO2与 OH结合 HCO3-。
【小问3详解】
分析题意,囊性纤维化患者呼吸道上皮细胞的CFTR结构异常,导致患者支气管中黏液增多,管腔受阻,结合图1可知,胰液中的无机盐和水主要由导管上皮细胞分泌,影响消化,故囊性纤维化患者还会出现消化不良(或腹胀或腹部隆起等)症状。
【小问4详解】
分析题意,本实验目的是验证肠腔内的胰蛋白酶以负反馈形式抑制CCK进一步释放,则实验的自变量应是胰蛋白酶的有无,因变量是CCK释放量,实验设计应遵循对照与单一变量原则,故可设计实验如下:甲组:向动物小肠灌注蛋白质和脂肪的水解产物;乙组:向动物小肠灌注蛋白质和脂肪的水解产物、胰蛋白酶;丙组:向动物小肠灌注蛋白质和脂肪的水解产物、胰蛋白酶抑制剂。
由于本实验是验证实验,实验结果是唯一的,故预期结果应三组动物CKK释放量的大小关系为:丙组>甲组>乙组。
21. 为探究暗前远红光(简记为EOD-FR)处理下赤霉素(GA)和油菜素内酯(BR)对南瓜下胚轴伸长生长的调控机制,研究人员对南瓜幼苗进行分组处理。实验结果如下图所示。(注:BRZ为油菜素内酯合成抑制剂、PAC为赤霉素合成抑制剂)
回答下列问题:
(1)植物感受远红光信号的光敏色素是一类______(填化学本质),分布于植物的各个部位,其中在_______的细胞内比较丰富。在受到光照射时,其结构会发生变化,这一变化的信息会经过信息传递系统到细胞核内,影响_____________,从而表现出生物学效应。
(2)根据图1可知,在EOD-FR处理下,外源BR(实验中添加的BR)可以___________南瓜下胚轴伸长生长,外源BR的作用效应____________(填“大于”、“等于”或“小于”)BRZ的作用效应。
(3)由图1、图2和图3可知,在EOD-FR处理下,用_______处理的南瓜下胚轴长度最长,用_________处理的南瓜下胚轴长度最小。综合以上信息可知,在EOD-FR处理下,胚轴伸长生长的过程中,GA和BR调节胚轴伸长生长的作用表现为__________(填“协同作用”或“作用效应相抗衡”)。
【答案】(1) ①. 色素-蛋白质 ②. 分生组织 ③. 特定基因的表达
(2) ①. 促进 ②. 小于
(3) ①. BR+GA ②. BA+PAC ③. 协同作用
【解析】
【分析】光敏色素是一类蛋白质(色素-蛋白复合体)分布在植物的各个部位,其中在分生组织的细胞内比较丰富。受到光照射后→光敏色素结构会发生变化→这一变化的信息传导到细胞核内→基因选择性表达→表现出生物学效应。
【小问1详解】
光敏色素是一类蛋白质(色素-蛋白复合体),分布在植物的各个部位,其中在分生组织的细胞内比较丰富;在受到光照射时,光敏色素的结构会发生变化,这一变化的信息会经过信息传递系统传到细胞核内,影响特定基因的表达,从而表现出生物学效应。
【小问2详解】
分析题图,与对照组(水)相比,外源BR的下胚轴伸长长度增加,说明在EOD-FR处理下,外源BR(实验中添加的BR)可以促进南瓜下胚轴伸长生长;添加BRZ组的组别壁对照组下胚轴伸长长度降低,添加BR的长度增加,而添加BR+BRZ的组别下胚轴伸长长度比只添加BRZ的要长,但并未恢复到对照组水平,说明外源BR的作用效应小于BRZ的作用效应。
【小问3详解】
由图1、图2和图3可知,在EOD-FR处理下,外源BR(实验中添加BR)以BR+GA南瓜下胚轴伸长生长,用BR+PAC处理的南瓜下胚轴长度最小;综合以上信息可知,在EOD-FR处理下,胚轴伸长生长的过程中,GA和BR调节胚轴伸长生长都是促进生长,故表现为协同作用。
22. 神农架大九湖湿地位于湖北省神农架林区西南部边缘,湿地内共有高等植物145科474属984种,吸引了包括白鹳在内的大量的珍稀鸟类来此栖息。
(1)湿地植物为各种珍稀鸟类提供了_______,这是湿地吸引珍稀鸟类前来的重要原因。
(2)2010年至今,随着大九湖湿地生态修复工程的开展,这一区域物种数目逐渐增多、群落结构逐渐复杂,在此期间,该区域发生的群落演替属于__________演替。大九湖湿地生态修复事例,说明了人类活动对群落演替的影响是______________。
(3)为进一步提高白鹳的种群数量,研究人员提出了人工辅助繁殖白鹳再放生到湿地的措施,该措施_________(填“能”或“不能”)提高该湿地中白鹳种群的环境容纳量,理由是__________。
(4)白鹳雄鸟通过“抬头一低头”并发出低鸣的方式来求偶,这属于信息传递中的_________信息,该事实说明信息传递的作用是_________。每年夏季,数量巨大的白鹳、灰雀等鸟类迁徙至该湿地停歇、觅食,形成“鸟浪”奇观,这体现了该生物群落的________变化。
【答案】22. 栖息空间和食物条件
23. ①. 次生 ②. 使群落演替向着不同于自然演替的方向和速度进行
24. ①. 不能 ②. 湿地的环境条件没有发生改变,所能维持的白鹳种群最大数量不变
25. ①. 物理信息和行为 ②. 生物种群的繁衍,离不开信息传递 ③. 季节性
【解析】
【分析】信息传递在生态系统中的作用:
(1)个体:生命活动的正常进行,离不开信息的作用。
(2)种群:生物种群的繁衍,离不开信息传递。
(3)群落和生态系统:能调节生物的种间关系,维持生态系统的稳定。
【小问1详解】
植物可以为动物提供栖息空间和食物条件,这是湿地吸引珍稀鸟类前来的重要原因。
【小问2详解】
大九湖湿地生态修复工程的开展,这一区域物种数目逐渐增多、群落结构逐渐复杂,此期间由于具备土壤和一定的植被条件,故属于次生演替;大九湖湿地生态修复事例,说明了人类活动对群落演替的影响是使群落演替向着不同于自然演替的方向和速度进行。
【小问3详解】
环境容纳量是指一定的环境条件下所能维持的种群最大数量,由于湿地的环境条件没有发生改变,所能维持的白鹳种群最大数量不变,故人工辅助繁殖白鹳再放生到湿地的措施不能提高该湿地中白鹳种群的环境容纳量。
【小问4详解】综合征
靶细胞
(被抗体作用的细胞)
抗原
(靶细胞表面受体)
抗体
类型
结果
格雷夫斯病
甲状腺上皮细胞
TSH受体
激动剂
甲状腺功能亢进
重症肌无力
肌肉细胞
乙酰胆碱受体
拮抗剂
进行性肌肉无力
胰岛素抵抗型糖尿病
所有细胞
胰岛素受体
拮抗剂
高血糖症、酮症酸中毒
低血糖症
所有细胞
胰岛素受体
激动剂
低血糖
组别
禁牧
轻度放牧
中度放牧
重度放牧
密度(株/m2)
0.17
0.22
0.28
0.13
全部去除瘦果的草莓
完整草莓
绿熟期
白熟期
转色期
红熟期
绿熟期
白熟期
转色期
红熟期
果实pH值
2.7
3.5
4.0
4.4
2.7
3.3
3.8
4.0
果实花青素含量(mg/g)
0.9
1.4
1.7
2.0
0.9
1.2
1.4
1.6
果实生长素含量(ng/g)
2.2
0.7
0.4
0.1
2.2
2.0
1.8
1.5
湖北省宜荆荆随恩2023-2024学年高二下学期3月联考生物试题(Word版附解析): 这是一份湖北省宜荆荆随恩2023-2024学年高二下学期3月联考生物试题(Word版附解析),文件包含湖北省湖北省宜荆荆随恩高二联考2023-2024学年高二下学期3月月考生物试题Word版含解析docx、湖北省湖北省宜荆荆随恩高二联考2023-2024学年高二下学期3月月考生物试题Word版无答案docx等2份试卷配套教学资源,其中试卷共31页, 欢迎下载使用。
湖北省宜荆荆随恩2023-2024学年高三1月期末联考生物试题 Word版含解析: 这是一份湖北省宜荆荆随恩2023-2024学年高三1月期末联考生物试题 Word版含解析,共23页。试卷主要包含了选择题的作答,非选择题的作答等内容,欢迎下载使用。
湖北省宜荆荆随恩2023-2024学年高三1月期末联考生物试题(Word版附解析): 这是一份湖北省宜荆荆随恩2023-2024学年高三1月期末联考生物试题(Word版附解析),共23页。试卷主要包含了选择题的作答,非选择题的作答等内容,欢迎下载使用。

