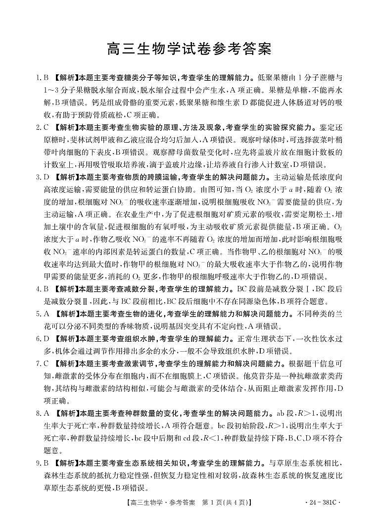
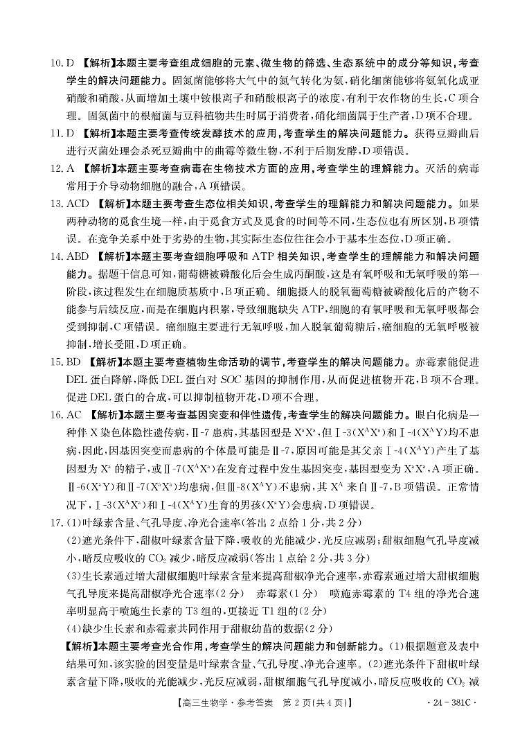
2023-2024学年江西省部分学校高三下学期3月联考生物试题
展开江西省部分学校2023-2024学年高三上学期12月一轮复习联考(四)生物试题(Word版附答案): 这是一份江西省部分学校2023-2024学年高三上学期12月一轮复习联考(四)生物试题(Word版附答案),共13页。
江西省部分高中学校2023-2024学年高三上学期生物11月联考试卷: 这是一份江西省部分高中学校2023-2024学年高三上学期生物11月联考试卷,共12页。
江西省部分高中学校2023-2024学年高三上学期生物11月联考试卷(1): 这是一份江西省部分高中学校2023-2024学年高三上学期生物11月联考试卷(1),共8页。

