2023-2024学年河南省金太阳高一下学期3月月考数学试题
展开这是一份2023-2024学年河南省金太阳高一下学期3月月考数学试题,共4页。
相关试卷
这是一份2023-2024学年河南省青桐鸣高一下学期3月月考数学试题,共4页。
这是一份河南省2024届高三下学期3月金太阳百万联考数学试题及答案,文件包含河南省部分省示范高中2023-2024学年高三下期3月数学联考试卷pdf、河南省部分省示范高中2023-2024学年高三下期3月数学联考试卷答案pdf、河南省部分省示范高中2023-2024学年高三下期3月数学联考答题卡pdf等3份试卷配套教学资源,其中试卷共13页, 欢迎下载使用。
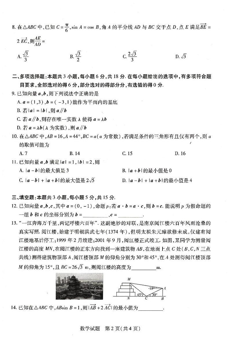
这是一份江西金太阳高一数学3月月考数学试题,共2页。

