河北省承德市2023-2024学年高二下学期3月阶段性测试联考生物试卷(原卷版+解析版)
展开注意事项:
1.答卷前,考生务必将自己的姓名、准考证号填写在答题卡上。
2.回答选择题时,选出每小题答案后,用2B铅笔把答题卡上对应题目的答案标号涂黑。如需改动,用橡皮擦干净后,再选涂其它答案标号。回答非选择题时,将答案写在答题卡上。写在本试卷上无效。
3.考试结束后,将本试卷和答题卡一并交回。
一、单项选择题:本题共13小题,每小题2分,共26分。在每小题给出的四个选项中,只有一项符合题目要求。
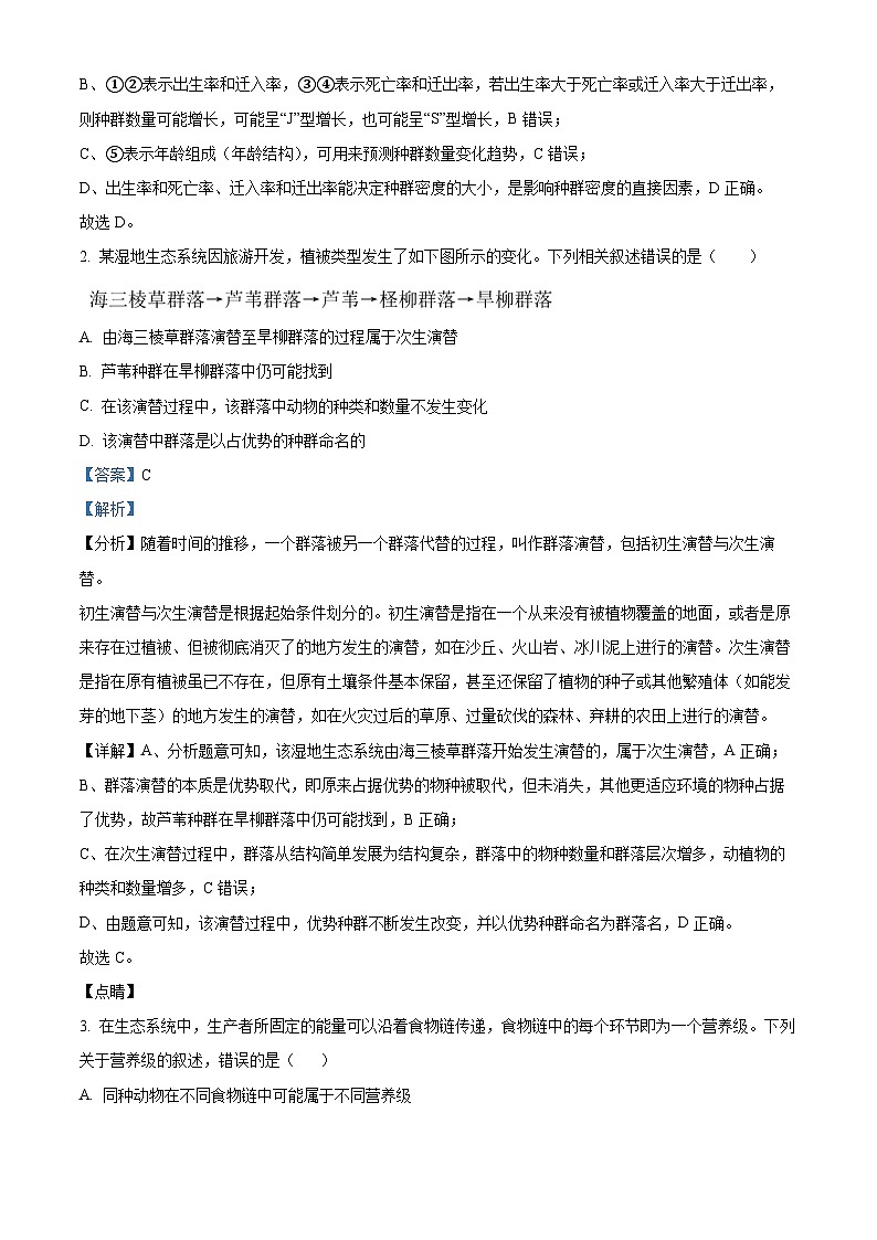
1. 如图为影响种群密度的各因素间的作用模式图,下列叙述正确的是( )
A. ⑥是通过影响种群的②④来影响种群密度的
B. 若②大于④,则种群将呈现“J”型增长
C. ⑤表示性别比例,可预测种群数量变化趋势
D. 直接决定种群密度的因素是①②③④
【答案】D
【解析】
【分析】1、据图分析可知,①②表示出生率和迁入率,③④表示死亡率和迁出率,⑤表示年龄组成(年龄结构),⑥表示性别比例。
2、种群的数量特征包括种群密度、生率和死亡率、迁入率和迁出率、年龄组成(年龄结构)和性别比例,其中种群密度是最基本的数量特征,出生率和死亡率、迁入率和迁出率决定种群密度的大小,性别比例直接影响种群的出生率,年龄组成(年龄结构)预测种群密度变化。
【详解】A、据图分析可知,①②表示出生率和迁入率,③④表示死亡率和迁出率,⑤表示年龄组成,⑥表示性别比例,⑥性别比例通过影响出生率来影响种群密度的大小,A错误;
B、①②表示出生率和迁入率,③④表示死亡率和迁出率,若出生率大于死亡率或迁入率大于迁出率,则种群数量可能增长,可能呈“J”型增长,也可能呈“S”型增长,B错误;
C、⑤表示年龄组成(年龄结构),可用来预测种群数量变化趋势,C错误;
D、出生率和死亡率、迁入率和迁出率能决定种群密度的大小,是影响种群密度的直接因素,D正确。
故选D。
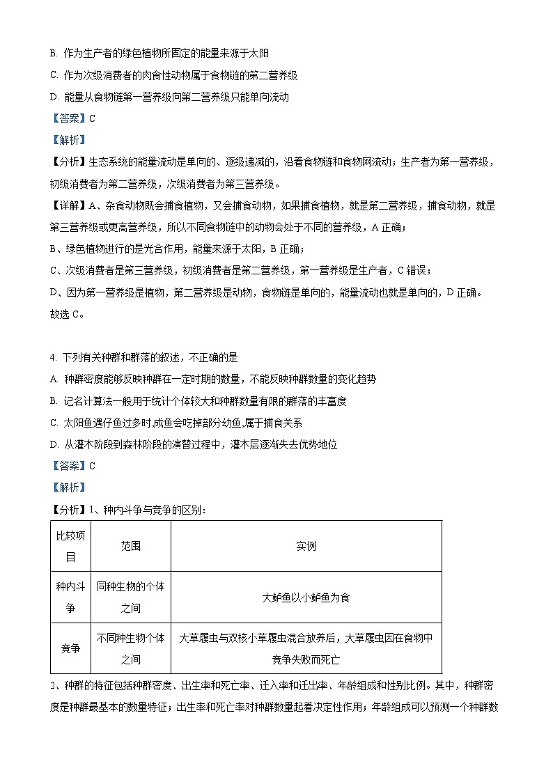
2. 某湿地生态系统因旅游开发,植被类型发生了如下图所示的变化。下列相关叙述错误的是( )
A. 由海三棱草群落演替至旱柳群落的过程属于次生演替
B. 芦苇种群在旱柳群落中仍可能找到
C. 在该演替过程中,该群落中动物的种类和数量不发生变化
D. 该演替中群落是以占优势的种群命名的
【答案】C
【解析】
【分析】随着时间的推移,一个群落被另一个群落代替的过程,叫作群落演替,包括初生演替与次生演替。
初生演替与次生演替是根据起始条件划分的。初生演替是指在一个从来没有被植物覆盖的地面,或者是原来存在过植被、但被彻底消灭了的地方发生的演替,如在沙丘、火山岩、冰川泥上进行的演替。次生演替是指在原有植被虽已不存在,但原有土壤条件基本保留,甚至还保留了植物的种子或其他繁殖体(如能发芽的地下茎)的地方发生的演替,如在火灾过后的草原、过量砍伐的森林、弃耕的农田上进行的演替。
【详解】A、分析题意可知,该湿地生态系统由海三棱草群落开始发生演替的,属于次生演替,A正确;
B、群落演替的本质是优势取代,即原来占据优势的物种被取代,但未消失,其他更适应环境的物种占据了优势,故芦苇种群在旱柳群落中仍可能找到,B正确;
C、在次生演替过程中,群落从结构简单发展为结构复杂,群落中的物种数量和群落层次增多,动植物的种类和数量增多,C错误;
D、由题意可知,该演替过程中,优势种群不断发生改变,并以优势种群命名为群落名,D正确。
故选C。
【点睛】
3. 在生态系统中,生产者所固定的能量可以沿着食物链传递,食物链中的每个环节即为一个营养级。下列关于营养级的叙述,错误的是( )
A. 同种动物在不同食物链中可能属于不同营养级
B. 作为生产者的绿色植物所固定的能量来源于太阳
C. 作为次级消费者的肉食性动物属于食物链的第二营养级
D. 能量从食物链第一营养级向第二营养级只能单向流动
【答案】C
【解析】
【分析】生态系统的能量流动是单向的、逐级递减的,沿着食物链和食物网流动;生产者为第一营养级,初级消费者为第二营养级,次级消费者为第三营养级。
【详解】A、杂食动物既会捕食植物,又会捕食动物,如果捕食植物,就是第二营养级,捕食动物,就是第三营养级或更高营养级,所以不同食物链中的动物会处于不同的营养级,A正确;
B、绿色植物进行的是光合作用,能量来源于太阳,B正确;
C、次级消费者是第三营养级,初级消费者是第二营养级,第一营养级是生产者,C错误;
D、因为第一营养级是植物,第二营养级是动物,食物链是单向的,能量流动也就是单向的,D正确。
故选C。
4. 下列有关种群和群落的叙述,不正确的是
A. 种群密度能够反映种群在一定时期的数量,不能反映种群数量的变化趋势
B. 记名计算法一般用于统计个体较大和种群数量有限的群落的丰富度
C. 太阳鱼遇仔鱼过多时,成鱼会吃掉部分幼鱼,属于捕食关系
D. 从灌木阶段到森林阶段的演替过程中,灌木层逐渐失去优势地位
【答案】C
【解析】
【分析】1、种内斗争与竞争的区别:
2、种群的特征包括种群密度、出生率和死亡率、迁入率和迁出率、年龄组成和性别比例。其中,种群密度是种群最基本的数量特征;出生率和死亡率对种群数量起着决定性作用;年龄组成可以预测一个种群数量发展的变化趋势。种群的空间分布一般可概括为三种基本类型:随机分布、均匀分布和集群分布。
3、群落的空间结构包括垂直结构和水平结构。(1)垂直结构:指群落在垂直方向上的分层现象。植物分层因群落中的生态因子-光的分布不均,由高到低分为乔木层、灌木层、草本层;动物分层主要是因群落的不同层次的食物和微环境不同。(2)水平结构:指群落中的各个种群在水平状态下的格局或片状分布。影响因素:地形、光照、湿度、人与动物影响等。
【详解】A、种群密度能够反映种群在一定时期的数量,性别比例能够预测种群数量的变化趋势,A正确;
B、记名计算法一般用于统计个体较大和种群数量有限的群落的丰富度,B正确;
C、太阳鱼遇仔鱼过多时,成鱼会吃掉部分幼鱼,属于种内斗争,C错误;
D、从灌木阶段到森林阶段的演替过程中,灌木层逐渐失去优势地位,乔木逐渐占有优势地位,D正确。
【点睛】群落的结构:
(1)群落垂直结构:在垂直方向上,大多数群落具有明显的分层现象(主要受阳光的影响);
(2)群落水平结构:由于地形的变化、土壤湿度和盐碱的差异、光照强度的不同等因素,不同地段往往分布着不同的种群,同一地段上种群密度也有差异。
5. 某生物兴趣小组为研究土壤微生物在不同湿度下的分解作用,进行了相关实验,他们以带有落叶的表层土壤为实验材料,并对土壤进行了如表所示处理。下列相关叙述错误的是( )
A. 该实验为对照实验,自变量只有土壤的湿润程度
B. 灭菌处理的目的是排除土壤中原有微生物的作用
C. 该实验的因变量为相同时间内落叶的分解程度
D. 实验结束时2和4组中的落叶会有不同程度的分解
【答案】A
【解析】
【分析】从题中可以看出,该实验的自变量是土壤湿润条件和是否灭菌,4个实验组相互对照;因为1、3组土壤灭菌后,土壤中微生物被杀灭,无法分解落叶,2、 4组没有灭菌存在微生物,因其土壤的湿润条件不同,分解的落叶量也不相同。
【详解】A、从题中可以看出,该实验的自变量是土壤湿润条件和是否灭菌,A错误;
B、1、3组灭菌处理的目的是排除土壤中原有微生物的作用,判断土壤的湿润条件对实验结果的影响,B正确;
C、该实验的自变量是土壤湿润条件和是否灭菌,因变量为相同时间内落叶的分解程度,C正确;
D、2和4组的自变量是土壤湿度不同,实验结束时2和4组中的落叶会有不同程度的分解,D正确。
故选A。
6. 某浅水泉微型生态系统中能量情况如表所示,该生态系统中的初级消费者以生产者和来自陆地的植物残体为食。下列说法正确的是( )
A. 流经该生态系统的总能量为90×105J/(m2·a)
B. 该生态系统的生产者有15%的能量流入下一营养级
C. 初级消费者用于生长、发育和繁殖的能量为10.5×105J/(m2•a)
D. 初级消费者粪便中的能量为70.5×105J/(m2·a),该能量由初级消费者流向分解者
【答案】C
【解析】
【分析】生物摄入的能量一部分被同化,另一部分以粪便的形式被分解者利用;被同化的能量一部分被用于自身生长和繁殖,另一部分通过呼吸作用以热能的形式散出;被用于自身生长和繁殖的能量一部分以遗体、残骸的形式被分解者利用,另一部分以被下一营养级摄入。
【详解】A、该生态系统中初级消费者以生产者和来自陆地的植物残体为食,因此可知,流经该生态系统的总能量为生产者固定的太阳能和来自陆地的植物残体中的能量,即90+42=132×105J/(m2·a),A错误;
B、表格中没有显示生产者流入到初级消费者的能量,因此无法计算有多少能量流入下一营养级,B错误;
C、初级消费者同化量为13.5×105J/(m2•a),初级消费者呼吸消耗能量为3×105J/(m2•a),因此初级消费者用于生长、发育和繁殖的能量=同化量-呼吸消耗能量=10.5×105J/(m2•a),C正确;
D、初级消费者摄入量包括粪便量和次级消费者同化量,同化量又包括呼吸作用以热能形式散失的量和用于生长、发育和繁殖的量,生长、发育和繁殖的量又分为流向下一营养级的量和被分解者利用的量,因此初级消费者粪便中的能量不会由初级消费者流向分解者,D错误。
故选C。
7. 为研究五台山生态旅游的可持续发展,研究人员对其进行了生态评估,结果如图。下列叙述错误的是( )
A. 游客所需的生态足迹越大,对生态环境的影响越大
B. 五台山风景名胜区生态承载力小于生态足迹,有利于可持续发展
C. 碳足迹生态赤字较大,可能是景区以燃油汽车交通为主造成的
D. 合理规划旅游活动,提倡错峰出游有利于改善生态旅游环境
【答案】B
【解析】
【分析】生态足迹又叫生态占用,是指在现有技术条件下,维持某一人口单位(一个人、一个城市、一个国家或全人类)生存所需的生 产资源和吸纳废物的土地及水域的面积。
【详解】A、生态足迹的值越大,代表人类所需的资源越多,人类对生态和环境的影响越大,A正确;
B、生态足迹的值越大,代表人类所需的资源越多,五合山风景名胜区生态承载力小于生态足迹,不利于可持续发展,B错误;
C、碳足迹表示扣除海洋对碳的吸收量之后,吸收化石燃料燃烧排放的CO2所需的森林面积,碳足迹生态赤字较大,可能是景区以燃油汽车交通为主造成的,C正确;
D、合理规划旅游活动,提倡错峰出游,分散人类活动对环境的压力,有利于改善生态旅游环境,D正确;
故选B。
8. 如图是生态系统中碳循环示意图,“→”表示碳流动方向,下列说法正确的是( )
A. 图中 A 是生产者, B、D、E 是消费者,C 是分解者
B. 该生态系统中食物网可表示为:A→D→E→B
C. 该生态系统的成分包括 A、B、C、D,非生物的物质和能量
D. E 每增加 1 kg 的体重,至少需要 25 kg 的 A
【答案】D
【解析】
【详解】题图分析:生态系统碳循环示意图,首先根据双向箭头及A、B、D、E生物成分都指向C,可判断出C是大气中的二氧化碳库、A是生产者;其次判断分解者,分解者除了一个箭头指向C外,其他箭头都指进来,因此B为分解者;其余均为消费者,即D、E均为消费者。
A、图中A是生产者,D、E是消费者,B是分解者,C是大气中二氧化碳库,A错误;
B、B是分解者,不参与食物链的组成,B错误;
C、生态系统的成分包括所有生物和非生物的物质和能量,所以还必须包括E次级消费者,C错误;
D、按最高能量传递效率计算,E每增加1kg的体重,至少需要A为1÷20%÷20%=25(kg),D正确。
故选D。
9. 微山湖是山东境内的一个面积较大的湖泊,分布有水草、藻类、芦苇、鱼类、水鸟等动植物。下列有关叙述正确的是( )
A. 光照强度会影响群落的垂直结构,但不影响群落的水平结构
B. 食性相同的异种鸟类分布在不同位置能有效地减少种间竞争
C. 某种鱼类的幼体、成体食性不同占据不同的水层,体现了群落的垂直结构
D. 单位体积水体中成鱼和幼鱼的个体数构成该鱼的物种丰富度
【答案】B
【解析】
【分析】群落的结构包括垂直结构和水平结构;种群密度是指单位面积或单位体积中的个体数;物种丰富度是指群落中物种数目的多少。
【详解】A、光照强度不仅影响群落的垂直结构,也影响群落的水平结构,A错误;
B、树林中同一位置的食物有限,食性相同的异种鸟类会因争夺食物发生种间竞争,因此食性相同的异种鸟类分布在树林的不同位置能有效减小种间竞争,B正确;
C、同种生物的分布不体现群落的垂直结构,C错误;
D、单位体积水体中成鱼和幼鱼的个体数构成了该鱼的种群密度,而物种丰富度是指群落中物种数目的多少,D错误。
故选B。
10. “山水画卷,郴州相见”,郴州以第二届旅发大会为契机,践行绿水青山就是金山银山的理念,打造了一幅绝美郴州画卷。仰天湖大草原是中国最南端的高山草原,一度因过度开发和放牧,草场损毁、土地沙化流失。通过实施禁牧封育、生态修复等措施,仰天湖水面面积由20多亩增至近70亩,草原覆盖率由64%提高至91%,成为郴州一张靓丽名片、打卡胜地。下列说法错误的是( )
A. 禁牧封育有利于提高生态系统的抵抗力稳定性
B. 仰天湖生态修复过程体现了生态系统整体、协调、自生等原理
C. 仰天湖景区的美景激发作家的创作灵感属于其间接价值
D. 在发展旅游业的同时应注重人与自然的和谐发展
【答案】C
【解析】
【分析】生态工程所遵循的基本原理:自生、循环、整体、协调。生物多样性的价值主要体现在三个方面:(1)直接价值:如:药用价值、观赏价值、食用价值和生产使用价值(野外收获进入贸易市场)等。(2)间接价值:主要指维持生态系统的平衡的作用等。(3)潜在价值:还未被利用的那些物种在将来会有利用的价值。
【详解】A、生态系统中物种丰富度越大,营养结构越复杂,抵抗力稳定性越强,禁牧封育有利于提高生态系统的抵抗力稳定性,A正确;
B、湿地生态恢复工程体现了生态系统整体、协调、自生等原理,仰天湖生态修复过程也可体现了整体、协调、自生等原理,B正确;
C、仰天湖景区美景激发作家的创作灵感属于其直接价值 ,C错误;
D、要重视对生态环境的保护,更要注重与经济、社会效益的结合,在发展旅游业的同时应注重人与自然的和谐发展 ,D正确。
故选C。
11. 阅读分析以下材料,判断这些材料中主要依据的生态工程原理依次是( )
材料一 沼气工程,是我国政府为改善农村环境和发展农村经济大力推广的一种生态工程。
材料二 我国南方某些地区采用桑基鱼塘模式,能大大提高系统生产力。
材料三 居住在林区的农民,“靠山吃山”是他们生活的根本。当进行林业工程建设时,一方面号召农民种树,另一方面考虑林区农民的生活问题,将改善生态和发展经济结合起来,真正做到造林护林。
①循环原理②协调原理③整体原理④自生原理
A. ①④④B. ①④③C. ①③④D. ①②④
【答案】B
【解析】
【分析】生态工程是指人类应用生态学和系统学等学科的基本原理和方法,对人工生态系统进行分析、设计和调控,或对已被破坏的生态环境进行修复、重建,从而提高生态系统的生产力或改善生态环境,促进人类社会与自然环境和谐发展的系统工程技术或综合工艺过程。生态工程以生态系统的自组织、自我调节功能为基础,遵循着整体、协调、循环、自生等生态学基本原理。
【详解】材料一:实施沼气工程主要依据的生态工程原理是循环原理,通过系统设计实现不断循环,使前一个环节产生的废物尽可能地被后一个环节利用,减少整个生产环节“废物”的产生;
材料二:桑基鱼塘模式,就是把很多单个生产系统通过优化组合,有机地整合在一起,成为一个新的高效生态系统,主要依据的生态工程原理是自生原理;
材料三:进行植树造林时综合考虑生态、经济和社会问题,这主要依据的是生态工程的整体原理;
综上所述,正确顺序为①④③,ACD错误,B正确。
故选B。
12. 下列与传统发酵有关的微生物的比较中,不正确的是( )
A. AB. BC. CD. D
【答案】B
【解析】
【分析】1、参与果酒制作的微生物是酵母菌,其新陈代谢类型为异养兼性厌氧型。
2、参与果醋制作的微生物是醋酸菌,其新陈代谢类型是异养需氧型.果醋制作的原理:当氧气、糖源都充足时,醋酸菌将葡萄汁中的果糖分解成醋酸;当缺少糖源时,醋酸菌将乙醇变为乙醛,再将乙醛变为醋酸。
3、参与腐乳制作的微生物主要是毛霉,其新陈代谢类型是异养需氧型。
4、泡菜的制作的原理:泡菜的制作离不开乳酸菌;在无氧条件下,乳酸菌将葡萄糖分解成乳酸。
【详解】A、酵母菌是一种真菌,属于真核生物,其代谢类型为异养兼性厌氧型,生存的适宜温度为18~30℃,可用于酿酒、发面等,A正确;
B、醋酸菌是一种原核生物,其代谢类型为异养需氧型,生存的适宜温度为30~35℃,可用于酿醋,而参与酸奶制作的微生物主要是乳酸菌,B错误;
C、毛霉是一种真菌,属于真核生物,其代谢类型为异养需氧型,生存的适宜温度为15~18℃,可用于制作腐乳,C正确;
D、乳酸菌是一种原核生物,其代谢类型为异养厌氧型,可用于制作泡菜,D正确。
故选B。
13. 下列说法正确的有( )项
①泡菜发酵过程中亚硝酸盐含量先增多后减少
②果酒、果醋的发酵装置中,充气口的作用是在发酵时连接充气泵进行充气,排气口的作用是在酒精发酵时排出二氧化碳
③制作泡菜时要选用火候好、无裂纹、无砂眼、盖子吻合好的泡菜坛子,坛子需要加水密封目的是隔绝空气,抑制细菌繁殖
④检验醋酸最简单易行的方法是直接品尝
⑤果酒发酵和果醋发酵过程中培养液pH都会下降
⑥果酒、果醋和腐乳制作是利用微生物胞内酶催化获得最终产品
⑦生成果酒与果醋的生化反应一定产生CO2
A 二项B. 三项C. 四项D. 五项
【答案】C
【解析】
【分析】1、参与果酒制作的微生物是酵母菌,其新陈代谢类型为异养兼性厌氧型。
2、参与果醋制作的微生物是醋酸菌,其新陈代谢类型是异养需氧型。果醋制作的原理:当氧气、糖源都充足时,醋酸菌将葡萄汁中的糖分解成醋酸。当缺少糖源时,醋酸菌将乙醇变为乙醛,再将乙醛变为醋酸。
3、泡菜的制作原理:泡菜的制作离不开乳酸菌。在无氧条件下,乳酸菌将葡萄糖分解成乳酸。
【详解】①泡菜发酵过程中亚硝酸盐含量先增多后减少,①正确;
②果酒、果醋的发酵装置中,充气口的作用是在醋酸发酵时连接充气泵进行充气,排气口的作用是在酒精发酵时排出二氧化碳,②错误;
③制作泡菜时隔绝空气,以利于乳酸菌的繁殖,③错误;
④可通过品尝或用pH试纸鉴定检验醋酸的产生,④正确;
⑤果酒发酵过程中产生的二氧化碳使培养液pH下降,果醋发酵过程中产生醋酸,培养液pH也会下降,⑤正确;
⑥果酒利用酵母菌胞内酶催化获得酒精、果醋利用醋酸菌胞内酶催化获得醋酸、腐乳制作是利用毛霉等微生物胞内酶催化获得腐乳,⑥正确;
⑦生成果醋的生化反应不一定产生CO2,⑦错误。
综上所述,正确有四项,ABD错误,C正确。
故选C。
二、不定项选择题:本题共5小题,每小题3分,共15分。每小题有一个或多个选项符合题目要求,全部选对的得3分,选对但不全的得1分,有选错的得0分。
14. “哥本哈根气候变化大会”再次引起人们对温室气体排放的关注,大会所倡导的低碳生活获得普遍认同。根据如图所示碳循环的部分过程进行有关分析,不正确的是( )
A. 生物群落内部进行碳循环的物质形式是CO2
B. 参与①过程的生物包括生产者、消费者和分解者
C. ①过程增强后,③④⑤过程随之增强,可以通过增强①减少大气中CO2
D. 开发太阳能、水能、核能等新能源,可减少人类对⑤过程的依赖
【答案】ABC
【解析】
【分析】物质循环是指组成生物体的化学元素从无机环境开始,经生产者、消费者、分解者又回到无机环境的过程。主要有水循环、碳循环、氮循环,特点是循环流动,反复利用。生物圈中的碳循环主要表现在绿色植物从大气中吸收二氧化碳,在水的参与下进行光合作用合成有机物并释放出氧气。有机物经食物链传递,又成为动物的一部分。动植物的呼吸作用和细菌真菌的分解作用,可以把有机物分解转化为二氧化碳和水,并释放出其中储存的能量。
【详解】A、碳元素在生物群落内部以含碳有机物的形式传递,在无机环境和生物群落之间是以CO2形式传递,A错误;
B、①过程过程表示光合作用,参与①过程的生物主要是绿色植物,B错误;
C、①过程,即光合作用过程增强后,③④过程可能增强,但⑤化石燃料的燃烧过程与光合作用没有必然的联系,随着保护生态环境的提出,我们应该减少化石燃料的燃烧,保护环境,C错误;
D、⑤过程表示化石燃料的燃烧,要减少该过程,需要开发太阳能、水能、核能等新的能源才行,可以减少对该过程的依赖,D正确。
故选ABC。
15. 如图表示生态系统中各营养级能量的类型和去向(d表示该营养级未被利用的能量)。下列叙述不正确的是( )
A. 在食物链中,各营养级获得能量的方式及能量的用途相同
B. 图中的a、b、c可分别代表每个营养级的呼吸量、流入下一营养级的能量和流入分解者的能量
C. 生产者到初级消费者的能量传递效率可表示为b1/(a1+b1+c1+d1)×100%
D. 消费者从生产者摄取的能量数值可用b1表示,且此部分能量存在于有机物中
【答案】ABC
【解析】
【分析】据图分析,生产者固定的太阳能只是辐射到生态系统中的太阳能的一小部分,生产者固定的太阳能大部分被呼吸作用消耗,生产者的残枝败叶可以流向分解者,少量的可以被初级消费者所捕食,还有一部分是未被利用的能量。初级消费者的同化量=该营养级的同化量+粪便量,粪便量是生产者的同化量,消费者的大部分能量被呼吸作用消耗。
【详解】A、在食物链中,各营养级获得能量的方式及能量的用途不完全相同,如生产者是通过光合作用和化能合成作用利用光能或化学能将无机物转变为储存能量的有机物,而消费者是通过捕食获得储存能量的有机物进而同化作用得到能量,A错误;
B、b表示下一个营养级的摄入量,摄入量-粪便量才是流入该营养级的能量,B错误;
C、b1为摄入量,生态系统中生产者到初级消费者的能量传递效率为:(a2+b2+c2+d2)÷(a1+b1+c1+ d1)×100%,C错误;
D、消费者从生产者摄取的能量数值(a2+b2+c2+d2+粪便量)即可用b1表示,且此部分能量存在于有机物中,D正确。
故选ABC。
16. 梨小食心虫是果园的主要害虫之一,为控制其危害,需要多次喷药防治,增加了环境污染的风险。科研人员利用性信息素迷向技术在田间高剂量、多位点释放梨小食心虫性信息素,掩盖雌虫释放的性信息素气味,使雄虫无法找到雌虫,降低成虫交配概率,以达到防治目的。下列叙述不正确的是( )
A. 多次、大量喷施农药会导致梨小食心虫种群的抗药性增强
B. 性信息素迷向技术通过改变梨小食心虫的性别比例来降低其出生率
C. 梨小食心虫的性信息素属于化学信息,性信息素迷向技术属于化学防治
D. 性信息素影响梨小食心虫的交配,说明种群的繁衍离不开信息的传递
【答案】BC
【解析】
【分析】生态系统中信息传递的意义:(1)有利于正常生命活动的进行,如莴苣在适宜的波长下才能萌发生长、蝙蝠依赖超声波进行定位、取食和飞行;(2)有利于生物种群的繁衍,如雄鸟求偶时进行复杂的“求偶”炫耀;(3)调节生物的种间关系,以维持生态系统的稳定,如狼能够根据兔子留下的气味去追捕兔子。
【详解】A、梨小食心虫抗药性是自然形成的产生,方式为基因突变或者基因重组,使用农药会杀死大部分不带抗药基因的害虫,选择出带抗药性的害虫经多次选择后,将抗药基因传递下去,因此多次、大量喷施农药会导致梨小食心虫种群的抗药性增强,A正确;
B、性信息素迷向技术通过降低成虫交配概率来降低其出生率,以达到防治目的,没有改变性别比例,B错误;
C、生物在生命活动过程中,产生的一些可以传递信息的化学物质,属于化学信息,因此梨小食心虫的性信息素属于化学信息;生物防治指的是用生物去防治生物,利用生物间的特性或者相互克制关系达到防治目的,昆虫信息素防治害虫就是根据信息素是生物间传递消息的途径这一特性防治害虫,性信息素迷向技术属于生物防治,C错误;
D、性信息素影响梨小食心虫的交配,使雄虫无法找到雌虫,降低成虫交配概率,以达到防治目的,说明种群的繁衍离不开信息的传递,D正确。
故选BC。
17. 如图是某同学绘制的我国北方农区的一种“四位一体”的生态家园示意图,其中沼气池猪舍厕所和日光温室等保持了合理的结构和比例。下列叙述正确的是( )
A. 在农村发展沼气有利于保护林草植被
B. 该工程充分体现了生态工程的循环原理
C. 各组分比例合理遵循协调原理
D. 能量可随着沼气的使用而流入生物体内
【答案】AB
【解析】
【分析】生态工程是指人类应用生态学和系统学等学科的基本原理和方法,对人工生态系统进行分析,设计和调控,对已被破坏的生态环境进行修复、重建,从而提高生态系统的生产力或改善生态环境,促进人类社会与自然环境和请发展的系统工程技术或综合工艺过程。生态工程建设的目的就是遵循生态学规律,充分发挥资源的生产潜力,防止环境污染,达到经济效益和生态效益的同步发展。与传统的工程相比,生态工程是一类少消耗,多效益、可持续的工程体系。
生态工程所遵循的基本原理生态工程是人类学习自然生态系统“智慧”的结晶,是生态学、工程学、系统学、经济学等学科交叉而产生的应用学科。生态工程以生态系统的自组织、自我调节功能为基础,遵循着整体、协调、循环、自生等生态学基本原理。
【详解】A、该工程利用沼气池处理种植蔬菜产生的叶子、养殖猪产生的粪尿和人产生的生活垃圾、粪尿,产生沼气和沼液,然后进行循环利用,这是一种很好的沼气生态农业循环模式,在农村发展沼气有利于保护林草植被,A正确;
B、该生态工程的设计有利于物质循环利用和能量的多级利用,体现了循环原理,B正确;
C、保持各组分比例合理,各组分之间构成有序的结构,体现整体原理,C错误;
D、沼气中的能量作为热能等形式被利用,并没有流入生物体内,D错误。
故选AB。
【点睛】
18. 下列关于传统发酵技术的叙述,不正确的是( )
A. 当氧气不充足、缺少糖源时,醋酸菌将乙醇变为乙醛,再将乙醛变为醋酸
B. 腌制腐乳的过程中,始终需要保持毛霉的活性,并提供其生长的最适温度
C. 长期放置的果酒表面会出现一层膜,这层膜是醋酸菌在液体表面繁殖形成的
D. 泡菜腌制过程中,泡菜坛表面的白膜是由乳酸菌大量增殖形成的
【答案】ABD
【解析】
【分析】1、腐乳的制作利用的微生物主要是毛霉,多种微生物参与了豆腐的发酵,如青霉、酵母、曲霉、毛霉等,其中起主要作用的是毛霉,毛霉等微生物产生的蛋白酶能将豆腐中的蛋白质分解成小分子的肽和氨基酸;脂肪酶可将脂肪水解为甘油和脂肪酸,这些小分子物质有利于人体的消化和吸收。
2、参与果醋制作的微生物是醋酸菌,其新陈代谢类型是异养需氧型。果醋制作的原理:当氧气、糖源都充足时,醋酸菌将葡萄汁中的葡萄糖分解成醋酸;当缺少糖源时,醋酸菌将乙醇变为乙醛,再将乙醛变为醋酸。
3、泡菜制作利用了乳酸菌的无氧呼吸,乳酸菌是严格的厌氧菌,泡菜制作不需要通气发酵。
【详解】A、在氧气充足、缺少糖源时,醋酸菌将乙醇变为乙醛,再将乙醛变为醋酸,A错误;
B、加卤汤、密封腌制,具有防腐杀菌的作用,同时使腐乳具有一定的香味,在此条件下毛霉不能生长增殖,B错误;
C、长期放置的酒表面会出现一层膜,这层膜是醋酸菌在液体表面繁殖形成的,C正确;
D、泡菜腌制过程中,泡菜坛表面会长出一层白膜,这白膜是产膜酵母大量增殖形成的,D错误。
故选ABD。
三、非选择题:本题共5小题,共59分。
19. 湖泊是调节江河水量的天然水库,也是重要的淡水生态系统。研究人员在对某湖泊生态系统研究后,绘制了该生态系统中部分生物构成的食物网示意图(图1)和碳循环部分示意图(图2),图2中甲、乙、丙、丁表示生态系统的相关成分。请据图回答有关问题:
(1)图1的生物中,含能量最少的是_________,因为能量流动的特点是_________、______。该生态系统中有______条食物链,银鱼处于第_______营养级。
(2)图2中缺少两个重要过程,请用文字和箭头的形式补充:________、________。
(3)碳循环是指________在生物群落和无机环境之间循环往复的过程。图2中丁在生态系统中的主要作用是_____。图2中甲→乙过程中碳主要以_________的形式进行传递,在生物群落与无机环境之间碳主要以_______的形式进行循环。
【答案】(1) ①. 黑鱼 ②. 单向流动 ③. 逐级递减 ④. 三##3 ⑤. 三、四
(2) ①. 无机环境→丁 ②. 甲→丙
(3) ①. 碳元素 ②. 通过光合作用,将太阳能固定在它们所制造的有机物中 ③. 含碳有机物 ④. CO2
【解析】
【分析】分析图1:小球藻属于生产者,其余动物均属于消费者,还缺少分解者、非生物的物质和能量。
分析图2:甲和乙为消费者,丙为分解者,丁为生产者。
【小问1详解】
因为能量流动的特点是单向流动、逐级递减,黑鱼所处的营养级最高,获得的能量最少。该生态系统中有3条食物链(即小球藻→摇蚊幼虫→银鱼→黑鱼。小球藻→水蚤→银鱼→黑鱼。小球藻→水蚤→双翅目幼虫→银鱼→黑鱼),银鱼处于第三、四 营养级。
【小问2详解】
图2是碳循环途径,丁指向甲、丙和无机环境,故丁为生产者。丁和乙均指向丙,丙为分解者,甲为初级消费者,乙为次级消费者。生产者能利用无机环境中的二氧化碳,消费者的尸体和残骸等能被分解者利用,故图中应该还要补上无机环境→丁和甲→丙两个过程。
【小问3详解】
碳循环是指碳元素在生物群落和无机环境之间循环往复的过程。图2中丁是生产者,生产者在生态系统中的主要作用是通过光合作用,将太阳能固定在它们所制造的有机物中。图2中甲→乙过程是在生物之间进行碳的传递,在生物群落中碳主要以(含碳)有机物的形式进行传递。在生物群落与无机环境之间碳主要以CO2的形式进行循环。
20. 图1为某湖泊生态系统的能量金字塔简图,其中Ⅰ、Ⅱ、Ⅲ、Ⅳ分别代表不同的营养级,m1、m2代表不同的能量形式。图2表示能量流经该生态系统某一营养级的变化示意图,其中a~g表示能量值的多少。请据图作答:
(1)从生态系统的结构来看,图3中未表示出的成分________。图1中,m1、m2表示的能量形式分别为______。营养级Ⅰ的能量中流入分解者的包括_______两部分。
(2)图2中,若A表示图1中营养级Ⅱ所摄入的全部能量,则C表示_______。若图1中营养级Ⅰ所固定的太阳能总量为y,由营养级Ⅰ、Ⅱ间的能量传递效率是_________(用图中所给字母的表达式表示)。
(3)若图1中营养级Ⅰ、Ⅱ、Ⅲ各有一种生物甲、乙、丙,构成食物关系如图3.如果将丙的食物比例由甲:乙=3:2调整为甲:乙=2:3,其他条件不变,相邻两个营养级之间的能量传递效率按20%计算,丙获得相等的能量,需要消耗的甲是原来的_______倍(结果用分数表示)
(4)稻田常规管理离不开除草。从能量流动的角度分析,人工除草的意义是_______。
【答案】(1) ①. 分解者 ②. 非生物的物质和能量 ③. 太阳能、热能营养级Ⅰ的枯枝败叶中的能量和营养级Ⅱ的粪便量
(2) ①. 营养级Ⅱ用于生长、发育、繁殖的能量 ②. b/y
(3)17/13 (4)调整能量流动关系,使能量持续高效地流向对人类有益的部分
【解析】
【分析】1、分析图1可知,在能量金字塔中,处于第一营养级的生物是生产者Ⅰ,m1表示进入该生态系统的能量光能,m2是指在生态系统食物链各营养级散失的能量热能;能量在食物链各营养级间是单向流动、逐级递减,则营养级越高,可利用能量越少。
2、分析图2,每一营养级的同化量=摄入量-粪便量,若A表示图甲中营养级Ⅱ所摄入的全部能量,则B表示第Ⅱ营养级同化的能量,一部分在第Ⅱ营养级的呼吸作用中以热能的形式散失了,另一部分用于第Ⅱ营养级的生长、发育和繁殖等生命活动,储存在生物的有机物中。
3、分析图3,食物链两条:甲→丙、甲→乙→丙,由高营养级求低营养级能量,至能量按照20%的能量传递率计算。
【小问1详解】
图3是食物网,只有生产者和消费者两种成分,图中未表示出的成分有分解者、非生物的物质和能量。图1中,m1表示通过光合作用进入该生态系统的能量,故m1表示的能量形式为太阳能,m2是指在生态系统食物链各营养级散失的能量,故m2表示的能量形式为热能。营养级Ⅰ的枯枝败叶中的能量和营养级Ⅱ的粪便量是营养级Ⅰ的能量中流入分解者的能量。
【小问2详解】
若A表示图甲中营养级Ⅱ所摄入的全部能量,则B表示Ⅱ同化的能量,C表示营养级Ⅱ用于生长、发育和繁殖的能量(即净同化量)。若图甲中营养级Ⅰ所固定的太阳能总量为y,而图乙中营养级Ⅱ同化的总能量为b,因此营养级Ⅰ、Ⅱ间的能量传递效率是营养级Ⅱ同化量÷营养级Ⅰ同化量×100%=b/y×100%。
【小问3详解】
设当食物由甲:乙为3:2时,丙的能量为x,需要的甲为3/5x÷20%+2/5x÷20%÷20%=13x。设当食物由甲:乙为2:3时,丙的能量为y,需要的甲为2/5y÷20%+3/5y÷20%÷20%=17y。由于两种情况下,生产者的数量是一定的,所以13x=17y,则x/y=17/13。
【小问4详解】
人工除草能调整能量流动关系,使能量持续高效地流向对人类有益的部分。
21. 两栖类是最早应用鸣叫参与繁殖行为的脊椎动物,例如青蛙和蟾蜍。回答下列问题:
(1)“稻花香里说丰年,听取蛙声一片。”两栖类的鸣叫声是一种特殊的信息,有助于种群繁衍。其雄性的鸣叫声除了吸引雌性,也向其他雄性对手提供了一个关于领域主人战斗力大小的信息。将已经有配偶的大雄蟾和小雄蟾致哑后,用扬声器播音代替它们的鸣叫,然后观察受到其他雄蟾攻击的次数,结果如图所示。
①雄蟾可根据对手鸣叫声的音调来判断对方的战斗力,音调属于______(填“行为”或“物理”)信息。
②当播放不同音调鸣叫声时,雄蟾所受到的攻击次数不同,其中______(填“深音调”或“高音调”)更能显示一只雄蟾的战斗力。
(2)天敌可使青蛙、蟾蜍的求偶场内瞬间无声,个体之间可能发出了某种警告叫声,共同防御天敌的捕食。可见,信息在生态系统中有_________的作用。
(3)蛙壶菌是一种真菌,会在蛙表皮角质细胞内生长,抑制蛙体内电解质转运,影响心脏功能,最终导致蛙因心跳停止而死亡。蛙壶菌与蛙的种间关系是________。研究农稻田物种之间的关系和物种丰富度有利于指导农业生产,丰富度是指_______。调查生态系统土壤中小动物的丰富度常采用的方法是________。
(4)利用生物物种间的相互关系,对害虫进行防治的措施被称为_______防治。
(5)生物体从周围环境吸收、积蓄某种元素或难以降解的化合物,使其在机体内浓度超过环境浓度的现象,被称作_____。
(6)与森林生态系统相比,农田的抵抗力稳定性较低,原因是_______。
【答案】(1) ①. 物理 ②. 深音调
(2)调节生物的种间关系,进而维持生态系统的平衡与稳定
(3) ①. 寄生 ②. 群落中物种数目的多少 ③. 取样器取样法
(4)生物 (5)生物富集
(6)物种少,营养结构简单,自我调节能力弱
【解析】
【分析】在生态系统中,生产者通过光合作用,将太阳能固定在它们所制造的有机物中。太阳能转化成化学能,从而可以被生物所利用,因此,生产者可以说是生态系统的基石。消费者通过自身的新陈代谢,能将有机物转化为无机物(CO2、水、氨等),这些无机物排出体外后又可以被生产者重新利用。可见,消费者的存在,能够加快生态系统的物质循环。此外,消费者对于植物的传粉和种子的传播等具有重要作用。分解者能将动植物遗体和动物的排遗物分解成无机物。如果没有分解者,动植物的遗体和动物的排遗物会堆积如山,生态系统就会崩溃。因此,生产者、消费者和分解者是紧密联系,缺一不可的。
【小问1详解】
由图可知,深音调时其他雄蟾的攻击次数明显较少,代表其战斗能力更强,其他雄蟾不敢轻易来犯。比对左右两图,不管是播放哪种音调,大雄蟾所受攻击次数均小于小雄蟾,说明音调不是显示雄蟾战斗力唯一评估标准,蟾的体型大小也是战斗力的标准之一。
①声、光、电、热等信息属于物理信息。
②由图可知,深音调时其他雄蟾的攻击次数明显较少,代表其战斗能力更强,其他雄蟾不敢轻易来犯。
【小问2详解】
天敌与青蛙、蟾蜍等属于种间关系,因出现天敌而个体间发出警告叫声,说明信息传递具有调节生物的种间关系,进而维持生态系统的平衡与稳定的功能。
【小问3详解】
蛙壶菌是一种真菌,会在蛙表皮角质细胞内生长,说明蛙壶菌是寄生在蛙表皮角质层。研究农稻田物种之间的关系和物种丰富度有利于指导农业生产,丰富度是指群落中物种数目的多少。调查生态系统土壤中小动物的丰富度常采用的方法是取样器取样法。
【小问4详解】
利用生物物种间的相互关系,对害虫进行防治的措施被称为生物防治。
【小问5详解】
生物体从周围环境吸收、积蓄某种元素或者难以降解的微生物,使其再机体内浓度超过环境浓度的现象,被称作生物的富集作用,如重金属和农药等的富集现象。
【小问6详解】
与森林生态系统相比,农田的抵抗力稳定性较低,原因是物种少,营养结构简单,自我调节能力弱。
22. 全球瞩目的联合国《生物多样性公约》第十五次缔约方大会第一阶段会议于2021年10月11日在云南昆明开幕,旨在倡导推进全球生态文明建设,强调人与自然是生命共同体。请回答下列有关问题:
(1)保护生物的多样性是在_______、_________、_______3个层次上采取保护战略和保护措施,______是对生物多样性最有效的保护,
(2)在“蒲公英→麻雀→蛇”这条食物链中:
①蒲公英可以作为工业原料,蛇可以作为制药原料。以上可说明生物多样性具有______价值。
②在上述食物链中,麻雀数目的增多,导致蛇的数目也增多,但蛇增多后,麻雀数目受到抑制。这种内在的调节作用属于_________机制,同时也说明生物多样性具有_______价值。
(3)生态工程的优点是________。“三北防护林”被誉为“世界生态工程之最”,该工程依据的基本原理主要是______(答出2个)。
【答案】22. ①. 基因 ②. 物种 ③. 生态系统 ④. 就地保护
23. ①. 直接 ②. 负反馈调节 ③. 间接
24. ①. 少消耗、多效益、可持续 ②. 协调原理、自生原理
【解析】
【分析】1、生物多样性包括3个层次:遗传多样性(所有生物拥有的全部基因)、物种多样性(指生物圈内所有的动物、植物、微生物)、生态系统多样性。
2、生物多样性的价值:直接价值:是指能为人类提供形式多样的食物、纤维、燃料和建材等。间接价值:是指对生态平衡、生物圈稳态的调节功能。潜在价值:指目前人类尚不清楚的价值。
【小问1详解】
生物圈内所有的植物、动物和微生物及其拥有的全部基因和各种各样的生态系统,共同构成了生物多样性,保护生物的多样性是在基因、物种和生态系统3个层次上采取保护战略和保护措施,就地保护是对生物多样性最有效的保护,另外迁地保护也是保护生物多样性的措施之一。
【小问2详解】
①蒲公英可以作为工业原料,蛇可以作为制药原料,这都表现为对人类的直接用途,因而以上可说明生物多样性具有直接价值。
②在上述食物链中,麻雀数目的增多,导致蛇的数目也增多,但蛇增多后,麻雀数目受到抑制。这种内在的调节作用属于负反馈调节机制,进而维持生态系统内部结构稳定,该事实说明生物多样性具有间接价值。
【小问3详解】
生态工程的典型优点是少消耗、多效益、可持续,进而实现了可持续发展;“三北防护林”利用了多种适宜当地的物种,被誉为“世界生态工程之最”,该工程依据的基本原理主要是自生原理和协调原理。
23. 以鲜蓝莓为原料天然发酵制作蓝莓酒和蓝莓醋的过程如图所示。请结合过程和相关知识回答下列问题:
(1)制作蓝莓酒的微生物来自_______,因此过程①冲洗时不要过度冲洗。
(2)利用该生物生产蓝莓酒的原理是_________(用反应简式表达),酒精发酵旺盛时的环境条件是无氧,且温度为_______℃。
(3)过程③和过程④所用微生物的主要区别是_______,工业生产中为大量获得这两种菌种,常采用______(填“固体”、“半固体”或“液体”)培养基进行培养。
(4)过程④是在_______时,醋酸菌将蓝莓汁中的糖分解成醋酸;过程⑤当_________时,醋酸菌将乙醇转化为乙醛,再将乙醛转变为醋酸,此时酒精为醛酸菌提供了________。
(5)鉴定蓝莓酒的方法是在酸性条件下用_________检测样液;鉴定蓝莓醋的常用方法是检测发酵液前后的____变化。
【答案】(1)附着在蓝莓表皮上的野生酵母菌
(2) ①. C6H12O6→酶→2C2H5OH(酒精)+2CO2+能量 ②. 28
(3) ①. 前者有核膜包被的细胞核,后者无核膜包被的细胞核 ②. 液体
(4) ①. 氧气、糖源都充足 ②. 缺少糖源 ③. 碳源和能源
(5) ①. 重铬酸钾溶液 ②. pH
【解析】
【分析】制作蓝莓酒的微生物是酵母菌,来源于蓝莓皮上野生的酵母菌;酵母菌既能进行有氧呼吸,也能进行无氧呼吸,则呼吸类型为兼性厌氧型;原理:在有氧条件下,酵母菌大量繁殖,无氧条件下进行酒精发酵。
【小问1详解】
制作蓝莓酒的微生物来自附着在蓝莓皮上的野生酵母菌,因此①冲洗时不要过度冲洗,防止微生物被冲洗掉。
【小问2详解】
该酵母菌的呼吸类型是兼性厌氧型,在无氧条件下可产生酒精,因此利用该生物生产蓝莓酒的原理是C6H12O62C2H5OH(酒精)+2CO2+少量能量。酵母菌适宜的生长温度为28℃左右,因此酒精发酵旺盛时是缺氧环境,且温度为28℃。
【小问3详解】
过程③为酒精发酵,需要的菌种为酵母菌,为真核生物,过程④为果醋发酵,需要的菌种为醋酸菌,为原核生物,真核生物和原核生物最主要的区别是有无核膜包被的细胞核,前者有核膜包被的细胞核,后者无核膜包被的细胞核。扩大培养微生物应该用液体培养基。
【小问4详解】
醋酸菌是异养需氧菌,因此图④过程,是在氧气和糖源都充足时,醋酸菌将蓝莓汁中的糖分直接分解成醋酸;图⑤过程,当缺少糖源时,醋酸菌将乙醇变为乙醛,再将乙醛变为醋酸,此时酒精为醋酸菌提供了碳源和能源。
【小问5详解】
酒精在酸性条件下与重铬酸钾反应呈灰绿色。因此鉴定酒精是在酸性条件下用重铬酸钾溶液检测样液,蓝莓醋生产过程中产生的醋酸会使培养液的pH降低,因此鉴定蓝莓醋的常用方法是检测发酵液前后的pH的变化。比较项目
范围
实例
种内斗争
同种生物的个体之间
大鲈鱼以小鲈鱼为食
竞争
不同种生物个体之间
大草履虫与双核小草履虫混合放养后,大草履虫因在食物中竞争失败而死亡
组别
1
2
3
4
土壤处理
灭菌
不灭菌
灭菌
不灭菌
湿润
湿润
较干燥
较干燥
生产者固定
来自陆地的植物残体
初级消费者摄入
初级消费者同化
初级消费者呼吸消耗
能量[105J/(m2•a)]
90
42
84
13.5
3
A
B
C
D
微生物
酵母菌
醋酸菌
毛霉
乳酸菌
生物学分类
真核生物
原核生物
真核生物
原核生物
代谢类型
异养兼性厌氧型
异养需氧型
异养需氧型
异养厌氧型
适宜温度
18~30℃
30~35℃
15~18℃
室温
主要用途
酿酒、发面
酿醋、酸奶
制作腐乳
制作泡菜
河北省石家庄市赵县七县联考2023-2024学年高二下学期3月月考生物试题(原卷版+解析版): 这是一份河北省石家庄市赵县七县联考2023-2024学年高二下学期3月月考生物试题(原卷版+解析版),文件包含精品解析河北省石家庄市赵县七县联考2023-2024学年高二下学期3月月考生物试题原卷版docx、精品解析河北省石家庄市赵县七县联考2023-2024学年高二下学期3月月考生物试题解析版docx等2份试卷配套教学资源,其中试卷共29页, 欢迎下载使用。
河北省承德市2023-2024学年高二下学期3月阶段性测试联考生物试卷: 这是一份河北省承德市2023-2024学年高二下学期3月阶段性测试联考生物试卷,共12页。
湖南省衡阳市2023-2024学年高一下学期3月联考生物试卷(原卷版+解析版): 这是一份湖南省衡阳市2023-2024学年高一下学期3月联考生物试卷(原卷版+解析版),文件包含精品解析湖南省衡阳市2023-2024学年高一下学期3月联考生物试卷原卷版docx、精品解析湖南省衡阳市2023-2024学年高一下学期3月联考生物试卷解析版docx等2份试卷配套教学资源,其中试卷共29页, 欢迎下载使用。

