宁夏回族自治区石嘴山市2022_2023学年高一地理上学期11月期中试题含解析
展开满分:100分考试时长:100分钟
一、单选题
“太阳大,地球小,太阳带着地球跑;地球大,月亮小,地球带着月亮跑”。重温儿时的童谣,结合下图完成下列问题。
1. 童谣中出现的天体,按先后顺序排列的是( )
A. 恒星、行星、卫星
B. 恒星、小行星、流星
C. 星云、恒星、行星
D. 恒星、行星、小行星
2. 图中较低一级的天体系统的中心天体是( )
A. 太阳
B. 地球
C. 月球
D. 恒星
【答案】1. A2. B
【解析】
【1题详解】
太阳属于恒星,地球属于行星,月球属于卫星,童谣中出现的天体,按先后顺序排列为恒星、行星、卫星,故本题只能选A。
【2题详解】
图中最低基本的天体系统是地月系,其中心天体是地球,故答案选B。
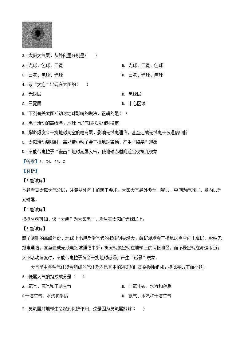
中国科学院紫金山天文台工作人员于2010年12月6日在太阳观测图像中发现,太阳“脸上”新长出一颗“大痣”(如下图所示),其面积是地球表面积的数倍,中心区域的温度约为3 600摄氏度,而边缘地区则要超过5 800摄氏度。据此回答下列各题。
3. 太阳大气层,从外向里分别是( )
A. 光球、色球、日冕B. 光球、日冕、色球
C. 日冕、色球、光球D. 日冕、光球、色球
4. 该“大痣”出现在太阳的( )
A. 光球层B. 色球层
C. 日冕层D. 中心区域
5. 下列有关太阳活动对地球影响的说法,正确的是( )
A. 黑子活动的高峰年,地球上的气候状况相对稳定
B. 耀斑爆发会干扰地球高空的电离层,影响无线电通信,甚至造成无线电长波通信中断
C. 太阳活动增强时,高能带电粒子会干扰地球磁场,产生“磁暴”现象
D. 高能带电粒子“轰击”地球高层大气,使地球赤道附近出现极光现象
【答案】3. C4. A5. C
【解析】
【3题详解】
本题考查太阳大气分层。注意从外向里的题干要求。太阳大气最外侧为日冕层,中间为色球层,最内层为光球层。
【4题详解】
根据材料可知,该“大痣”为太阳黑子,发生在太阳的光球层上。
【5题详解】
黑子活动的高峰年份,地球上出现反常气候的概率明显增大;耀斑爆发会干扰地球高空的电离层,影响无线电通信,甚至造成无线电短波通信中断;极光现象出现在地球上的两极地区,而不是出现在赤道附近;太阳活动增强时,高能带电粒子流会干扰地球磁场,产生“磁暴”现象。
大气是由多种气体混合组成的气体及浮悬其中的液态和固态杂质所组成。据此完成下面小题。
6. 低层大气的组成成分是( )
A. 氧气、氮气和干洁空气B. 二氧化碳、水汽和杂质
C干洁空气、水汽和杂质D. 氮气、水汽和干洁空气
7. 臭氧层对地球生命起到保护作用,这是因为臭氧层能够( )
A. 吸收太阳紫外线辐射B. 降低大气中二氧化碳的含量
C. 遏制光化学反应发生D. 促进绿色植物进行光合作用
【答案】6. C7. A
【解析】
【分析】
【6题详解】
大气是多种气体等物质的混合物,低层大气主要由干洁空气、水汽和杂质三部分组成,C符合题意;氧气、氮气、二氧化碳等只是干洁空气的组成部分,排除ABD。故选C。
【7题详解】
臭氧层能够强烈吸收太阳紫外线,从而使到达地表的紫外线减少,从而避免地表生物因受过多紫外线照射而受到伤害,因此臭氧层对地球生命起到保护作用,A符合题意;臭氧层不能降低大气中二氧化碳的含量,不能 遏制光化学反应发生,也不能促进绿色植物进行光合作用,排除BCD。故选A。
【点睛】大气主要由干洁大气、水汽和杂质构成,其中干洁大气由多种气体混合组成,主要成分有N2、O2、Ar、CO2等,氮气(N2)体积分数占比约为78%,氧气(O2)占比约为21%,其他气体占比约为1%。
我国西藏阿里地区的冈底斯藏医学院海拔高,自然环境恶劣,地理位置偏远,过去学校的电力供应一直比较紧张,学校建成太阳能光伏发电站后,实现了24小时不间断供电。据此完成下面小题。
8. 青藏高原地区太阳辐射丰富的原因是( )
A. 海拔高,空气稀薄B. 云层厚,大气透明度低
C. 阴雨天多,大气保温作用强D. 纬度低,晴朗天气多
9. 青藏地区除太阳能外,其它能源也很丰富。下列选项中与太阳辐射无关的是( )
A. 柴达木盆地的天然气B. 藏南谷地的地热
C. 青藏地区北部的风能D. 雅鲁藏布江的水能
【答案】8. A9. B
【解析】
【8题详解】
西藏地区位于青藏高原,海拔高,空气稀薄,水汽少,晴天多,大气对太阳辐射的削弱作用强,到达地面的太阳辐射强,A正确;青藏高原地区以晴朗天气为主,云层较薄,BC错误;西藏地区纬度较低,太阳高度角较大,也是太阳能丰富的原因,但由于我国比西藏地区纬度更低的地方太阳辐射并不强,因此纬度较低和太阳高度角较大不是西藏地区太阳能丰富的主要原因,D错误。所以选A。
【9题详解】
柴达木盆地的天然气是地质时期生物能固定的太阳能转化而来,与太阳辐射密切相关,A不符合题意;藏南谷地的地热的能量来源于地球内部,与太阳辐射无关,B符合题意;青藏地区北部的风能和雅鲁藏布江的水能来源于大气运动和水循环,而大气运动和水循环的主要能源来自于太阳辐射,因此这些能源与太阳辐射密切相关,CD不符合题意。所以选B。
【点睛】影响太阳辐射的因素主有:纬度高低;天气状况;海拔高低;日照时间长短。1、纬度高低:纬度越低,太阳辐射越强。2、天气状况:我国东部地区阴天多,太阳辐射少;西北地区深居内陆,降水少,多晴天,太阳辐射多。3、海拔高低:海拔高,空气稀薄,大气透明度好,太阳辐射强。4、日照时间长短:日照时间长,太阳辐射强。
下图示意生物出现以来地球大气中O2、CO2的含量变化。完成下面小题。
10. 地球上生物出现后( )
A. CO2的含量不断上升B. O2的含量上升
C. O2和CO2含量保持稳定D. O2和CO2含量变化呈正相关
11. 按由老到新的年代顺序,下列排序正确的是( )
A. 蕨类植物→被子植物→裸子植物B. 三叶虫→鱼类→恐龙
C. 元古宙→古生代→太古宙D. 哺乳动物→爬行动物→两栖动物
【答案】10. B11. B
【解析】
【10题详解】
读图分析,地球上生物出现后,O2的含量上升,B正确;CO2的含量先上升,后波动下降,AC错误;O2和CO2含量变化趋势不一致,二者不是呈正相关的关系,D错误。故选B。
【11题详解】
根据地质年代及生物演化的顺序判断可知,按由老到新的顺序:蕨类植物→裸子植物→被子植物,A错误;三叶虫→鱼类→恐龙,B正确;太古宙→元古宙→古生代,C错误;两栖动物→爬行动物→哺乳动物,D错误。故选B。
【点睛】地质年谱“宙、代、纪、世”的详细划分宙、代、纪、世。1、宙:地质时代从古至今共划分为冥古宙、太古宙、元古宙和显生宙。2、代:元古宙又划分为古元古代、中元古代和新元古代;显生宙划分为古生代、中生代和新生代。其中新元古代的晚期,划分出一个震旦纪,目前只适用于中国3、纪:古生代划分为寒武纪、奥陶纪、志留纪、泥盆纪、石炭纪和二叠纪中生代划分为三叠纪、侏罗纪和白垩纪:新生代划分为第三纪和第四纪。4、世:纪以下还可以再划分为世;如寒武纪分为早寒武世、中寒武世、晚寒武世;奥陶纪分为早奥陶世、中奥陶世、晚奥陶世;石炭纪分为早、中、晚石炭世;第三纪:古新世、始新世、渐新世、中新世、上新世第四纪:(早、中、晚)更新世、全新世。7地质时代单位(宙、代、纪、世)相对应的地层单位(宇、界、系、统),如太古宙形成的地层称太古宇,古生代形成的中、晚寒武世形成的地层分别称为下、中、上寒武统。
2022年9月18日14时44分在台湾花莲县发生6.9级地震,震源深度10千米。完成下面小题。
12. 发生地震时,位于花莲县附近海域的海轮,将出现( )
A. 上下颠簸B. 先上下颠簸,后左右摇晃
C. 左右摇晃D. 先左右摇晃,后上下颠簸
13. 本次地震的震源位于( )
A. 地壳B. 上地幔C. 下地幔D. 地核
【答案】12. A13. A
【解析】
【12题详解】
横波给人的感觉是水平晃动,纵波给人的感觉是上下颠簸;由于横波不能穿过液体,因此海轮只能感受到纵波,将出现上下颠簸,感受不到横波的左右摇晃,A正确、BCD错。故选A。
【13题详解】
由材料可知本次地震的震源深度为10千米,地壳的平均厚度约39-41km,可判断出震源位于地壳,A正确;地幔位于莫霍界面以下,平均深度为39-41千米以下,BC错;地核位于2900千米以下的古登堡界面以下,D错。故选A。
【点睛】地震波有纵波和横波之分。纵波的传播速度较快,可以通过固体、液体和气体传播;横波的传播速度较慢,只能通过固体传播。横波给人的感觉是水平晃动,纵波给人的感觉是上下颠簸,由于纵波的速度快,因此地震时居民的感觉是先上下颠簸后水平晃动。
读图,完成下面小题。
14. 形成风的直接原因是( )
A. a箭头B. b箭头C. c箭头D. d箭头
15. 表示地转偏向力的箭头是( )
A. a箭头B. b箭头C. c箭头D. d箭头
【答案】14. A15. C
【解析】
【分析】
【14题详解】
水平面上存在的气压梯度,产生了水平气压梯度力,它促使大气由高压流向低压,从而形成风。水平气压梯度力是形成风的直接原因。并且水平气压梯度力的方向垂直于等压线,由高压指向低压,因此据图可知,a为水平气压梯度力,A正确。故选A。
【15题详解】
地转偏向力的方向永远与风向垂直,摩擦力的方向与风向相反,因此由图分析可知,b为风向,c为地转偏向力,d为摩擦力,C正确。故选C。
【点睛】本题主要考查形成风的原因。
“海绵城市”是指城市像海绵一样,在适应环境变化和应对自然灾害等方面具有良好“弹性”,下雨时吸水、蓄水、渗水、净水,干旱时将蓄存的水“释放”并加以利用。据此完成下面小题。
16. 建设“海绵城市”对水循环环节的影响是( )
A. 增加地表径流B. 减少植物蒸腾C. 减少地下径流D. 增加下渗
17. 某班同学为北京市建成“海绵城市”献计献策,下列措施可行的有( )
①扩大绿地面积②治理水污染③减少开采地下水④地面铺设透水砖
A. ①②B. ①④C. ②③D. ③④
【答案】16. D17. B
【解析】
【16题详解】
材料信息表明,“海绵城市”是指城市像海绵一样,下雨时吸水、蓄水、渗水、净水,需要时将蓄存的水“释放”并加以利用。因此建设“海绵城市”可以增加雨水下渗,增加地下径流,从而减少地表径流量,因此AC不符合题意,D符合题意;“海绵城市”建设中会注重绿化,因此不可能减少植物蒸腾,B不符合题意。故选D。
【17题详解】
扩大绿地面积,会增强涵养水源的能力,应是海绵城市”建设的重要途径,①符合题意;治理水污染、减少开采地下水与海绵城市建设关系不大,②、③不符合题意;地面铺设透水砖,可增加下渗,有利于“吸水”、渗水,就地消纳雨水,有利于建成“海绵城市”,④符合题意。综上所述,B符合题意,排除ACD。故选B。
【点睛】海绵城市建设应遵循生态优先等原则,将自然途径与人工措施相结合,在确保城市排水防涝安全的前提下,最大限度地实现雨水在城市区域的积存、渗透和净化,促进雨水资源的利用和生态环境保护。
18. 引起大气运动的根本原因是( )
A. 地表起伏不平B. 地表冷热不均C. 同一水平面上有气压差D. 地转偏向力
【答案】B
【解析】
【详解】大气运动最简单的形式是热力环流,地面受热不均导致空气的垂直运动,从而使得同一水平面的气压产生差异,同一水平面上的气压差异导致空气产生水平运动,因此引起热力环流的根本原因、也是大气运动的根本原因,即地表冷热不均,B符合题意;地表起伏不平不是直接引起大气运动的原因,同一水平面上有气压差是产生水平运动的直接原因,地转偏向力不是产生大气运动的原动力,只是改变大气运动的方向,因此排除ACD。故选B。
由于城市人口集中,工业发达,释放了大量的人为热量,导致城市气温高于郊区,从而引起城市和郊区之间的局地热力环流,称之为城市风。读城市风示意图,完成下面小题。
19. 市区和郊区相比,市区近地面( )
A. 气温高,气压高B. 气温高,气压低C. 气温低,气压低D. 气温低,气压高
20. 若在图中规划布局某化工厂,为了减少城市风对市区的污染,应选择在( )
A. 甲地B. 乙地C. 丙地D. 丁地
【答案】19. B20. C
【解析】
【分析】
【19题详解】
由材料可知,市区气温高于郊区。气温高,空气膨胀上升,近地面形成低压;郊区气温较低,气压较高,近地面形成高压,所以市区和郊区相比,近地面气温高,气压低,ACD错误,选项B正确。故选B。
【20题详解】
城市和郊区之间形成小型热力环流,风向由郊区吹向城市,甲、乙、丁三地在热力环流内,丙在环流圈外;化工厂大气污染严重,如果布局在图中甲、乙、丁处,大气污染物会随风吹向市区,对市区造成污染,ABD错误;而丙地可以减少城市风对市区的污染,C正确。故选C。
【点睛】城市热岛效应是指城市因大量的人工发热、建筑物和道路等高蓄热体及绿地减少等因素,造成城市“高温化”。在近地面温度图上,郊区气温变化很小,而城区则是一个高温区,就象突出海面的岛屿,由于这种岛屿代表高温的城市区域,所以就被形象地称为城市热岛。形成城市热岛效应的主要因素有城市下垫面、人工热源、水气影响、空气污染、绿地减少、人口迁徙等多方面的因素。
读亚洲局部区域某时刻近地面等压线分布图,完成下面小题。
21. 此时,P地的风向为( )
A. 东北风B. 东南风
C. 西南风D. 西北风
22. 此时,P、Q、M、N四地风力最大的是( )
A. P地B. Q地
C. M地D. N地
【答案】21. D22. A
【解析】
21题详解】
P地东侧为低压中心,故水平气压梯度力指向东侧,此地为北半球,地转偏向力向右侧发生偏转,故该地此时盛行西北风,D正确,排除其他选项。故选D。
【22题详解】
同一幅等压线图中,等压线越稀疏风力越小,等压线越密集风力越大。P、Q、M、N四地中,P地等压线最为密集,Q、M、N等压线都较为稀疏,故P地风力最大,A正确,排除其他选项。故选A。
【点睛】气象上把风吹来的方向确定为风的方向。因此,风来自北方叫做北风,风来自南方叫做南风。气象台站预报风时,当风向在某个方位左右摆动不能肯定时,则加以“偏”字,如偏北风。当风力很小时,则采用“风向不定”来说明。
下图是太平洋170°W附近三个观测站水温随深度的变化曲线图。读图完成下面小题。
23. 图中三个观测站按照纬度由高到低排列,依次是( )
A. ①②③B. ③②①C. ①③②D. ②③①
24. 深度超过1千米后,海水温度变化较小的主要原因是( )
A. 受太阳活动影响小B. 受地热能影响大
C. 受太阳辐射影响小D. 受人类活动影响小
25. 有关水循环说法不正确的是( )
A. 促使圈层之间的能量交换和物质运动
B. 影响全球生态和气候,塑造地表形态
C. 人类活动深刻地影响水循环各个环节
D. 维持全球水的动态平衡,促进陆地水体更新
【答案】23. B24. C25. C
【解析】
【23题详解】
根据海水表层水温可以判断纬度的高低,由图可知,①地表层水温20℃,②地表层水温25℃,③地表层水温15℃,根据海水水温由赤道(低纬)向两极(高纬)递减可知,纬度由高到低排列为③①②。B正确,A、C、D错误。故选B。
24题详解】
海水热量主要来自太阳辐射,海水表层受到太阳辐射升温明显,超过一千米深度后,随深度增加,受太阳辐射的影响减小,水温变化较小,C符合题意;1千米以下海水温度变化较小,与太阳活动、地热能、人类活动影响小无关,排除A、B、D。故选C。
【25题详解】
水循环过程中水在地表各圈层中运动,从而促使圈层之间的能量交换和物质运动,A说法正确,不符合题意;水循环促使圈层之间的能量交换和物质运动,从而影响全球生态和气候,塑造地表形态,B说法正确,不符合题意;人类活动对地表径流等环节影响明显,但对海洋蒸发、海洋降水和水汽输送等环节影响很小,并不能深刻地影响水循环各个环节,C说法错误,符合题意;水循环过程中水在地表各圈层中运动,从而维持全球水的动态平衡,促进陆地水体更新,D说法正确,不符合题意。故选C。
【点睛】太阳辐射为地球提供光和热,维持地表温度。为海水运动、大气运动和生物活动的提供动力。
图为世界局部地区示意图,据此完成问题。
26. 影响红海与波斯湾海水盐度差异的主要因素可能是( )
A. 太阳辐射B. 降水量C. 入海径流D. 与外海连通状况
27. 货轮从红海进入阿拉伯海可能出现的现象及原因是( )
A. 吃水变浅、海水温度的变化B. 吃水变浅、海水密度的变化.
C. 吃水变深、海水温度的变化D. 吃水变深、海水密度的变化
【答案】26. C27. D
【解析】
【26题详解】
红海和波斯湾纬度相当,太阳辐射相差不大,A错误;读图分析,红海和波斯湾气候特征相似,都是热带沙漠气候,降水少,B错误;波斯湾有多条入海径流即河流注入,稀释了海水,而红海周边几乎没有河流注入,因而使波斯湾的盐度比红海低,C正确。轮廓都比较封闭,海水与外海交换少,D错误;故选C。
【27题详解】
红海是世界上盐度最高的海域,因而其密度比阿拉伯海高;邮轮从红海进入阿拉伯海后由于密度变小,吃水线会变深,排除ABC;D符合题意,故选D。
【点睛】海水盐度因海域所处纬度位置不同而有差异,主要受纬度、河流、海域轮廓、洋流等的影响。在外海或大洋,影响盐度的因素主要有降水,蒸发等;在近岸地区,盐度则主要受河川径流的影响。
诗云:“钱塘一望浪波连,顷刻狂润横眼前;看似平常江水里,蕴藏能量可惊天。”潮头初临时,江面闪现出一条白线,伴之以隆隆的声响,潮头由远而近,飞驰而来,潮头推拥,鸣声如雷,顷刻间,潮峰耸起一面三四米高的水墙直立于江面,喷珠溅玉,势如万马奔腾。据此完成下面小题。
28. 诗中描述的海水运动形式是( )
A. 海浪B. 洋流C. 海啸D. 潮汐
29. 对该现象蕴藏能量的合理利用方式是( )
A养殖B. 发电C. 观潮D. 捕鱼
【答案】28. D29. B
【解析】
【28题详解】
“潮头初临时………势如万马奔腾”可知,该现象为钱塘江大潮,描述的海水运动形式为潮汐,D正确,ABC排除,故选D。
【29题详解】
“蕴藏能量可惊天”可知能量巨大,可以用于潮汐发电,B正确;养殖、观潮和捕鱼都不是对能量的利用,ACD错误,故选B。
【点睛】等温线图判断洋流:等温线弯曲位置为洋流的位置;洋流流向与等温线弯曲方向相同;由水温高流向水温低为暖流,水温低流向水温高为寒流。
30. 对欧洲西部地区增温增湿作用显著的洋流是( )
A. 北大西洋暖流B. 北太平洋暖流C. 北赤道暖流D. 南赤道暖流
【答案】A
【解析】
【分析】
【详解】北大西洋暖流位于欧洲西部大西洋沿岸,北太平洋暖流位于太平洋,所以对欧洲西部地区增温增湿作用显著的洋流是北大西洋暖流,不是北太平洋暖流 ,故A正确,B错误;北赤道暖流和南赤道暖流位于赤道附近,距离欧洲西部较远,故CD错误。故本题选A。
二、综合题(40分)
31. 读下图,回答下列问题。
下图为地震波的传播速度与地球内部圈层划分示意图。
(1)写出数字代表的地理事物名称:E____界面;F____界面;②曲线代表____波;①曲线代表____波。
(2)写出字母代表的地球内部圈层名称:C____;B____;A____。
(3)在2900千米处地震波的传播特点____
【答案】(1) ①. 莫霍 ②. 古登堡 ③. 纵 ④. 横
(2) ①. 外核 ②. 地幔 ③. 地壳
(3)纵波下降,横波完全消失
【解析】
【分析】本题以地震波的传播速度与地球内部圈层划分示意图为材料,设置3道小题,涉及地震波的特征、地球内部圈层结构等相关知识点,考查学生获取和解读地理信息、调动和运用地理知识的能力,体现区域认知、综合思维的学科素养。
【小问1详解】
E为地壳和地幔的分界面,称为莫霍界面;F为地幔和地核的分界面,称为古登堡界面;②曲线传播速度比①曲线快,因此②曲线代表纵波,①曲线代表横波。
【小问2详解】
地球内部自外向内分为地壳、地幔、地核三个圈层,A为地壳、B为地幔;地核进一步分为内核和外核,D为内核,C为外核。
【小问3详解】
图中②曲线代表纵波,①曲线代表横波。读图可知,在2900千米处地震波波速发生了明显变化,表现为纵波速度突然下降,横波完全消失。
32. 读图,回答下列问题。
(1)近地面大气直接的热源是____(填序号),对地面起保温作用的是____(填序号),有霜的夜晚②比较____(强或弱)。
(2)多云的白天比晴朗的白天气温低,这与____(填序号)过程有关。
(3)甲、乙、丙、丁四点的气压大小,按从大到小的顺序排列为____。
(4)一般情况下,甲、乙两地对应的天气状况分别是甲地____,乙地____,两地气温较高的是____
【答案】(1) ①. ③ ②. ② ③. 弱
(2)④(3)乙甲丁丙
(4) ①. 阴雨 ②. 晴朗 ③. 甲
【解析】
【分析】本题以等压面示意图和大气受热过程示意图为背景材料,设置4道小题,涉及到大气受热过程、热力环流等相关知识,主要考查学生对基本知识、基本原理的掌握情况。
【小问1详解】
地面辐射是近地面大气直接的热源,图中③为地面辐射;对地面起保温作用的是大气逆辐射,对应图中②;有霜的夜晚降温快,大气逆辐射(②)比较弱。
【小问2详解】
多云的白天比晴朗的白天气温低,是因为多云的白天大气对太阳辐射的削弱作用强,到达地面的太阳辐射较少。图中④表示大气对太阳辐射的削弱作用,因此与④过程有关。
【小问3详解】
垂直方向上海拔越高气压越低,因此气压甲>丁、乙>丙;丙丁位于同一水平面上,丁处等压面向高处凸出,丙处等压面向低处凸出,得知丁为高压,丙为低压,气压丁>丙;近地面气压状况与高空气压状况相反,因此甲为低压,乙为高压,气压乙>甲。综上所述,甲、乙、丙、丁四点的气压大小,按从大到小的顺序排列为乙甲丁丙。
【小问4详解】
根据上题可知,近地面甲为低压,盛行上升气流,多阴雨天气;乙为高压,盛行下沉气流,多晴朗天气;近地面大气受热,空气上升,形成低压,遇冷空气下沉形成高压,因此两地气温较高的是甲。
33. 读水循环示意图,回答下列问题。
(1)写出图中部分箭头序号表示的水循环环节的名称。
③____;④____;⑥____;⑦____。
(2)能使陆地水体得到不断补充的最主要的水循环类型是____;未登陆的台风参与的水循环类型是____。
(3)人类修建水库主要影响的水循环环节是____(填图中序号),我国东南季风主要参与的是____环节(填图中序号)。
【答案】(1) ①. 水汽输送 ②. 降水 ③. 地下径流 ④. 蒸腾
(2) ①. 海陆间循环 ②. 海上内循环
(3) ①. ⑤ ②. ③
【解析】
【分析】本大题以“水循环示意图”为材料设置试题,涉及水循环环节、类型等相关内容,考查学生获取和解读地理信息,调动和运用地理知识和基本技能的能力,体现综合思维、人地协调观的地理核心素养。
【小问1详解】
根据所学知识并结合图示可知,①环节是蒸发、②环节是降水、③环节是水汽输送、④环节是降水、⑤环节是地表径流、⑥环节是地下径流、⑦环节是植物蒸腾。
【小问2详解】
按照水循环发生的领域,将其分为三类,海陆间循环、海上内循环、陆地内循环。发生在海洋和陆地之间的水循环,被称为海陆间循环,且海陆间循环能使陆地水体得到不断补充和更新。台风发生于热带海洋上,未登陆的台风参与的水循环是海上内循环。
【小问3详解】
修建水库主要影响的是地表径流,图中序号是⑤,我国东南季风从海洋吹向陆地,主要参与的是海陆间循环,对应的环节是水汽输送,图中序号是③
34. 读大洋表层海水温度、盐度、密度随纬度的变化图,回答下列问题。
(1)图中字母A、B、C中代表海水温度的是____,代表海水盐度的是____,代表海水密度的是____。
(2)全球海水温度水平分布规律大致是____,主要的影响因素是____;全球海水盐度水平分布规律大致是____。
(3)C线中数值在南北回归线附近出现最大值的主要原因是____,
(4)B线中数值在赤道附近低的原因____
【答案】(1) ①. A ②. C ③. B
(2) ①. 由低纬向高纬递减 ②. 太阳辐射 ③. 由副热带海区向南北两侧递减
(3)降水量小,蒸发量大
(4)温度高,海水受热膨胀,体积增大,密度小
【解析】
【分析】本题以大洋表层海水温度、盐度、密度随纬度的变化图为背景材料设置题目,涉及海水温度、盐度、密度的分布规律及影响因素,主要考查获取和解读地理信息的能力、调动和运用地理知识的能力、描述和阐释地理事物的能力、论证和探讨地理问题能力,培养学生对区域的认知、综合思维、地理实践力和人地协调观等地理学科核心素养。
【小问1详解】
读图结合所学知识可知,全球海水的温度,大致由低纬向高纬递减,所以A曲线表示海水的温度;副热带海区所处的纬度较低,水温较高,蒸发量大,而降水较少,所以盐度最高,全球海水的盐度由由副热带海区向南北两侧递减,所以C曲线表示海水的盐度;水温高,海水密度小,所以B曲线表示海水的密度。
【小问2详解】
据图可知,全球海水温度水平分布规律大致是由低纬向高纬递减,主要是因为纬度越低获得的太阳辐射越多,海水温度越高。读图可知,全球海水盐度水平分布规律大致是由副热带海区向南北两侧递减。
【小问3详解】
图中C曲线表示海水的盐度曲线,副热带海区所处的纬度较低,长期受副热带高气压带控制,降水较少,多晴天,水温较高,蒸发量大,所以盐度最高。
【小问4详解】
图中B曲线表示海水密度,根据所学知识可知,海水温度越高,密度越低,赤道附近海水温度高,因此密度低。
35. 读“大气垂直分层示意图”,回答下列问题。
(1)A是____层,其直接热源是____,大气温度随高度升高而____(填“升高”或“降低”)。
(2)B是____层,其上层中的____吸收大量太阳紫外线,使大气增温。
(3)适合航空飞行的是____层;天气现象复杂多变的是____层;人造卫星在轨运行期间,主要是在____层运行(请填图中字母)。
【答案】(1) ①. 对流 ②. 地面(辐射) ③. 降低
(2) ①. 平流 ②. 臭氧
(3) ①. B ②. A ③. C
【解析】
【分析】本大题以大气垂直分层示意图为材料设置试题,涉及大气垂直分层及各层的特点等相关内容,考查学生获取和解读地理信息、调动和运用知识、基本技能的能力,描述和阐释地理事物、地理基本原理和规律能力,考察学生的综合思维。
【小问1详解】
根据所学知识可知,大气在垂直方向上分为三层,依次是对流层、平流层、高层大气。据图可知,A为离地面最近的大气层,为对流层;地面辐射是对流层直接热源,因此,该层大气温度随高度升高而降低。
【小问2详解】
据图可知B位于12~50 km,根据所学知识可知,B为平流层,该层上层中的臭氧吸收紫外线而使大气增温。
【小问3详解】
新疆生产建设兵团2022_2023学年高三地理上学期11月月考试题含解析: 这是一份新疆生产建设兵团2022_2023学年高三地理上学期11月月考试题含解析,共23页。试卷主要包含了选择题等内容,欢迎下载使用。
新疆阿图什市克孜勒苏柯尔克孜自治州2022_2023学年高二地理上学期期中试题含解析: 这是一份新疆阿图什市克孜勒苏柯尔克孜自治州2022_2023学年高二地理上学期期中试题含解析,共14页。试卷主要包含了单选题,综合题等内容,欢迎下载使用。
宁夏中卫市中宁县2022_2023学年高一地理上学期10月月考试题含解析: 这是一份宁夏中卫市中宁县2022_2023学年高一地理上学期10月月考试题含解析,共22页。试卷主要包含了选择题,综合题等内容,欢迎下载使用。

