广东省2022_2023学年高三化学下学期第三次阶段考试试题
展开本试卷分选择题和非选择题两部分,共10页,满分100分,考试用时75分钟。
注意事项:
1.答卷前,考生务必用黑色字迹的钢笔或签字笔将自己的姓名、考号填写在答题卷上。
2.选择题每小题选出答案后,用2B铅笔把答题卷上对应题目的答案标号涂黑:如需改动,用橡皮擦干净后,再选涂其它答案;不能答在试卷上。
3.非选择题必须用黑色字迹的钢笔或签字笔作答,答案必须写在答题卷各题目指定区域内的相应位置上;如需改动,先划掉原来的答案,然后再写上新的答案;不准使用铅笔和涂改液,不按以上要求作答的答案无效。
4.考生必须保持答题卡的整洁,考试结束后,将答题卷收回。
相对原子质量 H=1 O=16 C1=35.5 C=59 Zn=65
第一部分选择题(共44分)
一、选择题:本题共16小题,共44分。第1~10小题,每小题2分;第11~16小题,每小题4分。在每小题给出的四个选项中,只有一项是符合题目要求的。
1.广东人爱“饮茶”,毛泽东有“饮茶粤海未能忘”诗句。下列说法错误的是
A.茶饼浸泡前要掰成小块,可使之更快浸出茶香
B.使用沸水泡茶,可加速茶叶中物质的溶解
C.茶叶封装时常附带一包铁粉,可减慢茶叶的氧化
D.某温度下测得茶水的pH=6.6,则该茶水一定呈酸性
2.化学与生活息息相关。下列叙述错误的是
A.热的碳酸钠溶液可用于去除餐具的油污
B.明矾和二氧化氯均可作净水剂,且净水原理相同
C.硫酸钡可用于胃肠X射线造影检查
D.电热水器用镁棒防止内胆腐蚀,采用的是牺牲阳极保护法
3.化学与生活、科技及环境密切相关。下列说法正确的是
A.温室气体是形成酸雨的主要物质
B.过量服用阿司匹林引起酸中毒后,可用静脉注射NaHCO3溶液的方法解毒
C.食品袋中放置的CaO可直接防止食品氧化变质
D.太阳能电池阵使用的材料是半导体,其主要成分是SiO2
4.设NA为阿伏加德罗常数的值。下列说法不正确的是
A.标准状况下,22.4 L CCl4中,原子数大于5NA
B.71g Cl2与足量烧碱溶液反应制备漂白液,转移的电子数为NA
C.1 L 0.1 ml/L Na[Ag(CN)2]溶液中CN-的数目为0.2 NA
D.1 ml C2H6O中含碳氢单键数可能为5NA
5.下列方案能达到实验目的是
A.用水萃取CCl4中的溴
B.用排饱和石灰水集气法收集Cl2
C.用丁达尔效应鉴别FeCl3溶液和Fe(OH)3胶体
D.用饱和的Na2CO3溶液除去Cl2中混有的HCl
6.下列反应的离子方程式正确的是
A.Na与水反应:Na+ H2O=Na++OH-+ H2↑
B.硫化钠水解反应:S2-+ H3O+HS-+H2O
C.稀醋酸滴入NaOH溶液中:H++OH-= H2O
D.氯氧化钠溶液中通入足量二氧化碳:CO2+OH-=HCO3-。
7.下列化学用语正确的是
A.Br原子的价电子排布式:3d104S24p5B.NH4H的电子式:
C.聚丙烯的结构简式D.HCIO的结构式:H-O-CI
8.某种由六种元素形成的抗癌药物的结构简式如图所示,其中W、X、Y、Z是原子序数依次增大的短周期主族元素,W、Y同主族,Y、Z的最外层电子数之和是X的最外层电子数的2倍。下列叙述不正确的是
A.W的最简单氢化物与Z的单质混合后可产生白烟
B.X与W的第一电离能:X
D.X的一种单质和化合物ZX2均可用于自来水消毒
9.下列关于实验仪器和操作说法不正确的是
A.研究浓度对化学平衡的影响B.制备并检验乙烯
C.用盐酸溶液滴定氢氧化钠溶液D.除去溴苯中的苯
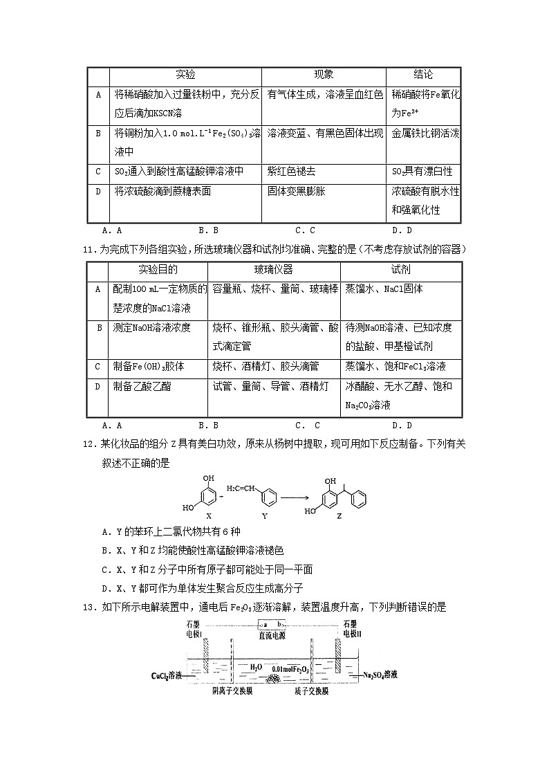
10.下列实验中,对应的现象以及结论都正确且两者具有因果关系的是
A.A B.B C.C D.D
11.为完成下列各组实验,所选玻璃仪器和试剂均准确、完整的是(不考虑存放试剂的容器)
A.A B.B C. C D.D
12.某化妆品的组分Z具有美白功效,原来从杨树中提取,现可用如下反应制备。下列有关叙述不正确的是
A.Y的苯环上二氯代物共有6种
B.X、Y和Z均能使酸性高锰酸钾溶液褪色
C.X、Y和Z分子中所有原子都可能处于同一平面
D.X、Y都可作为单体发生聚合反应生成高分子
13.如下所示电解装置中,通电后Fe2O3逐渐溶解,装置温度升高,下列判断错误的是
A.a是电源的负极
B.通电一 段时间后,石墨电极Ⅱ附近可能收集到一种能使澄清石灰水变浑浊的气体C.随着电解的进行,CuCl2溶液浓度变大
D.当0.01 ml Fe2O3完全溶解时,至少产生气体336 mL(折合成标准状况下)
14.我国科学家研发了一种水系可逆Zn-CO2电池,电池工作原理如图所示,电极材料为金属锌和选择性催化材料,图中的双极膜层间的H2O解离成H+和OH-,并在直流电场作用下分别向两极迁移。下列说法正确的是
A.电解质溶液2一定是碱性溶液
B.充电时,每生成标况下11.2 L O2在阳极可生成65 g Zn
C.放电时,1 ml CO2转化为HCOOH,转移的电子数为2NA
D.放电时,电池总反应为2Zn+ O2+ 4OH-+ 2H2O= 2Zn(OH)42-
15.t ℃时,向蒸馏水中不断加入NaA溶液,溶液中c2(OH-)与c(A-)的变化关系如图所示。下列叙述错误的是
A.该温度下,H2O的Kw为1×10-14
B.该温度下,A-的水解常数梳的数量级为10-11
C.溶液中:c(HA)+c(H+)=c(OH-)
D.x点溶液中:c(Na+)>c(A-)>c(HA)>c(H+)
16.常压下羰基化法精炼镍的原理为Ni(s)+ 4CO(g)Ni(CO)4(g)。230℃时,该反应的平衡常数。已知:Ni(CO)4的沸点为42.2℃,固体杂质不参与反应。
第一阶段:将粗镍与CO反应转化成气态Ni(CO)4;
第二阶段:将第一阶段反应后的气体分离出来,加热至230℃制得高纯镍。
下列判断正确的是
A.升高温度,该反应的平衡常数减小
B.该反成达到平衡时,v生成[Ni(CO)4]=4v生成(CO)
C.第一阶段,在30℃和50℃两者之间选择反应温度,选30℃
D.第二阶段,Ni(CO)4分解率较低
第二部分非选择题(56分)
二、解答题(共56分)
17.(14分) CuCl2是常见的化学试剂,某学习小组利用废铜屑“湿法”制备CuCl2·2H2O。
氯化铜在小同温度下结晶形成的结晶水合物
回答下列问题:
(1)仪器a的名称为,NaOH溶液的作用是。
(2) “湿法”制备CuCl2的离子方程式为,实验中,H2O2的实际用量要大于理论用量,原因是。
(3)为得到纯净的CuCl2·2H2O晶体,反应完全后要进行的操作是:除去其他可能的金属离子后,过滤,向滤液中持续通入HCl气体,加热蒸发浓缩,,过滤,洗涤,低温干燥,其中,持续通入HCl的作用是。
(4)查阅资料:[Cu(H2O)4]2+(蓝色)+4C1-[CuCl4]2-(黄色)+4H2O,设计实验证明CuCl2溶液中存在上述平衡:取少量蓝色CuCl2稀溶液于试管中,。
(5)查阅资料:[CuCl4]2-比[Cu(H2O)4]2+更稳定:与Cu2+配位时,Cl-比H2O的配位能力更
强,原因可能是。
18.(14分)三氯化六氨合钻[C(NH3)6]Cl3是一种重要的化工原料。利用含钴废料(含少量Fe、Al等杂质)制取[C(NH3)6]Cl3的工艺流程如图所示:
已知:①“酸浸”过滤后的滤液中含有C2+、Fe2+、Fe3+、Al3+等。
②Ksp[C(OH)2]=1×10-14.2、Ksp[C(OH)3]=1×10-43.7
Ksp[Fe(OH)3]=1×10-37.4、Ksp[Al(OH)3]=1×10-32.9
溶液中金属离子物质的量浓度低于1.0×10-5ml/L时,可认为沉淀完全。
③C2+还原性较弱,但[C(NH3)6]2+具有较强还原性。
回答下列问题:
(1)C位于元素周期表,基态C2+价层电子的电子排布图为。
(2)写出除杂过程中NaClO3参与反应的化学方程式。
(3)“除杂”过程中加Na2CO3调节pH后会生成两种沉淀,同时得到含c(C2+)=0.1 ml/L的滤液,调节pH的范围为。
(4)下列说法错误的是。
A.制备[C(NH3)6]3+时,“混合”过程中加入NH4C1的作用是抑制NH3·H2O的电离,防止生成C(OH)2沉淀,同时参与反应提供NH4+
B.稳定常数是指中心原子(或离子)与配体发生反应形成配合物的平衡常数,用K稳表示,K稳值越大,表示生成的配合物越稳定。[C(NH3)6]2+的K稳值比[C(NH3)6]3+小。
C.“氧化”过程后分离提纯时,将反应后的混合物趁热过滤,待滤液冷却后加入适量浓盐酸的目的是:增大c(Cl-),降低[C(NH3)6]Cl3在水中的溶解度,有利于其结晶析出
D.为了得到较大颗粒的[C(NH3)6]Cl3晶体,可采取的措施是将滤液快速冷却
(5)含量测定。通过碘量法可测定产品中的钻元素的含量。称取0.10 g产品加入稍过暈的NaOH溶液并加热,将C完全转化为难溶的C(OH)3,过滤洗涤后将滤渣完全溶于硫酸中,向所得的溶液中加入过量的KI和2~3滴淀粉溶液,再用0.010 ml/L的Na2S2O3溶液滴定(反应原理:C3++I-→C2++I2、I2+S2O32-→I-+ S4O62-),达到滴定终点时消耗Na2S2O3溶液24.00 mL,以下说法正确的是。
A.装有Na2S2O3溶液的酸式滴定管装液前要先检漏、蒸馏水洗、标准液润洗
B.滴定时要适当控制滴定速度,边滴边摇动锥形瓶(接近终点时改为滴加半滴Na2S2O3溶液),直到溶液颜色从无色变为蓝色,达到滴定终点
C.平行滴定时,须重新装液并调节液面至“0”刻度或“0”刻度以下
(6)计算产品中钴元素的含量为。(答案保留三位有效数字)
19.(14分)化合物G是合成一种杀虫剂的重要中间体,其合成路线如图:
回答下列问题
(1)E中含氧官能团的名称为和,因此E可分别发生水解反应和(写出一种即可)。
(2)A生成B的反应类型为。
(3)写出B生成C的反应方程式。
(4)W的分子式为C10H7NO4F3Cl,其结构简式为。
(5)写出所有满足下列条件的A的同分异构体。
①分子中含有苯环,不含其它环;②核磁共振氢谱有3组峰。
(6)根据上述信息,写出以为主要原料制备合成路线。(无机试剂任选)
20.(14分)Ⅰ.利用温室气体CO2和CH4制备燃料合成器,计算机模拟单个二氧化碳分子与甲烷分子的反应历程如图所示:
已知:leV为1电子伏特,表示一个电子(所带电量为-1.6×10-19C)经过1伏特的电位差加速后所获得的动能。
(1)制备合成气CO、H2总反应的热化学方程式为。
(2)向密闭容器,中充入等体积的CO2和CH4,测得平衡时压强对数lg p(CO2)和lg p(H2)的关系如图所示。(压强的单位为:MPa)
①T1T2(填“>” “<”或“=”)。
②温度为T1时,该反应的压强平衡常数Kp= MPa2。
Ⅱ.丙烯是重要的有机合成原料。由丙烷制备丙烯是近年来研究的热点,主要涉及如下反应:
反应ⅰ:2C3H8(g)+O2(g)2C3H6(g) +2H2O(g)kJ/ml
反应ii:2C3H8(g)+7O2(g)6CO(g)+8H2O(g)kJ/ml
(3)在压强恒定为100 kPa条件下,按起始投料n(C3H8):n(O2)=2:1匀速通入反应器中,在不同温度下反应相同时间,测得丙烷和氧气的转化率如下图。
①线(填“L1”或“L2”)表示丙烷的转化率。
②温度高丁T1K后曲线L2随温度升高而降低的原因为。
③当温度高于T2时,L1和L2重合的原因可能是。
Ⅲ.综合利用CO2有利于实现碳中和,在某CO2催化加氢制CH3OH的反应体系中,发生的主要反应有:
Ⅰ.CO2(g) +H2(g)CO(g)+ H2O(g)kJ·ml-1
Ⅱ.CO(g) + 2H2(g)CH3OH(g) kJ·ml-1
Ⅲ.CO2(g) +3H2(g)CH3OH(g) +H2O(g) kJ·ml-1
(4) 5MPa时,往某密闭容器中按投料比n(H2):n(CO2)=3:1充入H2H2和CO2。反应达到平衡时,测得各组分的物质的量分数随温度变化的曲线如图所示。
①图中Y代表(填化学式)。
②在上图中画出反应达到平衡时,n(H2)/n(CO2)随温度变化趋势图(只用画220℃以后),
化学参考答案
17.除注明外,每空2分,共14分
(1)三颈烧瓶(1分);吸收挥发出来的HCl,防止污染空气(1分)。
(2) Cu+H2O2+2H+Cu2++ 2H2O :
H2O2受热及在铜离子催化下会分解导致损耗。
(3)降温至26~42℃结晶;
抑制Cu2+水解,并增大Cl-浓度,有利于CuCl2·2H2O结晶。
(4)向其中加入少量NaCl固体,振荡,溶液由蓝色变为黄绿色。
(5) Cl的电负性比O小,对孤电子对的吸引能力稍弱,更易给出,而且Cl-带负电荷,比电中性的H2O更易与阳离子配位。
18.每空2分,共14分
(1)第四周期第Ⅷ族(第四行第9列);
(2) 6FcCl2+ NaClO3+ 6HCl=6FeCl3+ NaCl+ 3H2O
(3)4.7~7.4
(4)D
(5)C
(6)14.2%
19.除注明外每空2分,共14分
(1)每空1分:酯基;羟基;消去反应(或取代反应、酯化反应)(氧化反应不对)
(2)加成反应
(3)
(4)
(5)
(6)每个步骤1分:
20.除注明外,每空2分
(1) CO2(g)+CH4(g)=2CO(g)+2H2(g) △H=+(E5-E1)NA eV/ml
(数值1分,单位1分,若化学式或状态或配平写错则倒扣1分)
(2)①>(1分)② 0.01
(3)①L2(1分)
②两个反应均为放热反应,温度升高,化学平衡逆向移动,导致丙烷转化率降低
③温度高于T2时,反应ⅱ几乎不发生(反应ⅱ的平衡常数几乎为0)
(4)①CH3OH
②
实验
现象
结论
A
将稀硝酸加入过量铁粉中,充分反
应后滴加KSCN溶
有气体生成,溶液呈血红色
稀硝酸将Fe氧化为Fe3+
B
将铜粉加入1.0 ml.L-1 Fe2(SO4)3溶
液中
溶液变蓝、有黑色固体出现
金属铁比钢活泼
C
SO2通入到酸性高锰酸钾溶液中
紫红色褪去
SO2具有漂白性
D
将浓硫酸滴到蔗糖表面
固体变黑膨胀
浓硫酸有脱水性
和强氧化性
实验目的
玻璃仪器
试剂
A
配制100 mL一定物质的楚浓度的NaCl溶液
容量瓶、烧杯、量筒、玻璃棒
蒸馏水、NaCl固体
B
测定NaOH溶液浓度
烧杯、锥形瓶、胶头滴管、酸
式滴定管
待测NaOH溶液、已知浓度
的盐酸、甲基橙试剂
C
制备Fe(OH)3胶体
烧杯、酒精灯、胶头滴管
蒸馏水、饱和FeCl3溶液
D
制备乙酸乙酯
试管、量筒、导管、酒精灯
冰醋酸、无水乙醇、饱和
Na2CO3溶液
温度
15℃以下
15~25.7℃
26~42℃
42℃以上
结晶水合物
CuCl2·4H2O
CuCl2·3H2O
CuCl2·2H2O
CuCl2·H2O
1
2
3
4
5
6
7
8
9
10
11
12
13
14
15
16
D
B
B
C
C
D
D
C
B
D
C
C
C
C
B
A
广东省广东实验中学2022-2023学年高三下学期第三次阶段考试化学试题: 这是一份广东省广东实验中学2022-2023学年高三下学期第三次阶段考试化学试题,共10页。
广东省广东实验中学2022-2023学年高三下学期第三次阶段考试化学试题: 这是一份广东省广东实验中学2022-2023学年高三下学期第三次阶段考试化学试题,共10页。试卷主要包含了下列方案能达到实验目的是,下列反应的离子方程式正确的是,下列化学用语正确的是等内容,欢迎下载使用。
广东省广州市广东实验中学2022-2023学年高三第三次阶段考试化学试题含解析: 这是一份广东省广州市广东实验中学2022-2023学年高三第三次阶段考试化学试题含解析,共27页。试卷主要包含了5 C=59 Zn=65, 化学与生活息息相关, 设NA为阿伏加德罗常数的值, 下列化学用语正确的是等内容,欢迎下载使用。

