题型10反应微观机理分析速率方程及其应用-2024年高考化学二轮题型归纳与变式演练(新高考)
展开TOC \ "1-2" \h \u \l "_Tc14916" PAGEREF _Tc14916 \h 1
\l "_Tc19383" 【考向一】基元反应及其反应机理分析 PAGEREF _Tc19383 \h 1
\l "_Tc18816" 【考向二】能垒图、过渡态理论及其反应机理分析 PAGEREF _Tc18816 \h 4
\l "_Tc12144" 【考向三】催化剂、活化能及其反应机理 PAGEREF _Tc12144 \h 9
\l "_Tc16047" 【考向四】循环反应机理图像分析 PAGEREF _Tc16047 \h 13
\l "_Tc28916" 【考向五】速率方程与速率常数的有关计算 PAGEREF _Tc28916 \h 16
\l "_Tc4235" 【考向六】外界条件对速率与速率常数的影响 PAGEREF _Tc4235 \h 19
\l "_Tc19266" 【考向七】速率常数与平衡常数的转化 PAGEREF _Tc19266 \h 22
\l "_Tc22687" PAGEREF _Tc22687 \h 25
【考向一】基元反应及其反应机理分析
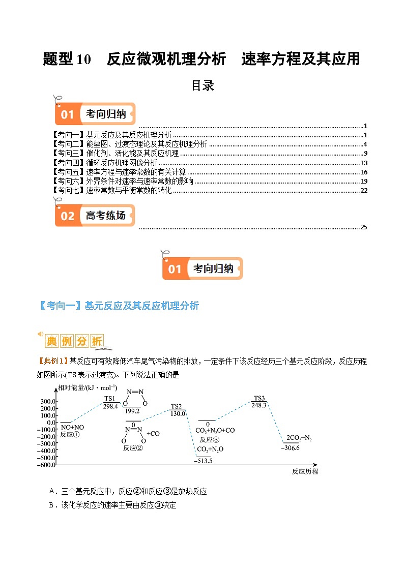
【典例1】某反应可有效降低汽车尾气污染物的排放,一定条件下该反应经历三个基元反应阶段,反应历程如图所示(TS表示过渡态)。下列说法正确的是
A.三个基元反应中,反应②和反应③是放热反应
B.该化学反应的速率主要由反应③决定
C.增大压强,反应物的转化率降低
D.温度过高可能导致催化剂失去活性,反应速率急剧下降,汽车尾气污染物增多
【答案】AD
【解析】A.由图可知,反应②和③的反应物总能量大于生成物总能量,属于放热反应,故A正确;
B.正反应活化能最大的是反应①,活化能越大反应速率越慢,整个反应由最慢的一步决定,则该化学反应的速率主要由反应①决定,故B错误;
C.由图可知,该过程的总反应为2CO(g)+2NO(g)=N2(g)+2CO2(g),增大压强,平衡正向移动,反应物的转化率增大,故C错误;
D.总反应为放热反应,提高反应温度,平衡逆向移动,且温度过高可能导致催化剂失去活性,反应速率急剧下降,汽车尾气污染物NO浓度增多,故D正确;
故选:AD。
1.基元反应:
大多数的化学反应不能一步完成,在微观上是分几步完成的,这每一步反应都叫一个基元反应
如:反应H2O2+2Br-+2H+===Br2+2H2O,通过大量实验提出它们微观过程如下:
①H++H2O2H3Oeq \\al(+,2)
②H3Oeq \\al(+,2)+Br-===H2O+HOBr
③HOBr+H++Br-===H2O+Br2
2.反应历程:
由基元反应构成的反应序列,又称反应机理。
(1)总反应:2NO+2H2N2+2H2O
(2)反应历程
①2NO+H2N2O+H2O(慢)
②2N2O2N2+O2(快)
③2H2+O22H2O(更快)
(3)决速反应:在反应历程中,反应速率最慢的基元反应
(4)决速浓度:最慢反应中反应物的浓度决定总反应的反应速率
(5)特点:
a.不同的化学反应,反应历程不同。
b.同一反应在不同条件下的反应历程也可能不同。
c.反应历程的差别造成了化学反应速率的快慢差异。
d.对于由多个基元反应组成的化学反应,其反应的快慢由最慢的一步基元反应决定。
【变式1-1】中国科学家研究在Pd/SVG催化剂上H2还原NO生成N2和NH3的路径,各基元反应及活化能Ea(kJ·ml-1)如图所示,下列说法错误的是
A.生成NH3的各基元反应中,N元素均被还原
B.在Pd/SVG催化剂上,NO更容易被H2还原为NH3
C.决定NO生成NH3速率的基元反应为NH2NO→NHNOH
D.生成NH3的总反应方程式为2NO+5H22NH3+2H2O
【答案】C
【解析】A.图示可知,生成氨气的过程为:NO→HNO→NH2O→NH2OH→NH2→NH3,每步反应中N元素化合价均是降低,被还原,A正确;
B.NO被还原为N2的最大活化能明显大于还原生成NH3,故在该催化剂作用下,NO更容易被还原为NH3,B正确;
C.生成NH3的基元反应中,NH2O+H→NH2OH这一步活化能最大,相同条件下反应速率最慢,是决定NO生成NH3速率的基元反应,C错误;
D.由图可知,总反应为NO与H2反应生成NH3和H2O,对应反应的化学方程式:2NO+5H22NH3+2H2O,D正确;
故选C。
【变式1-2】(2023上·新疆乌鲁木齐·高三乌鲁木齐市第九中学校考)我国学者结合实验与计算机模拟结果,研究了CO2与H2在TiO2/Cu催化剂表面生成CH3OH和H2O的部分反应历程(包含反应①~⑤,共5个基元反应)如图所示,其中吸附在催化剂表面的物种用*标注.
下列说法错误的是
A.反应①为放热反应B.反应②的活化能Ea=0.68eV
C.反应④可表示为HO*+H*=H2O*D.反应⑤为H2O从催化剂表面脱附的过程
【答案】A
【解析】A.由图示可知,反应①吸收的能量大于放出的能量,因此该反应为吸热反应,故A错误;
B.反应②的反应物与过渡态的能量差值为,即为该反应的活化能,故B正确;
C.反应④中,转化成,此过程中CO未发生变化,因此反应可表示为,故C正确;
D.反应⑤中,转化为,从催化剂表面脱附,故D正确;
故答案为A。
【考向二】能垒图、过渡态理论及其反应机理分析
【典例2】(2023·河南·统考二模)某反应可有效降低汽车尾气污染物的排放,其反应热。一定条件下该反应经历三个基元反应阶段,反应历程如图所示(TS表示过渡态),下列说法正确的是( )
A.三个基元反应中只有③是放热反应
B.该化学反应的速率主要由反应②决定
C.该过程的总反应为
D.
【答案】C
【分析】从图中可得出三个热化学方程式:
①2NO=N2O2 △H1=+199.2kJ/ml
②N2O2+CO=CO2+N2O △H2=-513.5 kJ/ml
③CO2+N2O+CO=2CO2+N2 △H3=-(△E-248.3) kJ/ml
【解析】A.由图可知,三个基元反应中,反应②和反应③的反应物总能量大于生成物的总能量,属于放热反应,A错误;
B.活化能越大反应速率越慢,整个反应由最慢的一步决定,而反应②的活化能最小,故该化学反应的速率不是由反应②决定,B错误;
C.由始态和终态可知,该过程的总反应为NO和CO生成氮气和二氧化碳,过氧为,C正确;
D.由盖斯定律可知,①+②+③得△H=(+199.2kJ/ml)+(-513.5 kJ/ml)+[(-(△E-248.3) kJ/ml)]=-620.9kJ/ml,则△E=554.9 kJ/ml,D错误;
故选C。
1.过渡态理论
过渡态理论认为,反应物分子并不只是通过简单碰撞直接形成产物,而是必须经过一个形成活化络合物的过渡状态,并且达到这个过渡状态需要一定的活化能,再转化成生成物。这与爬山类似,山的最高点便是过渡态。
2.基元反应过渡状态理论
(1)基元反应过渡状态理论认为,基元反应在从反应物到产物的变化过程中要经历一个中间状态,这个状态称为过渡态
AB+C―→[A…B…C]―→A+BC
反应物 过渡态 产物
(2)过渡态是处在反应过程中具有最高能量的一种分子构型,过渡态能量与反应物的平均能量的差值相当于活化能。如:一溴甲烷与NaOH溶液反应的历程可以表示为:
CH3Br+OH-―→[Br…CH3…OH]―→Br-+CH3OH
反应物 过渡态 产物
3.多步反应的活化能及与速率的关系
(1)多步反应的活化能:一个化学反应由几个基元反应完成,每一个基元反应都经历一个过渡态,及达到该过渡态所需要的活化能(如图E1、E2),而该复合反应的活化能只是由实验测算的表观值,没有实际物理意义。
(2)活化能和速率的关系:基元反应的活化能越大,反应物到达过渡态就越不容易,该基元反应的速率就越慢。一个化学反应的速率就取决于速率最慢的基元反应。
(3)能垒(活化能):即反应物状态达到活化状态所需能量。根据变换历程的相对能量可知,最大差值为:其最大能垒(活化能)
(4)在钯基催化剂表面上,甲醇制氢()的反应历程如下图所示,其中吸附在钯催化剂表面上的物种用*标注.
最大能垒
该历程中最大能垒(活化能)179.6,该步骤的基元反应方程式为
(5)曲线上的峰
①峰的个数表示中间反应的个数,不一定表示中间产物的种类
②峰谷
a.峰前的峰谷:表示该中间反应反应物的能量
b.峰后的峰谷:表示该中间反应生成物的能量
4.三步突破能量变化能垒图
【变式2-1】(2023上·广东·高三校联考)叔丁基溴在乙醇中反应的能量变化如图所示。
反应1:
反应2:
下列说法错误的是
A.3种过渡态相比,①最不稳定B.反应1和反应2的都小于0
C.第一个基元反应是决速步骤D.是反应1和反应2共同的催化剂
【答案】D
【解析】A.过渡态能量:①>②>③,过渡态①能量最大,最不稳定,故A正确;
B.根据能量变化可知,反应1和反应2都是放热反应,,故B正确;
C.转化为是第一个基元反应,活化能最大,故C正确;
D.是反应2的反应物,不是催化剂,故D错误;
故选D。
【变式2-2】(2023·湖南岳阳·统考三模)碳酸二甲酯DMC(CH3OCOOCH3)是一种低毒、性能优良的有机合成中间体,科学家提出了新的合成方案(吸附在催化剂表面上的物种用*标注),反应机理如图所示。
下列说法错误的是
A.第2步的基元反应方程式为:CH3O·*+CO2*→CH3OCOO·*
B.反应进程中最大能垒为1.257×104 eV
C.升高温度,可以对于第1步反应的正反应速率增加,对于第3步反应的正反应速率减小
D.适当的提高温度,可以增加碳酸二甲酯的产率
【答案】C
【解析】A.第2步的基元反应方程式为:CH3OH·*+CO2* → CH3OCOO·*,A正确;
B.最大能垒为第1步基元反应:CH3OH*+HO·* → CH3O·*+H2O*,其差值为1.257×104 eV,B正确;
C.升高温度,对于反应速率均增加,C错误;
D.总反应为2CH3OH+CO2 ⥫⥬ CH3OCOOCH3+H2O ΔH>0,为吸热反应;因此适当的提高温度,可以增加碳酸二甲酯的产率,D正确;
故选C。
【考向三】催化剂、活化能及其反应机理
【典例3】(2023上·上海黄浦·高三格致中学校考)铁触媒催化合成氨经历下图所示①⑧步基元反应(从状态I至状态VⅡ):
上图中“ad”表示吸附在催化剂表面的物质。
完成下列问题:
(1)催化反应往往经过物质在催化剂表面的“吸附”过程和脱离催化剂表面的“脱附”过程。其中,“吸附”过程是上图中的第 步基元反应,“脱附”过程是 (填“吸热”或“放热”)过程。
(2)根据上图计算合成氨反应的焓变: △H= 。
【答案】(1) ① 吸热
(2)-92kJ/ml
【解析】(1)由图可知,“ad”表示吸附在催化剂表面的物质,从Ⅰ到Ⅱ的过程中N2和H2变成N2ad和H2ad,代表N2和H2吸附在催化剂的表面,则“吸附”过程是上图中的第①步基元反应;由图可知,NH3da转变为NH3即“脱附”过程吸收了热量,则“脱附”过程是吸热过程;
(2)由图可知,反应的焓变,则反应的焓变;
1.催化剂:存在少量就能显著改变反应速率,反应结束时,其自身的质量、组成和化学性质基本不变的物质。
2.催化特点 :
①高效性,可以大大地加快反应速率。②选择性,反应不同,催化剂不同。③同等程度地加快正、逆反应的速率。④不能改变反应的可能性和平衡常数。
3.催化剂的催化机理:
催化剂的催化过程一般是催化剂跟其中的一种反应物首先发生反应,生成过渡物,然后再跟另外的反应物反应,生成产物,同时催化剂重新生成。催化剂生成的过渡物比没有催化剂生成的过渡物的能量要低,因而使反应更加容易发生和进行。这就是改变了其反应历程。
即催化剂参与化学反应,生成能量更低的中间产物,降低了达到过渡态所需要的活化能,使反应易于发生,速率加快。这就是我们经常说的催化剂改变反应途径,降低反应的活化能。
4.催化剂与活化能 、 焓变
催化剂能降低反应所需活化能,化学反应速率加快,但不影响焓变∆H的大小,不影响平衡。
5.活化能
(1)正反应的活化能:反应物到最高点的能量差Ea正=E1kJ·ml-1
(2)逆反应的活化能:生成物到最高点的能量差Ea逆=E2kJ·ml-1
(3)活化能和反应热的关系
①放热反应:Ea正<Ea逆
②吸热反应:Ea正>Ea逆
(4)活化能和反应速率的关系
①关系:活化能越大,反应速率越慢
②决速反应:活化能最大的反应或速率最慢的反应
③决速浓度:最慢反应中反应物的浓度决定总反应的反应速率
(3)催化反应一般过程(简化的过程):
①反应物扩散到催化剂表面;
②反应物被吸附在催化剂表面;
③被吸附的反应物发生化学反应生成产物;
④产物的解吸。
反应
解吸
吸附
扩散
【变式3-1】(2023上·贵州贵阳·高三统考)丁烯是石油化工基础原料,在石油化工烯烃原料中地位仅次于乙烯和丙烯,我国科学家研究不同催化剂下丁烷脱氢制丁烯,催化反应历程如图所示[注:标*的物质表示吸附在催化剂上的中间产物,表示1个个的能量)]:
下列说法错误的是
A.图示历程中仅包含2个基元反应(一步直接转化为产物的反应)
B.三种催化剂催化效果最好的是催化剂B
C.该反应在高温条件下能自发进行
D.催化剂C时,决速反应的方程式为
【答案】A
【解析】A.基元反应是指断键、成键或同时有断键、成键的过程,据此可知,图示历程中包含3个基元反应,A错误;
B.由反应历程可知,催化剂时活化能最小,催化效果最好,B正确;
C.该反应为,的反应,由,可判断该反应在高温条件下能自发进行,C正确;
D.由图可知,催化剂时,决速反应的方程式为,D正确;
故选A。
【变式3-2】2SO2(g)+O2(g)2SO3(g) ∆H=-198kJ•ml-1。在V2O5存在时该反应机理为:①V2O5+SO2→2VO2+SO3(快);②4VO2+O2→2V2O5(慢)。下列说法不正确的是
A.该反应速率主要由第②步基元反应决定
B.由反应机理可知,V2O5和VO2都是该反应的催化剂
C.V2O5的存在提高了该反应活化分子百分数,使单位时间内有效碰撞次数增加,反应速率加快
D.逆反应的活化能比正反应的活化能大198kJ•ml-1
【答案】B
【解析】A.反应①为快反应,反应②为慢反应,总反应速率由最慢的一步决定,该反应速率主要取决于慢反应,即第②步反应,故A正确;
B.根据反应机理可知,V2O5是反应的催化剂,而VO2是中间产物,故B错误;
C.根据反应机理可知,V2O5是反应的催化剂,所以提高了该反应活化分子百分数,使有效碰撞次数增加,反应速率加快,故C正确;
D.∆H=正反应的活化能﹣逆反应的活化能=-198kJ/ml,所以逆反应的活化能大于198kJ/ml,故D正确;
故选B。
【考向四】循环反应机理图像分析
【典例4】(2023上·福建龙岩·高三福建省龙岩第一中学校考)某种含二价铜微粒[CuII(OH)(NH3)]+的催化剂可用于汽车尾气脱硝,催化机理如图所示,下列说法错误的是
A.[CuII(OH)(NH3)]+可降低该反应的活化能
B.状态②到状态③的过程中N元素被氧化
C.状态③到状态④的过程中有O-H键的形成
D.该脱硝过程的总反应方程式为
【答案】D
【解析】A.从图中可知,[CuII(OH)(NH3)]+为该反应的催化剂,可降低该反应的活化能,A正确;
B.状态②到③的过程中,Cu和N的化合价发生变化,Cu得电子化合价降低,N失电子被氧化,B正确;
C.状态③到④的过程中,生成了水,有H-O键的形成,C正确;
D.从图中可知,该反应的总反应方程式为4NH3+4NO+O2=6H2O+4N2,D错误;
故答案选D。
1.循环流程中物质的判断
(1)有进有出的物质参与反应,常作催化剂;
(2)只进不出的为反应物、原料;
(3)不进只出的物质为生成物、产品。
2.催化工艺的三种形式
(1)直接型
(2)微观型
(3)循环型
①反应物:A和F
②生成物:B和E
③催化剂:C或D,中间产物D或C
3.循环转化机理图像的解读
【变式4-1(2023上·山东·高三校联考)2022年诺贝尔化学奖授予了对点击化学和生物正交化学作出贡献的三位科学家。点击化学的代表反应为“叠氮化物炔烃”反应,其反应原理如图所示(R1和R2代表烷基)。下列说法正确的是
A.整个反应中碳原子的杂化方式共有2种
B.在[Cu]作用下,C-H键断裂并放出能量
C.该反应原理的总反应的原子利用率为100%
D.反应中[Cu]可降低反应的活化能,提高反应速率,降低焓变,提高平衡转化率
【答案】C
【解析】A.整个反应中碳原子的杂化方式共有3种,形成三键的是sp杂化,形成双键的是sp2杂化,全部形成单键的是sp3杂化,故A错误;
B.R1-≡-H在催化剂作用下,C-H碱断裂,但同时又有新的化学键生成,所以无法判断是放热还是吸热,故B错误;
C.该流程中初始反应物为N3-R2和HC≡CR1,最终产物为,总反应的原子利用率为100%,故C正确;
D.该反应中[Cu]为催化剂,可降低反应的活化能,提高反应速率,不能降低焓变,也不能提高平衡转化率,故D错误;
故选:C。
【变式4-2】(2023上·广东·高三校联考)某研究小组对甲烷化的反应路径和机理进行了研究。经过研究发现负载金属Rh催化甲烷化可能存在的两种反应机理如图所示。下列说法中正确的是
A.机理①和机理②的吸附、活化位置均相同
B.吸附在活性金属Rh表面的中间体CO,可能是由吸附在其表面的直接解离产生的
C.同种催化剂,化学反应的途径不同,但反应物的转化率和反应的热效应是相同的
D.反应中只有极性键的断裂和形成
【答案】B
【解析】A.根据示意图中第一步反应可判断机理①和机理②的吸附、活化位置均不同,选项A错误;
B.根据机理①可判断吸附在活性金属Rh表面的中间体CO,是由吸附在其表面的直接解离产生的,选项B正确;
C.同种催化剂,化学反应的途径不同,反应物的平衡转化率和反应的热效应是相同的,选项C错误;
D.二氧化碳中含有极性键,水中含有极性键,氢气中含有非极性键,所以反应中既有极性键的断裂和形成,又有非极性键的断裂,选项D错误;
答案选B。
【考向五】速率方程与速率常数的有关计算
【典例5】已知的速率方程为(k为速率常数,只与温度、催化剂有关)。实验测得,在催化剂X表面反应的变化数据如下:
下列说法正确的是
A.,
B.min时,
C.相同条件下,增大的浓度或催化剂X的表面积,都能加快反应速率
D.保持其他条件不变,若起始浓度为0.200ml·L,当浓度减至一半时共耗时不到50min
【答案】B
【分析】根据表中数据分析,该反应的速率始终不变,的消耗是匀速的,说明反应速率与无关,故速率方程中n=0;
【解析】A.由分析可知,n=0,与浓度无关,为匀速反应,每10min一氧化二氮浓度减小,则,A项错误;
B.由分析可知,n=0,与浓度无关,为匀速反应,t=10min时,瞬时速率等于平均速率,B项正确;
C.速率方程中n=0,反应速率与的浓度无关,C项错误;
D.保持其他条件不变,该反应的反应速率不变,即为,若起始浓度,减至一半时所耗时间为,D项错误;
答案选B。
1、速率常数
(1)含义:速率常数(k)是指在给定温度下,反应物浓度皆为1 ml·L-1时的反应速率。在相同的浓度条件下,可用速率常数大小来比较化学反应的反应速率
(2)速率常数的影响因素:与浓度无关,但受温度、催化剂、固体表面性质等因素的影响,但温度对化学反应速率的影响是显著的,速率常数是温度的函数,同一反应,温度不同,速率常数将有不同的值。通常反应速率常数越大,反应进行得越快。不同反应有不同的速率常数
2、速率方程:
(1)定义:一定温度下,化学反应速率与反应物浓度以其计量数为指数的幂的乘积成正比
(2)表达式:对于反应:aA+bB==pC+qD,则v=kca(A)·cb(B) (其中k为速率常数)
如:①SO2Cl2SO2+Cl2 v=k1c(SO2Cl2)
②2NO22NO+O2 v=k2c2(NO2)
③2H2+2NON2+2H2O v=k3c2(H2)·c2(NO)
例如:基元反应 CO+NO2=CO2+NO
V正 =k正c(CO) c(NO2)
V逆 =K逆c(CO2) c(NO)
其中 K正称为正向反应速率常数,K逆称为逆向反应速率常数, c(CO) 、c(NO2) 、 c(CO2)、 c(NO) 为浓度
V正, V逆为化学反应的瞬时速率。
适用范围: ①基元反应;② 对于非基元反应,其速率方程的浓度的次方与反应方程的计量数无确定关系,需要由实验测得。
【变式5-1】(2023上·安徽合肥)利用反应,可减少汽车尾气对大气的污染。该反应的速率方程可表示为、,其中、分别为正、逆反应的速率常数(与温度有关),与的关系如图所示:
下列说法错误的是
A.升高温度,、均增大
B.曲线②代表
C.要提高单位时间内有害气体的去除率,可研发低温区的高效催化剂
D.℃时,该反应的平衡常数K为10
【答案】B
【解析】A.升高温度化学反应速率加快,、均增大,故A正确;
B.该反应为放热反应,降低温度,正、逆反应速率减小,、也小,平衡正向移动,则,所以曲线③代表,故B错误;
C.该反应的、,易在低温下自发进行,故要提高单位时间内有害气体的去除率,可研发低温区的高效催化剂,故C正确;
D.当时,,反应达到平衡状态,,即,,,故D正确;
故选B。
【变式5-2】(2023上·河南·高三郑州中学校联考)在恒容高压氢气氛围中,CO在铑基催化剂表面主要发生反应为,该反应的速率方程为,其中k为速率常数,下列说法中错误的是
A.充入CO的量越多,平衡体系中的浓度越大
B.在该体系中继续充入可提高反应速率
C.在该体系中加入适量生石灰可提高的平衡产率
D.对铑基催化剂进行修饰可能会进一步提高催化效率
【答案】B
【解析】A.在恒容容器中,充入CO的量越多,生成的的量越多,则平衡时的浓度越大,选项A正确;
B.根据速率方程的表达式可知,该反应的速率与氢气的浓度无关,因此继续充入,反应速率基本不变,选项B错误;
C.在该体系中加入适量生石灰,可吸收生成的水蒸气从而提高的平衡产率,选项C正确;
D.对铑基催化剂进行修饰可能会进一步提高催化效率,选项D正确;
答案选B。
【考向六】外界条件对速率与速率常数的影响
【典例6】(2023上·河北衡水·高三衡水市第二中学校考)为了研究外界条件对分解反应速率的影响,某同学在5支试管中分别加入溶液,并测量收集气体(相同状况)时所需的时间,实验记录如下:
下列说法中不正确的是
A.实验①②研究温度对反应速率的影响
B.实验②③研究催化剂对反应速率的影响
C.实验③⑤研究不同催化剂的催化效果
D.获得相同体积的所需时间:
【答案】B
【解析】A.实验①②温度不同,其他条件都相同,即研究温度对反应速率的影响,A正确;
B.实验②无催化剂,③有催化剂,但二者过氧化氢浓度也不同,即无法得出催化剂对反应速率的影响,B错误;
C.实验③⑤除了催化剂种类不同,其它条件均相同,即可研究不同催化剂的催化效果,C正确;
D.实验①②中,其它条件相同,但②温度高,所以反应时间>;实验②④中,温度相同,但④中过氧化氢浓度大且有催化剂,所以反应时间>,综上反应时间,D正确;
故选B。
1.浓度对反应速率的影响
(1)经验规律:浓度越大,反应速率越快
(2)特殊规律:根据反应速率方程表达式分析。如速率方程为v=kc2(A)c0(B)c-1(C)
①增大c(A),反应速率加快
②增大c(B),反应速率不变
③增大c(C),反应速率减慢
2.若给定几组数据,则必须根据数据分析速率和浓度间的关系,确定浓度对速率的影响。
3.影响化学速率常数k的因素
(1)内因:反应的活化能越小,反应进行得越快,速率常数k越大
(2)外因:与浓度和压强无关
①温度:温度越高,反应速率越快,速率常数k越大
②催化剂:加入催化剂,反应速率加快,速率常数k变大
③固体表面性质:增大固体表面积,反应速率加快,速率常数k变大
4.影响化学平衡常数K的因素
(1)内因:化学反应本身的性质
(2)外因:只与温度有关
①升高温度,吸热反应的平衡常数变大,放热反应的平衡常数变小
②降低温度,吸热反应的平衡常数变小,放热反应的平衡常数变大
【变式6-1】(2023上·广东高三统考期末)恒温恒容条件下,向密闭容器中加入一定量X,发生反应:①X(g)Y(g);②Y(g)Z(g)。已知v=kc (反应物),k为速率常数,如图表明三种物质浓度随时间的变化以及k受温度的影响。下列说法不正确的是
A.反应过程体系的压强始终不变
B.c(Y)随时间先增大后减小
C.随c(X)的减小,反应①、②的速率均逐渐降低
D.温度对反应②的k影响更大
【答案】C
【分析】由左边图中信息可知,浓度随时间变化逐渐减小的曲线为X,浓度随时间变化逐渐增大的曲线为Z,浓度随时间变化先增大后减小的曲线为Y。由右边图中信息可知,反应①的速率常数随温度升高增大的幅度小于反应②的。
【解析】A.因为两反应中,反应物和生成物都只有一种,且化学计量数都为1,所以反应过程中气体的物质的量始终不变,压强始终不变,A正确;
B.由分析可知,c(Y)随时间先增大后减小,B正确;
C.随c(X)的减小,c(Y)先增大后减小,c(Z)不断增大,则反应①的速率逐渐降低,但反应②的速率先升高后降低,C不正确;
D.由分析可知,随着温度的升高,反应②的速率常数增大的幅度更大,所以温度对反应②的k影响更大,D正确;
故选C。
【变式6-2】(2023·河北秦皇岛·统考模拟预测)在一恒容密闭容器中充入NO、,发生反应:。上述反应的正反应速率方程:(k正为正反应速率常数,只与温度、催化剂有关)。某温度下,测得正反应速率与物质浓度的关系如下表所示:
下列说法错误的是
A.
B.NO、的浓度对正反应速率的影响程度相等
C.升高温度,活化分子百分数增大,k正增大
D.其他条件不变,增大压强,k正不变
【答案】B
【解析】A.将实验①②组的数据代入速率方程,得,解得,A正确;
B.由a=2,将实验①③组的数据代入速率方程,得,解得,说明NO的浓度对速率的影响程度大于的,B错误;
C.升高温度,更多分子吸收能量转化为活化分子,活化分子百分数增大,k正增大,C正确;
D .k正受温度影响,其他条件不变,增大压强,但温度不变则k正不变,D正确;
故选:B。
【考向七】速率常数与平衡常数的转化
【典例7】(2023上·安徽宣城)在℃下,向2L恒容密闭容器中充入气体,发生反应: 。速率方程,(、为速率常数,只与温度、活化能有关)。达到平衡时的转化率为50%。若升高温度,达到新平衡时的转化率增大。下列说法正确的是
A.升高温度,增大,减小,
B.当混合气体的密度不变时,反应达到平衡状态
C.℃下,反应达到平衡时
D.℃下,平衡时再充入,的平衡转化率减小
【答案】D
【解析】A.升高温度,正、逆反应速率都增大,正、逆反应速率常数都增大,升高温度,达到新平衡时的转化率增大,则正反应是吸热反应,A错误;
B.反应过程中混合气体的体积和质量均不变,故混合气体的密度一直不变,不能作为反应达到平衡的标志,B错误;
C.平衡时,,,,平衡时,C错误;
D.反应物只有一种气体,正反应是气体分子数增大的反应,充入,相当于对原平衡加压(不改变反应物量),导致的平衡转化率减小,D正确;
故选D。
1、正、逆反应的速率常数与平衡常数的关系
(1)K与k正、k逆的关系
对于反应:aA(g)+bB(g)pC(g)+qD(g),
则:v正=k正·ca(A)·cb(B) (k正为正反应速率常数)
v逆=k逆·cp(C)·cq(D) (k逆为逆反应速率常数)
反应达到平衡时v正=v逆,此时:k正·ca(A)·cb(B)=k逆·cp(C)·cq(D),即:
(2)Kp与k正、k逆的关系
以2NO2N2O4为例,v正=k正·p2(NO2),v逆=k逆·p(N2O4)
反应达到平衡时v正=v逆,此时:k正·p2(NO2)=k逆·p(N2O4)eq \f(k正,k逆)=eq \f(pN2O4,p2NO2)=Kp,即:Kp=eq \f(k正,k逆)
2.可逆反应:a A(g)+b B(g)c C(g)+d D(g)
3.三种平衡常数表达式
(1)浓度平衡常数:Kc=
(2)压强平衡常数:Kp=
(3)物质的量分数平衡常数:Kx=
【变式7-1】(2023·辽宁大连·统考一模)已知总反应: kJ⋅ml()的速率方程为{,k为速率常数],该反应机理可分为两步:
(1) 快
(2) 慢[速率方程,为速率常数,该反应速率近似认为是总反应的速率]。下列叙述正确的是
A.
B.当时,总反应达到平衡
C.总反应中生成物的总键能比反应物的总键能小a kJ•ml
D.恒容时,增大的浓度能增加单位体积内活化分子的百分数,加快反应速率
【答案】A
【解析】A.反应可由反应(1)+(2)得到,由于(1)反应快,反应速率由(2)决定,由可得,将其代入,得出,即可得出,A正确;
B.反应平衡时正逆反应速率相等,则,B错误;
C.正反应放热,断裂化学键吸收的能量小于形成化学键放出的能量,则正反应的活化能比逆反应的活化能小a kJ•ml-1,C错误;
D.增大浓度,活化分子数不变,则其百分数也不变,D错误;
故选A。
【变式7-2】(2023上·广东深圳)为减少环境污染,发电厂试图采用以下方法将废气排放中的进行合理利用,以获得重要工业产品。Burns和Daintn研究发现与合成的反应机理如下:
① 快;
② 快;
③ 慢
其中反应②的速率方程,,、是速率常数。下列说法错误的是
A.反应②的平衡常数
B.反应①的活化能小于反应③的活化能
C.增大压强或使用催化剂可以增大该反应体系中的体积分数
D.要提高合成的速率,关键是提高反应③的速率
【答案】C
【解析】A.反应②平衡常数K= ,反应达到平衡状态c(CO)×c(Cl·)c(COCl·),所以,则,选项A正确;
B.活化能越大,反应速率越慢,反应①是快反应、反应③是慢反应,所以反应①的活化能小于反应③的活化能,选项B正确;
C.催化剂不能使平衡移动,使用合适的催化剂不能改变该反应体系中COCl2(g)的体积分数,选项C错误;
D.反应③是慢反应,慢反应决定总反应速率,要提高合成COCl2的速率,关键是提高反应③的速率,选项D正确;
答案选C。
1.(2023·江苏卷)二氧化碳加氢制甲烷过程中的主要反应为
在密闭容器中,、时,平衡转化率、在催化剂作用下反应相同时间所测得的实际转化率随温度的变化如题图所示。的选择性可表示为。下列说法正确的是
A.反应的焓变
B.的平衡选择性随着温度的升高而增加
C.用该催化剂催化二氧化碳反应的最佳温度范围约为480~530℃
D.450℃时,提高的值或增大压强,均能使平衡转化率达到X点的值
【答案】D
【解析】A.由盖斯定律可知反应的焓变,A错误;
B.为放热反应,升高温度平衡逆向移动,的含量降低,故的平衡选择性随着温度的升高而降低,B错误;
C.由图可知温度范围约为350~400℃时二氧化碳实际转化率最高,为最佳温度范围,C错误;
D.450℃时,提高的值可提高二氧化碳的平衡转化率,增大压强反应I平衡正向移动,可提高二氧化碳的平衡转化率,均能使平衡转化率达到X点的值,D正确。
故选D。
2.(2023·广东卷)催化剂Ⅰ和Ⅱ均能催化反应。反应历程(下图)中,M为中间产物。其它条件相同时,下列说法不正确的是
A.使用Ⅰ和Ⅱ,反应历程都分4步进行B.反应达平衡时,升高温度,R的浓度增大
C.使用Ⅱ时,反应体系更快达到平衡D.使用Ⅰ时,反应过程中M所能达到的最高浓度更大
【答案】C
【解析】A.由图可知两种催化剂均出现四个波峰,所以使用Ⅰ和Ⅱ,反应历程都分4步进行,A正确;
B.由图可知该反应是放热反应,所以达平衡时,升高温度平衡向左移动,R的浓度增大,B正确;
C.由图可知Ⅰ的最高活化能小于Ⅱ的最高活化能,所以使用Ⅰ时反应速率更快,反应体系更快达到平衡,C错误;
D.由图可知在前两个历程中使用Ⅰ活化能较低反应速率较快,后两个历程中使用Ⅰ活化能较高反应速率较慢,所以使用Ⅰ时,反应过程中M所能达到的最高浓度更大,D正确;
故选C。
3.(2023·浙江卷)一定条件下,苯基丙炔()可与发生催化加成,反应如下:
反应过程中该炔烃及反应产物的占比随时间的变化如图(已知:反应I、Ⅲ为放热反应),下列说法不正确的是
A.反应焓变:反应I>反应Ⅱ
B.反应活化能:反应I<反应Ⅱ
C.增加浓度可增加平衡时产物Ⅱ和产物I的比例
D.选择相对较短的反应时间,及时分离可获得高产率的产物Ⅰ
【答案】C
【解析】A.反应I、Ⅲ为放热反应,相同物质的量的反应物,反应I放出的热量小于反应Ⅱ放出的热量,反应放出的热量越多,其焓变越小,因此反应焓变:反应I>反应Ⅱ,故A正确;
B.短时间里反应I得到的产物比反应Ⅱ得到的产物多,说明反应I的速率比反应Ⅱ的速率快,速率越快,其活化能越小,则反应活化能:反应I<反应Ⅱ,故B正确;
C.产物I和产物II存在可逆反应,则产物II和产物I的比值即该可逆反应的平衡常数K,由于平衡常数只与温度有关,所以增加HCl浓度平衡时产物II和产物I的比例不变,故C错误;
D.根据图中信息,选择相对较短的反应时间,及时分离可获得高产率的产物Ⅰ,故D正确。
综上所述,答案为C。
4.(2023·湖南卷)是一种强还原性的高能物质,在航天、能源等领域有广泛应用。我国科学家合成的某(Ⅱ)催化剂(用表示)能高效电催化氧化合成,其反应机理如图所示。
下列说法错误的是
A.(Ⅱ)被氧化至(Ⅲ)后,配体失去质子能力增强
B.M中的化合价为
C.该过程有非极性键的形成
D.该过程的总反应式:
【答案】B
【解析】A.(Ⅱ)被氧化至(Ⅲ)后,中的带有更多的正电荷,其与N原子成键后,吸引电子的能力比(Ⅱ)强,这种作用使得配体中的键极性变强且更易断裂,因此其失去质子()的能力增强,A说法正确;
B.(Ⅱ)中的化合价为+2,当其变为(Ⅲ)后,的化合价变为+3,(Ⅲ)失去2个质子后,N原子产生了1个孤电子对,的化合价不变;M为,当变为M时,N原子的孤电子对拆为2个电子并转移给1个电子,其中的化合价变为,因此,B说法不正确;
C.该过程M变为时,有键形成,是非极性键,C说法正确;
D.从整个过程来看, 4个失去了2个电子后生成了1个和2个,(Ⅱ)是催化剂,因此,该过程的总反应式为,D说法正确;
综上所述,本题选B。
5.(2023·湖南卷)向一恒容密闭容器中加入和一定量的,发生反应:。的平衡转化率按不同投料比随温度的变化曲线如图所示。下列说法错误的是
A.
B.反应速率:
C.点a、b、c对应的平衡常数:
D.反应温度为,当容器内压强不变时,反应达到平衡状态
【答案】B
【解析】A.一定条件下,增大水的浓度,能提高CH4的转化率,即x值越小,CH4的转化率越大,则,故A正确;
B.b点和c点温度相同,CH4的起始物质的量都为1ml,b点x值小于c点,则b点加水多,反应物浓度大,则反应速率:,故B错误;
C.由图像可知,x一定时,温度升高CH4的平衡转化率增大,说明正反应为吸热反应,温度升高平衡正向移动,K增大;温度相同,K不变,则点a、b、c对应的平衡常数:,故C正确;
D.该反应为气体分子数增大的反应,反应进行时压强发生改变,所以温度一定时,当容器内压强不变时,反应达到平衡状态,故D正确;
答案选B。
6.(2023·湖南卷)葡萄糖酸钙是一种重要的补钙剂,工业上以葡萄糖、碳酸钙为原料,在溴化钠溶液中采用间接电氧化反应制备葡萄糖酸钙,其阳极区反应过程如下:
下列说法错误的是
A.溴化钠起催化和导电作用
B.每生成葡萄糖酸钙,理论上电路中转移了电子
C.葡萄糖酸能通过分子内反应生成含有六元环状结构的产物
D.葡萄糖能发生氧化、还原、取代、加成和消去反应
【答案】B
【解析】A.由图中信息可知,溴化钠是电解装置中的电解质,其电离产生的离子可以起导电作用,且在阳极上被氧化为,然后与反应生成和,再和葡萄糖反应生成葡萄糖酸和,溴离子在该过程中的质量和性质保持不变,因此,溴化钠在反应中起催化和导电作用,A说法正确;
B.由A中分析可知,2ml在阳极上失去2ml电子后生成1ml,1ml与反应生成1ml,1ml与1ml葡萄糖反应生成1ml葡萄糖酸,1ml葡萄糖酸与足量的碳酸钙反应可生成0.5 ml葡萄糖酸钙,因此,每生成1 ml葡萄糖酸钙,理论上电路中转移了4 ml电子,B说法不正确;
C.葡萄糖酸分子内既有羧基又有羟基,因此,其能通过分子内反应生成含有六元环状结构的酯,C说法正确;
D.葡萄糖分子中的1号C原子形成了醛基,其余5个C原子上均有羟基和H;醛基上既能发生氧化反应生成羧基,也能在一定的条件下与氢气发生加成反应生成醇,该加成反应也是还原反应;葡萄糖能与酸发生酯化反应,酯化反应也是取代反应;羟基能与其相连的C原子的邻位C上的H()发生消去反应;综上所述,葡萄糖能发生氧化、还原、取代、加成和消去反应,D说法正确;
综上所述,本题选B。
7.(2023·全国卷)“肼合成酶”以其中的配合物为催化中心,可将与转化为肼(),其反应历程如下所示。
下列说法错误的是
A.、和均为极性分子
B.反应涉及、键断裂和键生成
C.催化中心的被氧化为,后又被还原为
D.将替换为,反应可得
【答案】D
【解析】A.NH2OH,NH3,H2O的电荷分布都不均匀,不对称,为极性分子,A正确;
B.由反应历程可知,有N-H,N-O键断裂,还有N-H键的生成,B正确;
C.由反应历程可知,反应过程中,Fe2+先失去电子发生氧化反应生成Fe3+,后面又得到电子生成Fe2+,C正确;
D.由反应历程可知,反应过程中,生成的NH2NH2有两个氢来源于NH3,所以将NH2OH替换为ND2OD,不可能得到ND2ND2,得到ND2NH2和HDO,D错误;
故选D。
8.(2022·北京卷)CO2捕获和转化可减少CO2排放并实现资源利用,原理如图1所示。反应①完成之后,以N2为载气,以恒定组成的N2、CH4混合气,以恒定流速通入反应器,单位时间流出气体各组分的物质的量随反应时间变化如图2所示。反应过程中始终未检测到CO2,在催化剂上有积碳。
下列说法不正确的是
A.反应①为CaO+CO2=CaCO3;反应②为CaCO3+CH4CaO+2CO+2H2
B.t1~t3,n(H2)比n(CO)多,且生成H2速率不变,可能有副反应CH4C+2H2
C.t2时刻,副反应生成H2的速率大于反应②生成H2速率
D.t3之后,生成CO的速率为0,是因为反应②不再发生
【答案】C
【解析】A.由题干图1所示信息可知,反应①为CaO+CO2=CaCO3,结合氧化还原反应配平可得反应②为,A正确;
B.由题干图2信息可知,t1~t3,n(H2)比n(CO)多,且生成H2速率不变,且反应过程中始终未检测到CO2,在催化剂上有积碳,故可能有副反应,反应②和副反应中CH4和H2的系数比均为1:2,B正确;
C.由题干反应②方程式可知,H2和CO的反应速率相等,而t2时刻信息可知,H2的反应速率未变,仍然为2mml/min,而CO变为1~2mml/min之间,故能够说明副反应生成H2的速率小于反应②生成H2速率,C错误;
D.由题干图2信息可知,t3之后,CO的速率为0,CH4的速率逐渐增大,最终恢复到1,说明生成CO的速率为0,是因为反应②不再发生,而后副反应逐渐停止反应,D正确;
答案选C。
9.(2023·浙江卷)标准状态下,气态反应物和生成物的相对能量与反应历程示意图如下[已知和的相对能量为0],下列说法不正确的是
A.
B.可计算键能为
C.相同条件下,的平衡转化率:历程Ⅱ>历程Ⅰ
D.历程Ⅰ、历程Ⅱ中速率最快的一步反应的热化学方程式为:
【答案】C
【分析】对比两个历程可知,历程Ⅱ中增加了催化剂,降低了反应的活化能,加快了反应速率。
【解析】A.催化剂能降低活化能,但是不能改变反应的焓变,因此,A正确;
B.已知的相对能量为0,对比两个历程可知,的相对能量为,则键能为,B正确;
C.催化剂不能改变反应的平衡转化率,因此相同条件下,的平衡转化率:历程Ⅱ=历程Ⅰ,C错误;
D.活化能越低,反应速率越快,由图像可知,历程Ⅱ中第二步反应的活化能最低,所以速率最快的一步反应的热化学方程式为:,D正确;
故答案为:C。
10.(2022·浙江卷)恒温恒容的密闭容器中,在某催化剂表面上发生氨的分解反应:,测得不同起始浓度和催化剂表面积下氨浓度随时间的变化,如下表所示,下列说法不正确的是
A.实验①,,
B.实验②,时处于平衡状态,
C.相同条件下,增加氨气的浓度,反应速率增大
D.相同条件下,增加催化剂的表面积,反应速率增大
【答案】C
【解析】A.实验①中,0~20min,氨气浓度变化量为2.4010-3ml/L-2.0010-3ml/L=4.0010-4ml/L,v(NH3)==2.0010-5ml/(L·min),反应速率之比等于化学计量数之比,v(N2)=v(NH3)=1.0010-5ml/(L·min),A正确;
B.催化剂表面积大小只影响反应速率,不影响平衡,实验③中氨气初始浓度与实验①中一样,实验③达到平衡时氨气浓度为4.0010-4ml/L,则实验①达平衡时氨气浓度也为4.0010-4ml/L,而恒温恒容条件下,实验②相对于实验①为减小压强,平衡正向移动,氨气浓度减小,因此实验②60min时处于平衡状态,根据等效平衡可以判断x<0.2,即x≠0.4,B正确;
C.实验①、实验②中0~20min、20min~40min氨气浓度变化量都是4.0010-4ml/L,实验②中60min时反应达到平衡状态,实验①和实验②催化剂表面积相同,实验①中氨气初始浓度是实验②中氨气初始浓度的两倍,实验①60min时反应未达到平衡状态,相同条件下,增加氨气浓度,反应速率并没有增大,C错误;
D.对比实验①和实验③,氨气浓度相同,实验③中催化剂表面积是实验①中催化剂表面积的2倍,实验③先达到平衡状态,实验③的反应速率大,说明相同条件下,增加催化剂的表面积,反应速率增大,D正确;
答案选C。
11.(2022·广东卷)在相同条件下研究催化剂I、Ⅱ对反应的影响,各物质浓度c随反应时间t的部分变化曲线如图,则
A.无催化剂时,反应不能进行
B.与催化剂Ⅰ相比,Ⅱ使反应活化能更低
C.a曲线表示使用催化剂Ⅱ时X的浓度随t的变化
D.使用催化剂Ⅰ时,内,
【答案】D
【解析】A.由图可知,无催化剂时,随反应进行,生成物浓度也在增加,说明反应也在进行,故A错误;
B.由图可知,催化剂I比催化剂Ⅱ催化效果好,说明催化剂I使反应活化能更低,反应更快,故B错误;
C.由图可知,使用催化剂Ⅱ时,在0~2min 内Y的浓度变化了2.0ml/L,而a曲线表示的X的浓度变化了2.0ml/L,二者变化量之比不等于化学计量数之比,所以a曲线不表示使用催化剂Ⅱ时X浓度随时间t的变化,故C错误;
D.使用催化剂I时,在0~2min 内,Y的浓度变化了4.0ml/L,则(Y) ===2.0,(X) =(Y) =2.0=1.0,故D正确;
答案选D。
12.(2021·山东卷)18O标记的乙酸甲酯在足量NaOH溶液中发生水解,部分反应历程可表示为: 能量变化如图所示。已知为快速平衡,下列说法正确的是
A.反应Ⅱ、Ⅲ为决速步
B.反应结束后,溶液中存在18OH-
C.反应结束后,溶液中存在CH318OH
D.反应Ⅰ与反应Ⅳ活化能的差值等于图示总反应的焓变
【答案】B
【解析】A.一般来说,反应的活化能越高,反应速率越慢,由图可知,反应I和反应Ⅳ的活化能较高,因此反应的决速步为反应I、Ⅳ,故A错误;
B.反应I为加成反应,而与为快速平衡,反应Ⅱ的成键和断键方式为或,后者能生成18OH-,因此反应结束后,溶液中存在18OH-,故B正确;
C.反应Ⅲ的成键和断键方式为或,因此反应结束后溶液中不会存在CH318H,故C错误;
D.该总反应对应反应物的总能量高于生成物总能量,总反应为放热反应,因此和CH3O-的总能量与和OH-的总能量之差等于图示总反应的焓变,故D错误;
综上所述,正确的是B项,故答案为B。
13.(2021·河北卷)室温下,某溶液初始时仅溶有M和N且浓度相等,同时发生以下两个反应:①M+N=X+Y;②M+N=X+Z,反应①的速率可表示为v1=k1c2(M),反应②的速率可表示为v2=k2c2(M) (k1、k2为速率常数)。反应体系中组分M、Z的浓度随时间变化情况如图,下列说法错误的是
A.0~30min时间段内,Y的平均反应速率为6.67×10-8ml•L-1•min-1
B.反应开始后,体系中Y和Z的浓度之比保持不变
C.如果反应能进行到底,反应结束时62.5%的M转化为Z
D.反应①的活化能比反应②的活化能大
【答案】A
【解析】A.由图中数据可知,时,M、Z的浓度分别为0.300和0.125 ,则M的变化量为0.5-0.300 =0.200 ,其中转化为Y的变化量为0.200-0.125 =0.075 。因此,时间段内,Y的平均反应速率为 ,A说法不正确;
B.由题中信息可知,反应①和反应②的速率之比为,Y和Z分别为反应①和反应②的产物,且两者与M的化学计量数相同(化学计量数均为1),因此反应开始后,体系中Y和Z的浓度之比等于 ,由于k1、k2为速率常数,故该比值保持不变,B说法正确;
C.结合A、B的分析可知反应开始后,在相同的时间内体系中Y和Z的浓度之比等于=,因此,如果反应能进行到底,反应结束时有 的M转化为Z,即的M转化为Z,C说法正确;
D.由以上分析可知,在相同的时间内生成Z较多、生成Y较少,因此,反应①的化学反应速率较小,在同一体系中,活化能较小的化学反应速率较快,故反应①的活化能比反应②的活化能大,D说法正确。
综上所述,相关说法不正确的只有A,故本题选A。
14.(2021·湖南卷)铁的配合物离子(用表示)催化某反应的一种反应机理和相对能量的变化情况如图所示:
下列说法错误的是
A.该过程的总反应为
B.浓度过大或者过小,均导致反应速率降低
C.该催化循环中元素的化合价发生了变化
D.该过程的总反应速率由Ⅱ→Ⅲ步骤决定
【答案】D
【解析】A.由反应机理可知,HCOOH电离出氢离子后,HCOO-与催化剂结合,放出二氧化碳,然后又结合氢离子转化为氢气,所以化学方程式为HCOOHCO2↑+H2↑,A正确;
B.若氢离子浓度过低,则反应Ⅲ→Ⅳ的反应物浓度降低,反应速率减慢,若氢离子浓度过高,则会抑制加酸的电离,使甲酸根浓度降低,反应Ⅰ→Ⅱ速率减慢,所以氢离子浓度过高或过低,均导致反应速率减慢,B正确;
C.由反应机理可知,II→III的过程,碳元素化合价升高,因此铁元素化合价降低;IV→I的过程,氢元素化合价降低,因此铁元素化合价升高。所以Fe在反应过程中化合价发生变化,C正确;
D.由反应进程可知,反应Ⅳ→Ⅰ能垒最大,反应速率最慢,对该过程的总反应起决定作用,D错误;
故选D。
1.CO2捕获和转化可减少CO2排放并实现资源利用,原理如图1所示。反应①完成之后,以N2为载气,以恒定组成的N2、CH4混合气,以恒定流速通入反应器,单位时间流出气体各组分的物质的量随反应时间变化如图2所示。反应过程中始终未检测到CO2,在催化剂上有积碳。
下列说法不正确的是
A.反应①为CaO+CO2=CaCO3;反应②为CaCO3+CH4CaO+2CO+2H2
B.t 1~ t 3,n(H2)比n(CO)多,且生成H2速率不变,可能有副反应CH4C+2H2
C.t2时刻,副反应生成H2的速率小于反应②生成H2速率
D.t3之后,生成H2的速率为0,是因为反应②不再发生
【答案】D
【解析】A.由题干图1信息可知,反应①为,结合氧化还原反应配平可得反应②为,A项正确;
B.由题干图2信息可知,,比多,且生成氢气速率不变,且反应过程中始终未检测到二氧化碳,在催化剂上有积碳,故可能有副反应,反应②和副反应中甲烷和氢气的系数比为1:2,B项正确;
C.由题干反应②方程式可知,氢气和一氧化碳的反应速率相等,而时刻信息可知,氢气的反应速率未变,仍然为2mml/min,而CO变为1-2mml/min之间,故能够说明副反应生成氢气的速率小于反应②生成氢气的速率,C项正确;
D.由题干图2信息可知,之后,CO的速率为0,的速率逐渐增大,最终恢复到1,说明CO的速率为0,是因为反应②不再发生,而后副反应逐渐停止反应,不是生成氢气的速率为0,D项错误;
答案选D。
2.(2024·河北·校联考模拟预测)在水溶液中进行的反应:,已知该反应速率方程为(k为常数),为探究反应速率(v)与反应物浓度的关系,在20℃进行实验,所得的数据如下表:
下列结论正确的是
A.反应体系的三种物质中,H+(aq)的浓度对反应速率影响最大
B.速率常数的数值为0.03
C.a、b、c的值分别为1、5、6
D.实验⑤中,
【答案】A
【解析】A.由①②数据得b=1, 由①④数据得a=1,由②③数据得c=2,则反应体系的三种物质中,H+(aq)的浓度对反应速率影响最大,A正确;
B.结合A分析,将①中数据代入中,则,=3.75,B错误;
C.由A分析可知,abc分别为1、1、2,C错误;
D.实验⑤中,,D错误;
故选A。
3.(2023上·全国·高三校联考)在体积均为的I、II密闭容器中都充入和,发生反应:,相对II容器,I容器只改变一个外界条件,测得的物质的量与时间关系如图所示。下列叙述正确的是
A.上述反应中,产物总能量高于反应物总能量
B.相对II容器,I容器改变的条件可能是升温、增大压强
C.I容器中的平衡转化率为
D.II容器中内平均速率为
【答案】D
【分析】观察图示,I容器先达到平衡,说明Ⅰ容器反应速率大于Ⅱ容器,则Ⅰ容器改变的条件可能是升高温度、增大压强、使用催化剂等。同时从图中还可知平衡时容器Ⅱ中氮气的物质的量大于容器Ⅰ中氮气的物质的量,说明Ⅰ容器改变的条件相对于Ⅱ容器而言促使反应平衡逆向移动,若为升高温度,则反应的化学平衡逆向移动,正反应为放热反应。若为增大压强,反应的化学平衡正向移动,则Ⅰ中氮气的物质的量应该大于Ⅱ,故不可能是增大压强。若是使用催化剂,则Ⅰ、Ⅱ平衡时氮气的物质的量应该相同,故不可能是使用催化剂。因此Ⅰ改变的条件是升高温度。
【解析】A.根据分析可知,该反应正反应为放热反应,产物总能量低于反应物总能量,A错误;
B.根据分析可知,Ⅰ容器改变的条件是升高温度,B错误;
C.Ⅰ容器中平衡时生成氮气0.6ml,则消耗NO1.2ml,NO初始物质的量为2ml,NO的转化率为60%,C错误;
D.Ⅱ容器0-10min内生成氮气0.5ml,则消耗NO1ml,0-10min内NO的平均速率为1ml÷2L÷10min=0.05ml·L-1·min-1,D正确;
故答案选D。
4.(2023上·河南洛阳·高三孟津县第一高级中学校考)某次研究性学习活动中,实验小组用和稀硫酸制备,反应较慢。若反应开始时加入少量盐酸,的生成速率大大提高,且不含,可能的反应历程示意图如下。
下列有关分析或评价不正确的是
A.a等于37B.的空间结构为平面三角形
C.为总反应的催化剂D.活化能:反应I大于反应II
【答案】B
【解析】A.根据氧化还原反应中同种元素化合价变化基本规律“不交叉变价”,反应I的离子方程式为是的氧化产物,是的还原产物,故A正确;
B.中心原子Cl的价层电子对数,成键电子对数为3,孤电子对数为1,的空间结构为三角锥形,故B错误;
C.根据反应历程分析,是催化剂,故C正确;
D.由图分析可知,是中间产物,制备过程中几乎没有逸出,说明反应I生成相对较慢,活化能相对较高,而反应2消耗相对较快,活化能相对较低,故D正确;
答案选B。
5.(2023·吉林长春·东北师大附中校考三模)反应的速率方程为(k为速率常数,其中, A、R为常数,为活化能,T为开氏温度,其半衰期反应物消耗一半所需的时间)为0.8/k。改变反应物浓度时,反应的瞬时速率如表所示。下列说法正确的是
A.
B.
C.升温、加入催化剂,缩小容积(加压),均能使k增大,导致反应的瞬时速率加快
D.在过量的B存在时,A剩余12.5%所需的时间是
【答案】D
【分析】由第二组和第四组数据,A浓度相同,B浓度不同,速率相等,可知n=0,再由第一组和第二组数据代入可得,可知m=1;将第一组数据代入,可得k=6.4×10-3,则。
【解析】A.根据数据分析,,,,A错误;
B.由分析可知,速率常数,B错误;
C.速率常数与浓度无关,缩小容积(加压)不会使k增大,C错误;
D.存在过量的B时,反应掉87.5%的A可以看作经历3个半衰期,即,因此所需的时间为,D正确;
故选D。
6.(2023上·广东·高三校联考)某恒定温度下,在一个的密闭容器中充入气体、气体,发生如下反应:,已知“?”代表C、D状态未确定;反应一段时间后达到平衡,测得生成,且反应前后压强比为,则下列说法中正确的是
①该反应的化学平衡常数表达式:
②此时B的转化率为40%
③增大该体系压强,平衡向右移动,化学平衡常数增大
④增加C的量,A、B转化率不变
A.①②③B.②③④C.②④D.③④
【答案】C
【分析】反应一段时间后达到平衡,测得反应前后压强比为,故反应后气体体积减小,C、D至少一种不为气体;在一个的密闭容器中充入气体,气体,则反应前气体总的物质的量为;测得反应前后压强比为,故平衡时气体总的物质的量为;生成,则生成D的物质的量为,反应的B的物质的量为,反应的A的物质的量为,则平衡时,A、B、C、D的物质的量分别为、、、,平衡时气体总的物质的量为,D为气体,C不为气体;
【解析】①C不为气体,C不能出现在平衡常数的表达式中,故①错误;
②反应的B的物质的量为,B的平衡转化率为%=40%,故②正确;
③反应后气体体积减小,故增大该体系压强,平衡向右移动,平衡常数与温度有关,温度不变,化学平衡常数不变,故③错误;
④C不为气体,故增加C的量,平衡不移动,A、B转化率不变,故④正确;
综上,正确的有②④;
答案选C。
7.在起始温度均为T℃、容积均为10L的密闭容器A(恒温)、B(绝热)中均加入和4mlCO,发生反应。已知:、分别是正、逆反应速率常数,,,A、B容器中的转化率随时间的变化关系如图所示。下列说法中正确的是
A.曲线M、N的平衡常数大小为:
B.与浓度比为1∶1时,标志此反应已达平衡
C.T℃时,
D.用CO的浓度变化表示曲线N在0~100s内的平均速率为
【答案】C
【解析】A.起始温度相同,容器A为恒温装置,温度始终不变,则K不变,容器B为绝热体系,反应为放热反应,随反应进行体系内温度升高,则平衡常数减小。温度越高反应速率加快,反应先达到平衡状态,则M对应容器B,N对应容器A,因此K(N)>K(M),A错误;
B.N2与CO2为生成物,且系数比为1:1,两者浓度始终保持1:1不变,因此不能据此判断平衡状态,B错误;
C.该反应在温度为T℃条件下进行。根据选项A分析可知:N表示在恒温(A)下进行的反应。反应开始时n(N2O)=1 ml,n(CO)=4 ml,反应达到平衡时N2O的转化率是25%,则根据反应的转化关系可知平衡时n(N2O)=0.75 ml,n(CO)=3.75 ml,n(N2)=n(CO2)=0.25 ml,由于容器的容积是10 L,则平衡浓度c(N2O)=0.075 ml/L,c(CO)=0.375 ml/L,c(N2)=c(CO2)=0.025 ml/L,反应达到平衡时v正=v逆,k正∙c(N2O) ∙c(CO)=k逆∙c(N2) ∙c(CO2),,故,C正确;
D.0-100 s时N2O的转化率为10 %,N2O的反应量为l ml×10% =0.l ml,根据方程式中物质反应转化关系可知CO的反应量为0.l ml,则用CO的浓度变化表示曲线N在0-100 s内的反应速率为,D错误;
故选C。
8.已知的速率方程为(k为速率常数,只与温度、催化剂有关)。实验测得,在催化剂X表面反应的变化数据如下:
下列说法正确的是
A.,
B.min时,
C.相同条件下,增大的浓度或催化剂X的表面积,都能加快反应速率
D.保持其他条件不变,若起始浓度为0.200ml·L,当浓度减至一半时共耗时不到50min
【答案】B
【分析】根据表中数据分析,该反应的速率始终不变,的消耗是匀速的,说明反应速率与无关,故速率方程中n=0;
【解析】A.由分析可知,n=0,与浓度无关,为匀速反应,每10min一氧化二氮浓度减小,则,A项错误;
B.由分析可知,n=0,与浓度无关,为匀速反应,t=10min时,瞬时速率等于平均速率,B项正确;
C.速率方程中n=0,反应速率与的浓度无关,C项错误;
D.保持其他条件不变,该反应的反应速率不变,即为,若起始浓度,减至一半时所耗时间为,D项错误;
答案选B。
9.(2023上·河南·高三校联考)某研究性学习小组探究影响反应速率的因素及反应速率的大小,测得的实验数据如表所示(忽略溶液体积变化),下列说法错误的是
A.实验①②探究温度对反应速率的影响
B.实验②④探究Na2S2O3浓度对反应速率的影响
C.四组实验中实验②的反应速率最大
D.实验③完全反应需要tmin,平均反应速率v(Na2S2O3)=ml/(L•min)
【答案】B
【解析】A.实验①②除温度不同外,各反应物浓度相同,能探究温度对反应速率的影响,故A正确;
B.实验②④温度相同,硫酸浓度不相同,Na2S2O3浓度不相同,不可以探究Na2S2O3浓度对反应速率的影响,故B错误;
C.四组实验中实验②温度较高,水所占体积最少,反应物浓度最高,速率最大,故C正确;
D.实验③中,,完全反应需要tmin,平均反应速率v(Na2S2O3)=ml/(L•min),故D正确;
答案选B。
10.(2024·湖南株洲·统考一模)2022年诺贝尔化学奖授予在“点击化学和生物正交化学”领域做出贡献的三位科学家。点击化学经典反应之一的反应机理示意如图(以端基炔为起始反应物,[]表示一价铜)。下列说法正确的是
A.此转化过程中是催化剂B.[]的作用为加快反应速率,提高平衡转化率
C.转化过程中N的杂化方式发生改变D.该反应的总反应是取代反应
【答案】C
【解析】A.该反应历程以端基炔为起始反应物,则在反应历程中先生成,后又参与反应被消耗,为该反应过程中的反应中间体,A错误;
B.结合反应历程示意图可知,为该反应催化剂,可以改变反应速率,但不影响平衡移动,即不能提高平衡转化率,B错误;
C.三键氮原子的杂化方式为sp杂化、双键氮原子的杂化方式为sp2杂化,所以转化过程中氮原子的杂化方式发生改变,C正确;
D.由题意可知,该反应的总反应是一价铜催化的叠氮化物-端炔烃环加成反应,D错误;
答案选C。
11.(2023上·陕西西安·高三校联考期中)直接甲醇燃料电池(DMFCs)具有能量密度高、成本低、运输方便等优点,是便携式电子设备以及电动汽车的理想供能装置。其中,由于甲醇氧化反应(MOR)涉及多个电子转移步骤,通常需要使用Pt基催化剂来加快反应。在两种催化剂表面的反应历程如图。下列说法错误的是
A.使反应焓变降低的程度比Pt(111)大
B.反应过程中有极性键的断裂和形成
C.对甲醇分子具有较高的吸附和活化能力
D.吸附在催化剂表面的过程放出能量
【答案】A
【解析】A.催化剂不能改变反应焓变,故A错误;
B.反应过程中有C-H、O-H等极性键的断裂,C=O、O-H等极性键形成,故B正确;
C.Pt基催化剂能加快在其表面的反应,可知对甲醇分子具有较高的吸附和活化能力,故C正确;
D.根据图示,的能量低于,可知吸附在催化剂表面的过程放出能量,故D正确;
选A。
12.乙炔在Pd表面选择加氢的反应机理如图所示。其中吸附在Pd表面上的物种用*标注。下列有关说法正确的是
A.吸附反应为吸热反应
B.该正反应历程中最大能垒(活化能)为85kJ·ml-1
C.Pd为固体催化剂,其表面积大小对催化效果无影响
D.只有化学键的形成过程
【答案】B
【解析】A.由图可知,1ml乙炔的能量比1ml乙烯高,则乙炔催化加氢时,反应物总能量大于生成物总能量,为放热反应,故 A错误;
B.由图象可知,该历程中这一步为最大能垒(活化能)85kJ·ml-1,B正确;
C.固体催化剂,其表面积越大,催化效果越好,C错误;
D.这一步的活化能为则该反应既有化学键的断裂,又有化学键形成过程,故D错误;
答案选B。
13.(2023上·浙江·高三校联考)一定条件下,丙烯与反应生成和的反应历程如图所示。下列说法不正确的是
A.合成的反应中,第一步为反应的决速步
B.其他条件不变,适当升高温度可以提高加成产物的比例
C.根据该反应推测,丙烯与加成的主要产物为2-溴丙烷
D.反应的主要产物为,是由于活性中间体比更稳定,所需活化能更低
【答案】B
【解析】A.合成的反应中,第一步的活化能大于第二步为反应的,为决速步,故A正确;
B.丙烯与反应生成和的反应都为放热反应,升高温度,反应都向着消耗和生成丙烯的方向移动,和的比例都会降低,故B错误;
C.由图中可以看出生成的活化能较低,反应的主要产物为,类似的丙烯与加成的主要产物为2-溴丙烷,故C正确;
D.比能量更低更稳定,因此生成所需活化能更低,反应的主要产物为,故D正确;
故答案为:B。
14.(2023上·黑龙江哈尔滨·高三哈尔滨市第六中学校校考期中)一定温度下,(用RH表示)的氯代和溴代反应能量图及产率关系如图(图中物质均为气态)。下列说法正确的是
A.
B.氯代的第二步是决速反应
C.以丙烷为原料制备2-丙醇时,应该选择溴代反应,然后再水解
D.分子中有一个手性碳原子
【答案】C
【解析】A.①氯代反应:;②溴代反应:,②−①可得:Br⋅(g)+RCl(g)→Cl⋅(g)+RBr(g) ΔH,则由盖斯定律得ΔH=ΔH2-ΔH1,A错误;
B.由图可知,氯代第一步反应的活化能大于第二步,说明第一步的反应速率小于第二步,则氯代第一步都是决速反应,B错误;
C.以丙烷为原料制备2-丙醇时,因为溴代反应的选择性更高,产率更高,所以选择溴代反应,然后再水解,C正确;
D.CH3CH2CH3分子中每个碳原子都连有2个或3个相同的H原子,则该分子中没有手性碳原子,D错误;
故选C。三步突破能量变化能垒图
第1步
通览全图,理清坐标的含义。能量变化的能垒图的横坐标一般表示反应的历程,横坐标的不同阶段表示一个完整反应的不同阶段。纵坐标表示能量的变化,不同阶段的最大能垒即该反应的活化能
第2步
细看变化,分析各段反应。仔细观察曲线(直线)的变化趋势,分析每一阶段发生的反应是什么,各段反应是放热还是吸热,能量升高的为吸热,能量下降的为放热
第3步
综合分析,做出合理判断。综合整合各项信息,回扣题目要求,做出合理判断。如利用盖斯定律将各步反应相加,即得到完整反应;催化剂只改变反应的活化能,但不改变反应的反应热,也不会改变反应的转化律
图像
解读
对于“环式”反应过程图像,位于“环上”的物质一般是催化剂或中间体,如⑤、⑥、⑦和⑧,“入环”的物质为反应物,如①和④,“出环”的物质为生成物,如②和③
t/min
0
10
20
30
40
50
60
70
0.100
0.080
0.040
0.020
0
实验序号
溶液浓度
反应温度
催化剂
反应时间
①
2%
20℃
无
②
2%
40℃
无
③
5%
20℃
④
5%
40℃
⑤
5%
20℃
实验
c(NO)/(ml/L)
c(H2)/(ml/L)
v正
①
0.10
0.10
k
②
0.20
0.10
4k
③
0.40
0.20
32k
①
②
③
④
⑤
0.008
0.008
0.004
0.008
0.008
0.001
0.001
0.001
0.002
0.001
0.10
0.20
0.20
0.10
0.40
v1
/
0.25
0.5
1
0.5
1
/
0.05
0.05
0.1
0.1
0.2
v/
1.6
3.2
3.2
t/min
0
10
20
30
40
50
60
70
0.100
0.080
0.040
0.020
0
组号
反应温度/℃
参加反应的物质
Na2S2O3
H2SO4
H2O
V/mL
c/(ml/L)
V/mL
c/(ml/L)
V/mL
①
10
2
0.1
1
0.4
3
②
30
2
0.1
2
0.2
2
③
30
1
0.2
2
0.1
3
④
30
1
0.1
2
0.1
3
专题18 速率方程及其应用-最新高考化学毕业班二轮热点题型归纳与变式演练(新高考专用): 这是一份专题18 速率方程及其应用-最新高考化学毕业班二轮热点题型归纳与变式演练(新高考专用),文件包含专题18速率方程及其应用教师版-2023年高考化学毕业班二轮热点题型归纳与变式演练新高考专用docx、专题18速率方程及其应用学生版-2023年高考化学毕业班二轮热点题型归纳与变式演练新高考专用docx等2份试卷配套教学资源,其中试卷共31页, 欢迎下载使用。
专题13 反应微观机理分析-最新高考化学毕业班二轮热点题型归纳与变式演练(新高考专用): 这是一份专题13 反应微观机理分析-最新高考化学毕业班二轮热点题型归纳与变式演练(新高考专用),文件包含专题13反应微观机理分析教师版-2023年高考化学毕业班二轮热点题型归纳与变式演练新高考专用docx、专题13反应微观机理分析学生版-2023年高考化学毕业班二轮热点题型归纳与变式演练新高考专用docx等2份试卷配套教学资源,其中试卷共43页, 欢迎下载使用。
题型18 化学反应原理综合-2024年高考化学二轮热点题型归纳与变式演练(新高考通用): 这是一份题型18 化学反应原理综合-2024年高考化学二轮热点题型归纳与变式演练(新高考通用),文件包含题型18化学反应原理综合原卷版docx、题型18化学反应原理综合解析版docx等2份试卷配套教学资源,其中试卷共90页, 欢迎下载使用。

