- 湖南省衡阳市2024届高三二模数学试题 试卷 1 次下载
- 2024届湖南省衡阳市高三二模英语试题 试卷 1 次下载
- 2024届湖南省衡阳市高三二模政治试题 试卷 1 次下载
- 2024届湖南省衡阳市高三二模物理试卷 试卷 1 次下载
- 2024届湖南省衡阳市高三二模化学试卷 试卷 1 次下载
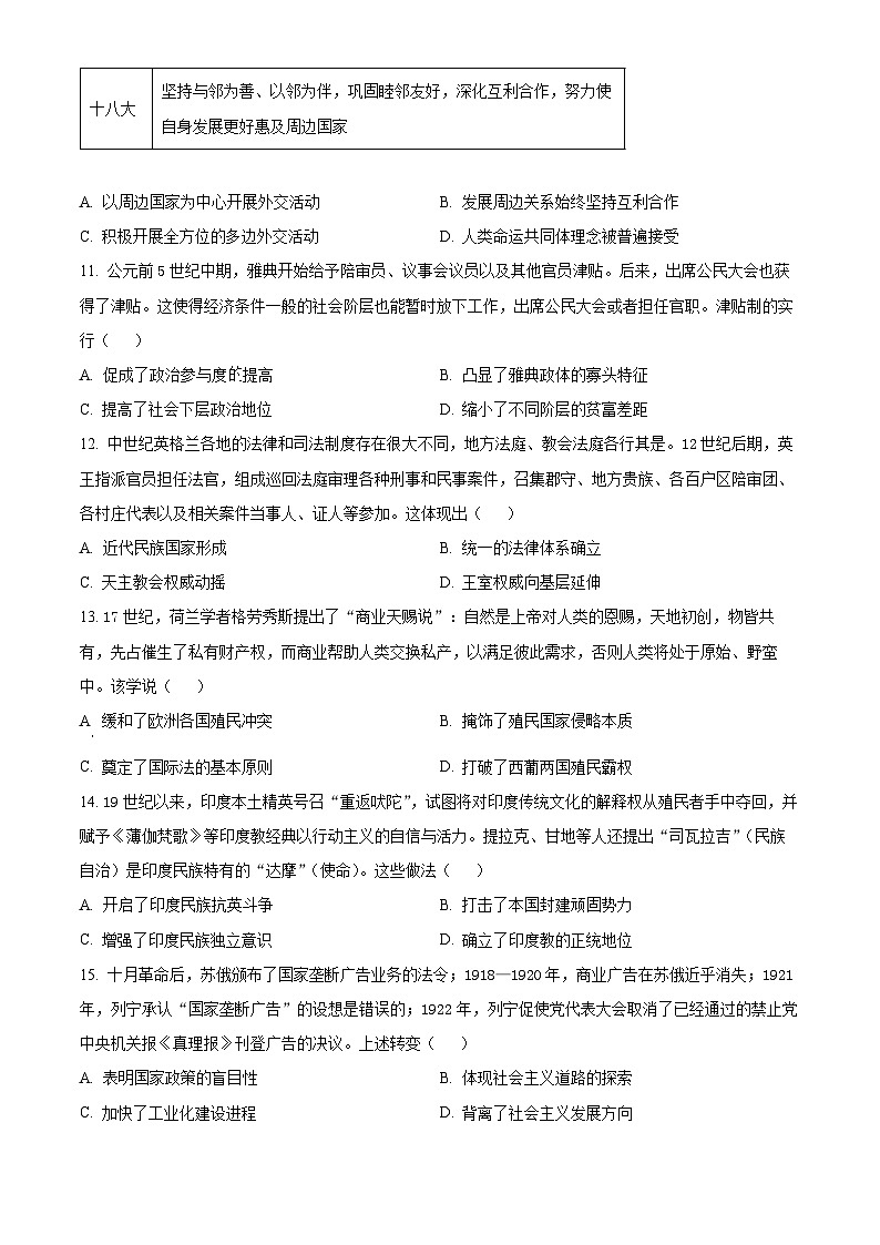
2024届湖南省衡阳市高三二模历史试题
展开2023届湖南省衡阳市高三三模历史试题含解析: 这是一份2023届湖南省衡阳市高三三模历史试题含解析,共18页。试卷主要包含了选择题的作答,非选择题的作答等内容,欢迎下载使用。
湖南省衡阳市2023届高三三模历史试题 Word版含解析: 这是一份湖南省衡阳市2023届高三三模历史试题 Word版含解析,共15页。试卷主要包含了选择题的作答,非选择题的作答等内容,欢迎下载使用。
2023届湖南省衡阳市高三三模历史试题含解析: 这是一份2023届湖南省衡阳市高三三模历史试题含解析,共18页。试卷主要包含了选择题的作答,非选择题的作答等内容,欢迎下载使用。

