广东省高州市2023-2024学年高二下学期3月月考生物试题(原卷版+解析版)
展开1. 我国早在9000年前就可以运用发酵技术获得产品,为生活增添丰富的色彩。下列说法正确的是( )
A. 制作果酒时,可通过控制发酵的温度、发酵液的pH等措施降低乳酸菌使果酒变质的概率
B. 利用酵母菌酒精发酵进行传统酿酒过程中,需一直保持无氧的条件
C. 泡菜坛装八成满可以防止发酵过程中酵母菌、乳酸菌等产生的CO2使发酵液溢出
D. 腐乳鲜美的味道主要由曲霉分解蛋白质产生的小分子肽和氨基酸引起
【答案】A
【解析】
【分析】1、制作泡菜的注意事项:(1)盐水煮沸,一是为了消除杂菌,二是为了除去水中的氧气,冷却再用是为了避免高温杀死坛中蔬菜表面的乳酸菌;(2)加水密封是为了阻止外面的空气再进入泡菜坛,为乳酸菌发酵制作泡菜创造无氧的环境条件。若此过程中进入大量氧气,可能导致乳酸菌死亡而好氧菌大量繁殖,使菜腐烂;(3)菜料只能装八成满的原因:初期会有气体产生;要往坛中加盐水没过菜料,所以不能加菜料太满。
2、制作果酒和果醋的注意事项: (1)发酵瓶和榨计机都要用体积分数为70%的酒精消毒;(2)葡萄要先冲洗再去枝梗,以免去枝梗时葡萄破碎,增加被杂菌污染的风险;(3)瓶中留有1/3空间为酵母菌进行有氧呼吸大量繁殖提供氧气。果酒发酵过程中会产生大量CO2导致瓶内气压升高,需拧松瓶盖放气,但不要完全打开,否则可能会被杂菌污染。
【详解】A、制作果酒时,果酒中除了酵母菌,还有乳酸菌、醋酸菌等微生物;乳酸菌可能分解果酒中糖、甘油、酒石酸等,从而使果酒变质;可通过控制发酵的温度、发酵液的pH等措施降低乳酸菌使果酒变质的概率,A正确;
B、利用酵母菌酿制果酒时,初始阶段可往装置中通入一定量空气,使酵母菌进行有氧呼吸大量繁殖,后期再密封发酵使酵母菌进行无氧呼吸,产生酒精,B错误;
C、泡菜发酵时,发酵初期酵母菌等的活动会产生气体,使体积膨胀,故泡菜坛装八成满可防止发酵液溢出,乳酸菌只进行无氧呼吸(乳酸发酵)不产生二氧化碳,C错误;
D、多种微生物参与了豆腐的发酵,如酵母、曲霉和毛霉 等,其中起主要作用的是毛霉;腐乳发酵时,发挥主要作用是毛霉,毛霉通过分泌脂肪酶和蛋白酶(不是胰蛋白酶)将豆腐块中的大分子物质分解为易于被人体吸收的小分子物质,有些氨基酸具有特殊的气味而表现出腐乳的风味,D错误;
故选A。
2. 瘤胃是牛、羊等反刍动物具有的特殊的器官,其中的微生物多为厌氧菌,接触空气后会死亡。已知刚果红可以与纤维素形成红色复合物,但不与纤维素降解产物纤维二糖和葡萄糖发生这种反应。研究人员对瘤胃中的纤维素分解菌进行了分离、鉴定,过程如下图所示。下列有关说法正确的是( )
A. 实验时,盛有水或者培养基的摇瓶通常采用巴氏消毒法进行除菌处理
B. 为分离出纤维素分解菌,甲、乙、丙培养基应以纤维素为唯一营养成分
C. 通过向乙和丁培养基中加入刚果红,可对纤维素分解菌进行鉴定和计数
D. 在甲、乙、丙、丁的培养基表面加入一层无菌石蜡能有效获得目标菌落
【答案】D
【解析】
【分析】牛、羊等反刍动物具有特殊的瘤胃,在瘤胃中生活着多种厌氧微生物,其中许多微生物能分解纤维素。在筛选和分离降解纤维素的微生物时,确保能够分离得到目的微生物,一般先将样液进行选择培养,以增大样液中目的微生物的数量。然后用固体培养基培养,分离得到单个菌落。刚果红是一种染色剂,可与纤维素等多糖形成红色复合物。如果培养基中唯一的碳源纤维素被降解了,那么菌落周边就会出现没有红色的透明圈。且透明圈越大,说明微生物降解纤维素的能力越强。
【详解】A、实验时,盛有水或者培养基的摇瓶通常采用高压蒸汽灭菌法进行除菌处理,A错误 ;
B、为分离出纤维素分解菌,甲、乙、丙培养基应以纤维素为唯一碳源,还需要添加氮源等营养成分,B错误;
C、由图可知,将菌液接种到乙上所用的方法是平板划线法,不能用于计数,C错误;
D、牛、羊等反刍动物具有特殊的瘤胃,在瘤胃中生活着多种厌氧微生物,在甲、乙、丙、丁的培养基表面加入一层无菌石蜡能有效获得目标菌落,D正确。
故选D。
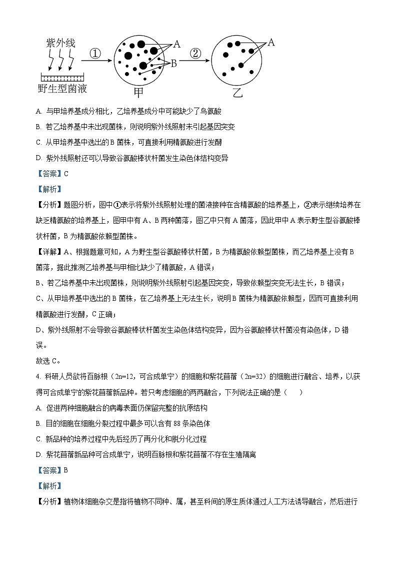
3. 若棒状杆菌中缺乏将鸟氨酸转化为精氨酸的酶,不能在缺少精氨酸的培养基上正常生长,则称之为精氨酸依赖型菌。野生型棒状杆菌经诱变、筛选获得精氨酸依赖型菌的过程如图所示,过程①将紫外线照射处理过的菌液接种在甲培养基上,待培养至菌落不再增加时,将甲培养基中的菌落转移到乙培养基中继续培养得到如图所示的结果。下列相关叙述正确的是( )
A. 与甲培养基成分相比,乙培养基成分中可能缺少了鸟氨酸
B. 若乙培养基中未出现菌株,则说明紫外线照射未引起基因突变
C. 从甲培养基中选出的B菌株,可直接利用精氨酸进行发酵
D. 紫外线照射还可以导致谷氨酸棒状杆菌发生染色体结构变异
【答案】C
【解析】
【分析】题图分析,图中①表示将紫外线照射处理的菌液接种在含精氨酸的培养基上,②表示继续培养在缺乏精氨酸的培养基上,图甲中有A、B两种菌落,图乙中只有A菌落,因此甲中A表示野生型谷氨酸棒状杆菌,B为精氨酸依赖型菌株。
【详解】A、根据题意可知,A为野生型谷氨酸棒状杆菌,B为精氨酸依赖型菌株,而乙培养基上没有B菌落,据此推测乙培养基与甲相比缺少了精氨酸,A错误;
B、若乙培养基中未出现菌株,则说明紫外线照射引起基因突变,导致依赖型突变无法生长,B错误;
C、从甲培养基中选出的B菌株,在乙培养基上无法生长,说明B菌株为精氨酸依赖型,因而可直接利用精氨酸进行发酵,C正确;
D、紫外线照射不会导致谷氨酸棒状杆菌发生染色体结构变异,因为谷氨酸棒状杆菌没有染色体,D错误。
故选C。
4. 科研人员欲将百脉根(2n=12,可合成单宁)的细胞和紫花苜蓿(2n=32)的细胞进行融合、培养,以获得可合成单宁的紫花苜蓿新品种。若只考虑细胞的两两融合,下列说法正确的是( )
A. 促进两种细胞融合的病毒表面仍保留完整的抗原结构
B. 目的细胞在细胞分裂过程中最多可以含有88条染色体
C. 新品种的培养过程中先后经历了再分化和脱分化过程
D. 紫花苜蓿新品种可合成单宁,说明百脉根和紫花苜蓿不存在生殖隔离
【答案】B
【解析】
【分析】植物体细胞杂交是指将植物不同种、属,甚至科间的原生质体通过人工方法诱导融合,然后进行离体培养,使其再生杂种植株的技术。植物细胞具有细胞壁,未脱壁的两个细胞是很难融合的,植物细胞只有在脱去细胞壁成为原生质体后才能融合,所以植物的细胞融合也称为原生质体融合。
【详解】A、促进植物细胞融合不能使用病毒,可以用物理法和化学法,A错误;
B、百脉根有12条染色体,紫花苜蓿有32条染色体,所以融合的细胞有44条染色体,在有丝分裂后期,染色体数目加倍,所以最多有88条染色体,B正确;
C、新品种的培养过程中先后经历了脱分化和再分化过程,C错误;
D、 百脉根和紫花苜蓿不能在自然条件下交配并产生可育后代,所以存在生殖隔离,D错误。
故选B。
5. 研究表明,髓系细胞触发受体2(TREM2)是一种免疫抑制受体,在肿瘤免疫逃逸中发挥重要作用。因此,TREM2抗体药物有望提高肿瘤免疫疗法的疗效。下图为TREM2单克隆抗体的制备流程图,下列说法正确的是( )
A. 步骤①和步骤⑤分别向小鼠注射TREM2蛋白和分泌TREM2抗体的杂交瘤细胞
B. 经步骤②诱导后融合的细胞既能分泌TREM2抗体又可无限增殖
C. 步骤③和④的培养孔中均含有TREM2蛋白,依据的原理都是抗原一抗体杂交
D. 步骤⑥和植物组织培养均需使用二氧化碳培养箱进行大规模培养
【答案】A
【解析】
【分析】单克隆抗体的制备过程:
(1)制备产生抗体的B淋巴细胞:向免疫小鼠体内注射特定的抗原,然后从小鼠脾内获得相应的B淋巴细胞;
(2)获得杂交瘤细胞:①将鼠的骨髓瘤细胞与B淋巴细胞融合;②用特定的选择培养基筛选出杂交瘤细胞,该杂种细胞既能够增殖又能产生抗体;
(3)克隆化培养和抗体检测;
(4)将杂交瘤细胞在体外培养或注射到小鼠腹腔内增殖;
(5)提取单克隆抗体:从细胞培养液或小鼠的腹水中提取。
【详解】A、步骤①向小鼠注射TREM2蛋白,让小鼠发生免疫反应,获得能产生抗体的B淋巴细胞;步骤⑤向小 鼠腹腔注射杂交瘤细胞,目的是获得单克隆抗体,A正确;
B、经步骤②诱导后融合的细胞只有杂交瘤细胞才能既能分泌TREM2抗体又可无限增殖,B错误;
C、步骤三是特定培养基筛选杂交瘤细胞,步骤4是抗原抗体杂交,C错误;
D、动物细胞培养过程中二氧化碳用于调节培养液的pH值,而植物组织培养的过程中不需要二氧化碳培养箱,D错误。
故选A。
6. 多环芳烃(PAHa)是一种不溶于水的有机物,在培养基中以微小的颗粒状存在,PAHs在土壤中的降解速率很慢,并具有致癌和致畸作用。科研人员欲从被PAHs污染的土壤中分离出高效降解PAHs的菌株,下列说法错误的是( )
A. 培养基甲为液体培养基,可扩大培养目的菌株
B. 培养基甲和培养基乙均应该以PAHs为唯一碳源
C. ③过程采用的接种方法为平板划线法,可用于后期微生物的计数
D. 若培养液中PAHs浓度过高,目的菌株对PAHs的降解能力可能下降
【答案】C
【解析】
【分析】分析题图:图示表示科研人员从被PAHs污染的土壤中分离出高效降解PAHs的菌株的主要步骤。其中培养液中加入多环芳烃菲作为唯一碳源,目的是筛选出高效降解PAHs的菌株。
【详解】A、液体培养基可用于扩大培养,分析题图可知,培养基甲为液体培养基,可扩大培养目的菌株,A正确;
B、实验目的是分离出高效降解PAHs的菌株,故培养基甲和培养基乙均应该以PAHs为唯一碳源,B正确;
C、接种方法分为平板划线法和稀释涂布平板法,两者均可以分离纯化,但稀释涂布平板法才可以计数;③过程采用的接种方法为稀释涂布平板法,可用于后期微生物的计数,C错误;
D、若培养液中PAHs浓度过高,导致培养基渗透压过高,目的菌株失水,代谢程度减弱,目的菌株对PAHs的降解能力可能下降,D正确。
故选C。
7. 5-羟色胺(5-HT)是一种能使人产生愉悦情绪的信号分子,抑郁症患者的5-HT水平较低。释放的5-HT发挥作用后,部分5-HT被膜上的5-HT转运体重吸收进入突触前神经元。氟西汀是一种抗抑郁药物,能抑制5-HT转运体的功能。下列分析正确的是( )
A. 5-HT以胞吐的方式释放,发挥作用后即被降解
B. 5-HT转运体位于突触前膜上,能识别并转运5-HT
C. 氟西汀是通过促进5-HT的释放来改善抑郁症状的
D. 5-HT作用于突触后膜的受体后,会引起大量内流
【答案】B
【解析】
【分析】神经递质存在于突触前膜的突触小泡中,只能由突触前膜释放,然后作用于突触后膜,因此兴奋只能从一个神经元的轴突传递给另一个神经元的细胞体或树突。兴奋在神经元间的传递是单向的,且存在电信号-化学信号-电信号的转换,神经递质作用于突触后膜可以使突触后膜兴奋或抑制,神经递质的释放是一个耗能过程。
【详解】A、5-HT存在突触前膜内的突触小泡内,根据题意可知,5-HT发挥作用后,部分被5-HT转运体重吸收进入突触前神经元,A错误;
B、根据“部分5-HT被膜上的5-HT转运体重吸收进入突触前神经元”可知,5-HT转运体位于突触前膜上,能特异性识别并转运5-HT,B正确;
C、氟西汀通过抑制5-HT转运体的功能,提高突触间隙中5-HT的含量,从而改善抑郁症状,C错误;
D、5-羟色胺(5-HT)是一种能使人产生愉悦情绪的信号分子,因此5-HT作用于突触后膜的受体后,会引起钠离子大量内流,D错误。
故选B。
8. 肾上腺皮质分泌的糖皮质激素(GC)的主要作用是促进蛋白质分解和肝糖原代谢,体内GC的分泌过程存在分级调节和负反馈调节。当食物中糖类供应不足时,GC分泌增加使血糖水平得以保持,从而使脑和心脏组织活动所需的能源不至于缺乏。GC作为药物使用时,大剂量GC有抗休克和抑制免疫反应等作用。下列推断正确的是( )
A. GC通过促进肌糖原直接分解为葡萄糖来维持血糖水平
B. GC作为药物可用于治疗自身免疫病,如系统性红斑狼疮
C. GC作为药物长期服用可导致肾上腺皮质分泌能力加强
D. 下丘脑分泌的促肾上腺皮质激素可直接促进GC的分泌
【答案】B
【解析】
【分析】肾上腺皮质激素的分泌,受“下丘脑-垂体-肾上腺轴”的分级调节,即下丘脑分泌促肾上腺皮质激素释放激素,作用于垂体,使其分泌促肾上腺皮质激素,作用于肾上腺皮质,使其分泌肾上腺皮质激素。
【详解】A、肌糖原不会直接分解为葡萄糖,A错误;
B、GC有抑制免疫反应的作用,可用来治疗免疫系统“敌我不分”导致的自身免疫病,如系统性红斑狼疮 ,B正确;
C、长期服用GC会因负反馈调节导致肾上腺皮质分泌能力减弱,C错误;
D、促肾上腺皮质激素是由垂体分泌的,D错误。
故选B。
9. 短额负蝗是一种杂食性的害虫。某地区短额负蝗种群的数量增长情况如图所示。下列分析错误的是( )
A. 该短额负蝗种群在AB段的年龄结构为增长型
B. 若D点时迁出部分个体,则该短额负蝗种群的K值会降低
C. 欲防治该短额负蝗种群,最好在B点之前进行
D. CD段限制种群数量增长的因素可能是食物和空间条件有限
【答案】B
【解析】
【分析】图为种群数量的“S”形增长曲线,随着时间的增加,种群增长速率先增加后减少,C点种群数量达到K值;B点是种群增长速率最快的点。
【详解】A、AB段种群数量一直增加,且BC段种群数量继续增加,因此该短额负蝗种群在AB段的年龄结构为增长型,A正确;
B、种群的K值与环境中的食物资源等有关,与种群内个体数量的迁入和迁出无关,因此若D点时迁出部分个体,该短额负蝗种群的K值不会降低,B错误;
C、B点时种群增长速率最快,而对于害虫防治应在种群数量增加较慢的低密度时期,即防治该短额负蝗种群,最好在B点之前进行,C正确;
D、K值是种群的环境容纳量,CD段限制种群数量增长的因素可能是食物和空间条件有限,D正确。
故选B。
10. 生态恢复是指停止对生态系统的人为干扰,以减轻其负荷压力,依靠生态系统的自我调节能力与自组织能力使其向有序的方向进行演化,或者利用生态系统的这种自我恢复能力,辅以人工措施,使遭到破坏的生态系统逐步恢复或使生态系统向良性循环方向发展。为恢复某河段流域的“水体—河岸带”的生物群落,环保人员选择该流域常见的植物进行栽种,植物种类、分布如图所示。下列叙述错误的是( )
A. 甲、乙、丙、丁的分布体现了群落的水平结构
B. 该河段生态恢复的过程中群落发生了次生演替
C. 在水体一河岸带不同位置上选择不同的植物,主要体现了生态工程的循环原理
D. 该河段生态恢复的尽快实现离不开环保人员的管理,也离不开河段自身的调节能力
【答案】C
【解析】
【分析】生态系统的稳定性包括扺抗力稳定性和恢复力稳定性两个方面。营养结构越复杂,其自我调节能力越强,抵抗力稳定性越强,而恢复力稳定性越差,负反馈调节是生态系统自我调节能力的基础。
【详解】A、甲、乙、丙、丁分布是由地形起伏导致的,体现了群落的水平结构,A正确;
B、该河段具有土壤条件及繁殖体,所以该河段生态恢复的过程中群落发生了次生演替,B正确;
C、在水体一河岸带不同位置上选择不同的植物,主要体现了生态工程的协调原理,C错误;
D、该河段生态恢复的尽快实现离不开环保人员的管理,减少人为因素的干扰,通杀也离不开河段自身的调节能力,恢复生物群落,D正确。
故选C。
11. 从土壤中分离以尿素为氮源的细菌,下列实验操作不正确的是( )
A. 测定土壤中细菌数量,一般选用104~106倍的稀释液进行平板培养
B. 当样品稀释度足够高时,培养基表面生长的一个菌落,来源于样品稀释液的一个活菌
C. 用加入刚果红指示剂的选择培养基筛选分解尿素的细菌
D. 从周围出现红色环带的菌落中挑取能够分泌脲酶的菌株
【答案】C
【解析】
【分析】土壤中分解尿素的细菌的分离与计数的实验流程:土壤取样→样品的稀释→将稀释液涂布到以尿素为唯一氮源的培养基上→挑选能生长的菌落→鉴定。稀释涂布平板计数是根据微生物在固体培养基上所形成的单个菌落,即是由一个单细胞繁殖而成这一培养特征设计的计数方法,即一个菌落代表一个单细胞。 计数时,首先将待测样品制成均匀的系列稀释液,尽量使样品中的微生物细胞分散开,使成单个细胞存在(否则一个菌落就不只是代表 一个细胞),再取一定稀释度、一定量的稀释液接种到平板中,使其均匀分布于平板中的培养基内。经培养后,由单个细胞生长繁殖形成菌落,统计菌落数目,即可计算出样品中的含菌数。
【详解】A、测定土壤中细菌的数量,一般选用104~106倍的稀释液进行平板培养,以保证平板上的菌落数适宜,A正确;
B、当样品稀释度足够高时,培养基表面的细菌足够分散,生长的一个菌落,来源于样品稀释液的一个活菌,B正确;
C、刚果红能与纤维素等多糖结合成红色,可用来鉴定分解纤维素的分解菌,筛选分解尿素的细菌要用加入酚红指示剂的选择培养基,C错误;
D、脲酶催化尿素分解,产生氨,呈碱性,酚红在碱性下呈红色,从周围出现红色环带的菌落中挑取能够分泌脲酶的菌株,D正确。
故选C。
12. 在某地的农业生产中,研究人员发现了一种广泛使用的除草剂在土壤中不易被降解,且长期使用会导致土壤被污染。为修复被该除草剂污染的土壤,可按下图程序选育能降解该除草剂的细菌(已知该除草剂是一种含氮有机物,在水中溶解度低,含一定量该除草剂的培养基不透明)。下列相关叙述正确的是( )
A. 只有长期使用该除草剂的土壤中才含有能降解该除草剂的细菌
B. 筛选能降解该除草剂的细菌的培养基中该除草剂是唯一的氮源
C. 图中操作Ⅰ的接种方法为平板划线法,该方法可用于细菌计数
D. 经过一段时间的培养,培养皿中应该只存在有透明圈的菌落
【答案】B
【解析】
【分析】微生物常用的接种方法:稀释涂布平板法和平板划线法。
【详解】A、土壤中才含有能降解该除草剂的细菌,是基因突变的结果,不是长期使用除草剂的结果,A错误;
B、筛选能降解该除草剂的细菌的培养基中该除草剂是唯一的氮源,B正确;
C、平板划线法不能用于细菌计数,稀释涂布平板法可以,C错误;
D、经过一段时间的培养,培养皿中也会存在无透明圈的菌落,D错误。
故选B。
13. 将两种氨基酸营养缺陷型大肠杆菌(菌株a和b)进行如下图所示实验。下列叙述正确的是( )
A. 实验中接种至培养基方法是平板划线法
B. 基本培养基出现的少量菌落一定是单菌落
C. 基本培养基中包含菌株a和b的生长因子
D. 菌株a和b需要的生长因子有所不同
【答案】D
【解析】
【分析】单独培养菌株a和b时,培养基中均无法生长菌落,而当a和b共同培养时,培养基中有少量菌落产生,a和b混合培养能生长,说明它们能够相互提供相应的生长因子,因此它们所需要的生长因子一定有所不同。
【详解】A、根据菌株a和菌株b混合后菌落的分布情况可知,接种至基本培养基时宜用稀释涂布平板法,A错误;
B、基本培养基出现的少量菌落不一定都为单菌落,也有可能是重叠的菌落,B错误;
C、单独培养菌株a和b时,培养基中均无法生长菌落,而当a和b共同培养时,培养基中有少量菌落产生,因此培养基中无法提供它们单独生长的因子,C错误;
D、a单独培养和b单独培养均不能生长,a和b混合培养能生长,说明它们能够相互提供相应的生长因子,而无法独立生长,因此它们所需要的生长因子有所不同,D正确。
故选D。
14. 普通水稻是二倍体,为快速培育抗除草剂的水稻,科研工作者采用下图所示方法进行育种。下列说法错误的是( )
A. 经①获得的单倍体幼苗,其理论依据是细胞的全能性
B. 经①得到的幼苗和经④得到的幼苗,其染色体数目相同
C. 经②③获得的部分叶片保持绿色的幼苗,即为诱变的目标植株
D. 经④⑤获得的植株,具有稳定遗传的抗除草剂性状
【答案】C
【解析】
【分析】分析图解可知,该育种方式中综合运用了单倍体育种和诱变育种,其中γ射线照射是为了诱导基因发生突变,而除草剂是起了选择的作用。由于基因突变大多数是有害的,少数是有利的,因此用除草剂选择后只有少部分植物的叶片保持绿色。
【详解】A、花粉细胞具有发育形成完整个体所需的全套遗传物质,因此经①获得的单倍体幼苗,其理论依据是细胞的全能性,A正确;
B、经①得到的幼苗为单倍体幼苗,经γ射线照射后,可能会发生基因突变,经过除草剂筛选,获得了抗除草剂的幼苗,因此经④得到的幼苗,其染色体与经①得到的幼苗相同,B正确;
C、诱变的目标植株应为可育植株,而经②③获得的部分叶片保持绿色的幼苗为单倍体幼苗,为不可育植株,C错误;
D、经过④形成的绿色幼苗为单倍体幼苗,经过⑤处理后可获得纯合可育的抗除草剂植株,因此经④⑤获得的植株,具有稳定遗传的抗除草剂性状,D正确。
故选C。
15. 人绒毛膜促性腺激素(HCG)是女性怀孕后胎盘滋养层细胞分泌的一种糖蛋白,制备抗HCG单克隆抗体可用于早孕的诊断。已知在缺乏次黄嘌呤磷酸核糖转移酶的培养液(HAT培养液)中,骨髓瘤细胞不能正常合成DNA。如图为制备抗HCG单克隆抗体的流程图。下列说法错误的是( )
A. 过程①表示注射HCG使小鼠发生免疫反应,a表示B淋巴细胞
B. 诱导a、b细胞融合可以采用灭活病毒诱导法
C. 用HAT培养液对c细胞进行筛选时,融合细胞均能大量增殖
D. 过程②的目的是筛选既能大量增殖又能产生所需抗体的细胞
【答案】C
【解析】
【分析】单克隆抗体制备流程:先给小鼠注射特定抗原使之发生免疫反应,之后从小鼠脾脏中获取已经免疫的B淋巴细胞;诱导B细胞和骨髓瘤细胞融合,利用选择培养基筛选出杂交瘤细胞;进行抗体检测,筛选出能产生特定抗体的杂交瘤细胞;进行克隆化培养,即用培养基培养和注入小鼠腹腔中培养;最后从培养液或小鼠腹水中获取单克隆抗体。
【详解】A、过程①表示注射HCG使小鼠发生免疫反应,a表示B淋巴细胞,A正确;
B、诱导动物细胞融合可以采用灭活病毒诱导的方法,B正确;
C、已知在缺乏次黄嘌呤磷酸核糖转移酶的培养液(HAT培养液)中,骨髓瘤细胞不能正常合成DNA,故用HAT培养液对c细胞进行筛选时,B细胞和B细胞融合的细胞不能大量增殖,骨髓瘤细胞和骨髓瘤细胞融合的细胞不能增殖,只有B细胞和骨髓瘤细胞融合的细胞能大量增殖,C错误;
D、过程②的目的是筛选既能大量增殖又能产生所需抗体的细胞,D正确。
故选C。
16. 随着生物科学技术的发展,生产动物新个体的方式变得越来越多样化。下图表示胚胎工程技术研究及应用的相关情况,供体1是良种荷斯坦高产奶牛,供体2是健康的黄牛,下列相关叙述错误的是( )
A. 应用1中获得的良种小牛为雌性,是无性生殖的产物
B. 应用2、3、4所用的受精卵可以不通过人工授精获得
C. 应用3过程中对桑葚胚阶段的胚胎进行分割时,要注意将内细胞团均等分割
D. 应用4中胚胎干细胞具有分化为成年牛体内的任何一种类型细胞的潜能
【答案】C
【解析】
【分析】分析题图:应用1中:供体1提供细胞核,供体2提供细胞质,经过核移植技术形成重组细胞,并发育形成早期胚胎,再胚胎移植到受体子宫发育成小牛,称为克隆牛;应用2中:优良公牛和供体1配种形成受精卵,并发育成早期胚胎,再胚胎移植到受体子宫发育成小牛,属于有性生殖;应用3中:采用了胚胎分割技术;应用4中:从早期胚胎和原始性腺中获取胚胎干细胞,并进行体外干细胞培养。
【详解】A、应用1中获得的小牛为克隆牛,其细胞核遗传物质来源于供体1(荷斯坦高产奶牛),所以良种小牛是雌性,是无性生殖的产物,A正确;
B、应用2、3、4所用的受精卵不一定来源于人工授精,也可以来自体内受精,B正确;
C、对囊胚阶段的胚胎进行分割时需要将内细胞团进行均等分割,否则会影响分割后胚胎的恢复和进一步发育,C错误;
D、应用4中细胞为胚胎干细胞,具有分化为成年牛体内的任何一种类型细胞的潜能,D正确。
故选C。
二、非选择题(共60分)
17. 部分儿童在生长发育过程中出现身材较同龄、同性别儿童矮小的现象。研究发现生长激素(GH)对儿童身高生长起关键作用,其分泌调节的部分过程如下图所示。除生长激素外,胰岛素样生长因子(IGF-1)也对儿童生长发育起到重要作用。请据图回答下列问题
注:IGF—1为胰岛素样生长因子;→代表促进;→代表抑制
(1)图中的器官A、B分别是_____;GH释放激素能作用于器官B的原因是其细胞膜上有_____。
(2)对于确诊为生长激素缺乏导致的“矮小症”儿童,可以采用定时、定量注射人重组生长激素的方法进行治疗,不采用口服法的原因是_____;进入血浆的人重组生长激素可被运输至_____(全身各处/仅靶细胞处)。
(3)研究发现血浆中IGF-l的含量可以调节GH的分泌使其含量相对稳定,这种调节方式属于______。临床检测发现:糖尿病患者或非糖尿病人体内GH水平较高时,胰岛素的降血糖作用效果都会明显减弱。综合上述信息,试分析用注射IGF-1的方法也可以辅助治疗糖尿病的原因是______。(答出两点)
(4)请结合以上信息,阐述“治疗矮小症状时不可盲目给儿童使用生长激素”的原因是______。(答出一点)
【答案】(1) ①. 下丘脑、垂体 ②. (特异性)受体
(2) ①. 生长激素是蛋白质,口服会被消化酶分解 ②. 全身各处
(3) ①. (负)反馈调节 ②. IGF-1具有类似胰岛素的作用可以降低血糖;IGF-1可以降低血清GH含量,使胰岛素的作用效果增强
(4)生长激素用量不当可能会造成高血糖甚至引发糖尿病,有些矮小症状并不是由于生长激素分泌不足所致,补充激素并不能起到治疗效果
【解析】
【分析】分析题图可知,该图反映出GH的分级调节和(负)反馈调节过程;动物体内激素调节的特点:微量高效、体液运输、作用于靶器官、靶细胞。
【小问1详解】
器官A分泌GH释放激素可以作用于垂体,促进垂体分泌GH,因此器官A 是下丘脑,器官B是垂体;GH释放激素能作用于器官B的原因是其细胞膜上有特异性受体。
【小问2详解】
生长激素的化学本质是蛋白质,口服会被分解,因此需要采用注射的方法进行补充;进入血浆的人重组生长激素会随体液运输至全身各处。
【小问3详解】
血浆中IGF-1的含量受GH分泌的调节,反过来又可以影响GH的分泌,因此属于负反馈调节;由题图信息可知,IGF-1具有类似胰岛素的作用可以降低血糖, 且IGF-1可以通过负反馈调节降低血清中GH的含量,使胰岛素的作用效果增强,发挥降血糖的作用,因此用注射IGF-1的方法可以辅助治疗糖尿病。
【小问4详解】
综上所述,生长激素用量不当可能会造成高血糖甚至引发糖尿病,有些矮小症状并不是由于生长激素分泌不足所致,比如 GH受体缺乏,这种情况补充激素并不能起到治疗效果。
18. 如图是某人工鱼塘生态系统能量流动图解[能量单位为:J/(cm2.a)],请回答:
(1)图中A代表________,输入此鱼塘的能量有________,池塘中的水草、鱼、细菌等生物共同构成________。
(2)植食性动物的能量有________ J/(cm2.a)传递到肉食性动物体内。
(3)草鱼以水草为食,白鲢以绿藻和水草为食,草鱼与白鲢的种间关系是________;调查鱼塘中草鱼的种群密度,常用________法。
(4)由于食性不同,鱼塘中鱼类等生物具有分层现象,群落的这种空间结构称为________。
(5)该生态系统具有能量流动、物质循环和________三个方面的功能。
(6)建立“桑基鱼塘”,发展现代生态农业,体现的生态学基本原理是:实现了对能量的________。
【答案】(1) ①. 呼吸作用 ②. 生产者所固定的太阳能和有机物输入的化学能 ③. 群落
(2)2.5 (3) ①. 竞争 ②. 标志重捕
(4)垂直结构 (5)信息传递
(6)多级利用
【解析】
【分析】生态系统的能量流动是指能量输入、能量传递、能量散失的过程。(1)能量输入:生态系统中能量流动的起点是生产者(主要是植物)通过光合作用固定的太阳能开始的,生产者固定的太阳能总量是流经生态系统的总能量。能量流动的渠道是食物链和食物网 。(2)能量传递:生态系统能量流动中,能量以太阳光能→生物体内有机物中的化学能→热能散失的形式变化。能量在食物链的各营养级中以有机物(食物)中化学能的形式流动。(3)能量散失:生态系统能量流动中能量散失的主要途径是通过食物链中各营养级生物本身的细胞呼吸及分解者的细胞呼吸,主要以热量的形式散失。
【小问1详解】
图中A代表呼吸作用消耗的能量;输入此鱼塘的能量有生产者所固定的太阳能和有机物输入的化学能;池塘中的所有生物共同构成群落。
【小问2详解】
植食性动物传递到肉食性动物体内的能量有:0.05+0.25+5.1+2.1-5=2.5(J/(cm2.a))。其中5是有机物直接输入的,不是来源于植食性动物。
【小问3详解】
草鱼与白鲢都以水草为食,种间关系是竞争;调查鱼塘中草鱼的种群密度,常用标志重捕法。
【小问4详解】
群落的分层现象是群落的垂直结构,是从垂直方向上看群落。
小问5详解】
生态系统具有能量流动、物质循环和信息传递三个方面的功能。生态系统的信息分为物理信息、化学信息和行为信息。
【小问6详解】
建立“桑基鱼塘”体现的生态学基本原理是:实现了对能量的多级利用。
19. 四环素是放线菌产生的一种广谱抗生素,既可以用来进行动物疾病的治疗,还可以作为饲料的添加剂促进动物生长。然而,四环素的化学结构稳定,在动物体内并不能被完全吸收转化,大部分以尿液形式排出体外,易在环境中积累,造成污染。某研究人员欲从养鸡场粪便堆肥中筛选对四环素具有一定降解能力的菌株。回答下列问题:
(1)筛选四环素降解菌时,培养基除了加入碳源、氮源、水和____等营养物质外,还需加入____,培养基配制后需进行____灭菌。从用途上分析,该培养基属于____培养基。
(2)若对四环素降解菌进行分离计数,需要将含有四环素降解菌的菌液采用____法接种于固体培养基表面,选用该法的原因是____,所有操作都应在____附近进行。
(3)在培养四环素降解菌时,往往同时将一未接种的平板置于恒温箱中一起培养,目的是____。
(4)该科研人员利用显微镜直接计数四环素降解菌,结果往往偏大,原因可能是____。
【答案】19. ①. 无机盐 ②. 四环素 ③. 高压蒸汽##湿热 ④. 选择
20. ①. 稀释涂布平板 ②. 可得到单菌落(或可将菌群分散成单菌落) ③. 酒精灯火焰
21. 检测培养基是否灭菌彻底(或检测培养基是否被杂菌污染)
22. 显微镜直接计数会将活菌和死菌一起统计
【解析】
【分析】微生物的纯化培养包括培养基的制备和纯化微生物两个阶段,纯化微生物时常用的接种方法是平板划线法和稀释涂布平板法。平板划线法不易分离出单个菌落,不能用于微生物计数;稀释涂布平板法能使单菌落分离,便于计数。
【小问1详解】
科研人员欲筛选对四环素具有一定降解能力的菌株,则该培养基中除了加入碳源、氮源、水和无机盐等营养物质外,还需加入四环素,以允许对四环素具有一定降解能力的菌株生长,同时抑制或阻止其他种类微生物生长。从用途上分析,该培养基属于选择培养基。为了防止杂菌污染,培养基配制后,需利用高压蒸汽(或湿热)灭菌法进行灭菌。
【小问2详解】
对四环素降解菌进行分离计数,应采用稀释涂布平板法将含有四环素降解菌的菌液接种于固体培养基表面。当样品的稀释度足够高时,培养基表面生长的一个单菌落来源于样品稀释液中的一个活菌,因此利用稀释涂布平板法可将菌群分散成单菌落。为防止杂菌污染,需要进行无菌操作,所有的操作都应在酒精灯火焰附近进行。
【小问3详解】
在培养四环素降解菌时,将未接种的空白平板置于恒温箱中一起培养,可检测培养基灭菌是否彻底。
【小问4详解】
利用显微镜直接计数四环素降解菌,往往将活菌和死菌一起统计,导致统计值往往偏大。
20. 传统泡菜腌制过程中,乳酸菌、乳酸和亚硝酸盐的变化如图所示,其中亚硝酸盐是硝酸盐还原菌促进硝酸盐还原形成的,硝酸盐还原菌适宜的酸碱度为中性。若摄入过多亚硝酸盐,则对人体有害。回答下列问题:
(1)乳酸菌在自然界中分布广泛,常见的乳酸菌有乳酸链球菌和_______;在对氧气的需求方面,与醋酸菌相比,乳酸菌的特点是____;乳酸菌和酵母菌在细胞结构方面的主要区别是_____。
(2)泡菜制作过程中,用清水和食盐配制质量百分比为5%~20%的盐水,并将盐水煮沸,煮沸的目的是_____。
(3)发酵初期,硝酸盐还原菌的作用_____(填“较强”或“较弱”),亚硝酸盐含量增加。由图可知,在发酵中、后期的泡菜品质良好,判断依据是_______。
(4)发酵中期,乳酸菌数量增多,但亚硝酸盐含量下降的原因是____,并且部分亚硝酸盐被分解,含量开始下降。
【答案】(1) ①. 乳酸杆菌 ②. 不需要氧气 ③. 乳酸菌无以核膜为界限的细胞核
(2)杀灭杂菌,同时可去除部分溶解氧
(3) ①. 较强 ②. 乳酸含量较高,而亚硝酸盐含量低
(4)缺氧和酸性的环境抑制了杂菌生长,使亚硝酸盐的产生量降低
【解析】
【分析】乳酸菌是细菌,是单细胞生物,没有成形的细胞核,它的生殖方式是分裂生殖,代谢方式为异养厌氧型。
【小问1详解】
常见的乳酸菌有乳酸链球菌和乳酸杆菌等;在对氧气的需求方面,与醋酸菌相比,乳酸菌的特点是厌氧菌,不需要氧气;乳酸菌是原核生物,酵母菌是真核生物,两者在结构方面的主要区别是乳酸菌无以核膜为界限的细胞核。
【小问2详解】
泡菜制作过程中,将盐水煮沸的目的是杀灭杂菌,同时可去除部分溶解氧。
【小问3详解】
发酵初期,硝酸盐还原菌将蔬菜中的硝酸盐还原成亚硝酸盐,此时硝酸盐还原菌的作用较强;据图可知,在发酵的中后期乳酸含量较高,而亚硝酸盐含量低,故泡菜品质良好。
【小问4详解】
泡菜制作中期亚硝酸盐含量下降,原因是:一方面由于缺氧和酸性的环境抑制了杂菌生长,使亚硝酸盐的产生量降低;另一方面由于乳酸菌产生的亚硝酸还原酶将亚硝酸盐分解,使亚硝酸盐的含量降低。
21. 双特异性抗体(BsAb)是指一个抗体分子可以与两个不同抗原或同一抗原的两个不同抗原表位相结合,双特异性抗体在自然状态下并不存在,可以通过重组 DNA 或细胞融合技术人工制备实现。长春花所含的长春碱具有良好的抗肿瘤作用。图 1 是科研人员通过免疫的B淋巴细胞和杂交瘤细胞杂交技术生产双特异性抗体的部分过程。图2 是某双特异性抗体作用图示。回答下列问题。
(1)图1中①步骤注射癌胚抗原的目的是_______________________________。过程③所用的HAT培养基从用途上看属于选择培养基,在该培养基上,_________________________细胞不能生长。
(2)过程④中将杂交瘤细胞进行多倍稀释,接种在多孔的细胞培养板上,使每孔细胞不超过1个,通过培养让其增殖,然后利用__________________原理检测各孔上清液中细胞分泌的抗体,筛选出能分泌所需抗体的杂交瘤细胞。与传统血清抗体相比,单克隆抗体的优点有_____________________________________________________________________________。
(3)图1注射长春碱后,要获取单克隆杂交—杂交瘤细胞,方框内至少需要经过________次筛选。体外培养到一定时期的单克隆杂交—杂交瘤细胞因为___________________________________________________________________(答 2 点)等因素而分裂受阻,需进行传代培养。
(4)与直接使用长春碱相比,将长春碱与双特异性单克隆抗体结合后给药,对人体的副作用更小,原因是______________________________________________________________________。
【答案】(1) ①. 刺激小鼠产生相应的B淋巴细胞 ②. 未融合的和同种融合的
(2) ①. 抗原—抗体特异性结合 ②. 能准确识别抗原的细微差异,与特定抗原发生特异性结合,并可大量制备
(3) ①. 2##二##两 ②. 细胞密度过大、有害代谢物的积累
(4)双特异性单克隆抗体能将抗癌药物定向带到癌细胞所在位置,在原位杀死癌细胞
【解析】
【分析】单克隆抗体制备流程:先给小鼠注射特定抗原使之发生免疫反应,之后从小鼠脾脏中获取已经免疫的B淋巴细胞;诱导B细胞和骨髓瘤细胞融合,利用选择培养基筛选出杂交瘤细胞;进行抗体检测,筛选出能产生特定抗体的杂交瘤细胞;进行克隆化培养,即用培养基培养和注入小鼠腹腔中培养;最后从培养液或小鼠腹水中获取单克隆抗体。
【小问1详解】
注射癌胚抗原是为了刺激小鼠产生相应的B淋巴细胞;HAT选择性培养基是根据次黄嘌呤核苷酸和嘧啶核苷酸生物合成途径设计的,未融合的(B细胞或骨髓瘤细胞)和同种融合的细胞(B细胞+B细胞,骨髓瘤细胞+骨髓瘤细胞)不能在该培养基上生长;能生长的为杂交瘤细胞(B细胞+骨髓瘤细胞)既能大量增殖,又能产生抗体。
【小问2详解】
抗原—抗体特异性结合,可以检测是否产生相应的抗体;单克隆抗体能准确识别抗原的细微差异,与特定抗原发生特异性结合,并可大量制备。
【小问3详解】
单克隆抗体制备过程中至少涉及两次筛选,第一次是利用选择性培养基进行初步筛选出杂交瘤细胞,第二次是利用克隆化培养和抗体检测的方法筛选出既能大量增殖,又能产生所需抗体的杂交瘤细胞。细胞密度过大、有害代谢物的积累,都会导致动物细胞培养受阻,需更换培养液,进行传代培养。
【小问4详解】
双特异性单克隆抗体能将抗癌药物定向带到癌细胞所在位置,在原位杀死癌细胞,对人体的副作用更小。
广东省惠州市实验中学2023-2024学年高二下学期3月月考生物试题(原卷版+解析版): 这是一份广东省惠州市实验中学2023-2024学年高二下学期3月月考生物试题(原卷版+解析版),文件包含精品解析广东省惠州市实验中学2023-2024学年高二下学期3月月考生物试题原卷版docx、精品解析广东省惠州市实验中学2023-2024学年高二下学期3月月考生物试题解析版docx等2份试卷配套教学资源,其中试卷共35页, 欢迎下载使用。
广东省深圳市龙华区致理中学2023-2024学年高一下学期3月月考生物试题(原卷版+解析版): 这是一份广东省深圳市龙华区致理中学2023-2024学年高一下学期3月月考生物试题(原卷版+解析版),文件包含精品解析广东省深圳市龙华区致理中学2023-2024学年高一下学期3月月考生物试题原卷版docx、精品解析广东省深圳市龙华区致理中学2023-2024学年高一下学期3月月考生物试题解析版docx等2份试卷配套教学资源,其中试卷共40页, 欢迎下载使用。
广东省惠州市惠东县2023-2024学年高二下学期开学考试生物学试题(原卷版+解析版): 这是一份广东省惠州市惠东县2023-2024学年高二下学期开学考试生物学试题(原卷版+解析版),文件包含广东省惠州市惠东县2023-2024学年高二下学期开学考试生物试题原卷版docx、广东省惠州市惠东县2023-2024学年高二下学期开学考试生物试题解析版docx等2份试卷配套教学资源,其中试卷共31页, 欢迎下载使用。

