山东省菏泽市鄄城县第一中学2024届高三上学期10月月考 生物答案
展开
这是一份山东省菏泽市鄄城县第一中学2024届高三上学期10月月考 生物答案,共24页。试卷主要包含了单选题,多选题,综合题等内容,欢迎下载使用。
1. 下列关于双链DNA分子结构的叙述,正确的是( )
A. 某双链DNA分子中有胸腺嘧啶312个,占总碱基的比例为26%,则该DNA分子上有鸟嘌呤288个
B. 若质粒含有2000个碱基,则该分子同时含有2个游离的磷酸基团
C. 某双链DNA分子中胞嘧啶占25%,则每条单链上的胞嘧啶占25%~50%
D. 核苷酸数目相同的2个DNA分子,其氢键数目一定相同
【答案】A
【解析】
【分析】DNA分子双螺旋结构的主要特点:(1)DNA分子是由两条链组成的,这两条链按反向平行方式盘旋成双螺旋结构。(2)DNA分子中的脱氧核糖和磷酸交替连接,排列在外侧,构成基本骨架,碱基排列在内侧。(3)两条链上的碱基通过氢键连接成碱基对,并且碱基配对有一定的规律:A(腺嘌呤)一定与T(胸腺崆啶)配对;G(鸟嘌呤)一定与C(胞嘧啶)配对;其中A-T之间有2个氢键、C-G之间有3个氢键。碱基之间的这种一一对应的关系,叫做碱基互补配对原则。
【详解】A、某DNA分子上有胸腺嘧啶312个,占总碱基比例为26%,则该DNA分子上碱基总数为312÷26%=1200个,任意不互补两个碱基之和等于碱基总数的一半,根据碱基互补配对原则,该DNA分子中有鸟嘌呤1200× (50%-26%)=288个,A正确;
B、质粒是环状DNA分子,其中不含游离的磷酸基团,B错误;
C、某双链DNA分子中胞嘧啶占25%,则每条单链上的胞嘧啶占该链全部碱基数目的0%~50%,C错误;
D、A-T之间有2个氢键、C-G之间有3个氢键,因此核苷酸数目相同的2个DNA分子,其氢键数目不一定相同,D错误。
故选A。
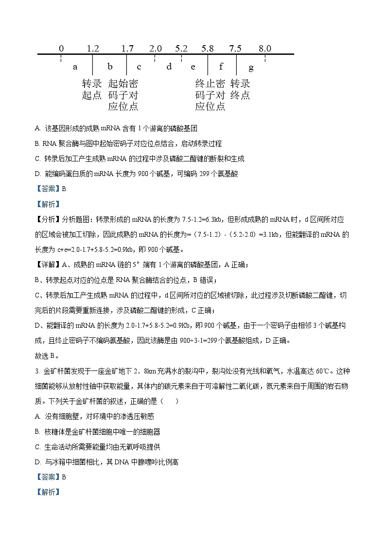
2. 下图为长度共8千碱基对(Kb)的某基因结构示意图,人为划分为a-g共7个区间(未按比例画出),转录后加工产生成熟mRNA的过程中,d区间所对应的区域被切除。下列分析错误的是( )
A. 该基因形成的成熟mRNA含有1个游离的磷酸基团
B. RNA聚合酶与图中起始密码子对应位点结合,启动转录过程
C. 转录后加工产生成熟mRNA的过程中涉及磷酸二酯键的断裂和生成
D. 能编码蛋白质的mRNA长度为900个碱基,可编码299个氨基酸
【答案】B
【解析】
【分析】分析题图:转录形成的mRNA的长度为7.5-1.2=6.3kb,但形成成熟的mRNA时,d区间所对应的区域会被加工切除,因此成熟的mRNA的长度为=(7.5-1.2)-(5.2-2.0)=3.1kb,但能翻译的mRNA的长度为c+e=2.0-1.7+5.8-5.2=0.9kb,即900个碱基。
【详解】A、成熟的mRNA链的5'端有1个游离的磷酸基团,A正确;
B、转录起点对应的位点是RNA聚合酶结合的位点,B错误;
C、转录后加工产生成熟mRNA的过程中,d区间所对应的区域被切除,此过程涉及切断磷酸二酯键,切完后的片段需要重新连接,涉及磷酸二酯键的形成,C正确;
D、能翻译的mRNA的长度为2.0-1.7+5.8-5.2=0.9Kb,即900个碱基,由于一个密码子由相邻3个碱基构成,且终止密码子不编码氨基酸,因此该酶是由900÷3-1=299个氨基酸组成,D正确。
故选B。
3. 金矿杆菌发现于一座金矿地下2.8km充满水的裂沟中,裂沟处没有光线和氧气,水温高达60℃。这种细菌能够从放射性铀中获取能量,其体内的碳元素来自于可溶解性二氧化碳,氮元素来自于周围的岩石物质。下列关于金矿杆菌的叙述,正确的是( )
A. 没有细胞壁,对环境中的渗透压敏感
B. 核糖体是金矿杆菌细胞中唯一的细胞器
C. 生命活动所需要能量均由无氧呼吸提供
D. 与冰箱中细菌相比,其DNA中腺嘌呤比例高
【答案】B
【解析】
【分析】根据细胞内有无以核膜为界限的细胞核,细胞分为真核细胞和原核细胞两大类,其中由原核细胞构成的生物叫原核生物。原核生物大多具有细胞壁结构,具有细胞膜、细胞质和拟核结构,细胞内均只有一种细胞器核糖体。
【详解】A、金矿杆菌是细菌,有细胞壁,A错误;
B、金矿杆菌是原核生物,只有一种细胞器核糖体,B正确;
C、金矿杆菌生活环境无氧,应进行无氧呼吸,但由题干这种细菌能够从放射性铀中获取能量,故金矿杆菌所需要能量由无氧呼吸和铀提供,C错误;
D、金矿杆菌生活在水温高达60℃的环境,与冰箱中细菌相比,其DNA中G、C的比例高,D错误。
故选B。
【点睛】掌握原核生物的结构特征和生活习性是解答本题的关键。
4. tRNA是将氨基酸转运到生产线上的搬运工。图是某tRNA的结构示意图,下列叙述错误的是( )
A. 结构①遵循A-U、C-G互补配对原则
B. 结构②是该tRNA结合氨基酸的部位
C. 结构③为密码子,由三个相邻碱基构成
D. 每种tRNA只能识别并转运一种氨基酸
【答案】C
【解析】
【分析】tRNA呈三叶草结构,内部含有氢键,-OH端携带氨基酸,且一种tRNA只能识别并转运一种氨基酸,在翻译过程中tRNA上的反密码子与mRNA上的密码子碱基互补配对。
【详解】A、结构①是氢键,在碱基对之间,由于RNA含有的碱基是A、U、C、G,所有遵循A-U、C-G互补配对原则。A正确;
B、tRNA一端是携带氨基酸的部位,另一端有3个碱基构成反密码子,图中结构②就是该tRNA结合氨基酸的部位。B正确;
C、结构③为反密码子,由三个相邻碱基构成,能与mRNA上的密码子碱基互补配对。C错误;
D、tRNA有61种,氨基酸约20种,且一种tRNA只能识别并转运一种氨基酸。D正确。
故选C。
【点睛】该题考查翻译过程中tRNA的结构、作用特点,要求考生能准确识图并熟记相关考点。
5. 血脑屏障可有效防止致命病毒和毒素从血液进入大脑,保护中枢神经系统免受外界物质损害。研究表明,HIV(逆转录病毒)可以感染血脑屏障的组成细胞,从而绕过血脑屏障,进入大脑组织。然而,由于血脑屏障的阻隔,某些抗逆转录病毒药物在中枢神经系统不能达到有效药物浓度,使得这一部位的脑小胶质细胞成为病毒潜藏库。下列有关说法错误的是( )
A. 葡萄糖和其他维持大脑健康和正常运转的营养物质可以通过血脑屏障进入大脑
B. 抗逆转录病毒药物通过阻止HIV以RNA为模板合成子代RNA的过程来阻断HIV的增殖
C. HIV在脑小胶质细胞中增殖的过程会利用细胞中的氨基酸和核糖核苷酸作为原料
D. 脑小胶质细胞作为病毒潜藏库可能是患者中断药物治疗后病毒出现反弹原因之一
【答案】B
【解析】
【分析】HIV是逆转录病毒,其RNA在逆转录酶作用下生成病毒DNA,再以DNA为模板合成病毒的RNA并通过转录和翻译合成病毒的蛋白质,进而组装成新的HIV。
【详解】A、血脑屏障可有效防止致命病毒和毒素从血液进入大脑,但葡萄糖和其他维持大脑健康和正常运转的营养物质可以通过血脑屏障进入大脑,A正确;
B、抗逆转录病毒药物通过阻止HIV以RNA为模板合成DNA的过程来阻断HIV的增殖,B错误;
C、HIV主要由蛋白质和RNA组成,HIV在脑小胶质细胞中增殖的过程会利用细胞中的氨基酸和核糖核苷酸作为原料,C正确;
D、由于血脑屏障的阻隔,某些抗逆转录病毒药物在中枢神经系统不能达到有效药物浓度,使得这一部位的脑小胶质细胞成为病毒潜藏库,说明脑小胶质细胞作为病毒潜藏库可能是患者中断药物治疗后病毒出现反弹的原因之一,D正确。
故选B。
6. DNA复制过程中遇到不利因素的现象,称为DNA复制胁迫。为了应对复制胁迫,生物体进化出了检验点,检测DNA复制是否正常并做出正确反应。Rad53是行使检验点功能的重要蛋白。研究人员发现当降低胞内dNTP(四种脱氧核苷三磷酸)水平时,Rad53缺失的细胞中,解旋酶复合体仍会前进并解开双链DNA,但以两条DNA单链为模板的复制速度不同,从而导致暴露出大段单链区域。下列说法错误的是( )
A. 真核细胞中DNA复制发生在细胞核、线粒体等结构
B. 降低dNTP水平是为了使该细胞Rad53缺失
C. 大段单链DNA暴露可能引起DNA损伤
D. Rad53能够协调解旋酶复合体移动与两条链的复制速度
【答案】B
【解析】
【分析】DNA复制时间:有丝分裂和减数分裂间期。
DNA复制条件:模板(DNA的双链)、能量〈ATP水解提供)、酶(解旋酶和DNA聚合酶等)、原料(游离的脱氧核苷酸)。
DNA复制过程:边解旋边复制。
DNA复制特点:半保留复制。
DNA复制结果:一条DNA复制出两条DNA。
DNA复制意义:通过复制,使亲代的遗传信息传递给子代,使前后代保持一定的连续性。
【详解】A、真核细胞中的细胞核、线粒体、叶绿体中都含有DNA,都可以进行DNA复制,A正确;
B、根据题干信息可知,降低dNTP水平不是为了使该细胞Rad53缺失,B错误;
C、大段单链DNA的暴露可能引起DNA损伤,C正确;
D、Rad53缺失的细胞中,解旋酶复合体仍会前进并解开双链DNA,但以两条DNA单链为模板的复制速度不同,由此可知Rad53能够协调解旋酶复合体移动与两条链的复制速度,D正确。
故选B。
7. G-四链体通常是由富含串联重复鸟嘌呤(G)的DNA单链折叠形成的高级结构。G-四分体是四链体的结构单元,由氢键连接4个G形成环状平面,两层或两层以上的四分体堆积形成四链体;另一条DNA单链C与C配对,则形成i-mtif,如图所示。研究发现,与CO2浓度为5%的培养液相比,CO2浓度分别为2%和8%的培养液培养的细胞中i-mtif的DNA位点分别少了20%左右和多了30%左右。下列相关叙述正确的是( )
A. 不同DNA分子的G-四链体,所含碱基G的数量相同
B. i-mtif的DNA位点多少可能与细胞培养液的酸碱度有关
C. DNA分子的G-四链体或i-mtif区域仍能形成双螺旋结构
D. G-四链体和i-mtif的形成均改变了脱氧核苷酸的连接顺序
【答案】B
【解析】
【分析】DNA的双螺旋结构:
①DNA分子是由两条反向平行的脱氧核苷酸长链盘旋而成的;
②DNA分子中的脱氧核糖和磷酸交替连接,排列在外侧,构成基本骨架,碱基在内侧;
③两条链上的碱基通过氢键连接起来,形成碱基对且遵循碱基互补配对原则。
【详解】A、G-四链体通常是由富含串联重复鸟嘌呤(G)的DNA单链折叠形成的高级结构。不同DNA分子的G-四链体,所含碱基G的数量未必相同,A错误;
B、研究发现,与CO2浓度为5%的培养液相比,CO2浓度分别为2%和8%的培养液培养的细胞中i-mtif的DNA位点分别少了20%左右和多了30%左右,而二氧化碳在培养液中的作用是维持培养液的pH,可见i-mtif的DNA位点多少可能与细胞培养液的酸碱度有关,B正确;
C、结合图示可以看出,DNA分子的G-四链体或i-mtif区域不能形成双螺旋结构,C错误;
D、G-四链体和i-mtif的空间结构不同,但并未改变原有的脱氧核苷酸的连接顺序,D错误。
故选B。
8. 一个用15N标记的DNA分子,在不含15N标记的培养液中经过n次复制后,后代中不含15N的DNA分子总数与含15N的DNA分子总数之比为( )
A. 2n:2B. (2n-2):2C. 2n:0D. 2n-1:2
【答案】B
【解析】
【分析】根据题意分析:在不含15N标记的培养液中经过n次复制后,子代数应是2n,在子代中含15N的DNA分子只有2个,不含的是总数减去2。
【详解】DNA复制为半保留复制,1个DNA分子经过n次复制得到2n个DNA分子,其中有2个DNA分子含有15N,所以后代中不含15N的DNA为2n-2,故后代中不含15N的DNA分子总数与含15N的DNA分子总数之比为(2n-2):2。B正确。
故选B。
9. 基因X的表达需要糖皮质激素及其受体的复合物与糖皮质激素应答元件的结合,其表达产物可促进细胞凋亡,而生长阻滞特异转录物5(Gas5)是一种长链非编码RNA,其调控细胞凋亡的机理如图所示。有关叙述正确的是( )
A. Gas5是通过转录生成的不含有氢键的单链RNA
B. 糖皮质激素应答元件的化学组成与Gas5完全不同
C. Gas5直接抑制RNA聚合酶与基因X的启动子结合
D. 降低癌细胞中Gas5的含量可为肿瘤治疗提供新思路
【答案】D
【解析】
【分析】根据题意分析:基因X的表达需要糖皮质激素及其受体的复合物与糖皮质激素应答元件的结合,其表达产物可促进细胞凋亡,而Gas5与糖皮质激素受体结合,抑制糖皮质激素及其受体的复合物与糖皮质激素应答元件的结合,从而抑制基因的表达。
【详解】A、据图可知,Gas5结构中含有氢键,A错误;
B、糖皮质激素应答元件是DNA片段,Gas5是RNA,DNA和RNA化学组成上有相同的成分,都有A、G、C和磷酸,B错误;
C、据图可知,Gas5通过与糖皮质激素受体结合,抑制抑制糖皮质激素及其受体的复合物与糖皮质激素应答元件的结合,从而抑制基因X的表达,C错误;
D、降低癌细胞中Gas5的含量,基因X得以表达,可以促进细胞凋亡,为肿瘤治疗提供新思路,D正确。
故选D。
10. 卵巢储备指的是卵泡形成和储备在女性胎儿时期完成,并且每一个卵泡中的卵母细胞都会停止发育,直至排卵后完成减数第一次分裂。卵巢储备建立的表观遗传机制的大致内容为:PRC1是E3泛素连接酶,通过对组蛋白进行泛素化修饰阻遏减数第一次分裂特定基因的表达。以下叙述错误的是( )
A. 组蛋白泛素化修饰,不会改变卵母细胞基因碱基序列
B. 卵巢储备的表观遗传机制可说明基因的表达时间和空间受到调控
C. 排卵及减数第一次分裂过程在输卵管内完成,卵子一经排出就具备受精能力
D. 一个卵母细胞在减数分裂过程中产生的第一极体与第二极体染色体上的基因不完全相同
【答案】C
【解析】
【分析】1、卵子的减数第一次分裂是雌性动物排卵前后完成的,卵子排到输卵管中继续完成减数第二次分裂;当进行到减数第二次分裂中期时发生受精作用,然后在受精作用过程中完成减数第二次分裂。
2、排卵是指卵子从卵泡中排出,排出的卵是未成熟的初级卵母细胞或次级卵母细胞,成熟的卵子在受精作用时才形成。
【详解】A、组蛋白泛素化修饰,属于表观遗传,不会改变卵母细胞基因碱基序列,A正确;
B、卵巢储备的表观遗传机制,需要PRC1对组蛋白进行泛素化修饰,进而阻遏减数第一次分裂特定基因的表达,说明基因的表达时间和空间受到调控,B正确;
C、排卵是指卵子从卵泡中排出,排出的卵是未成熟的初级卵母细胞或次级卵母细胞,故减数第一次分裂在卵巢内完成,且卵子只有发育到MⅡ才具备与精子受精的能力,C错误;
D、减数第一次分裂后期,同源染色体分离,非同源染色体自由组合,故一个卵母细胞在减数分裂过程中产生的第一极体和次级卵母细胞的基因不完全相同,而第二极体是由次级卵母细胞产生,故两种极体染色体上的基因不完全相同,D正确。
故选C。
11. 心肌细胞不能增殖,基因ARC在心肌细胞中的特异性表达,能抑制其凋亡,以维持正常数量。细胞中另一些基因通过转录形成前体RNA,再经过加工会产生许多非编码RNA,如miR-223(链状),HRCR(环状)。下列相关说法错误的是( )
A. 过程②最终合成的T1、T2、T3三条多肽链的氨基酸顺序相同
B. mi R-223可通过形成核酸杂交分子1来调控遗传信息的翻译
C. 基因miR-223的转录使基因ARC表达增强
D. HRCR有望成为减缓心肌细胞凋亡的新药物
【答案】C
【解析】
【分析】根据题图可知,图中①为转录过程,催化该过程的酶是RNA聚合酶;②为翻译过程,其场所是核糖体,根据多肽链的长短可判断核糖体的移动方向是从左向右,合成的T1、T2、T3三条多肽链同一个模板mRNA;基因ARC表达产生的蛋白质,能抑制细胞凋亡;基因ARC转录形成的mRNA可与基因miR-223转录形成的miR-233结合形成核酸杂交分子1,使过程②被抑制,基因ARC转录形成的mRNA不能进行翻译,说明基因miR-223可以抑制基因ARC的表达;基因miR-223转录形成的miR-233可与某基因转录形成的HRCR结合形成核酸杂交分子2,使miR-233失去作用,说明某基因可以解除基因miR-223对基因ARC的抑制作用。
【详解】A、根据题图分析可知,②为翻译过程,合成的T1、T2、T3三条多肽链同一个模板mRNA,所以最终合成的T1、T2、T3三条多肽链的氨基酸顺序相同,A正确;
B、根据题图分析可知,miR-223可与基因ARC转录形成的mRNA特定序列通过碱基互补配对原则结合形成核酸杂交分子1,使过程②(翻译过程)被抑制,基因ARC转录形成的mRNA不能进行翻译,ARC蛋白质无法合成,因此mi R-223可通过形成核酸杂交分子1来调控遗传信息的翻译,B正确;
C、根据题图分析可知,基因miR-223转录形成的miR﹣223可与基因ARC的mRNA 特定序列通过碱基互补配对原则结合形成核酸杂交分子1,使过程②(翻译过程)被抑制,因此基因miR-223的转录使基因ARC表达减弱,C错误;
D、根据题图分析可知,miR-233可与HRCR结合形成核酸杂交分子2,使miR-233失去作用,从而减弱对基因ARC表达的抑制,减缓心肌细胞凋亡,所以HRCR有望成为减缓心肌细胞凋亡的新药物,D正确。
故选C。
【点睛】本题结合图解作为情景,考查遗传信息的转录和翻译。考生要识记遗传信息转录和翻译的过程、场所、条件及产物等基础知识,利用分析与综合的科学思维,从题图中获取有效信息,对各选项进行推理,准确作答。
12. 大肠杆菌在紫外线照射下,其DNA会以很高的频率形成胸腺嘧啶二聚体。含有胸腺嘧啶二聚体的DNA复制时,以变异链为模板形成的互补链相应区域会随意掺入几个碱基,从而引起基因突变,如图1所示。图2为大肠杆菌细胞内存在的两种DNA修复过程,可见光会刺激光解酶的合成量增加。下列叙述正确的是( )
A. 紫外线照射后的大肠杆菌在黑暗时比在可见光下更容易出现变异类型
B. 内切酶能切割与胸腺嘧啶二聚体直接连接的磷酸二酯键
C. DNA修复机制的存在使得大肠杆菌经紫外线照射后不会发生基因突变
D. 若该DNA分子未被修复,则复制3次后会形成4个相同的突变DNA
【答案】A
【解析】
【分析】图1是紫外线照射下,DNA形成胸腺嘧啶二聚体的过程,图2是DNA修复过程,左侧是利用光解酶将胸腺嘧啶二聚体解开,而右侧是利用内切酶将胸腺嘧啶二聚体剪切掉,并利用碱基互补配对修复正确。
【详解】A、已知大肠杆菌细胞存在的两种DNA修复过程,其中光会刺激光解酶的合成量增加,进行DNA光修复,所以相比黑暗时,在可见光下更不容易出现变异类型,A正确;
B、内切酶是一种能催化多核苷酸链断裂的酶,只对脱氧核苷酸内一定碱基序列中某一位点发生作用,并将相应位置切开,由图可知看出,内切酶切割的不是胸腺嘧啶二聚体直接连接的磷酸二酯键,B错误;
C、大肠杆菌的DNA修复机制使其基因不容易发生基因突变,但该修复能力是有限的,因此大肠杆菌经紫外线照射后仍可能会发生基因突变,C错误;
D、DNA复制为半保留复制,复制3次后形成8个DNA分子,据图可知,若该DNA分子未被修复,则得到的两个子代DNA均异常,若以后每次复制都会出现胸腺嘧啶二聚体,且不被修复,则得到8个DNA均为突变体,但由于以变异链为模板形成的互补链相应区域会随意掺入几个碱基,因此不能确定突变DNA的碱基序列的相同情况,D错误。
故选A。
13. 紫外线消毒技术主要是利用短波紫外线对微生物的伤害作用,其原理是使DNA链中相邻的嘧啶形成环丁烷嘧啶二聚体,阻碍基因的正常复制,从而导致细菌失活。细菌体内的光复活酶在某一波长可见光的作用下,可将二聚体裂开,进行DNA的修复,使失活的细菌重新获得活性,这就是光复活作用。下列说法错误的是( )
A. 光复活作用有助于微生物保持自身遗传物质的稳定
B. 环丁烷嘧啶二聚体存在于DNA的双链之间
C. 修复DNA的损伤能够延缓某些细胞的衰老
D. 实验室夜间使用紫外线消毒技术效果比较好
【答案】B
【解析】
【分析】由题意可知,紫外线消毒的原理是使DNA链中相邻的嘧啶形成环丁烷嘧啶二聚体,阻碍基因的正常复制。光复活作用实质是进行DNA的修复。
【详解】A、由题意可知,光复活作用可进行DNA修复,有助于微生物保持自身遗传物质的稳定,A正确;
B、DNA链中相邻的嘧啶形成环丁烷嘧啶二聚体,双链中嘧啶与嘌呤配对,所以环丁烷嘧啶二聚体存在于DNA的一条链上,B错误;
C、端粒DNA受损可能会导致细胞衰老,修复DNA的损伤能够延缓某些细胞的衰老,C正确;
D、细菌体内的光复活酶在某一波长可见光的作用下,可将二聚体裂开,进行DNA的修复,实验室夜间使用紫外线消毒技术效果比较好,可避免光复活酶的作用,D正确。
故选B。
14. 水平转基因是自然转基因的一种类型,指基因在不同物种的生物个体之间的交流过程与结果(如图中过程1所示),或者在单个细胞内部的叶绿体、线粒体与细胞核等结构之间的交流过程与结果。下列有关说法错误的是( )
A. 水平转基因可以发生在农杆菌和红薯细胞间,属于基因重组
B. 过程1中获得A基因的红薯可通过过程2将A基因传递到子代
C. 细胞内不同结构之间能进行基因交流与DNA的结构相同有关
D. 过程1、过程2均使作物发生定向变异,均有利于作物适应新环境
【答案】D
【解析】
【分析】自然状态下,基因重组的方式有同源染色体上非姐妹单体之间的交叉互换和非同源染色体上非等位基因之间的自由组合,另外,外源基因的导入也会引起基因重组。
【详解】A、据过程1可知,农杆菌的A基因可转移至原先不含A基因的红薯内,说明水平转基因可以发生在农杆菌和红薯细胞间,是基因重组的一种,A正确;
B、过程1属于水平转基因,是可遗传变异,该过程中获得A基因的红薯可通过过程2(杂交育种)将A基因传递到子代,B正确;
C、不同生物之间DNA的结构相同,是细胞内不同结构之间能进行基因交流的结构基础,C正确;
D、过程1、过程2的原理都是基因重组,基因重组有利于作物适应新环境,但基因重组是不定向的,D错误。
故选D。
15. 人类的基因包含外显子和内含子,外显子是基因中在mRNA剪切后保留的片段,内含子为基因中在mRNA剪切时切除的部分。脊髓性肌肉萎缩症(SMA)致病机理如图所示。正常人的SMN1基因可表达全长度的SMN1蛋白,其表达量足以维持运动神经元的正常功能,而SMA患者中SMN1基因的第7外显子突变,导致机体只能产生10%的全长度SMN2蛋白,但数量太少无法让运动神经元存活,从而导致肌肉萎缩和功能障碍。下列叙述正确的是( )
A. RNA聚合酶在过程①中可破坏氢键,也可催化化学键形成
B. SMN基因上碱基对的数量是其mRNA碱基数量的三倍
C. 过程②在进行时,每种tRNA可携带一种或多种氨基酸
D. 对SMN2基因突变处外显子进行诱变处理可治疗SMA
【答案】A
【解析】
【分析】1、转录:RNA是在细胞核中,通过RNA聚合酶以DNA的一条链为模板合成的 ,这一过程叫作转录。
2、基因表达中的相关数量关系DNA碱基数∶mRNA碱基数∶氨基酸数=6∶3∶1。
3、密码子、tRNA和氨基酸之间的对应关系①密码子有64种,其中AUG既可以编码甲硫氨酸,又是起始密码子;GUG在原核生物中,可以作为起始密码子,此时它编码甲硫氨酸;在其他情况下,它编码缬氨酸;UGA在正常情况下是终止密码子,在特殊情况下可以编码硒代半胱氨酸。②一种密码子只能决定一种氨基酸,一种tRNA只能转运一种氨基酸。③每种氨基酸对应一种或几种密码子(密码子的简并性),可由一种或几种tRNA转运。
【详解】A、过程①是转录,该过程中RNA聚合酶会破坏基因的氢键而使DNA解开单链,然后会以基因的一条链为模板,将单个的核糖核苷酸连接成mRNA链,此过程会形成磷酸二酯键,A正确;
B、由图可知,形成mRNA是将基因的外显子转录出的RNA片段连接起来的,在此过程会剪切掉内含子,基因外显子上1个碱基对对应mRNA上1个碱基,因而SMN基因上碱基对的数量比mRNA上碱基数量的一倍要多一些,无法确定其具体的倍数,B错误;
C、程②是翻译,在该过程中,tRNA会携带氨基酸进入核糖体,而每种tRNA只能携带一种氨基酸,C错误;
D、SMN2基因突变处外显子进行诱变处理会导致基因发生突变,而基因突变是随机的,不一定能将突变部位错误的碱基修改成正确的碱基,因而也不一定能获得正常数量的全长度的SMN2蛋白,所以不一定能达到治疗SMA的病情,D错误。
故选A。
二、多选题(每小题3分,共18分)
16. 许多癌细胞高表达“聚合酶 θ (Plθ) ”参与修复断 裂的双链 DNA。当 DNA 双链断裂时,断裂处的一 条链被酶切除形成局部单链 DNA (ssDNA 悬臂) , 其上的微同源区互补配对后, Plθ 可延伸微同源区 的 3′端,促进双链 DNA 断裂处的连接, 但该过程 极易出现突变。相关叙述正确的是( )
A. 过程①单链DNA的水解方向是5′→3′
B. 过程②微同源区通过磷酸二酯键配对连接
C. 过程③边解旋边复制合成互补的DNA子链
D. 癌细胞高表达 Plθ 有利于癌细胞生长
【答案】AD
【解析】
【分析】由图可知,聚合酶 θ (Plθ) 的作用是如果有出现局部单链但又部分相互配对的DNA,Plθ可以从配对两侧延伸DNA单链,使其成为完整的DNA。
【详解】A、有图可知,当 DNA 双链断裂时,断裂处的一 条链被酶切除形成局部单链 DNA (ssDNA 悬臂) ,过程①单链DNA水解方向为5′→3′,A正确。
B、过程②微同源区通过氢键配对连接,B错误。
C、过程③没有解旋过程, C 错误。
D、癌细胞高表达Plθ,参与修复断裂的双链 DNA, 极易出现突变,有利于癌细胞生长。D正确。
故选AD。
17. 密度梯度离心法分离膜性细胞器时常用的介质之一是蔗糖,蔗糖介质的最大密度是1.3g·cm-3。已知线粒体、过氧化物酶体的密度分别约为1.18g·cm-3、1.23g·cm-3。下图是利用蔗糖密度梯度离心分离细胞器的示意图,相关叙述正确的是( )
A. 密度梯度离心法通过逐渐提高离心速率来分离有差异的细胞器
B. 离心后试管中线粒体位于过氧化物酶体的上方
C. 分离密度大于1.3g·cm-3的颗粒时不宜以蔗糖为介质
D. 密度梯度离心法还可用来分离不同密度的DNA分子
【答案】BCD
【解析】
【分析】差速离心法可分离各种细胞器,而密度梯度离心法可用于分离不同密度的DNA分子。
【详解】A、由于各种细胞器的密度不同,故采用差速离心法分离各种细胞器,A错误;
B、分析题意可知,线粒体、过氧化物酶体的密度分别约为1.18g·cm-3、1.23g·cm-3,据图可知,密度大的分布在试管下侧,故离心后试管中线粒体位于过氧化物酶体的上方,B正确;
C、由于蔗糖的最大密度是1.3g·cm-3,故分离密度大于1.3g·cm-3的颗粒时不宜以蔗糖为介质,C正确;
D、密度梯度离心法还可用来分离不同密度的DNA分子,如探究DNA分子半保留复制过程中即采用了该方法,D正确。
故选BCD。
18. 水稻的粒长受核基因G和W控制,基因G控制合成的G蛋白能够与W基因启动子结合,抑制W的表达。纯合籼稻品种的一个W基因因启动子序列改变,导致G蛋白不能与之结合,从而W基因表达水平上调,最终形成籽粒细长的T品种。以下说法错误的是( )
A. W基因启动子序列改变,它控制合成的蛋白质结构未改变
B. 若敲除基因G,籼稻品种T的籽粒会变得粗短
C. 籼稻品种T自交,结出的种子中细长籽粒占3/4
D. 若两对基因均杂合的正常个体自交,结出的种子中细长籽粒占3/8
【答案】BD
【解析】
【分析】启动子是一段有特殊结构的DNA片段,位于基因的首端,它是RNA聚合酶识别和结合的部位,有了它才能驱动基因转录出mRNA,最终获得所需要的蛋白质。但是它本身不表达,起表达作用的是启动子后面的具有遗传效应的DNA片段,即控制蛋白质合成的基因。
【详解】A、W基因启动子序列改变,影响了RNA聚合酶与启动子的识别与结合,从而影响W基因的转录水平,但它控制合成的蛋白质结构未改变,A正确;
B、品种T形成的原因是一个W基因的启动子序列改变,导致G蛋白不能与之结合,使W基因表达水平上调。W基因存在于细胞核中的染色体上,因此,在同源染色体的另一条上仍然存在W基因,它的启动子是正常的,仍能与G蛋白结合。若剔除G基因,则品种T不能合成G蛋白,则两个W基因均表达水平上调,籽粒会更加细长,B错误;
C、由于品种T形成的原因是细胞核内染色体上的一个W基因的启动子序列改变,可以W-来表示,同源染色体的另一条上的W基因的启动子序列仍然正常,用W表示,则其基因型为WW-,它的自交后代基因型及比例为WW: WW-: W-W-=1: 2: 1,其中WW-与W-W-均表现为籽粒细长,占比为3/4,C正确;
D、两对基因均杂合的基因型为GgWw,其中G抑制W的表达。则其自交后代的基因型及比例为G_ W_ :G _ww: ggW_ :ggww=9:3:3:1, 其中ggW_表现为籽粒细长,占比为3/16,D错误。
故选BD。
19. 20世纪30年代,Muller H.J在果蝇中发现了两性个体间某些基因剂量(数量)不同,但表达水平相似的现象,并命名为“剂量补偿”。这一现象与基因Sxl的表达有关,如下图所示。下列说法正确的是( )
A. Sxl基因参与的“剂量补偿”的原理与细胞分化原理相同
B. Sxl基因通过促进msl-2的表达从而促进X染色体上基因的表达
C. 雌雄个体X染色体数量不同,但X染色体上相关基因的表达量可能相同
D. 检测超雌果蝇(XXX)相关基因的表达量可以进一步验证“剂量补偿”
【答案】ACD
【解析】
【分析】细胞分化是指在个体发育中,由一个或一种细胞增殖产生的后代,在形态、结构和生理功能上发生稳定性差异的过程。细胞分化的实质:基因的选择性表达。
【详解】A、分析题意可知,“剂量补偿”是两性个体间某些基因剂量(数量)不同,但表达水平相似的现象,结合图示可知,该现象与Sxl基因的表达有关,而细胞分化是基因选择性表达的结果,故Sxl基因参与的“剂量补偿”的原理与细胞分化原理相同,A正确;
B、据图可知,雌性个体中Sxl基因表达后导致msl-2缺失,说明Sxl基因通过抑制msl-2的表达,进而使mle、msl-1和msl-3蛋白质复合体没有活性,从而使X染色体基础水平转录,B错误;
C、据图可知,雌性个体有两条X染色体,但其X染色体基础水平转录,雄性个体有1条X染色体,但其染色体高水平转录,据此推测,雌雄个体X染色体数量不同,但X染色体上相关基因的表达量可能相同,C正确;
D、检测超雌果蝇(XXX)相关基因的表达量可以进一步验证“剂量补偿”,若该“剂量补偿”存在,则预期其X染色体的转录水平应低于XX型,D正确。
故选ACD。
20. 短串联重复序列广泛存在于人的基因组中,由2~50个首尾相连的重复单位串联而成,其重复单位为1~6个核苷酸。短串联重复序列能发生遗传信息的传递。研究发现,熊蜂控制X蛋白合成的Smr基因中也存在重复序列CAG。下列相关叙述错误的是( )
A. 人不同个体中,位于Y染色体上的某些重复序列可能有特异性
B. CAG重复序列增多会改变Smr基因的结构,引起Smr基因发生突变
C. 若CAG重复次数增加,会改变Smr基因中嘌呤碱基的比例
D. 若CAG重复序列增加1次,则重复序列之后编码的氨基酸序列发生变化
【答案】CD
【解析】
【分析】本题主要考察的是基因突变问题。基因突变指的是碱基对的增添,缺失和替换。在进行翻译的过程当中,每三个碱基对编码一个氨基酸,逐渐连接成一条肽链。
【详解】 A、DNA分子具有特异性,不同DNA分子由于碱基对的排列顺序存在差异,因此每个DNA分子的碱基对都有特定的排列顺序。这种特定的排列顺序包含特定的遗传信息,从而使DNA分子具有特异性。由此,人不同个体中位于Y染色体上的某些重复序列可能有特异性,A正确;
B、基因突变是指碱基对的增添缺失和替换,故CAG重复序列增多会改变smr基因的结构,引起基因突变,B正确;
C、DNA分子是双链结构,双链中嘧啶碱基和嘌呤碱基的数量是一样的。因此CAG重复次数增加不会改变smr基因中嘌呤碱基的比例,C错误;
D、若CAG重复序列增加一次,即增加三个碱基对,由于基因中碱基对数目与所编码氨基酸数目的比例关系为3:1。正好增加了一个氨基酸,包含在重复氨基酸里。所以重复序列后,编码的氨基酸序列不会发生改变,D错误。
故选CD。
【点睛】
21. 为精细定位水稻4号染色体上的抗虫基因,用纯合抗虫水稻与纯合易感水稻的杂交后代多次自交,得到一系列抗虫或易感水稻单株。对亲本及后代单株4号染色体上的多个不连续位点进行测序,部分结果按碱基位点顺序排列如下表。据表推测水稻同源染色体发生了随机互换,下列叙述正确的是( )
A. 抗虫水稻1位点2-3之间发生过交换
B. 易感水稻1的位点2-3及5-6之间发生过交换
C. 抗虫基因可能与位点3、4、5有关
D. 抗虫基因位于位点2-6之间
【答案】ACD
【解析】
【分析】同源染色体上的非姐妹染色单体之间发生互换,这会导致基因重组。
【详解】AB、根据表格分析,纯合抗虫水稻亲本6个位点都是A/A,纯合易感水稻亲本6个位点都是G/G,抗虫水稻1的位点1和2都变成了G/G,则位点2-3之间可能发生过交换,易感水稻1的位点6变为A/A,则位点2-3之间未发生交换,5-6之间可能发生过交换,A正确、B错误;
CD、由题表分析可知,抗虫水稻的相同点为在位点3-5 中都至少有一条DNA有A-T碱基对,即位点2-6之间没有发生变化则表现为抗虫,所以抗虫基因可能位于2-6之间,或者说与位点3、4、5有关,C、D正确。
故选ACD。
三、综合题(共3小题,每空2分,共52分)
22. 下图中甲、乙分别表示某种生物细胞分裂过程中某一时期的模式图,丙表示分裂过程中不同时期每条染色体上的DNA分子数目的变化,丁表示分裂中不同时期染色体和核DNA数量的关系。据图回答相关问题:
(1)图甲若为减Ⅱ中期细胞,则该生物体细胞共有______条染色体,图乙所示细胞中共有______条姐妹染色单体。
(2)处于图丙中B→C段的是图______(填“甲”或“乙”)所示细胞,有丝分裂过程中不会出现图丁中______ 。
(3)图甲、图乙分别对应图丁中______和______。
(4)若将某生物(2n=20)分裂旺盛的组织放在含有5-溴尿嘧啶脱氧核苷(5-溴尿嘧啶脱氧核苷酸与胸腺嘧啶脱氧核苷酸结构类似,可与碱基A配对)的培养液中培养,在不同分裂时期取出细胞,然后用姬姆萨染料染色(已知双链DNA分子不掺或一条单链掺有BrdU时呈深蓝色,两条单链都掺有BrdU呈浅蓝色),则在第二次有丝分裂中期的细胞中和第三次有丝分裂中期的细胞中出现的色差染色体数各为______、______;若观察到某个第二次分裂中期的细胞没有色差染色体,则该细胞分裂产生的子细胞染色体数为______。
【答案】(1) ①. 8 ②. 0
(2) ①. 甲 ②. d
(3) ①. b ②. a
(4) ①. 20 ②. 0~20 ③. 10
【解析】
【分析】题图分析,图甲细胞中含有同源染色体,且染色体排列在赤道板上,处于有丝分裂中期;图乙细胞中着丝点(粒)分裂,处于有丝分裂后期;图丙是一条染色体上的DNA含量变化,AB表示间期染色体复制,BC表示有丝分裂的前期和中期、减数第一次分裂的全过程和减数第二次分裂的前、中期,D点之后表示有丝分裂的后期、末期和减数第二次分裂的后期和末期;图丁是细胞分裂过程的染色体与DNA的变化的柱形图,a、c表示染色体∶DNA=1∶1;b表示染色体∶DNA=1∶2;d表示染色体∶DNA=2∶1,这种情况不存在。
【小问1详解】
图甲若为减Ⅱ中期细胞,此时细胞中不含同源染色体,其中的染色体数目是该生物体细胞中染色体数目的一半,则该生物体细胞共有8条染色体;图乙所示细胞中着丝点(粒)分裂,染色体数目暂时加倍,因此其中不含姐妹染色单体(0条)。
【小问2详解】
图丙中B→C段表示的是染色体∶DNA=1∶2,图甲所示细胞处于该阶段;d表示染色体∶DNA=2∶1,有丝分裂过程中不会出现图丁中d图。
【小问3详解】
图甲细胞中含有同源染色体,且染色体排列在赤道板上,处于有丝分裂中期,此时每条染色体上有2个DNA分子,对应与图丁中b;图乙表示有丝分裂后期,此时染色体数目暂时加倍,染色体:DNA=1:1,则对应图丁中a。
【小问4详解】
若将某生物(2n=20)分裂旺盛的组织,若进行有丝分裂,放在含有5-溴尿嘧啶脱氧核苷的培养液中培养,在不同分裂时期取出细胞,然后用姬姆萨染料染色(已知双链DNA分子不掺或一条单链掺有BrdU时呈深蓝色,两条单链都掺有BrdU呈浅蓝色),由于DNA复制为半保留复制,则第一次有丝分裂完成产生的子细胞中所有的染色体DNA均为一条单链掺有BrdUu,即都表现为深蓝色,继续进行第二次复制时,由于原料是含有5-溴尿嘧啶脱氧核苷,则间期复制后形成的每条染色体含有的两个DNA分子是一个两条单链均掺有BrdU,另一个DNA分子只有一个单链掺有BrdU,因此,在第二次分裂中期的细胞中出现的色差染色体数为20个,第二次有丝分裂中期的细胞中20条染色体均为一条染色单体为浅蓝色,一条染色单体为深蓝色,经过第二次有丝分裂后期之后,分开的染色体随机组合进入子细胞中,则产生的子细胞中含有浅蓝色的染色体数目为0~20条,含有深蓝色染色体数目的20~0条,则第三次分裂中期的细胞中出现的色差染色体数为0~20条;若观察到某个第二次分裂中期的细胞没有色差染色体,则该细胞进行的是减数第二次分裂,则产生的子细胞染色体数为10条。
23. 人类ABO血型取决于红细胞膜上的抗原类型,受19号染色体上的H、h基因和9号染色体上的复等位基因IA、IB、i控制(IB和IA对i显性,IA、IB同时存在时都能表达),只有H抗原的是O型血、只有A抗原的是A型血、只有B抗原的是B型血、有A、B抗原的是AB型血、没有H、A、B抗原的是O型血;抗原能否分泌到细胞外由4号染色体上的Se、se基因控制。图1是基因控制红细胞膜上相应抗原合成、分泌的机理图,图2是某家庭部分成员血型调查结果。请回答下列问题。
(1)H基因经过_____________________、____________________(过程)控制合成H酶,H酶催化前体物质转化为H抗原,此现象说明基因控制性状的方式是_____________________。
(2)控制人类血型基因的遗传遵循_____________________定律。某人的内环境中检测不到血型抗原,其基因型可能有_____________________种
(3)I1、I2的基因型分别是__________、_____________。
(4)Ⅲ1和一个与其血型基因型相同的男性婚配,其后代出现分泌型A型血、非分泌型O型血的概率分别是______________、_____________________。
【答案】(1) ①. 转录 ②. 翻译 ③. 基因通过控制酶的合成来控制代谢过程,进而控制生物性状
(2) ①. 自由组合定律 ②. 30
(3) ①. HhIAIBsese ②. Hhiisese
(4) ①. 27/64 ②. 3/64
【解析】
【分析】基因可以通过控制酶的合成进控制细胞代谢而控制生物的性状,也可能通过控制蛋白质的结构直接控制生物的性状。
【小问1详解】
分析图1可知,H基因控制H酶的合成是基因表达过程,需要经过转录和翻译过程,H酶催化前体物质转化为H抗原,此现象说明基因通过控制酶的合成来控制代谢过程,进而控制生物性状。
【小问2详解】
人类ABO血型受19号染色体上的H、h基因和9号染色体上的复等位基因IA、IB、i控制,即位于非同源染色体上,所以人类血型基因的遗传遵循自由组合定律。9号染色体上的复等位基因IA、IB、i一共有6种基因型,某人的内环境中检测不到血型抗原,其基因型可能hh_ _ _ _或H_ _ _ sese,共6×3+2×6=30种。
【小问3详解】
由图2可知,I1表现为非分泌型AB型,I2表现为非分泌型O型,且Ⅱ1是Oh型,即hh的O型,故I1基因型为HhIAIB sese、I2基因型为Hh ii sese。
【小问4详解】
由于I1基因型为HhIAIB sese、I2基因型为Hh ii sese,II2是A型血且分泌型的,Ⅱ1与Ⅱ2后代又出现O型血、AB型血、A型血,所以Ⅱ1基因型是hhIBisese,Ⅱ2基因型HHIAiSeSe,Ⅲ1的基因型是HhIAiSese,和一个与其血型基因型相同的男性婚配,其后代出现分泌型A型血即H_IA_Se_的概率=3/4×3/4×3/4=27/64、出现非分泌型O型血即H_iisese的概率=3/4×1/4×1/4=3/64。
24. 图 1 表示某基因型为 AABb 的动物细胞分裂的不同时期细胞图像,图 2、图 3分别表示该动物体内细胞减数分裂过程中某些物质或结构的数量变化曲线,请分析回答:
(1)图 1 中甲细胞中含有_____个染色体组。
(2)图 1 中丙细胞名称为_____;若①染色体为 X 染色体,则②染色体一定为_____。①染色体的姐妹染色单体上出现了基因A、a,其原因是_____。
(3)图 2 的 a、b、c 中表示 DNA 的是_____。
(4)图 2 中Ⅱ时期对应图 1 中_____细胞,图 3 曲线可表示_____的数量变化,图 1 中丙细胞对应图 3 中_____时期(用字母表示)。
【答案】(1)4 (2) ①. 次级精母细胞 ②. 常染色体 ③. 基因突变
(3)c (4) ①. 乙 ②. (减数分裂过程中)同源染色体对数 ③. BC
【解析】
【分析】分析图1:甲细胞含有同源染色体,呈现的特点是着丝粒(旧教材称“着丝点”)分裂后形成的两条染色体分别移向细胞两极,处于有丝分裂后期。乙细胞呈现的特点是同源染色体分离,处于减数第一次分裂后期,又因其细胞膜从细胞的中部向内凹陷,所以乙细胞是初级精母细胞。丙细胞不含同源染色体,呈现的特点是着丝粒排列在赤道板上,处于减数第二次分裂中期。
分析图2:不含染色单体时,染色体∶DNA=1∶1;含染色单体时,染色体∶染色单体∶DNA=1∶2∶2,因此图中a表示染色体、b表示染色单体、c表示DNA分子。
分析图3:减数第一次分裂后期,同源染色体分离,因此减数第二次分裂过程中的细胞中不含同源染色体,因此图3曲线可表示减数分裂过程中同源染色体对数的数量变化。
【小问1详解】
图 1 中的甲细胞处于有丝分裂后期,含有4套非同源染色体,每1套非同源染色体构成1个染色体组,因此甲细胞内含有4个染色体组。
【小问2详解】
在图1中,乙细胞呈现的特点是同源染色体分离,且细胞质进行均等分裂,说明乙细胞是处于减数第一次分裂后期的初级精母细胞,题干所述的“某动物”为雄性。丙细胞不含同源染色体,且着丝粒排列在赤道板上,为处于减数第二次分裂中期的次级精母细胞。若①染色体为X染色体,则②染色体一定为常染色体。由于该生物的基因型为AABb,若①染色体的姐妹染色单体上出现了基因A、a,则其原因是基因突变。
【小问3详解】
在图 2 中,由Ⅰ到Ⅱ的过程中,a的数量不变,形成了b,c的含量增倍,说明a表示染色体,b表示染色单体,c表示核DNA 。
【小问4详解】
图1中的乙细胞是处于减数第一次分裂后期。在图 2 中,Ⅱ时期的数量关系为:染色体数等于正常体细胞中的染色体数,核DNA数是正常体细胞中的2倍,且有染色单体,说明Ⅱ时期表示减数第一次分裂,对应图 1 中乙细胞。图 3 曲线在B点时降为0,据此可推知:该曲线可以表示减数分裂过程中同源染色体对数的变化,其中AB段表示减数第一次分裂,BC段表示减数第二次分裂,而图 1 中的丙细胞处于减数第二次分裂中期,所以图1中丙细胞对应图3中BC时期。…位点1…位点2…位点3…位点4…位点5…位点6…
测序结果
A/A
A/A
A/A
A/A
A/A
A/A
纯合抗虫
水稻亲本
G/G
G/G
G/G
G/G
G/G
G/G
纯合易感
水稻亲本
G/G
G/G
A/A
A/A
A/A
A/A
抗虫水稻1
A/G
A/G
A/G
A/G
A/G
G/G
抗虫水稻2
A/G
G/G
G/G
G/G
G/G
A/A
易感水稻1
相关试卷
这是一份山东省菏泽市鄄城县第一中学2023-2024学年高二下学期3月月考生物试题,共12页。试卷主要包含了单项选择题,不定项选择题,非选择题等内容,欢迎下载使用。
这是一份山东省菏泽市鄄城县第一中学2023-2024学年高二下学期3月月考生物试题,共13页。
这是一份山东省菏泽市鄄城县第一中学2023-2024学年高一下学期3月月考生物试题,共9页。

