2023年江西省中考地理真题(含解析)
展开地理部分(共50分)
说明:1.本试题卷分地理和生物两部分,满分100分,考试时间为100分钟。
2.请按试题序号在答题卡相应位置作答,答在试题卷或其它位置无效。
一、单项选择题(本大题共24小题,每小题1分,共24分)
在每小题列出的四个备选项中只有一项是最符合题目要求的,请将其代码填涂在答题卡相应位置。错选、多选或未选均不得分。
下图为南亚局部地区略图,据此完成下面小题。
1. 图示海域属于( )
A. 太平洋B. 大西洋C. 印度洋D. 北冰洋
2. 印度半岛南部地势总体特征为( )
A. 东高西低B. 西高东低C. 南高北低D. 北高南低
3 受季风影响,印度半岛( )
A. 分旱雨两季B. 全年多雨C. 冬季降水多D. 全年少雨
4. 在乞拉朋齐建造民居,应重点考虑( )
A. 防风沙B. 防寒保暖C. 易拆装D. 排水散热
【答案】1 C 2. B 3. A 4. D
【解析】
【1题详解】
该区域属于南亚的印度洋海域,故C正确,故ABD错误,故选择C。
2题详解】
印度半岛的东部地区河流较多,西部河流较少,且大致呈现东西走向,河流由西部流向东部,因此印度半岛南部地势总体特征为西高东低,故B正确,故ACD错误,故选择B。
【3题详解】
印度半岛的气候以热带季风气候为主,该气候全年高温,分旱、雨两季,故A正确,故BCD错误,故选择A。
【4题详解】
乞拉朋齐位于喜马拉雅山脉的南麓,处于热带气候区,因此气温较高,且当地属于西南季风的迎风坡,因此夏季降水较多,故乞拉朋齐被称为”世界的雨极“,因此在乞拉朋齐建造民居,应重点考虑排水散热的问题,故D正确;降水丰富,植被覆盖率高,风沙少;纬度低,气温高,不要防寒保暖,与易拆装无关,故ABC错误,故选择D。
【点睛】南亚地区大部分属于热带季风气候,该气候全年高温,分旱、雨两季,受西南季风的影响较大,但由于季风不稳定,因此当地时常发生旱涝、灾害,对农作物生产产生不利的影响。
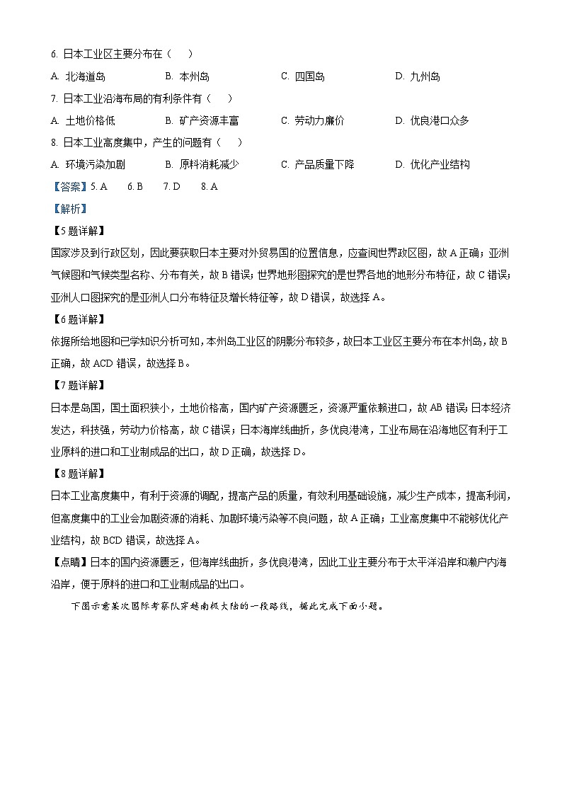
日本工业发达,良港众多,但资源贫乏,国内市场狭小。日本对外贸易主要面向美国、中国及欧洲各国。经过多年发展,沿海工业高度集中。下图示意日本主要工业区分布,据此完成下面小题。
5. 要获取日本主要对外贸易国的位置信息,应查阅( )
A. 世界政区图B. 亚洲气候图C. 世界地形图D. 亚洲人口图
6. 日本工业区主要分布在( )
A. 北海道岛B. 本州岛C. 四国岛D. 九州岛
7. 日本工业沿海布局的有利条件有( )
A. 土地价格低B. 矿产资源丰富C. 劳动力廉价D. 优良港口众多
8. 日本工业高度集中,产生的问题有( )
A. 环境污染加剧B. 原料消耗减少C. 产品质量下降D. 优化产业结构
【答案】5. A 6. B 7. D 8. A
【解析】
【5题详解】
国家涉及到行政区划,因此要获取日本主要对外贸易国位置信息,应查阅世界政区图,故A正确;亚洲气候图和气候类型名称、分布有关,故B错误;世界地形图探究的是世界各地的地形分布特征,故C错误;亚洲人口图探究的是亚洲人口分布特征及增长特征等,故D错误,故选择A。
【6题详解】
依据所给地图和已学知识分析可知,本州岛工业区的阴影分布较多,故日本工业区主要分布在本州岛,故B正确,故ACD错误,故选择B。
【7题详解】
日本是岛国,国土面积狭小,土地价格高,国内矿产资源匮乏,资源严重依赖进口,故AB错误;日本经济发达,科技强,劳动力价格高,故C错误;日本海岸线曲折,多优良港湾,工业布局在沿海地区有利于工业原料的进口和工业制成品的出口,故D正确,故选择D。
【8题详解】
日本工业高度集中,有利于资源的调配,提高产品的质量,有效利用基础设施,减少生产成本,提高利润,但高度集中的工业会加剧资源的消耗、加剧环境污染等不良问题,故A正确;工业高度集中不能够优化产业结构,故BCD错误,故选择A。
【点睛】日本的国内资源匮乏,但海岸线曲折,多优良港湾,因此工业主要分布于太平洋沿岸和濑户内海沿岸,便于原料的进口和工业制成品的出口。
下图示意某次国际考察队穿越南极大陆的一段路线,据此完成下面小题。
9. 图示路线中,国际考察队大致的行进方向是( )
A. 向东B. 向南C. 向西D. 向北
10. 国际考察队从南极点前往和平站的过程中( )
A. 海拔逐渐升高B. 一直处于黑夜C. 距南极点渐近D. 遇到了大风天气
11. 队员们应该将考察过程中产生的垃圾( )
A. 带回站内处理B. 就地掩埋C. 丢弃在野外D. 焚烧处理
【答案】9. D 10. D 11. A
【解析】
【9题详解】
依据所给地图和已学知识分析可知,国际考察队大致的是从南极点向南极圈前进,而从南极点出发的任意方向都是正北方向,故其前进的方向是向北,故D正确,故ABC错误,故选择D。
【10题详解】
依据所给地图和已学知识分析可知,南极点附近海拔较高,南极圈附近海拔较低,故A错误;12月2日至次年3月3日期间,太阳直射南半球,在此期间,南极部分地区出现极昼,故B错误;国际考察队大致的是从南极点向南极圈前进,故其离南极点越来越远,故C错误;国际考察队穿越南极大陆大致是南极地区的【夏季】期间,南极地区常年多大风降温,故国际考察队从南极点前往和平站的过程中,可能遇到大风天气,故D正确。故选择D。
【11题详解】
南极地区生态环境脆弱,环境一旦破坏很难恢复,因此队员们应该将考察过程中产生的垃圾最好是带回站内处理,故A正确,就地掩埋、丢弃在野外、焚烧处理都会破环当地环境,故BCD错误。故选择A。
【点睛】从南极点出发的任意方向都是正北方向,而且南极地区多狂风,因此当地被称为“风库,对于南极地区的科学考察应以保护为主。
在“走进非洲”地理知识竞赛活动中,某同学抽取到如图题卡,请你作为场外援助,与他一起完成下面小题。
12. 图中甲、乙处分别填入的序号是( )
A. ①、④B. ①、③C. ②、③D. ②、④
13. 当地居民滥伐森林主要是为了( )
A. 增加城市用地B. 获取林草资源C. 扩大耕地面积D. 完善基础设施
14. 造成撒哈拉以南非洲人地关系恶性循环的根本原因是( )
A. 粮食产量下降B. 自然灾害频发C. 人口增长过快D. 滥伐森林
【答案】12. B 13. C 14. C
【解析】
【12题详解】
依据所给地图和已学知识分析可知,非洲地区由于人口的快速增长,导致粮食产量不足,当地居民为了满足粮食供应,因此进行滥伐森林和滥垦草地活动,但也因此导致了当地生态环境的恶化与自然灾害的频繁发生,进而导致粮食产量下降,当地被迫再次进行毁林开荒,因此陷入了恶性循环。故甲处应填写①,乙处填写②,故B正确,故ACD错误,故选择B。
【13题详解】
依据所给地图和已学知识分析可知,当地居民滥伐森林主要是为了扩大耕地面积,来满足日益增长的粮食需求,故C正确,故ABD错误,故选择C。
【14题详解】
依据所给地图和已学知识分析可知,造成撒哈拉以南非洲人地关系恶性循环的根本原因是当地的人口增长超过了粮食的产量增长,因此当地迫进行毁林开荒运动,进而导致当地的人地关系恶性循环。故C正确,故ABD错误,故选择C。
【点睛】非洲地区由于人口众多、人口增长快、科技落后,导致当地的粮食产量远远低于日益增长的粮食需求,因此当地的毁林开荒现象严重,当地的人地关系紧张,人与地的关系目前陷入毁林开荒——粮食增加——土地肥力下降——毁林开荒的恶性循环的过程中。
江西省矿产资源丰富。其西部地区曾经是浙江、上海等地的能源输出基地,近年来该地区煤炭开采量下降,工业发展面临挑战和机遇。下图示意江西省主要矿产分布,据此完成下面小题。
15. 江西南部地区分布较广的矿产是( )
A. 煤B. 铁C. 钨D. 铜
16. 江西西部地区依托丰富矿产资源可发展( )
A. 钢铁工业B. 纺织工业C. 制糖工业D. 石油化学工业
17. 符合江西西部地区工业可持续发展的措施是( )
A. 增加矿产品输出B. 发展新兴产业
C. 加大矿产开采量D. 发展单一商品经济
【答案】15. C 16. A 17. B
【解析】
【15题详解】
读图可知,江西南部分布较广的矿产是钨矿;煤矿主要分布在西部和北部,铁矿主要分布在西部,铜矿主要分布在北部。故选C。
【16题详解】
读图分析,江西西部有丰富的煤、铁资源,适合发展钢铁工业,A正确;江西西部没有发展纺织、制糖、石油化学工业所需要的资源条件,BCD错误。故选A。
【17题详解】
矿产资源属于非可再生资源,加大矿产开采量、增加矿产品输出附加值低,而且易破坏生态环境,不利于工业可持续发展,AC错误;发展新兴产业可以促进工业结构升级,形成新的经济增长点,有利于工业可持续发展,B正确;发展单一商品经济易形成单一的产业结构,不利于工业可持续发展,D错误。故选B。
【点睛】工业可持续发展的措施:1.调整产业结构,发展新兴工业(高新技术产业)和第三产业;2.调整工业布局,合理计划,确保各行业平衡发展;3.拓展交通,完善交通网,提升区域开放程度;4.发展科技,更新设备,提升资源利用率。
准噶尔盆地气候干旱,内部多荒漠。其东北侧的阿尔泰山水分条件好,多优质牧场。本区人口多沿河或山麓水源地分布。下图示意卓娅家的放牧路线,据此完成下面小题。
18. 在山下水源充足的地方,分布有( )
A. 桑蚕基地B. 常绿阔叶林C. 绿洲D. 野生牦牛群
19. 影响不同季节牧场位置变化的主要因素是( )
A. 纬度位置B. 海陆位置C. 地形地势D. 经度位置
20. 卓娅家的畜产品主要销往新疆省级行政中心( )
A. 乌鲁木齐B. 拉萨C. 兰州D. 西宁
【答案】18. C 19. C 20. A
【解析】
【18题详解】
依据所给地图和所学知识分析可知,准噶尔盆地位于中国的西北内陆地区。桑蚕基地多分布于中国的南方地区,其中太湖流域、四川盆地和珠江三角洲合称为我国著名的三大桑蚕基地,故A错误;常绿阔叶林多分布于南方地区,故B错误;中国的西北内陆地区气候干旱,内部多荒漠,因此在水源较多的盆地边缘地区多有绿洲分布,故C正确;野生牦牛群多分布于中国的青海省和西藏自治区,准噶尔盆地气候炎热不适合牦牛生存,故D错误,故选择C。
【19题详解】
依据所给地图和所学知识分析可知,当地的牧场为山地牧场,草场随山地海拔高度不同而具有分带性。不同的季节导致不同的海拔高度气温不同,进而导致不同的海拔处牧草的生长情况不同。夏季气温较高,山上水源充足,山腰的气温较为适宜牧草生长,因此夏季牧场多位于山腰处,冬季气温较低,山下温度较高,地面没有厚雪覆盖,牲畜能觅食牧草,因此冬季牧场多位于山下处。故C正确,故ABD错误,故选择C。
【20题详解】
新疆省级行政中心为乌鲁木齐,故A正确;拉萨为西藏自治区的省级行政中心,故B错误;兰州为甘肃的省级行政中心,故C错误;西宁为青海省的省级行政中心,故D错误,故选择A。
【点睛】 阿尔泰山位于我国西北,冬季气温低,牧民在海拔较低、较温暖的草原放牧;春季转暖,向高处草原转移;夏季我国普遍高温,牧民转移至海拔较高、温度较低的高山草甸、草场放牧;秋季天气转冷,牧民又向海拔较低的草原转移;冬季回到山麓牧场,利用囤积的牧草过冬。
某骑行爱好者5月初从杭州出发,沿京杭大运河骑行,用时半个月到达北京。下图示意京杭大运河略图,据此完成下面小题。
21. 以下天气适合户外骑行的是( )
A. B. C. D.
22. 骑行经过的河流中,属于南、北方地区分界线的是( )
A. 长江B. 淮河C. 黄河D. 海河
23. 骑行者在④路段可看到的主要农业景观有( )
A. 青稞地B. 橡胶园C. 甘蔗园D. 小麦地
24. 骑行者在北上途中,很可能遭遇到的困难是( )
A. ①段—春雨淅沥,路面湿滑B. ②段—寒潮来袭,积雪封路
C. ③段—雨林茂密,骑行受阻D. ④段—山高路陡,颠簸难行
【答案】21. B 22. B 23. D 24. A
【解析】
【21题详解】
A天气符号表示沙尘暴,B天气符号表示晴天,C天气符号表示雾,D天气符号表示大雨。适合户外骑行的是晴天,故选B。
【22题详解】
南、北方地区的分界线是秦岭-淮河一线,故选B。
【23题详解】
④路段位于秦岭-淮河一线以北,属于北方地区,主要农业景观是小麦地,D正确;青稞地主要位于青藏高原,A错误;橡胶园、甘蔗园主要位于热带地区,BC错误。故选D。
【24题详解】
①段位于秦岭-淮河一线以南,5月初已进入雨季,春雨淅沥,路面湿滑,A正确;②段此时为春季,不会有降雪和寒潮,B错误;③段植被为温带落叶阔叶林,C错误;④段位于华北平原,地形平坦,D错误。故选A。
【点睛】南、北方地区的分界线是秦岭-淮河一线,北方地区属于温带,主要的农作物是小麦,5月为我国的春季。
二、综合题(本大题共4小题,共26分)
25. 阅读材料,完成下列问题。
欧洲西部国家众多,经济发达。境内多平原,河网密布。莱茵河发源于阿尔卑斯山脉,流域面积广,沿岸人口稠密,城市众多,航运繁忙,是著名的国际性河流。下图为欧洲西部及莱茵河所在区域略图。
(1)阿尔卑斯山脉是由非洲板块与____板块碰撞挤压而形成。
(2)说出莱茵河的水文特征。(提示:从流量、结冰期等角度作答)
(3)莱茵河对沿岸城市发展提供了哪些有利条件?
(4)有人建议在城市①与城市②之间修建一条运河(图示虚线处),你是否赞同并说明理由。
【答案】(1)亚欧 (2)流量大、无结冰期、水位季节变化小。
(3)提供水源;提供便利的水运条件;河流沿岸地形平坦,为城市提供建设用地。
(4)赞成理由:提高航运能力;所经地区地势起伏小,修建成本低;经济发达,资金雄厚。
反对理由:城市①位于莱茵河沿岸,城市②位于易北河沿岸,两河之间已有运河相通,无需重复建设;征用土地难度大;破坏生态环境。
【解析】
【分析】本大题以欧洲西部及莱茵河所在区域略图为材料,共分为四道小题,涉及板块构造学说、欧洲西部河流的水文特征以及对沿岸城市影响等内容,考查学生对相关知识的掌握程度以及材料分析能力。
【小问1详解】
据图及所学可知,阿尔卑斯山脉是由亚欧板块与非洲板块碰撞挤压而形成,全球共分为6大板块,板块交界处地壳运动活跃。
【小问2详解】
莱茵河发源于阿尔卑斯山脉,流域面积广,流域范围以温带海洋性气候为主,气候特点是终年温和湿润,所以河流流量较大,没有结冰期,水位的季节变化较小。
【小问3详解】
莱茵河对沿岸城市发展提供以下有利条件:① 莱茵河提供了一定的水源,为城市的工农业生产和市民生活提供了基础保障。② 莱茵河为沿岸城市提供了便利的水运条件,可以加快商品和人员的交通速度,推动城市经济的发展。莱茵河也可以通过连接不同的城市,促进地区之间的贸易和经济发展。③ 莱茵河沿岸地形较平坦,为城市提供了良好的建设用地条件,这使得城市有更多的发展空间和更多的建设用地,可以建设更多的住宅和工业用地,以满足城市经济和人口增长的需求。
【小问4详解】
赞成理由:修建一条新的运河可以显著提高沿岸城市的航运能力和物流效率。新的运河可以确保货物和人员能够更快捷地通过这两个城市。而且新运河所经过的地区地势起伏小,修建成本相对较低,可以避免在建设过程中出现难度较大的工程。而且,如果两个城市的经济比较发达,且资金雄厚,那么即使修建成本相对较高,这些城市也可以获得长期的收益,包括更多的贸易和国际商务机会等。
反对理由:城市①位于莱茵河沿岸,城市②位于易北河沿岸,两河之间已有运河相通,无需重复建设,重新修建运河需要大量的土地征用和基础设施建设,这可能会给沿岸城市带来未知的深远影响。建设运河涉及的城市规划和土地征用需要协调沿岸城市的规划、用地分配以及环境保护,占用土地会带来大量的破坏生态环境的潜在风险,而且规划征用土地也会带来大量的社会抵触。
26. 阅读材料,完成下列问题。
据澳大利亚最新人口普查数据反映,该国人口出生率和劳动力人口比重下降,人口老龄化加重。对此,有人口专家建议放宽移民政策,吸纳海外移民。
下图示意澳大利亚气候和主要城市分布。
(1)从南、北半球看,澳大利亚位于____半球;根据发展水平差异,属于____国家。
(2)澳大利亚城市主要分布在____,试简析原因____。
(3)若专家建议被采纳,会对澳大利亚人口方面带来哪些有利影响?
【答案】(1) ①. 南 ②. 发达
(2) ①. 东南沿海地区 ②. 气候适宜;海运便利;经济发展水平高。
(3)缓解人口老龄化;增加劳动力人口比重。
【解析】
【分析】本题以澳大利亚的图文资料设置问题,涉及澳大利亚的位置、城市分布、人口增长等知识点,主要考查学生分析和运用地理知识的能力。
【小问1详解】
读图分析,从南、北半球看,澳大利亚位于赤道以南,属于南半球;根据经济发展水平差异,澳大利亚属于发达国家。
【小问2详解】
澳大利亚的城市主要分布在东南沿海地区。自然原因:地形平坦,气候温暖湿润,适合居住;社会经济原因:位于沿海,海运便利;开发历史早;经济发展水平高。
【小问3详解】
结合材料分析,澳大利亚目前人口出生率和劳动力人口比重下降,人口老龄化加重,放宽移民政策有利于增加劳动力人口比重,促进经济发展;缓解人口老龄化。
27. 生活在东北地区的某同学对家乡农业生产及环境状况开展了调查活动,根据他收集的图文资料及撰写的调查报告,完成下列问题。
东北地区地广人稀,农业类型多样。平原地区夏季温暖多雨,沃野千里,机械化耕作,粮食产量高,大量粮食外运,是我国重要的商品粮基地。山区森林资源丰富,因地制宜开展了林下种植、养殖等农业经营活动。20世纪50年代以来,我国在三江平原新建了许多国营农场,为国家粮食安全做出了贡献。
左图示意东北地区略图,右图为三江平原沼泽湿地环境变迁调查报告。
(1)甲、乙两地中,适宜发展林下种植、养殖的是____地。
(2)东北地区____(土壤类型)广布,土壤肥沃;大部分地区年降水量____(大于或小于)400mm,有利于农作物生长。
(3)从社会经济方面分析东北地区成为我国重要商品粮基地的有利条件。
(4)说出三江平原沼泽湿地在生态环境中所起的作用。
【答案】(1)甲 (2) ①. 黑土 ②. 大于
(3)粮食产量高;人均耕地面积大;机械化程度高;铁路、海运等交通便利;国家政策支持。
(4)维护生物多样性;涵养水源,保持水土;蓄洪抗旱。
【解析】
【分析】本题以东北地区的图文资料设置问题,涉及东北地区的农业生产、湿地的生态环境效益等知识点,主要考查学生获取地理信息、分析和运用地理知识的能力。
【小问1详解】
读图分析,甲位于大兴安岭,以林地为主;乙位于松嫩平原,以种植业为主;适合发展林下种植、养殖的是甲地。
【小问2详解】
东北地区地形平坦,黑土广布,土壤肥沃;东北大部分地区年降水量大于400mm,有利于农作物生长。
【小问3详解】
东北地区地广人稀,人均耕地面积大,粮食产量高;东北地区机械化水平高;铁路、海运等交通便利,便于粮食运输;我国粮食的市场需求量大;有国家政策的支持。
【小问4详解】
湿地被称为“地球之肾”,能够涵养水源,保持水土;净化水质;蓄洪抗旱;调节径流;保护生物多样性等。
28. 阅读材料,完成问题探究。
探究主题:庐山旅游资源和旅游业。
庐山位于长江南岸,鄱阳湖之滨,京九铁路沿北部山麓而过。庐山属于亚热带季风气候,年均降水量在1800mm以上,雨热同期。庐山群峰耸立,多河谷和陡崖。山上云雾缭绕、瀑布直下、植被茂密,自然风光秀美。
庐山历史悠久,人文景观丰富。近代以来,庐山以避暑胜地闻名于海内外,1996年被列入世界文化遗产。庐山是人与自然和谐共生的生态佳地,每年接待了大量国内外游客。
下图为文人墨客游庐山写下的诗词。
(1)读古诗《大林寺桃花》可知,山上桃花盛开时间明显晚于山下。产生这种现象的原因是什么?
(2)只考虑流量因素,欣赏庐山瀑布的最佳季节是____季。从地形和降水两方面说明庐山多瀑布的原因。____
(3)雨季游庐山,游客需要防范哪些地质灾害?试列举两种。
(4)探究庐山发展旅游业的优势条件。
【答案】(1)海拔高,气温低。
(2) ①. 夏 ②. 原因:多河谷和陡崖;降水丰沛。
(3)滑坡、泥石流。 (4)旅游资源丰富;交通便利;生态环境优良;知名度高。
【解析】
【分析】本题以庐山旅游资源和旅游业为材料设置试题,共四答题,涉及南方降水众多的原因、雨季游庐山常见的地质灾害、影响气温分布的原因、庐山多瀑布的原因的知识点,考查学生对中国的降水特征、常见灾害等知识点的掌握能力和会分析所给地图、合理提炼已学知识、合理作答的素养。
【小问1详解】
依据已学知识分析可知,山上的气温低于山下的气温,海拔每升高100米气温下降约0.6°C,故随着海拔的升高,气温的降低,山上桃花盛开时间明显晚于山下。
【小问2详解】
依据已学知识和题干提示分析可知,庐山属于亚热带季风气候,夏季降水较多,水量大,因此夏季是欣赏庐山瀑布的最佳季节;庐山群峰耸立,多河谷和陡崖,地势落差较大,且夏季降水较多,水量大,因此庐山多瀑布。
【小问3详解】
庐山当地群峰耸立,多河谷和陡崖,地势较陡峭,且雨季降水较多,易发生滑坡、泥石流、崩塌等地质灾害。
【小问4详解】
依据已学知识和题干提示分析可知,庐山当地的自然风光秀美,历史悠久,人文景观丰富,以避暑胜地闻名于海内外,因此庐山可以利用当地丰富的旅游资源丰富、便利的交通设施、优美的生态环境和较高的知名度来发展旅游业。
2023年江西省中考地理真题: 这是一份2023年江西省中考地理真题,共15页。试卷主要包含了 日本工业区主要分布在, 日本工业沿海布局的有利条件有, 当地居民滥伐森林主要是为了等内容,欢迎下载使用。
精品解析:2023年江西省中考地理真题: 这是一份精品解析:2023年江西省中考地理真题,文件包含精品解析2023年江西省中考地理真题原卷版1docx、精品解析2023年江西省中考地理真题原卷版docx、精品解析2023年江西省中考地理真题解析版1docx、精品解析2023年江西省中考地理真题解析版docx等4份试卷配套教学资源,其中试卷共48页, 欢迎下载使用。
2021年江西省赣州市中考地理真题(含解析): 这是一份2021年江西省赣州市中考地理真题(含解析),共23页。试卷主要包含了选择题,综合题等内容,欢迎下载使用。

