2023年湖南省长沙市中考地理真题 (含解析)
展开注意事项:
1、答题前,请考生先将自己的姓名、准考证号填写清楚,并认真核对条形码上的姓名、准考证号、考室和座位号:
2、必须在答题卡上答题,在草稿纸、试题卷上答题无效;
3.答题时,请考生注意各大题题号后面的答题提示;
4、请勿折叠答题卡,保持字体工整、笔迹清晰、卡面清洁;
5、答题卡上不得使用涂改液、涂改胶和贴纸;
6、本学科实行开卷考试,共两道大题,考试时量60分钟,满分100分。
一、选择题(本大题包括20个小题,每小题2分,共40分,每小题只有一个正确选项)
2023年是中国载人航天20周年。北京时间5月30日9点31分,神舟十六号成功发射,标志着中国空间站进入应用与发展新阶段。据此,完成下面小题。
1. 中国空间站距离地面高度400多千米,其在轨运行绕转中心是( )
A. 地球B. 月球C. 北极星D. 火星
2. 神舟十六号成功发射时,位于智利首都圣地亚哥(四五区)的测控站正值夜晚。这是因为( )
A. 纬度差异B. 气候差异C. 地球公转D. 地球自转
【答案】1. A 2. D
【解析】
【1题详解】
中国空间站在距离地面400—450公里的椭圆轨道上绕地球运行,A正确,BCD错误,故选A。
【2题详解】
造成两地时间差异的主要原因是由于地球的自转运动引起的,自转导致地球上经度位置不同的地区地方时不同,D正确;与纬度、气候、公转关系不大,ABC错误。故选D。
【点睛】球自转和公转的方向都是自西向东的,自转绕地轴运动,公转绕太阳运动,自转的周期是一天,公转的周期是一年,地球公转产生的现象有季节的变化、昼夜长短的变化、五带的产生、正午太阳高度的变化等,地球的自转产生的现象有昼夜交替、太阳的东升西落、地方时的差异等。
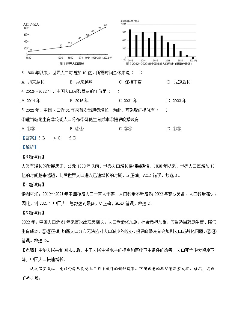
2022年11月15日为世界80亿人口日。与2021年相比,2022年中国人口总数减少了85万。读图1、图2,完成下面小题。
3. 1830年以来,世界人口每增加10亿,所需时间总体来说( )
A. 越来越长B. 越来越短C. 保持不变D. 先短后长
4. 2012~2022年,中国人口总数最多的年份是( )
A. 2014年B. 2016年C. 2021年D. 2022年
5. 2022年,中国人口近61年来首次出现负增长。为此,可采取的措施有( )
①适当鼓励生育②均衡人口分布③降低生育成本④提倡晚婚晚育
A. ①②B. ②③C. ②④D. ①③
【答案】3. B 4. C 5. D
【解析】
【3题详解】
人类有漫长的发展历史.公元1800年以前,世界人口增长得相当缓慢,1830年以来,世界人口每增加10亿的时间越来越短,此后世界人口进入迅速增长的时期,B正确,ACD错误,故选B。
【4题详解】
读图可知,2012~2021年中国净增人口一直大于零,人口数量不断增多;2022年变成负数,人口数量减少。因此,到2021年中国人口总数达到最多,C正确,ABD错误,故选C。
【5题详解】
2022年,中国人口近61年来首次出现负增长,人口老龄化加剧,社会负担加重,应当适当鼓励生育、降低生育成本,①③正确;均衡人口分布无法应对人口减少的趋势,提倡晚婚晚育会加剧人口老龄化问题,②④错误。故选D。
【点睛】中华人民共和国成立后,由于人民生活水平的提高和医疗卫生条件的改善,人口死亡率大幅度下降,中国人口快速增长。
通过温室栽培,南极科考队员吃上了亲手栽种的新鲜蔬菜。下图示意南极智慧温室大棚。读图,完成下面小题。
6. 南极智慧温室大棚有效改善了当地蔬菜种植的主要不利条件是( )
A. 热量不足B. 降水不足C. 地形崎岖D. 光照不足
7. 南极智慧温室大棚底部架空,其目的是( )
A. 防暴雨洪水进入B. 防大风积雪掩埋C. 防紫外线辐射D. 放置生产农具
【答案】6. A 7. B
【解析】
【6题详解】
南极地区当地的主要气候特征是酷寒、干燥、烈风,由于热量不足,无法自然生长蔬菜,智慧温室大棚有效改善了热量条件,实现了“蔬菜自由”,A正确;降水、地形、光照不是主要条件,BCD错误。故选A。
【7题详解】
南极内陆冬季经常刮起8至10级大风,风吹起的积雪遇阻后会堆积,有可能将整个建筑掩埋。为了防止建筑的迎风面的飞雪堆积并利于大风通过,南极智慧温室大棚的主体建筑架空高地,B正确;架空高地不是为了防暴雨、防紫外线辐射 放置生产农具,ACD错误。故选B。
【点睛】南极暖季是每年11月到次年3月,冬至日前后南极正值暖季,且有极昼现象,白昼时间长,是建设温室大棚的最佳时期;在南极建设温室大棚需要克服酷寒、干燥、烈风等不利的自然条件;智慧温室大棚的建立得益于科学技术的发展进步。
当前,新能源纯电动汽车的直接动力来源主要是锂电池。一般来说,锂电池的最佳工作温度为20~30℃,当温度低于0℃时,锂电池的容量和输出功率都会明显下降,当温度超过40℃时,锂电池的寿命和安全性也会受到影响。据此,完成下面小题。
8. 根据锂电池工作温度的要求,受气候影响下列国家最不利于推广纯电动汽车的是( )
A. 英国B. 法国C. 美国D. 俄罗斯
9. 比亚迪是我国最大的新能源汽车生产商,其泰国工厂预计2024年开始运营,年产量约15万辆,销售市场面向泰国及周边东南亚国家,该区域生产和销售新能源汽车的优势是( )
A. 都是发达国家,购买力强B. 人口众多,市场需求大
C. 技术先进,利于汽车研发D. 物产丰富,棕油产量大
10 我国大力发展新能源汽车,主要考虑( )
①对石油进口依赖日趋增大②对碳达峰、碳中和的国际承诺
③促进石油化学工业的发展④减轻道路拥堵,保障交通畅通
A. ①②B. ②④C. ①③D. ③④
【答案】8. D 9. B 10. A
【解析】
【8题详解】
锂电池的最佳工作温度为20~30℃,当温度低于0℃时,锂电池的容量和输出功率都会明显下降,当温度超过40℃时,锂电池的寿命和安全性也会受到影响。俄罗斯纬度位置偏高,冬季温度较低,最不利于推广纯电动汽车,D正确;英国、法国大部分地区属于温带海洋性气候,美国大部分地区位于北温带,温度适宜,ABC错误。故选D。
【9题详解】
销售市场面向泰国及周边东南亚国家,大部分国家属于发展中国家,A错误;东南亚地区人口众多,市场需求大 ,B正确;发展中国家的技术并不先进,C错误;物产丰富与区域生产和销售新能源汽车关系不大,D错误。故选B。
【10题详解】
新能源汽车的发展可降低对石油进口的依赖,①正确;传统汽车尾气排放大量碳氧化合物氮氧化合物及有害雾霾颗粒,污染空气质量影响人体健康,新能源汽车几乎零排放,能够实现碳达峰、碳中和的国际承诺,②正确;大力发展新能源汽车,可降低对石油进口的依赖,一定程度上限制了石油化学工业的发展,③错误;无法减轻减轻道路拥堵,④错误。故选A。
【点睛】从国家的能源战略考虑:我国目前是石油进口第一大国,2020年石油总消费量进口比例占了73.5%,对于石油天然气这种不可再生资源高度依赖。石油作为一个国家的战略和民生资源掌控在别的国家并不安全。新能源汽车的发展可降低对石油进口的依赖。从环境保护和生态可持续考虑:传统汽车尾气排放大量碳氧化合物氮氧化合物及有害雾霾颗粒,污染空气质量影响人体健康。新能源汽车几乎零排放,在城市中使用不会产生热岛效应,降低PM2.5的上升。从大的层面讲也可减少对整个地球环境的污染。
2023年“五一”假期,“90后”小伙柟多多的旅行打卡震撼了无数人。他朝登山、夜赶车,一天登一峰,5天登遍了华夏五岳。他感慨:“有这样方便的交通,我才能有这样的行程。”读五岳分布示意图,完成下面小题。
11. 五岳中,位于我国南方地区、地势第三级阶梯的是( )
A. 华山B. 恒山C. 泰山D. 衡山
12. 《望岳》中“会当凌绝顶,一览众山小”所描绘的山岳指( )
A. 中岳B. 北岳C. 东岳D. 南岳
13. 实现“五天打卡五岳”行程,柟多多选择的主要交通方式是( )
A. 管道B. 铁路C. 河运D. 海运
【答案】11. D 12. C 13. B
【解析】
11题详解】
中华五岳指东岳泰山、西岳华山、南岳衡山、中岳嵩山、北岳恒山,其中位于我国南方地区、地势第三级阶梯的是衡山;华山、恒山、泰山位于北方地区,D正确,ABC错误,故选D。
【12题详解】
“会当凌绝顶,一览众山小”这句话出自杜甫的《望岳》,杜甫登东岳泰山而有此作,C正确,ABD错误,故选C。
【13题详解】
能够让一个普通人以公共交通的方式五天登五岳,一天一“岳”,柟多多选择的主要交通方式是铁路;管道以输送液体和气体为主,五岳无内河连通,多位于内陆地区,B正确,ACD错误,故选B。
【点睛】选择依据选择交通运输方式时,会根据旅客出行的目的、货物本身的性质等,考虑运输价格的高低、运输速度的快慢、运量的多少等方面。
五角枫是我国北方重要观赏树种,喜温凉湿润气候,入秋后枫叶变成浸黄或红色,此时为最佳观赏期。读图,完成下面小题。
14. 五角枫所属的植被类型是( )
A. 亚热带常绿阔叶林B. 亚热带常绿硬叶林
C. 温带落叶阔叶林D. 亚寒带针叶林
15. 图示城市中,最早进入五角枫最佳观赏期的是( )
A. 哈尔滨B. 沈阳C. 北京D. 济南
【答案】14. C 15. A
【解析】
【14题详解】
五角枫人秋叶片变黄,有落叶,由明显的季相变化,五角枫是我国北方重要观赏树种,可知为温带落叶阔叶林,C正确,ABD错误,故选C。
【15题详解】
由材料可知,五角枫入秋后枫叶变成浸黄或红色,纬度最高的城市---哈尔滨,最早进入五角枫最佳观赏期,A正确;沈阳、北京、济南均不如哈尔滨纬度高,BCD错误。故选A。
【点睛】五角枫属落叶乔木,原产地产自我国东北、华北至长江流域,朝鲜、日本也有分布。
长江流域地域差异显著,长江三角洲对长江流域乃至全国具有辐射带动作用。读图1、图2,完成下面小题。
16. 牦牛毛厚而耐寒,善于爬山负重,它的“家”位于( )
A. 洞庭湖平原B. 江汉平原C. 青藏高原D. 东南丘陵
17. 大数据产业耗电大、占地广,需要夏季凉爽的气候条件。长江三角洲某互联网公司拟在长江流域建设大数据中心,下列城市最合适的是( )
A. 南昌B. 武汉C. 南京D. 贵阳
18. 读图2,推测下列产业中适合上海发展的是( )
A. 制糖工业B. 金融贸易C. 造纸工业D. 有色冶金
【答案】16. C 17. D 18. B
【解析】
【16题详解】
牦牛是青藏地区代表性的畜种,它的毛厚而长,耐寒力强,体矮身健,善于爬山负重,被称为“高原之舟”,C正确,ABD错误。故选C。
【17题详解】
贵阳位于云贵高原地区,地势海拔较高,夏季气候凉爽,而且落差较大,水能资源丰富,适宜布局大数据产业,D正确;南昌、武汉、南京夏季气温较高,ABC错误。故选D。
【18题详解】
上海适合大力发展第三产业,特别是以金融、贸易等行业为主,B正确;上海矿产资源和能源资源缺乏,劳动力成本较高,不适宜发展制糖、造纸、有色冶金工业,ACD错误。故选B。
【点睛】夏季除青藏高原等地势高的地区外,我国普遍高温,南北气温差别不大, 这也是我国夏季气温分布的主要特征。
民以食为天,食以粉为爽。如下图所示,位于长沙市韭莱园路的湖南米粉街云集了省内多家米粉品牌,并设有湖南省米粉博物馆。读图,完成下面小题。
19. 湖南人喜欢“楷粉”,米粉品种繁多,是因为这里盛产( )
A. 水稻B. 小麦C. 玉米D. 高粱
20. 长沙作为中国古代四大米市之一,其优越地理条件有( )
A. 山地地形为主B. 全年温和多雨C. 水运条件便利D. 长江干流流经
【答案】19. A 20. C
【解析】
【19题详解】
湖南地处秦岭—淮河以南的南方地区,粮食作物以水稻为主,米粉的原材料以水稻为主,A正确;小麦、玉米、高粱主要分布在北方地区,排除BCD。故选A。
【20题详解】
长沙运输便利,水陆交通发达,古时候尤其着重于水路运输,这里位于湘江和许多河流交汇处,水运条件非常优越,C正确;地形以平原为主,地势低平,排除A;以夏季高温多雨,冬季温和湿润的亚热带季风气候为主,排除B;长江支流湘江流经,排除D。故选C。
【点睛】影响农业区位的主要因素:自然条件:气候、水源、土壤、地形;社会经济条件:市场、交通运输、政府政策、劳动力、土地价格、资金、管理;技术条件:冷藏、良种、化肥、机械。
二、综合题(本大题包括7个小题,共60分)
21. 地理实践融五育
长沙某地理实践小组赴湘江源开展“寻源湘江”研学活动。读湘江源等高线地形图,回答问题。
(1)该小组在湘江源水利风景区投放测量流速浮标,图示甲、乙两地中,可以捕获到浮标的地点是____。
(2)该小组进行主题摄影作品征集,图中可拍摄到湘江源水利风景区的是A、B两点中的____点。
(3)该小组在位于湘江源的国家森林公园开展生态环境调查,发现该公园的主要生态功能有哪些?____(填序号:①保持水土②涵养水源③防风固沙④提供木材)
【答案】(1)乙 (2)A
(3)①②
【解析】
【分析】本题以湘江源等高线地形图为材料,设置三道小题,涉及等高线地形图的判读、通视问题、森林的生态环境效益等相关知识,考察学生对相关内容的理解与掌握。
【小问1详解】
读图可知,由于河流流向与等高线凸向相反,河流由价低流向乙地;湘江源水利风景区位于图示甲、乙两地的中间位置,该小组在湘江源水利风景区投放测量流速浮标,在图示乙地可以捕获到浮标。
【小问2详解】
读图可知,在河谷之中,A点位于湘江源水利风景区附近,周围地势无遮挡,可以拍摄到景区;而B点与景区直接有山脊地形阻挡视线,无法拍摄到景区。
【小问3详解】
湘江源的国家森林公园位于山地地形,森林茂密,是良好的水源涵养地,其主要生态功能有①保持水土②涵养水源;该地区位于我国南方亚热带季风气候区,风沙活动较弱,属于森林公园,生态功能显著,提供木材属于经济功能,③④错误。
22. 人类命运共同体
全球能源安全与气候变化问题日益凸显。据此,回答问题。
(1)世界石油生产与消费分布极不均衡。读世界主要石油生产与消费分布示意图,世界石油生产和输出量最大地区位于____洲,世界石油消费主要集中在____(“发达国家”或“发展中国家”)。
(2)气候变化引发全球关注。下图示意“化石能源的大量消耗对地理环境的影响”,请用恰当词语表达图中数字所代表的含义:①____,②____。
(3)在“节约能源、从我做起”主题班会上,玲玲和贝贝发表各自意见,根据“低碳生活,绿色发展”的原则,你支持谁的观点?
【答案】(1) ①. 亚 ②. 发达国家
(2) ①. 变暖 ②. 上升
(3)贝贝
【解析】
【分析】本题以世界主要石油生产与消费分布示意图为材料,设置三道小题,涉及世界石油生产与消费分布、化石能源的大量消耗对地理环境的影响、低碳生活原则等相关知识,考查学生对相关内容的理解与掌握。
【小问1详解】
读图可知,世界石油的生产地分布相对集中。从地区分布看,中东是世界上石油产量最大的地区,位于亚洲。世界石油的消费与经济规模高度相关。世界石油消费主要集中在发达国家。
【小问2详解】
化石燃料燃烧时产生大量的温室气体,如二氧化碳等,会导致全球气候变暖,冰川融化,引发海平面上升,淹没沿海低地,使生物多样性减少。
【小问3详解】
由材料可知,玲玲建议上学乘坐大排量私家车,会排放更多温室气体;夏季空调温度设置过低,会消耗大量电能,碳排放增多,不符合“低碳生活,绿色发展”的原则。贝贝倡导公交出行,使用节能电器,出门随手关灯,能耗降低,碳排放减少,符合“低碳生活,绿色发展”的原则。
23. “一带一路”连世界
地中海沿岸文明璀璨,这里诞生了古埃及、古巴比伦、古希腊等文明古国。下图为地中海周边地区略图。读图,回答下列问题。
(1)苏伊士运河、土耳其海峡、直布罗陀海峡是地中海沿岸的交通要道,也是大洲分界线,其中欧、非两洲的分界线是____。
(2)人类文明多源于适合农业耕作大江大河流域。从地形和水源的角度,简要分析古巴比伦发展农业的有利条件____。
(3)中国二十四节气与古埃及太阳历均是天文学的突出成就。从气候的角度,说明古埃及人进行天文观测的有利条件____。
(4)中国援建的匈塞铁路(匈牙利—塞尔维亚)是中欧陆海快线重要组成部分。读图,雅典、贝尔格莱德、布达佩斯三地中能实现陆海转运的海港城市是____。希腊橄榄油畅销中国,读雅典气候资料统计图,试推测油橄榄叶片小、表面有“腊质层”的特征主要是为了适应地中海沿岸____的气候条件。
【答案】(1)直布罗陀海峡
(2)(古巴比伦)位于两河平原(美索不达米亚平原或平原),地形平坦;靠近(幼发拉底河与底格里斯河)河流,灌溉水源充足
(3)(古埃及)以热带沙漠气候为主(气候干旱),晴天多(便于观测)
(4) ①. 雅典 ②. 夏季炎热干燥(高温少雨)
【解析】
【分析】本题以地中海周边地区略图为材料,设置四道小题,涉及大洲分界线、农业发展条件、埃及的气候、欧洲的气候类型分布等相关知识,考查学生对相关内容的理解与掌握。
【小问1详解】
苏伊士运河是亚、非两洲分界线,土耳其海峡是亚、欧两洲分界线,直布罗陀海峡欧、非两洲的分界线。
【小问2详解】
古巴比伦位于西亚地区,古巴比伦是四大文明古国之一,该国家农业发达的原因是:处于两河流域,底格里斯河和幼发拉底河在南部汇合成形成三角洲,所以灌溉便利,河渠纵横,水源丰富,很适宜农业生产;地势低平,有利于开发利用。
【小问3详解】
埃及南部地区气候干燥,主要是热带沙漠气候,太阳辐射强,白天温度高,但夜晚较为凉爽,且大气洁净,有利于夜观星空。
【小问4详解】
读图可知,贝尔格莱德、布达佩斯位于内陆地区,雅典位于地中海沿岸,能够实现陆海转运。油橄榄生活在地中海气候区,气候特点是夏季高温少雨,冬季温和多雨,表层的腊质层主要是为了防止夏季时水分的蒸发。
24. 区域认知话国家
日本、巴西均为世界重要的经济大国,巴西是日本在拉丁美洲的重要贸易伙伴。读巴西、日本两国略图,回答下列问题。
(1)读巴西利亚和东京气候资料统计图,两地中属于热带气候的是____。
(2)与巴西相比,日本河流短小湍急。试从国土面积和地形特征的角度,简要说明日本河流上述特征的形成原因____。
(3)湖南某食用油公司准备从巴西或日本采购大豆,宜选择的国家是____。
(4)日本某钢铁公司计划在巴西投资建厂,从矿产资源和劳动力成本分析,该钢铁公司在巴西建厂的主要优势有____。
【答案】(1)巴西利亚
(2)(日本)国土面积独小(河流每小),多山地,地形崎岖(河流湍急)
(3)巴西 (4)(巴西)铁矿资源丰富:劳动力丰富(且廉价)/劳动力成本低
【解析】
【分析】本题以巴西、日本两国略图为材料,设置四道小题,涉及巴西和日本的气候、河流、农业、工业等相关知识,考查学生对相关内容的理解与掌握。
【小问1详解】
读巴西利亚和东京气候资料统计图可知,巴西利亚属于热带草原气候,东京属于亚热带季风气候。
【小问2详解】
日本位于亚洲东部,太平洋西北部,领土由北海道、本州、四国和九州四个大岛及其附近的3900多个岛屿组成,国土面积狭小;日本地形以山地丘陵为主,地面起伏较大,再加上日本的国土面积狭小,其河流短小湍急,水能资源丰富。
【小问3详解】
巴西、阿根廷、美国是我国进口大豆前三大渠道,其中,巴西是我国进口大豆的第一大渠道。
【小问4详解】
巴西的铁矿储量巨大,且大部分是富铁矿,铁矿石产量和出口量均居世界前列,日本与巴西合作建钢铁厂,巴西的主要优势是铁矿资源丰富;日本属于发达国家,巴西属于发展中国家,劳动力资源丰富且廉价。
25. 粮食安全“国之大”
粮食安全关乎国计民生要确保中国人的饭碗牢牢端在自己手中。读图文材料,回答问题。
表:2021年全国农田建设(部分)
进入5月,我国自南向北投入大型收割机,抓住农时抢收夏粮(如图2所示),确保粮食颗粒归仓。图1中标注时间为夏粮收割开始时间。
(1)读图1、图2,与江淮地区相比,四川盆地的夏收时间偏____(“早”或“晚”),归纳我国小麦夏收时间南北方向的变化规律____。
确保耕地的数量与质量,是粮食安全的重要保障。国家正在加快建设高产稳产旱涝保收的高标准农田。
(2)读表,与长江中下游四省相比,华北地区三省的高效节水灌溉面积较____(“大”或“小”),试从水土资源分布状况,简要说明华北地区水资源短缺的原因____。
过去种地靠经验,现在种地看数据,通过大数据、云计算发展智能灌溉、智能温控等农业技术,农业的科技含量越来越高。
(3)图2中的①②两地纬度相近,但农业生产自然条件差异较大,试选择其中一地,说出该地农业生产最不利的自然条件,并列举一项改善该不利条件的农业技术。
【答案】(1) ①. 早 ②. 南早北晚##由南向北推迟##由南向北变晚##由南向北收期##由西南向东北推迟
(2) ①. 大 ②. (华北地区)耕地面积大(占比大;比例高),水资源较少(占比小;比例低),水土资源配合不协调
(3)①:水源缺乏/降水少/干旱智能灌溉、喷灌技术、滴灌技术、育种改良、节水农业、节水技术等。②:热量不足/气温低/积温低/冬季气温低(2分,只答出“热量”或“气温”者不给分)智能温控、(智能)温室大棚、育种改良、大棚种植等。
【解析】
【分析】本题以2022年粮食主产区夏收时间图、全国小麦机收进度示意图、2021年全国农田建设(部分)表格为材料,设置三道小题,涉及地形、纬度因素对气候的影响、我国夏季气温的分布、华北地区水资源短缺的原因、粮食安全问题、农业发展的影响因素等相关知识,考察学生对相关内容的理解与掌握。
【小问1详解】
与江淮地区相比,四川盆地由于盆地地形,热量不易扩散,小麦成熟时间较早一些。小麦的成熟期与纬度有关,南方小麦的成熟时间通常比北方小麦略早,并且越往北,小麦成熟期越晚。
【小问2详解】
与长江中下游四省相比,华北地区三省由于属于温带季风气候,降水偏少,因此,高效节水灌溉面积较大。华北地区年降水量少,季节变化大;但是华北人多,耕地多,水资源人均占有量少,水土资源配合不协调,水资源短缺现象明显。
【小问3详解】
图2中的①②两地纬度相近,①地位于我国西北地区,深居内陆,远离海洋,海洋水汽难以到达,常年干旱少雨,农业用水短缺;解决办法主要从节约用水角度分析,农业上可以施行智能灌溉、喷灌技术、滴灌技术、育种改良、节水农业、节水技术等。②地位于我国黑龙江,属于东北地区,由于纬度偏高,靠近冬季风的源地,农业发展的最不利因素就是热量不足;解决办法主要从改善热量条件来考虑,农业上可以采用智能温控、(智能)温室大棚、育种改良、大棚种植等。
26. 协调发展高质量
我国西部地区地域辽阔,资源丰富,经济发展潜力大。该地区已经成为我国重要的能源输出基地和制种基地。读中国西部区域略图,回答问题。
流经横断山区的金沙江成为我国西电东送的重要水电基地。
(1)金沙江水能资源丰富的有利地形条件是____。
达坂城位于准噶尔盆地通往吐鲁番盆地的峡谷地带,这里建成了目前我国最大的风力发电厂。
(2)从地形角度,简要分析达坂城风能丰富的有利条件____。
河西走廊将气候短板转为生产优势,成为全国最大制种基地。
(3)7月中旬~8月上旬,河西走廊制种基地玉米拔节抽踰需水量大,其灌溉水源主要来自____(填山脉名称)冰雪融水和降水。玉米收获后,9月底~10月初,戈壁滩成为天然晾晒场,试分析该地玉米快速脱水干燥的有利气候条件____。
国家积极推进西气东输工程的实施,有利于我国东、西部地区实现共赢。
(4)试从能源供给与环境保护的角度,简要分析西气东输工程对珠江三角洲地区的有利影响____。
【答案】(1)位于(一,二级)阶梯交界处(地处青藏高原东部边缘;流经横断山区),地势落差大(或地势起伏大;河流落差大);山高谷深,水流湍急。
(2)位于峡谷地带;山口地带,风力大
(3) ①. 祁连山 ②. 温带大陆性气候,降水少,晴天多,白天气温高,风力较大,气候干燥,光照充足
(4)提供能源保障,缓解能源紧缺:(清洁能源有利于)保护大气环境,减少污染,保护(生态)环境。
【解析】
【分析】本题以中国西部区域略图为材料,设置四道小题,涉及水能资源的影响因素、风能的影响因素、西北地区的气候特征、西气东输工程的影响等相关知识,考察学生对相关内容的理解与掌握。
【小问1详解】
金沙江流域位于一二级阶梯交界处,地势起伏大,落差大,径流量丰富,水能资源丰富,是实施水力资源开发的优势条件。
【小问2详解】
达坂城位于天山山脉的峡谷处,高山夹住了达坂城的东南和西北两侧。每当冷空气进入峡谷,受到两侧山峰的挤压,速度越来越快,于是会产生比别的地区大的风,这就是我们所说的风口。
【小问3详解】
河西走廊农业发达,是西北著名的粮仓,其灌溉水源主要来自祁连山的冰雪融水。河西走廊属于温带大陆性气候,降雨量小,光照充足,风力较大,地表温度高(升温快),有利于玉米快速脱水干燥。
【小问4详解】
西气东输工程实施将促进能源结构的调整,这对我国有效地治理大气污染,实施环境保护将发挥重要作用;天然气是一种清洁的能源和化工原料,西气东输工程的实施,可缓解东部地区清洁能源的短缺和煤炭运输压力,有利于改善能源结构,减少污染物排放,改善大气质量,保护生态环境,提高综合国力,有利于可持续发展战略的实施,提高人民生活质量。
27. 芙蓉国里尽朝晖
三湘大地,人杰地灵。读湖南省略图,回答问题。
(1)湖南省东、南、西三面环山,湘、资、沅、澧四水汇聚____湖。
(2)1934年11月上旬,红军途经沙洲村时,三名女红军将自己仅有的一条被子剪下一半留给老乡御寒。沙洲村冬季气温低于一山之隔的岭南地区,是因为该村位于南岭山脉冬季风的____(“迎风坡”或“背风坡”)一侧。
(3)乡村振兴,产业先行。十八洞村与沙洲村中,适合发展苗族风情旅游的是____。
【答案】(1)洞庭(湖)
(2)迎风坡 (3)十八洞村
【解析】
【分析】本题以湖南省略图为材料,设置三道小题,涉及湖南省的位置和范围、河湖分布、地形对气候的影响、少数民族分布等相关知识,考查学生对相关内容的理解与掌握。
【小问1详解】
湖南省境内有我国第二大淡水湖洞庭湖,湘、资、沅、澧四水汇集于洞庭湖。
【小问2详解】
南岭山脉对冷空气的南下有一定的阻挡作用,冷空气南下过程对南岭山脉的影响北侧比南侧大,造成南岭山脉北侧的气温比南侧更低。因此,沙洲村冬季气温低于一山之隔的岭南地区,是因为该村位于南岭山脉冬季风的一侧。
【小问3详解】
十八洞村隶属于湖南省湘西土家族苗族自治州,属于少数民族集聚区,适合发展苗族风情旅游。省级行政区
高标准农田面积
高效节水灌溉面积
河北
390
120
河南
750
225
山东
620
166
湖南
460
26
湖北
410
19
安徽
500
30
江西
317
22
精品解析:2023年湖南省长沙市中考地理真题_: 这是一份精品解析:2023年湖南省长沙市中考地理真题_,文件包含精品解析2023年湖南省长沙市中考地理真题原卷版docx、精品解析2023年湖南省长沙市中考地理真题解析版docx等2份试卷配套教学资源,其中试卷共30页, 欢迎下载使用。
2022年湖南省长沙市中考地理真题(解析版): 这是一份2022年湖南省长沙市中考地理真题(解析版),共18页。试卷主要包含了答题卡上不得使用涂改液等内容,欢迎下载使用。
2023年湖南省长沙市中考地理真题 (含解析): 这是一份2023年湖南省长沙市中考地理真题 (含解析),共19页。试卷主要包含了答题前,请考生先将自己的姓名,必须在答题卡上答题,在草稿纸,请勿折叠答题卡,保持字体工整,答题卡上不得使用涂改液等内容,欢迎下载使用。

