高中历史人教统编版选择性必修2 经济与社会生活第7课 古代的商业贸易复习练习题
展开一、单项选择题(每小题2分,共计20分)
1.许倬云指出:汉武帝时代,政府用重税劫夺工商业财富,打击城市经济,中产以上皆破产,以农村为基础的农舍手工业遂成为生产日用品的主力。地方产品经过帝国铺设的全国道路网,发展为一个全面的资源交流网。该学者认为,汉武帝时代的政策
A.阻碍了全国经济交流B.加强了国家对经济的控制
C.助推官营手工业确立D.压缩了民间市场的需求量
2.宋代诗人陆游在诗中说,“京都街鼓今尚废,后生读唐诗文及街鼓者,往往茫然不能知”。下列哪一项最能解释以上现象( )
A.城市管理更加严格规范B.百姓生活习惯改变
C.城市人口数量急剧增加D.城市商品经济发展
3.据史料记载,北宋的假赁业务十分发达,当时“凡民间吉凶筵会,椅桌陈设,器皿合盘,酒檐动使之类,自有茶酒司管赁。……主人只出钱而已,不用费力。”据此材料可知
A.经济发展影响了人们的生活方式B.社会消费奢侈攀比之风日益严重
C.新兴行业中滋生出新的生产关系D.纸币的出现推动了经济快速发展
4.这一时期,“工商食官”的规定渐被打破,独立于政府之外的商人阶级得以形成,其地位也得到提高。这一局面出现于
A.商代B.西周C.战国时期D.秦汉时期
5.宋元时期,主要依赖海路运出的中国物品是
A.瓷器B.香料C.棉布D.白银
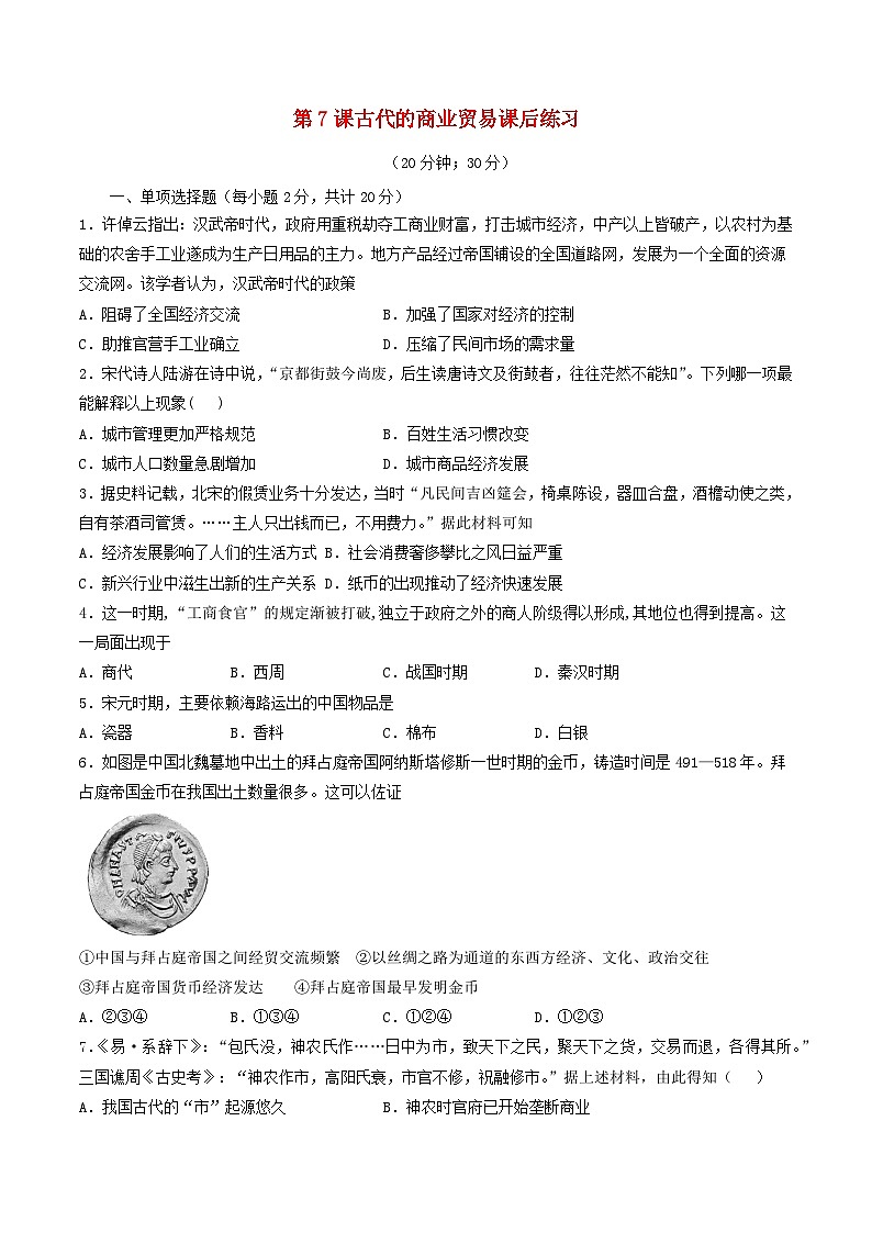
6.如图是中国北魏墓地中出土的拜占庭帝国阿纳斯塔修斯一世时期的金币,铸造时间是491—518年。拜占庭帝国金币在我国出土数量很多。这可以佐证
①中国与拜占庭帝国之间经贸交流频繁②以丝绸之路为通道的东西方经济、文化、政治交往
③拜占庭帝国货币经济发达④拜占庭帝国最早发明金币
A.②③④B.①③④C.①②④D.①②③
7.《易·系辞下》:“包氏没,神农氏作……日中为市,致天下之民,聚天下之货,交易而退,各得其所。”三国谯周《古史考》:“神农作市,高阳氏衰,市官不修,祝融修市。”据上述材料,由此得知( )
A.我国古代的“市”起源悠久B.神农时官府已开始垄断商业
C.当时“市”被限制在固定区域D.当时的“市”并无时间限制
8.在古代两河流域,商人预付租用穷人的奴隶或家人一年的租金或工资可以看作是贷给穷人的一年免利息借贷,奴隶或家人给借贷人或债权人每天的劳动算作每天的小额还款。这反映出,在古代两河流域
A.只有商人才能从事放贷业务B.借贷形式固定,规定相同
C.这类借贷具有社会救济性质D.商人们创立了早期的银行
9.据记载,公元878年,黄巢起义军攻下广州,战乱中来自中东的回教徒、犹太人、基督教徒等死于非命者达十几万人。另有学者估算当时寄居广州的海外各国商人总数有12万之多。据此可推知
A.广州是当时的宗教文化中心B.中央政府放弃了“海禁”政策
C.广州是海上丝路的重要城市D.中东商人在宋代大量进入中国
10.唐代后期,长安、扬州等地出现了许多专营钱币存取与贷出的金融机构——柜坊,还出现了有实力的富商经营的“飞钱”,实行货币汇兑业务。材料可用于论证
A.社会商业信用的发展状况B.商品经济发展导致社会分化
C.坊市间的界限开始被打破D.货币流通领域发生根本变化
二、材料分析题(10分)
11.阅读材料,完成下列要求。
材料 在古代海外贸易中,中国出口商品主要是丝绸、瓷器、茶叶、铜钱等。进口商品主要是香料、药材、犀象、珠玉等,这些商品未经加工或技术含量较少,在中国消费范围和消费量有限。唐代以前,活跃在印度洋至中国的航线上的主要是波斯和阿拉伯商船。宋代时,中国海船取代了波斯和阿拉伯海船的地位,贸易活动远达东非沿岸,奠定了古代中国海上贸易的基本范围。该时期港口众多,海外贸易规模空前扩大。明代前期二百年,朝贡贸易成为唯一合法的贸易,排斥民间贸易,海外贸易下降。此后虽然有所回升,但远未得到充分发展。
——摘编自黄纯艳《宋代海外贸易》
根据材料并结合所学知识,概括中国古代海外贸易的主要特点,并指出其形成原因。
参考答案
1.B2.D3.A4.C5.A6.D7.A8.C9.C10.A
11.特点:在国际贸易商品结构中中国处于优势地位;海外贸易范围广;宋朝海外贸易空前发展;明朝朝贡贸易占重要地位,海外贸易下降。原因:中国古代农耕经济发达,手工业水平高;宋朝经济重心南移;造船和航海技术提高,指南针用于航海;明朝实行“海禁”政策,严格限制民间对外贸易。
高中历史人教统编版选择性必修2 经济与社会生活第7课 古代的商业贸易练习: 这是一份高中历史人教统编版选择性必修2 经济与社会生活第7课 古代的商业贸易练习,共7页。
高中历史人教统编版选择性必修2 经济与社会生活第7课 古代的商业贸易精练: 这是一份高中历史人教统编版选择性必修2 经济与社会生活第7课 古代的商业贸易精练,共7页。试卷主要包含了选择题,非选择题等内容,欢迎下载使用。
高中历史人教统编版选择性必修2 经济与社会生活第7课 古代的商业贸易当堂达标检测题: 这是一份高中历史人教统编版选择性必修2 经济与社会生活第7课 古代的商业贸易当堂达标检测题,共7页。

