


还剩6页未读,
继续阅读
所属成套资源:2024高考历史二轮复习学案(100份)
成套系列资料,整套一键下载
- 板块三 世界史 第13讲 战争与和平的时代——两次世界大战时期 学案(含答案)-2024高考历史二轮复习 学案 0 次下载
- 板块三 世界史 第14讲 对抗与发展的时代——二战后的世界 学案(含答案)-2024高考历史二轮复习 学案 0 次下载
- 板块三 世界史 阶段总结三 微专题三 商路、贸易与文化交流 学案(含答案)-2024高考历史二轮复习 试卷 0 次下载
- 板块三 世界史 阶段总结三 微专题四 人口的迁徙与文化的交流 学案(含答案)-2024高考历史二轮复习 试卷 0 次下载
- 板块三 世界史 阶段总结三 微专题五 文化的传承与保护 学案(含答案)-2024高考历史二轮复习 试卷 0 次下载
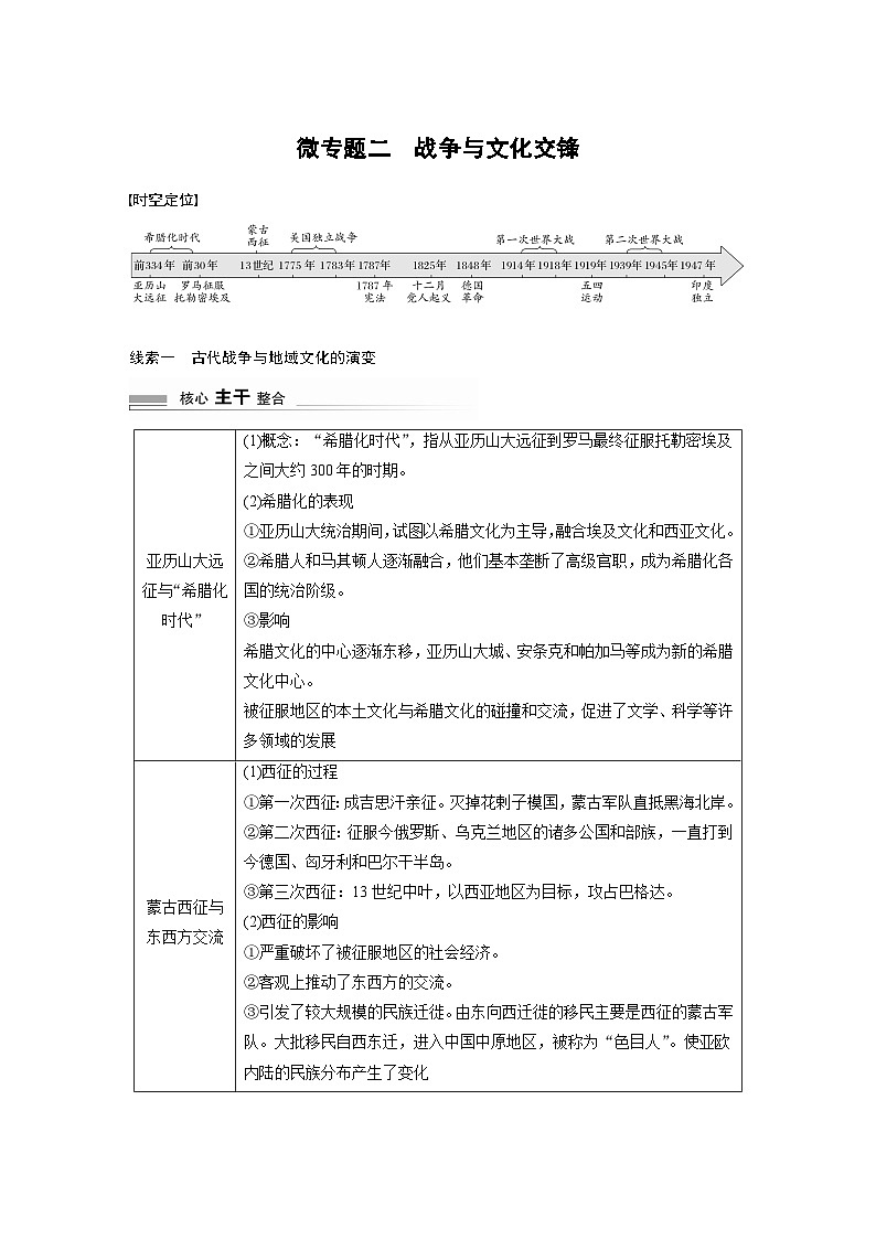
板块三 世界史 阶段总结三 微专题二 战争与文化交锋 学案(含答案)-2024高考历史二轮复习
展开相关试卷
板块一 中国古代史 阶段总结一 微专题三 中国古代的医疗与社会救济 学案(含答案)-2024高考历史二轮复习:
这是一份板块一 中国古代史 阶段总结一 微专题三 中国古代的医疗与社会救济 学案(含答案)-2024高考历史二轮复习,共7页。试卷主要包含了疫病,秦律竹简《法律答问》记载,阅读材料,完成下列要求等内容,欢迎下载使用。
板块一 中国古代史 阶段总结一 微专题二 中国古代的法治与教化 学案(含答案)-2024高考历史二轮复习:
这是一份板块一 中国古代史 阶段总结一 微专题二 中国古代的法治与教化 学案(含答案)-2024高考历史二轮复习,共7页。试卷主要包含了《唐律疏议·名例律》规定,阅读材料,完成下列要求等内容,欢迎下载使用。
板块三 世界史 阶段总结三 微专题一 近代西方的法律与教化 学案(含答案)-2024高考历史二轮复习:
这是一份板块三 世界史 阶段总结三 微专题一 近代西方的法律与教化 学案(含答案)-2024高考历史二轮复习,共5页。试卷主要包含了渊源,发展,近代西方法律制度的基本特征,对近代西方法律制度的评价等内容,欢迎下载使用。