2024届辽宁省辽阳市高三一模生物试题
展开注意事项:
1.答题前,考生务必将自己的姓名、考生号、考场号、座位号填写在答题卡上。
2.回答选择题时,选出每小题答案后,用铅笔把答题卡上对应题目的答案标号涂黑。如需改动,用橡皮擦干净后,再选涂其他答案标号。回答非选择题时,将答案写在答题卡上。写在本试卷上无效。
3.考试结束后,将本试卷和答题卡一并交回。
4.本试卷主要考试内容:人教版必修1、2,选择性必修1、2、3。
一、选择题:本题共15小题,每小题2分,共30分。在每小题给出的四个选项中,只有一项是符合题目要求的。
1.细胞外囊泡是一种从细胞膜上脱落的囊泡状小体,可定向运输至受体细胞并和受体细胞融合,将RNA、蛋白质、脂质和代谢产物从供体细胞传递到受体细胞。下列叙述错误的是( )
A.细胞外囊泡膜的组成成分和细胞膜相似,主要由磷脂和蛋白质构成
B.细胞外囊泡膜和受体细胞的膜发生融合主要体现了生物膜的选择透过性
C.细胞外囊泡包裹的某些物质可能具有细胞间的信息交流的功能
D.可利用细胞外囊泡包裹药物,将药物定向运送至病变的细胞进行治疗
2.植物细胞自噬是一种通过生物膜包裹胞内物质或细胞器,并将其运送到液泡中降解的过程。已知液泡中的pH低于细胞质基质的,下列推测不成立的是( )
A.液泡中含有多种水解酶
B.液泡中的酶进入细胞质基质中活性会降低或失活
C.植物细胞自噬过于激烈时所诱发的细胞凋亡不受基因控制
D.胞内物质进入液泡被降解后的产物可被细胞重新利用
3.铁在叶绿素代谢中起着重要作用,可促进叶片中叶绿素含量的增加。植物根毛细胞从土壤中吸收铁的过程如图所示。下列分析叙述正确的是( )
A.在植物各个部位的细胞内,游离铁的含量是相同的
B.蛋白质1运输H+消耗的ATP是在类囊体膜上产生的
C.抑制柠檬酸的合成或蛋白质2的功能,植物会出现缺铁症
D.蛋白质3催化螯合态Fe3+转化为Fe2+时,NADPH接受了电子
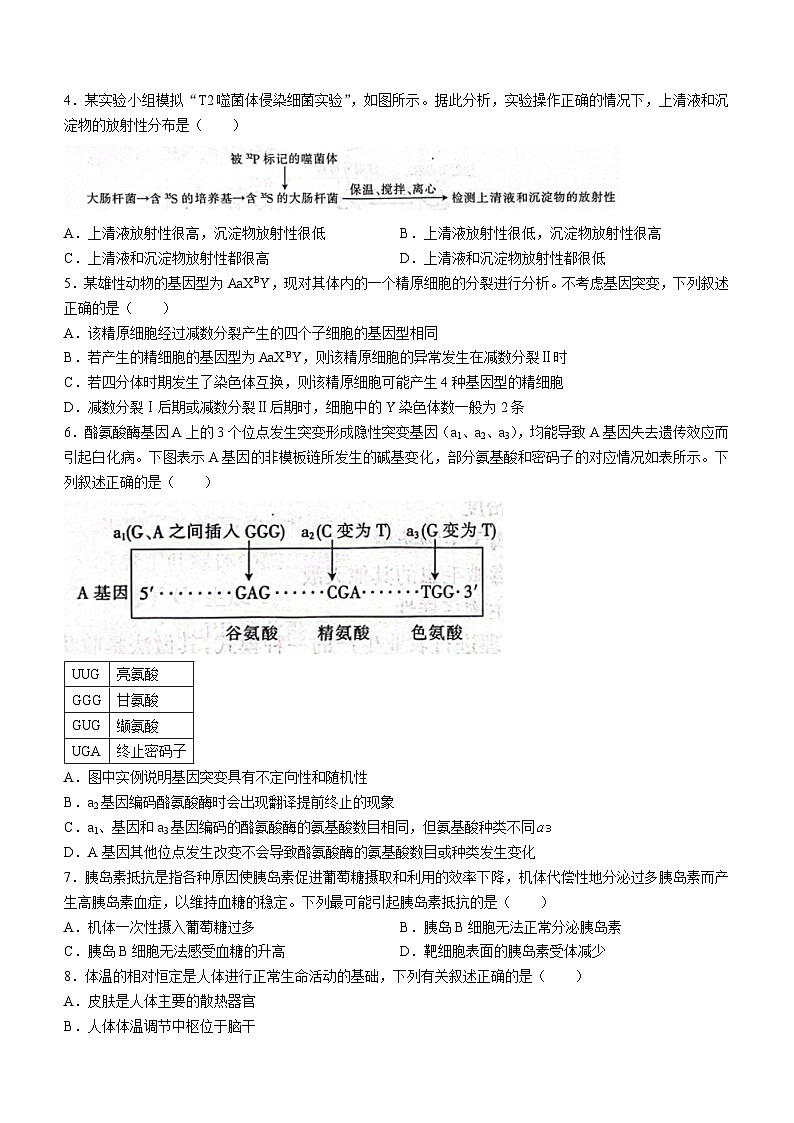
4.某实验小组模拟“T2噬菌体侵染细菌实验”,如图所示。据此分析,实验操作正确的情况下,上清液和沉淀物的放射性分布是( )
A.上清液放射性很高,沉淀物放射性很低B.上清液放射性很低,沉淀物放射性很高
C.上清液和沉淀物放射性都很高D.上清液和沉淀物放射性都很低
5.某雄性动物的基因型为AaXBY,现对其体内的一个精原细胞的分裂进行分析。不考虑基因突变,下列叙述正确的是( )
A.该精原细胞经过减数分裂产生的四个子细胞的基因型相同
B.若产生的精细胞的基因型为AaXBY,则该精原细胞的异常发生在减数分裂Ⅱ时
C.若四分体时期发生了染色体互换,则该精原细胞可能产生4种基因型的精细胞
D.减数分裂Ⅰ后期或减数分裂Ⅱ后期时,细胞中的Y染色体数一般为2条
6.酪氨酸酶基因A上的3个位点发生突变形成隐性突变基因(a1、a2、a3),均能导致A基因失去遗传效应而引起白化病。下图表示A基因的非模板链所发生的碱基变化,部分氨基酸和密码子的对应情况如表所示。下列叙述正确的是( )
A.图中实例说明基因突变具有不定向性和随机性
B.a2基因编码酪氨酸酶时会出现翻译提前终止的现象
C.a1、基因和a3基因编码的酪氨酸酶的氨基酸数目相同,但氨基酸种类不同
D.A基因其他位点发生改变不会导致酪氨酸酶的氨基酸数目或种类发生变化
7.胰岛素抵抗是指各种原因使胰岛素促进葡萄糖摄取和利用的效率下降,机体代偿性地分泌过多胰岛素而产生高胰岛素血症,以维持血糖的稳定。下列最可能引起胰岛素抵抗的是( )
A.机体一次性摄入葡萄糖过多B.胰岛B细胞无法正常分泌胰岛素
C.胰岛B细胞无法感受血糖的升高D.靶细胞表面的胰岛素受体减少
8.体温的相对恒定是人体进行正常生命活动的基础,下列有关叙述正确的是( )
A.皮肤是人体主要的散热器官
B.人体体温调节中枢位于脑干
C.炎热环境中,体温调节是由神经调节来实现的
D.寒冷环境中,人体的皮肤汗腺分泌减少,皮肤血流量增多
9.破伤风外毒素是由破伤风杆菌产生的一种强毒性蛋白质,该外毒素经脱毒处理后制成类毒素,某实验小组设计的免疫学实验如图所示。下列相关说法正确的是( )
A.注射免疫血清可激活机体产生抗体,从而预防破伤风
B.相比于丙组,乙组免疫方式可使机体获得长时间的免疫能力
C.与乙组相比,丙组免疫方式起效较快
D.丙组的类毒素可刺激机体产生抗体和记忆细胞
10.一蝗虫种群在入侵某地区后,种群数量变化如图所示。下列叙述错误的是( )
A.蝗虫种群数量爆发的年份,种内斗争逐渐加剧
B.蝗虫种群数量先呈“J”形增长再呈“S”形增长
C.蝗虫种群数量维持相对稳定的年份,天敌捕食成功的概率较大
D.蝗虫种群数量大幅度减少的原因可能是该地区环境条件发生骤变
11.近150年舞毒蛾给美洲的森林造成了极大的破坏,成为严重的生态灾难。消灭舞毒蛾毛虫可以使用杀虫剂或苏云金杆菌。其中苏云金杆菌被广泛使用,苏云金杆菌不只侵害舞毒蛾毛虫,也侵害数百种其他蛾类和蝴蝶幼虫。下列分析正确的是( )
A.使用杀虫剂会持续降低舞毒蛾的种群密度
B.使用杀虫剂或苏云金杆菌消灭舞毒蛾属于生物防治
C.消灭舞毒蛾的最佳方案是大量引入舞毒蛾毛虫的其他天敌
D.苏云金杆菌的使用可能会破坏本地的生物多样性
12.“无废弃物农业”是我国利用生态工程的原理进行农业生产的一种模式,其做法是收集有机物质,包括人畜粪便、枯枝落叶等,采用堆肥和沤肥等多种方式,把它们转变为有机肥料,再施用到农田中。下列有关该生态工程的说法,错误的是( )
A.该生态工程遵循了循环原理
B.采用堆肥和沤肥方式可以培育土壤微生物
C.通过该生态工程可以防止土壤板结,改善土壤结构
D.使用有机肥料有利于农作物的生长,提高了能量传递效率
13.豆豉是一种古老的传统发酵豆制品,北魏贾思勰的《齐民要术》中也有相关记录。豆豉制作的流程如图所示。装坛后放在室外日晒,每天搅拌两次。下列说法错误的是( )
A.发酵过程中多种酶系将原料中的蛋白质、脂肪等分解为小分子
B.发酵的目的主要是让酵母菌产生酶,搅拌能增加发酵液的溶氧量
C.代谢产物积累和酿造环境的变化导致后期窖池微生物数量下降
D.添加的盐、白酒和风味料具有抑制杂菌生长和调节口味的作用
14.中华猕猴桃原产于我国长江中下游,抗寒能力弱;狗枣猕猴桃原产于俄罗斯,耐低温,但果实小。某实验小组欲得到果大且抗寒的杂种植株,其过程如图所示。下列分析正确的是( )
A.过程①的组织细胞经过湿热灭菌后可避免细菌污染
B.过程②常使用灭活的病毒作为诱导剂诱导原生质体融合
C.过程③杂种细胞再生出细胞壁标志着细胞融合成功
D.过程⑤不需要进行光照处理,过程⑥需要进行光照处理
15.棉花是我国重要的经济作物,黄萎病是棉花的最主要病害之一,有棉花的“癌症”之称。我国科学家在世界上首次获得转基因抗黄萎病棉花新株系。这将使棉花“癌症”有望得到根治。科学家将从海岛棉中分离出来的抗黄萎病基因At7导入陆地棉中,使陆地棉获得抗病性状。下列对转基因棉的检测与鉴定的叙述,错误的是( )
A.检测转基因棉是否导入基因At7,需要一段能与基因At7互补的短单链核酸引物
B.检测转基因棉中的基因At7是否转录出mRNA,其原理是抗原与抗体的特异性结合
C.检测到转基因棉表达出At7蛋白,说明转基因棉中成功导入了基因At7并能表达
D.检测转基因棉是否抗黄萎病,可接种黄萎病的病原体到转基因棉植株上
二、选择题:本题共5小题,每小题3分,共15分。在每小题给出的四个选项中,有一项或多项是符合题目要求的。全部选对得3分,选对但不全得1分,有选错得0分。
16.多肉植物是指茎或叶或根具有发达的薄壁组织用以储藏水分,在外形上显得肥厚多汁的一类植物,其种类多样且颜色各异,是常见的盆栽植物。多肉植物繁殖能力强,有的一片叶就可以长成一棵植株,有的多肉植物叶片气孔白天关闭、晚上开放吸收CO2转化为苹果酸储存。下列叙述正确的是( )
A.一片叶可以长成一棵植株,这与植物细胞的全能性有关
B.不同多肉植物的颜色差异与叶绿体、液泡内色素的种类和含量有关
C.有的多肉植物能在晚上吸收CO2进行暗反应,但不能进行光反应
D.发达的贮水组织以及气孔白天关闭,都利于提高多肉植物的抗旱能力
17.锄足蟾蝌蚪、雨蛙蝌蚪和蟾蜍蝌蚪是三种不同的蝌蚪,三者之间无相互捕食关系,且均以浮游生物为食。在条件相同的四个池塘中,每池放养等量的三种蝌蚪,并分别在四个池塘中放入不同数量的捕食者水螈,一段时间后,三种蝌蚪数量占比变化结果如图所示。下列说法正确的是( )
A.在无水螈的池塘中,雨蛙蝌蚪在竞争中处于劣势
B.水螈对三种蝌蚪的捕食具有偏好性
C.随水螈数量增加,雨蛙蝌蚪获得的资源增加
D.一个池塘中的所有锄足蟾蝌蚪、雨蛙蝌蚪和蟾蜍蝌蚪为一个种群
18.科学家推测基因A编码一种膜蛋白能与乙烯结合,与植物对乙烯的响应有关。为验证该推测,研究者将基因A的表达载体转入到酵母菌中,筛选出成功表达蛋白A的酵母菌,再与用放射性同位素14C标记的不同浓度的乙烯混合6小时,检测酵母菌结合的量,结果如图所示。下列分析正确的是( )
A.乙烯是一种植物激素,只在植物成熟的果实中产生
B.对照组的处理是用不同浓度的与不表达蛋白A的酵母菌混合6小时
C.实验组曲线上升趋势变缓的原因可能是导入酵母菌的蛋白A基因表达量有限
D.图中结果表明基因A编码的膜蛋白与植物对乙烯的响应有关
19.6-磷酸葡萄糖脱氢酶(G6PD)有F和S两种类型,分别由一对等位基因XF和XS编码。基因型为XFXS的女性体细胞中的两个X染色体会有一个随机失活,且这个细胞的后代细胞相应的X染色体均会发生同样的变化。将基因型为XFXS的女性皮肤组织用酶X处理后先进行细胞的原代培养,再对不同的单细胞分别进行单克隆培养。分别对原代培养和单克隆培养的细胞进行G6PD蛋白电泳检测,结果如图所示。下列有关分析正确的是( )
A.酶X可能是胰蛋白酶、胶原蛋白酶或纤维素酶
B.单克隆培养细胞中的细胞2与细胞3的基因型不同
C.原代培养细胞有2个条带是不同细胞同时检测的结果
D.单克隆培养细胞中的细胞6与细胞7中XS所在的X染色体失活
20.遗传性肾炎是一种主要表现为血尿、肾功能进行性减退、感音神经性耳聋和眼部异常的遗传性肾小球基底膜疾病,位于常染色体上的基因A4与X染色体上的基因A5等的突变会导致遗传性肾炎的发生。某遗传性肾炎家族遗传系谱图如图所示,检测了部分个体的基因型,结果如表所示。不考虑新的突变和染色体互换,下列分析正确的是( )
注1:基因A4'、基因A5'分别为基因A4、基因A5的突变基因。
注2:“+”表示有该基因,“一”表示没有该基因。
A.基因A4可以突变为基因A4',说明基因突变具有随机性
B.基因A4对基因A4'为隐性,基因A5对基因A5'为显性
C.Ⅲ-8的基因型可能是A4A4XA5XA5'或A4A4'XA5XA5'
D.Ⅱ-6与Ⅱ-7生育女孩患病概率为1/2,生育男孩均不会患病
三、非选择题:本题共5小题,共55分。
21.(11分)照光时,叶肉细胞中的O2与CO2竞争性结合C5。O2和CO2与RuBP羧化酶/加氧酶的亲和力与各自的相对浓度有关,相对浓度高则与酶的亲和力高。O2与C5结合后经一系列的反应,最终释放CO2的过程称为光呼吸,如图所示。科研人员获得了水稻叶绿体中酶X缺陷型的突变植株,给予不同CO2浓度后检测植株的生长情况与部分代谢产物的含量,结果如表所示。回答下列问题:
(1)叶肉细胞中进行光呼吸的结构包括________(填图中结构),产生乙醇酸的具体场所是________。甘油酸转化为C3会消耗ATP产生ADP和Pi,产生的ADP和Pi在叶绿体中被再利用的途径是________。
(2)结合实验结果分析,在光呼吸的过程中酶X的功能是________。在较低的大气CO2浓度(0.03%)条件下,突变植株的长势不如野生植株的,机制可能是________。
(3)研究人员通过转基因技术使水稻叶绿体表达酶Y,酶Y能催化乙醇酸生成CO2,并抑制叶绿体膜上乙醇酸转运蛋白基因的表达。该途径提高了水稻的净光合速率,原因是________(多选)。
A.改变了乙醇酸的利用途径B.减少了叶绿体中碳的损失
C.加速了C3生成C5D.提高了RuBP羧化酶/加氧酶的活性
E.抑制了光呼吸
22.(11分)机体摄入酒精(主要成分是乙醇)可能引发酒精中毒,酒精中毒导致的酒精性肝损伤和脑损伤对机体健康影响极大。机体摄入的酒精大部分在肝脏细胞中通过氧化代谢而清除,酒精的代谢途径如图所示。回答以下问题:
(1)酒精经机体摄入后到达肝脏中被氧化代谢,需要经过的内环境有________。
(2)酒精代谢生成的二氧化碳会进入血浆,但血浆的pH一般能维持相对稳定,原因是________。
(3)一次性服用过量酒精会导致急性酒精中毒。古书籍中记载葛根具有解酒保肝功能。为探究葛根解酒保肝的作用机制,研究人员设置了三组实验:空白对照组以健康小鼠为实验材料,实验组以急性酒精中毒小鼠模型为实验材料,并分为模型组和治疗组,治疗组灌胃适量葛根提取液,一段时间后检测相关指标,结果如图所示。
①空白对照组的处理方法是________,模型组小鼠走路不稳可能与________功能受影响有关。
②根据实验结果推测葛根提取物解酒保肝的作用机制可能是________。
23.(11分)雪豹是一种大型的猫科动物,主要分布在青藏高原及其周边的高山地区,是山地地区生物多样性的主要物种。随着社会发展,雪豹生存面临着越来越多的威胁因素,如栖息地丧失、食物减少、气候变化以及人为捕猎等,我国自1988年起就将雪豹列为国家一级保护动物。回答下列问题:
(1)雪豹的主要食物来源包括野猪、盘羊、山羊等。然而,在雪豹的生态环境中,金钱豹也会捕食野猪等动物。据此分析,能否说明两者在生态位上完全重叠?________,理由是________(答出2点)。
(2)下图为能量流经雪豹时的示意图,图中①②③分别表示生物的生命活动过程,其中完成过程③的生物成分是________。
(3)近年来人类的活动以及气候的变化导致雪豹栖息地内植被大量减少,雪豹种群的K值很可能会________,原因是________。
(4)为了加大对雪豹的保护,最好的保护措施是________。为了解雪豹在青藏高原的分布状况,科研人员展开了调查,在调查时为了尽可能减少对雪豹的干扰,需要注意的事项有________(答出1点)。
24.(10分)猕猴桃溃疡病是一种严重影响猕猴桃产量的细菌性病害。为获得抗猕猴桃溃疡病的转基因猕猴桃,科研人员以猕猴桃的愈伤组织(对卡那霉素敏感)为转基因受体,通过农杆菌转化法将抗菌肽基因导入猕猴桃。图1表示抗菌肽基因和卡那霉素抗性基因(nptⅡ基因)及其上限制酶酶切位点的分布情况,图2表示Ti质粒及其上限制酶酶切位点的分布情况。回答下列问题:
(1)限制酶能识别双链DNA分子的特定核苷酸序列,并使每条链中特定部位的两个核苷酸之间的________断裂。限制酶主要来源于原核生物,但不会切割原核生物自身的DNA分子,推测原因是________。目的基因可随T-DNA整合到目的细胞的染色体DNA上,这体现了________的生物学原理。
(2)若只用EcRⅠ切割目的基因和Ti质粒,会产生多种连接产物。为筛选出含有目的基因正向连接的重组Ti质粒的菌株,采用含有不同抗生素的平板进行筛选,得到了①②③三类菌落,其生长情况如下表,“+”表示生长,“一”表示不生长。根据表中结果判断,应选择的菌落是________(填表中序号),菌落②的导入情况是________。
(3)若既要避免上述多种连接情况的发生,又要使目的基因最终能整合到猕猴桃愈伤组织胞的染色体DNA上,最好选择限制酶________对目的基因和Ti质粒进行切割。
25.(12分)果蝇的3号染色体上存在两对等位基因,D(展翅)对d(正常翅)为显性,G(黏胶眼)对g(正常眼)为显性,当基因D或G纯合时均会使果蝇死亡。现有甲、乙两只表型不同的果蝇,让两者交配得到F1,F1中展翅黏胶眼∶展翅正常眼∶正常翅黏胶眼∶正常翅正常眼=1∶1∶1∶1。研究人员对甲、乙两只果蝇的基因D/d、G/g进行电泳,结果如图所示。不考虑突变和染色体互换,回答下列问题:
(1)根据以上信息分析,果蝇甲与果蝇乙杂交时的基因型组合是________。
(2)研究人员让F1中表型为展翅正常眼的雌、雄果蝇相互交配,F2的表型及比例是________,出现该结果的原因是________。
(3)若以F1中展翅黏胶眼雄果蝇的若干精子为材料,用以上2对等位基因的引物,以单个精子的DNA为模板进行PCR扩增后,对其产物进行电泳分析。
①预期电泳结果可得到________种基因型的精子,根据该预期结果将图2中的精子类型的相应电泳条带涂黑(若只有1种,则涂黑精子类型①,若有2种,则涂黑精子类型①②,以此类推)。
②若让F1中展翅黏胶眼雌、雄个体随机交配,则F2中展翅黏胶眼果蝇所占比例为________。
高三考试生物学试卷参考答案
1.B 2.C 3.C 4.B 5.C 6.B 7.D 8.A 9.D 10.B 11.D 12.D 13.B 14.C 15.B 16.ABD 17.ABC 18.BCD 19.CD 20.C
21.(1)叶绿体、过氧化物酶体和线粒体(1分)叶绿体基质(1分)在光反应中合成ATP(答出光反应即可给分,2分)
(2)催化乙醇酸生成乙醛酸(2分)大气CO2浓度较低条件下,O2对RuBP羧化酶/加氧酶的亲和力高生成乙醇酸;酶X缺陷使乙醇酸生成的乙醛酸减少,引起C3含量降低,导致暗反应产物较低(3分)
(3)ABE(2分)
22.(1)血浆、组织液(顺序不作要求,2分)
(2)血浆中含有等缓冲物质(答出缓冲物质即可给分,2分)
(3)①灌胃等量生理盐水(2分)小脑(2分)
②葛根提取物可提高小鼠肝脏中ADH酶和ALDH酶的相对活性(或葛根提取物可缓解酒精对ADH酶和ALDH酶活性的抑制,使两种酶相对活性升高),促进酒精代谢,减少酒精对肝脏的毒害(3分)
23.(1)不能(1分)雪豹和金钱豹在栖息空间、觅食时间、与其他物种的种间关系等可能存在差异(答出2点即可,2分)
(2)分解者(1分)
(3)降低(1分)雪豹栖息地内植被大量减少,雪豹食物来源减少(和栖息地丧失),导致雪豹生存环境所能维持的雪豹种群最大数量降低(2分)
(4)建立自然保护区以及国家公园等(或就地保护)(2分)所采用的调查方法不能影响雪豹的生存,调查时不会破坏雪豹的栖息地(答出1点,合理即可,2分)
24.(1)磷酸二酯键(1分)原核生物的DNA分子上没有该限制酶的识别序列(或识别序列被修饰,使限制酶不能将其切开)(2分)基因重组(2分)
(2)③(1分)导入不含目的基因的Ti质粒(自身环化的Ti质粒)(或导入目的基因反向连接的重组Ti质粒)(2分)
(3)KpnI和PstI(2分)
25.(1)Ddgg×ddGg(2分)
(2)展翅正常眼∶正常翅正常眼=2∶(2分)F1中表型为展翅正常眼的雌、雄果蝇的基因型均是Ddgg,能产生基因型为Dg、dg的两种类型的配子,两种配子随机结合产生的基因型为DDgg的果蝇死亡(3分,合理即可)
(3)①2(1分)如图所示(①②条带涂黑情况可互换,2分)
②1(2分)UUG
亮氨酸
GGG
甘氨酸
GUG
缬氨酸
UGA
终止密码子
检测个体
基因A4
基因A4'
基因A5
基因A5'
Ⅰ-1
+
+
+
+
Ⅰ-2
+
+
+
-
Ⅱ-6
+
+
-
+
Ⅱ-7
+
-
+
-
条件
0.5%CO2
0.03%CO2
0.03%CO2
0.03%CO2
指标
平均株高/cm
平均株高/cm
乙醇酸含量/(μg·g-1叶重)
乙醛酸含量/(μg·g-1l叶重)
突变植株
42.45
24.47
825.54
1.26
野生植株
43.26
42.21
1.54
1.78
项目
①
②
③
无抗生素
+
+
+
卡那霉素
-
-
+
氨苄青霉素
-
+
+
卡那霉素+氨苄青霉素
-
-
+
2024届辽宁省辽阳市高三一模生物试题: 这是一份2024届辽宁省辽阳市高三一模生物试题,共10页。试卷主要包含了本试卷主要考试内容等内容,欢迎下载使用。
2022-2023学年辽宁省辽阳市高三一模生物试卷(含解析): 这是一份2022-2023学年辽宁省辽阳市高三一模生物试卷(含解析),共21页。试卷主要包含了单选题,多选题,综合题等内容,欢迎下载使用。
2022届辽宁省辽阳市高三一模生物试题含解析: 这是一份2022届辽宁省辽阳市高三一模生物试题含解析,共25页。试卷主要包含了对下列谚语的理解有误的一项是,玉米是雌雄同株异花植物,其宽叶等内容,欢迎下载使用。

