所属成套资源:备战高考地理一轮复习全考点精讲练(浙江专用)
专题37 生态脆弱区的综合治理(精品讲义)-备战高考地理一轮复习全考点精讲练(浙江专用)
展开
这是一份专题37 生态脆弱区的综合治理(精品讲义)-备战高考地理一轮复习全考点精讲练(浙江专用),文件包含专题37生态脆弱区的综合治理精品讲义-备战高考地理一轮复习全考点精讲练浙江专用原卷版docx、专题37生态脆弱区的综合治理精品讲义-备战高考地理一轮复习全考点精讲练浙江专用解析版docx等2份试卷配套教学资源,其中试卷共35页, 欢迎下载使用。
【课程标准】
以某生态脆弱区为例,说明该类地区存在的环境与发展问题,以及综合治理措施。
【核心素养】
综合思维:能够在认识某类生态脆弱区特征的基础上,从促进区域科学发展的角度,对其可持续发展的条件、过程、问题及决策等,进行系统的综合分析和评价。
区域认知:能够分析特定生态脆弱区的自然地理特征和环境演变过程,提出科学决策的依据。
人地协调观:能够结合现实中生态脆弱区存在的生态环境问题,从人地关系的角度,分析自然地理环境对人类活动的影响和作用,归纳人类活动所应遵循的自然规律,以及与自然和谐相处的必要性和路径。
地理实践力:能够结合已有资料,对现有解决生态脆弱区的环境问题提出建议,在地理实践中表现出较强的行动能力。
二、必备知识当堂清
考点1. 荒漠化生态脆弱区的含义
1.生态脆弱区:也称生态交错区,是指两种不同类型生态系统的交接过渡区域,目前泛指生态系统的自我修复能力低、系统稳定性差的地区。
2.荒漠化:是指由于气候变化和人类活动等因素造成的土地退化。所谓土地退化, 是指由于使用土地不当或其他因素,导致耕地、草原和森林等资源的生产能力下降。严重的土地退化,可使土地完全丧失生产能力。
3.荒漠化的类型:
(1)风蚀荒漠化 ——西北地区;
(2)水蚀荒漠化 ——黄土高原、南方低山丘陵;
(3)盐渍荒漠化 ——华北地区;
(4)石质荒漠化 ——西南(喀斯特地貌区);
(5)冻融荒漠化 ——高山高原地区。
考点2. 荒漠化的危害
1.荒漠化的危害范围大:荒漠化是全球性的灾难。世界上有100 多个国家和地区的12 亿人受到荒漠化的威胁,上亿人面临丧失土地的危险。我国有近4亿人生活在受荒漠化影响的地区。
2.荒漠化的危害程度深:
①经济方面:我国每年因荒漠化造成的经济损失巨大,许多村庄、铁路、公路、水库以及灌渠等受到风沙的威胁。
②生态方面:荒漠化造成表土裸露,为沙尘暴的形成提供了充足的沙源。
③生产方面:荒漠化导致了植被和地表形态的破坏,使得生物的生产力持续下降,粮食和牧草减产甚至绝收,继而引发饥荒,这些成为荒漠化地区经济社会可持续发展的重要阻碍因素。
考点3. 荒漠化的防治
1. 国际行动:1994 年,联合国正式通过了《联合国防治荒漠化公约》。
2. 中国行动: “三北” 防护林体系建设工程。天然林保护、退耕还林还草、防沙治沙等多项生态环境治理工程。
3.防治方针:预防为主,防治结合,综合治理。
4. 具体措施:采取封沙禁牧、禁樵禁采、合理用水、生态移民等措施。
5.目的:保护好现有的林草植被和其他自然资源,科学合理地利用荒漠化地区有限而宝贵的自然资源,实现人口、资源和环境的协调发展。
关键能力看拓展
拓展1. 常见生态环境类问题
1.区域生态环境问题的分析方法:
分析生态环境问题时,往往从区域生态环境问题的分布、成因、危害及防治措施等方面着手,其中成因与防治措施是分析的重点。
(1)区域生态环境问题的判断
常见的生态环境问题可根据区域特征总结如下:①在湿润的山地丘陵地区,植被破坏严重易引发水土流失;②在干旱的灌溉农业区,不合理灌溉易导致土地盐碱化;③在草原牧区,过度放牧、过度垦殖等不合理的土地利用方式,易造成土地荒漠化。
(2)区域生态环境问题产生的原因分析
自然原因:区域的自然背景决定了一个区域生态环境问题的类型,因此,分析自然原因时,往往考虑气候、地形、植被类型及覆盖率、地表沉积物等。
人为原因:包括当地农业结构、能源消费结构、生产技术水平、政策导向等。
(3)区域生态环境问题治理措施的分析
退:退耕还林、还草、还牧、还湖。
建:建设自然保护区、生态走廊、草方格沙障、森林公园、淤地坝工程等。
改:改善经济结构,改坡(田)为梯(田)。
法:健全环保法律和法规;加强管理,加大执法力度等。
2.成因:
3.治理措施:
拓展2. 我国西北地区的荒漠化
1.我国西北地区荒漠化的原因:我国西北地区土地荒漠化是自然因素和人为因素共同作用的结果。干旱的自然特征本身包含着荒漠化的潜在威胁,气候异常使脆弱的生态环境失衡,是导致荒漠化的主要自然因素,而人为因素大大加速了土地荒漠化这一过程的发展,并且常常起决定性的作用。具体表现如下图所示:
2.荒漠化的危害:
(1)农业生产:土地退化、沙化土地的生产能力持续下降,导致食物短缺。
(2)破坏基础设施:流动沙丘威胁水库安全,埋没村镇、交通、水库、灌渠、良田。
(3)交通:流动沙丘埋没公路、铁路,威胁交通安全;沙尘暴降低大气能见度,迫使机场关闭,公路停运。
(4)影响人们的生活:埋没村庄城市,为沙尘暴提供充足的沙源,恶化人们生存环境。
3.荒漠化的防治措施:
(1)合理利用水资源:
(2)利用生物工程和工程措施构筑防护体系:
(3)调节农、林、牧用地之间的关系:
(4)采取综合措施,多途径解决农牧区的能源问题:
(5)控制人口增长:
拓展3. 黄土高原的水土流失
1.成因:
(1)自然原因:
(2)人为原因:
2.危害:
(1)土层变薄,养分流失,耕地质量下降。
(2)黄河泥沙含量剧增,下游泥沙淤积,成为“地上悬河”。
(3)造成当地生态环境恶化,直接或间接诱发自然灾害,如泥石流。
3.治理措施:黄土高原地区通过“工程措施、生物措施、农业技术措施”,实行“保塬、护坡、固沟”方针,进行综合治理,取得了显著的成果,具体措施如下图所示:
拓展4. 云贵高原喀斯特地貌的石漠化
1、成因:
(1)自然原因:
气候:降水集中在夏季,多暴雨;
地形:多陡坡,土层薄;
土壤:石灰岩抗风化能力强,土层薄;
植被:植被覆盖率低,缺乏植被保护;
(2)人为原因:大面积陡坡开荒;破坏地表植被。
2、石漠化的危害:
①涵养水源能力下降;
②水土流失加剧,土地生产力下降;
③生物多样性减少;
④生态环境恶化。
3、石漠化的防治措施
以水土流失综合治理为核心。
(1)封山育林;荒山造林;退耕还林;
(2)转变群众生产生活方式;
(3)实施生态移民;
(4)制定优惠扶持政策,鼓励支持企事业单位、个人及非公有制经济组织参与石漠化治理;
(5)要重视调整石漠化地区能源结构,加快农村能源建设步伐,减少森林资源的能源性消耗;
(6)加强宣传教育,提高人们生态保护意识。
拓展5. 土壤盐渍化
1.成因:
(1)自然因素:由于某些原因,地下水位升高,或者是雨水季节,水位较大时,土壤盐渍化发生的概率就会加大,特别是靠近海边的区域,相对会更加严重。其次,一些相对较封闭的地形,由于盐分排不出去,也会加重。
(2)人为因素:该原因主要是不合理的灌溉导致的,比如常年的大水漫灌,下渗后,使地下水位上升,导致土壤盐渍化。其次用污水灌溉,在同等条件下,也会加快土壤盐渍化,这些都是人为所造成的,也就是说可以避免。另外,常年过量使用农药、化肥,也会从某种程度上加重土壤盐渍化。最后,种植作物单一,土壤中养分失调,也有影响。
2.危害:
(1)影响农作物生长;
(2)降低作物产量;
(3)退耕弃耕;
(4)直接对我们的生存环境造成危害。
3.治理措施:
(1)深耕;
(2)增施有机肥;
(3)轮作倒茬;
(4)种植杂草(或耐盐性强的作物);
(5)增施改良剂。
拓展6. 南方丘陵的红漠化
1.成因:
(1)由于人多地少,过度开发,加上土壤本身的特性,红壤区的土壤生产力低下,水土流失严重,并在不少地区严重退化,形成“红色荒漠化”。
(2)南方山区丘陵水土流失严重,危害大于黄土高原。导致石质裸露,不能恢复,形成“红色荒漠”
(3)陡坡开垦或过度垦殖,或者毁林开荒,砍林取薪破坏地表植被导致水土流失,土地退化。
2.危害:
(1)生态环境严重退化。
(2)耕地退化。
(3)容易引发泥石流等地质灾害。
(4)造成水土流失。
3.治理措施:
(1)退耕还林,封山育林;
(2)解决能源需求问题:推广生活用煤,减少森林砍伐;推广使用省柴灶;发展沼气;营造速生薪炭林;开发小水电。
(3)矿区开展土地复垦;
(4)调整农业结构,发展立体农业。
拓展7. 青藏高原地区的冻融荒漠化
1.成因:
(1)气候因素:区域气候暖干化,影响局地地温上升,导致多年冻土发生退化。
(2)高原鼠兔的活动:高原鼠兔挖掘密集的洞道,既破坏了土壤结构,提高了浅层地温,使多年冻土上限下移,又破坏了致密的草根层,使地表植被根茎遭到破坏,加速了冻融荒漠化过程。
(3)人类活动:草地过牧和不合理的开发工程影响最大,它使地温升高,冻土退化,土壤干燥化,造成山地、缓坡、漫岗地带的地表破碎化、裸露化。
2.危害:
(1)草皮层经冻融作用剥离后,常常形成零星状的斑秃裸地,水土流失现象非常严重,加之冬春季节的大风,风蚀作用使秃斑裸地逐渐扩大和连接起来,最终使草地变为“戈壁沙地”,形成片区,最终形成高寒山区大面积的荒漠化土地。
(2)融冻泥流是在冻土区平缓至中等坡度的斜坡地形下,夏季融化的上部土层沿着下伏冰冻层表面或基岩面向坡下缓慢滑动的现象。
3.治理措施:
(1)减轻草场压力、恢复草地植被;
(2)加强鼠害防治和合理布局开发工程;
(3)采用工程与生物措施等。
拓展8. 东北地区的黑土流失
1.成因:
(1)自然原因:
①我国东北黑土区属于半湿润大陆性季风气候,春季的风力较大,而且土壤上的覆盖物较少,因此容易出现风蚀现象;同时夏季的降水量较为集中,且降水的强度较大,因此容易造成水土流失。
②我国的黑土区多在起伏较大的坡地上,由于地形有利于排水,因此更容易造成水土流失。
③黑土的成土母质为砂砾和黏土层,因此其质地较为黏细且颗粒均一,当地表的植被遭到破坏之后就容易出现水土流失的情况。
(2)人为原因
①小型农机具使用过多,导致耕作层变浅(小型农机具的翻耕深度为10厘米左右)、犁底层上移,从而使得土壤的理化性能出现恶化。
②黑土区的种植结构比较单一,由于常年种植同一种作物,导致土壤中严重缺乏某些微量元素,从而使得营养元素的比例失调;农户追求高产而不断地大量使用化肥,导致对环境造成了污染,并且使土壤的理化性能出现恶化。
2.危害:
(1)土层越来越薄,地力逐年减退;
(2)土壤涵养水源能力减退,自然灾害逐年加剧;
(3)沟壑越来越多,耕地逐年减少;
(4)抬高河床,淤塞库渠。
3.解决措施:
(1)政府部门应制定相关的保护政策,以加强对黑土的保护和开发利用,同时要对坡度较大的农田实行退耕还林等措施,并且要在风蚀区营造防护林。
(2)借助城镇化建设和新农村建设的契机加强对土地的整合力度,以实现“农田向规模化集中经营,居民点向中心村和小城镇集中,工业向工业园集中”的政策。
(3)建立合理的耕作制度、种植制度、施肥制度,采取深松作业和秸秆还田相结合的方式来进行种植,以改善土壤的理化性状和提高土壤的肥力。
(4)建造地埂植物带,缩短坡长,以拦蓄雨水,防止雨水冲刷黑土层;建造坡式梯田,以减少水土流失(还能增加地表径流的下渗量)。
拓展9. 北方农牧交错带的土地退化
1.成因:
(1)自然原因:
①降水量具有临界性且变率大:年均降水量大多在300~400毫米,多以暴雨形式出现在夏季;降水的年际变化大;
②多大风:多集中于冬春季节,春季地表解冻,土层裸露、疏松,易遭受大风侵蚀。
(2)人为原因:
①过度开垦:降水较多的年份,农区向牧区扩展,开垦后土壤肥力逐年下降,作物产量逐渐降低;降水少的年份,农作物长势较差,对土壤保护作用减弱,土壤退化加剧;
②过度放牧:牧民追求短期效益,盲目扩大放牧规模,后果就是草场退化、牲畜的数量和质量都大大下降;
③不合理的开矿、樵采、工程建设:破坏地表植被,加剧土壤侵蚀。
2.植被破坏对土壤的不利影响:
(1)保持水土能力下降:
① 保水:植被具有涵养水源+遮阳作用,植被的破坏加剧了土壤水分的蒸发。
②保土:植物根系可以起到很好的固土能力,植被破坏可能会加剧流水和风力侵蚀。
(2)植物可以提供枯枝落叶,腐烂后提供有机质。植被的减少直接降低了有机物的生产。
(3)植物根系可以疏松土壤,增加土壤的透气性,改良土壤结构。植被破坏可能使土壤结构变差。
3.治理措施:
(1)优化土地利用结构:因地制宜,宜农则农,宣牧则牧;合理利用水资源;发展特色农牧业及农牧产品加工业。
(2)构筑防护林体系:在草地退化严重地区,利用生物措施与工程措施,采用灌草结合的方式,固沙防沙;在黄土高原水蚀、风蚀严重地区,利用生物措施和工程措施相结合的方式,开展小流域综合治理。
(3)以地养地,自然恢复:选择部分自然条件较好的地区,人工种植高产牧草,解决牲畜食草问题,从而使退化的草场通过休牧得以自然恢复。
(4)调整牲畜结构和数量:使牲畜数量控制在草场承载力范围内;调整牲畜结构,减少对草场破坏严重的畜种比重。
(5)控制人口过快发展,提高人口素质:控制人口数量,提高人口素质,促进人口、资源、环境协调发展。
高考真题回头看
(2022年6月浙江·高考真题)人工湿地是建立在生态学基础上,主要利用微生物、植物等对污水进行自然净化的处理技术。下图为某人工湿地处理微污染水的流程图。完成下面小题。
1.与污水处理厂相比,该人工湿地系统可以( )
A.降低污水处理成本B.减少土地占用面积C.不受季节变化影响D.加快污水处理速度
2.在湿地保护生态修复中,较为合理的途径是( )
A.引进外来物种,扩大滩涂种植B.河道种植芦苇,修复水生植物
C.增加水域面积,扩大养殖规模D.河道整治清游,清除全部河滩
【答案】1.A 2.B
【解析】1.据材料可知,该人工湿地系统主要利用微生物、植物对污水进行自然净化和处理,相对污水处理厂,不需要建设厂房设施和使用药物,污水处理成本较低,A正确;图中人工湿地系统需要大量的土地,并没有减少土地占用面积,B错误;湿地系统的微生物、植物生长有明显的季节性,其污水处理能力也有季节差异,C错误;据材料可知,人工湿地系统靠微生物、植物自然净化,速度较慢,D错误。故选A。
2.引进外来物种,扩大滩涂种植,常因缺少自然天敌而迅速繁殖,抢夺其他生物生长空间,进而导致生态失衡或其他物种灭绝,A错误;河道种植芦苇,修复水生植物,可提高湿地涵养水源能力和自净能力,也能增加生物多样性,促进湿地生态环境保护,B正确;扩大养殖规模,可能导致水污染加剧,C错误;清除全部河滩,河床裸露,侵蚀加剧,进而破坏生态环境,D错误。故选B。
【点睛】污水处理厂是将生活污水、工业污水进行处理净化的场所。废水处理的一般目标是去除悬浮物和改善耗氧性(即稳定有机物),有时还进行消毒和进一步的处理。工业废水的处理侧重于油类、悬浮物、重金属和妨碍城市污水厂运行的或高残留的有机物的去除或转化,以及pH值的调整。
(2022年1月浙江·高考真题)下表为我国某研究机构发布的农田、湿地、森林、草原四种生态系统的单位面积生态服务价值,数值越大表示生态服务价值越高。完成下面小题。
表中①至④依次是( )
A.农田湿地森林草原B.森林农田湿地草原C.森林草原农田湿地D.草原湿地森林农田
4.湿地开发利用中,生态服务价值下降最明显的是( )
A.休闲垂钓B.滩涂观光C.移植红树林D.水稻田养蟹
【答案】3.C 4.C
【分析】3.读表格结合所学知识可知,森林和湿地的调节气候、涵养水源能力显著;湿地的净化水中污染物能力最强,所以是④是湿地;农田农作物种类较为单一,保护生物多样性能力最差,③是农田;综上述,①是森林,②是草原;C正确。ABD错误。故选C。
4.由所学知识可知,休闲垂钓、滩涂观光、水稻田养蟹均有利于保护生态环境,不符合题意,ABD错误;移植红树林会导致当地生物多样性较少,生态环境失衡,生态价值下降,符合题意,C正确。故选C。
【点睛】湿地的功能:维护生态平衡、保护生 物多样性、蓄滞洪水、涵养水源、补充地下水、稳定海岸线、控制土壤侵蚀、保墒抗旱、净 化空气、调节气候。
(2018年11月浙江·高考真题)研究表明,我国科尔沁草原在历史时期曾出现过草原与沙漠交替现象。下图为科尔沁草原沙漠化现状示意图。完成下列问题。
5.导致科尔沁草原土地沙漠化的主要原因是( )
A.风沙入侵强度的不同B.土地利用方式的变更
C.历史时期气候的变迁D.风力和流水交替侵蚀
6.治理科尔沁草原土地沙漠化宜采取的措施有( )
①合理用水 ②全面造林 ③禁止放牧 ④生态移民
A.①②B.②③C.③④D.①④
【答案】5.B 6.D
【分析】该题考查荒漠化的成因和防治措施,试题难度较小,理解教材内容可做出回答。
5.自然环境是荒漠化形成的基础,但不是主要原因,A、C、D错误。该地区位于内蒙古东部,是半湿润区和半干旱区的过度地带,历史时期该地区出现农耕和畜牧业的多次变更,土地利用方式的变更是造成植被破坏,导致土地沙化和荒漠化的主要原因,B正确。
6.草原地区打机井是造成草场退化和土地荒漠化的主要原因之一,因此合理用水是治理科尔沁草原土地沙漠化的措施之一,①正确。该地降水较少,不适合全面植树造林,②错误。禁止放牧过于绝对,也不现实,③错误。生态移民可减少该地人口数量,减少资源需求和人类活动,有助于防治该地荒漠化,④正确。故选D。
【点睛】在我国西北干旱半干旱区内部存在一定的自然环境和人类活动的差异,因此不同区域荒漠化的成因不同,防治措施也不同,概括来讲是“因地制宜”四个字。如生物措施和工程措施的选择往往要考虑区域的水分条件的差异,在水分条件充足的地方可以采取植树种草等生物措施,而特别干旱的地区只能采取草方格沙障等工程措施。再如合理利用水资源,内蒙古东部应减少水井数量,而一些河流沿岸地区更要注意合理分配河流上、中、下游的水资源。因此荒漠化的防治类问题不光要答出具体措施,更要结合区域地理环境特征,选择合适的措施。
(2018年4月浙江·高考真题)下图为我国西北地区土地荒漠化的主要人为因素构成图。完成下列各题。
7.引起我国西北地区土地荒漠化的主要人类活动是
A.农业生产B.工业生产C.交通建设D.居民生活
8.我国新疆治理土地荒漠化,宜采取的措施是
①天山建设高海拔人工草场②环境脆弱区进行生态移民③塔里木河中上游合理控制用水④塔里木盆地中部废弃油田复垦
A.①③B.①④C.②③D.②④
【答案】7.A 8.C
【解析】7.我国西北地区土地荒漠化是自然因素和人为因素共同作用的结果。人为原因主要有在干旱的草原牧区、干旱的绿洲边缘,过度放牧;在半干旱的农垦区周围及草原牧区,过度农垦;由于农业规模的扩大,导致水资源利用不当,这些都属于农业生产活动,故选A。
8.天山建设高海拔人工草场,会破坏自然环境,①错误;可以在环境脆弱区进行生态移民,②正确;塔里木河中上游合理控制用水,合理分配水资源,③正确;塔里木盆地中部气候干旱,水资源短缺,废弃油田复垦不适宜,④错误。因此②③正确。故选C项。
9.(2018年4月浙江·高考真题)阅读材料,完成下列问题。
材料一:左图为黄河三角洲略图。
材料二:传统盐碱化治理措施是在地表开挖明渠,引水漫灌,以降低土壤盐碱含量。2000年以来,该地区引进暗管排盐碱技术,即在土壤中铺设渗水管收集盐碱水,再通过排水管将盐碱水排出。目前,这一技术已成为黄河三角洲盐碱地治理的有效措施。右图为暗管排盐碱示意图。
(1)21世纪以来黄河三角洲河道未发生摆动,说明主要原因。
(2)从水循环角度,说明黄河三角洲土壤盐碱化的成因。
(3)简述利用暗管技术排盐碱的主要优点。
(4)有专家认为,与商品谷物农业相比,该地更适宜发展大牧场放牧业。你认为专家提出该观点的理由有哪些?
【答案】(1)中上游生态环境改善,水土流失减轻;水土保持工程发挥效益,泥沙减少;流域用水量增加,河口径流减少;河道疏浚,加固堤岸,不易泛滥 (2)地势低平,径流缓慢;海水倒灌;地下水位高;蒸发量较大 (3)节约用水;节约用地;降低地下水位;排盐碱快 (4)灌溉水源紧张,缓解水资源压力;土壤盐碱化较重,相对适宜牧草生长;畜牧产品市场扩大,牧业经济效益更高
【分析】本题主要考查黄河三角洲不断改道的成因、土地盐碱化的成因以及治理措施、大牧场放牧业的区位等相关知识。
【详解】(1)黄河三角洲不断改道,主要是由于河流含沙量较大,泥沙不断在河口堆积,从而形成地上河,洪水泛滥导致。由于我国对黄河中上游地区的生态治理,使得中上游生态环境改善,水土流失减轻;水土保持工程发挥效益,泥沙减少;流域用水量增加,河口径流减少;河道疏浚,加固堤岸,不易泛滥,从而黄河三角洲河道也未发生摆动。
(2)黄河三角洲,地势低平,径流缓慢,排水不畅,地表积水增多,导致地下水位上升;位于河口的位置,在枯水期,海水容易倒灌,从而导致水质下降,土壤的盐分增加;再加上在干旱季节,蒸发量较大,从而导致土壤盐碱化产生。
(3)本题主要考查治理盐碱化的措施。读材料分析可知,该地在土壤中铺设渗水管收集盐碱水,再通过排水管将盐碱水排出,一方面可以节约用水;另一方面,管道铺在地下,能够节约用地;而且对地下水的下降作用较为明显,排盐碱的速度较快。
(4)大牧场放牧业的发展主要从气候、土地以及经济效益来进行分析。该地位于华北地区,年降水量较少,灌溉水源紧张,发展大牧场放牧业,用水量减少,可以缓解水资源压力;另外该地的土壤盐碱化较重,相对适宜牧草生长;畜牧产品市场扩大,牧业经济效益更高。
典型例题随堂练
读西北地区部分地图,完成下面小题。
1.结合图可以看出 ( )
A.该区年降水量自南向北依次递减 B.该区1月份气温自东北向西南递增
C.图中甲地的植被主要为草原 D.图中乙地的植被主要为森林
2.乙地区生态环境问题产生的主要原因可能为( )
A.过度放牧B.过度农垦C.过度樵采D.水资源利用不当
【答案】1.C 2.B
【解析】1.根据图示信息可知,降水量大致由东南向西北递减,A错误;该地区1月份气温自北向南递增,B错误;甲地降水量较少,主要植被类型为草原,C正确;乙地为内蒙古高原东部,降水量介于300—400mm之间,主要植被类型应为森林草原,D错误。所以选C。
2.根据图示信息可知,乙地降水量介于300—400mm之间,接近400毫米,位于农牧过渡带,过度农垦易导致荒漠化的产生,所以该地生态环境问题产生的主要原因应该是过度开垦,B正确。过度放牧、过度樵采、水资源利用不当不是主要原因,排除ACD。所以选B。
【点睛】 土地退化是指土地受到人为因素或自然因素或人为、自然综合因素的干扰、破坏而改变土地原有的内部结构、理化性状,土地环境日趋恶劣,逐步减少或失去该土地原先所具有的综合生产潜力的演替过程。
某调查小组对某地方圆1000米范围内进行了生态调查,其生态状况如下图所示。据此完成下面小题。
3.要对该地这种生态环境的发展变化进行宏观监控,宜选用的地理信息技术是( )
A.RSB.GPSC.GISD.人工科学考察
4.控制该生态现象的发展和蔓延,所采取的最合理的措施是( )
A.退耕还林B.退耕还牧C.规定合理载畜量D.防止过度樵采
【答案】3.A 4.C
【解析】3.对该地生态系统发展变化进行宏观监控,可利用卫星拍摄地面影像资料,也是RS遥感技术,A正确;GPS用于定位和导航;GIS用于查询、分析、模拟、统计、预测;人工科学考察不属于地理信息技术,BCD错误。故选A。
4.由图示可以看出,越靠近井生态破坏越严重,可以推断破坏的主要原因是人为原因,最外面植被为受人类活动影响最小的草木植被,进而可以推知该地的主要农业生产活动是牧业,故控制该地生态现象发展和蔓延的主要措施应该为规定合理载畜量,避免过度放牧,C正确,ABD错误。故选C。
【点睛】空间定位和导航是GPS的主要功能;地理信息系统简称GIS,是一种以采集、存储、管理、分析和描述地球表面与地理分布有关数据的空间信息系统,并具有强大的空间查询、分析、模拟、统计和预测等功能;利用卫星或飞行拍摄,监测并快速获取地面事物的影像资料,是遥感技术(RS)的主要功能。
下图为我国自然生态环境脆弱地带分布示意图。据此完成下面小题。
5.加剧①地区生态环境脆弱的人为原因是( )
A.气候干旱与异常B.地表崎岖不平C.经济活动过度D.城市化进程加快
6.②地区森林所起的主要环保功效是( )
A.吸烟除尘B.防风固沙C.净化空气D.美化环境
【答案】5.C 6.B
【解析】5.A、B两项都是自然原因,AB错误;①地区位于我国西北内陆塔里木盆地周边,过度的经济活动会导致荒漠化,加剧生态环境的脆弱,C正确。城市化进程加快不一定加剧生态环境的脆弱,D错误。故选C。
6.②地区位于我国农牧过渡带,当地西部容易发生荒漠化,多沙尘天气,森林所起的主要环保功效是防风固沙、保护农田等,B正确。吸烟除尘、净化空气和美化环境不符合当地森林的所起的作用,ACD错误。故选B。
【点睛】森林是空气的净化物;森林有自然防疫作用;森林是天然制氧厂;森林是天然的消声器;森林对气候有调节作用;森林改变低空气流,有防止风沙和减轻洪灾、涵养水源、保持水土的作用;森林有除尘和对污水的过滤作用;森林是多种动物的栖息地,也是多类植物的生长地,是地球生物繁衍最为活跃的区域。但是要注意森林分布地区不同,所起的作用是不一样的。
7.读下图,回答下列问题。
(1)简要分析引B河水不合理灌溉对土壤的影响,并说明其发生过程。
(2)上图所示地区为荒漠化主要分布区,说明其地表环境特点。
(3)人口的激增及自然资源利用不当,是导致荒漠化的主要原因。请举例说出具体表现。
【答案】(1)引起土壤盐碱化;大量引河水进行不合理灌溉抬高了地下水位,由于气候干旱,蒸发量大,土壤深处的盐分随地下水上升到地表,水分蒸发后盐分在地表积聚,形成土壤盐碱化。
(2)气候干旱、半干旱(缺水)、植被稀疏、沙漠广布。
(3)如过度农垦、过度樵采、过度放牧、水资源不合理利用、矿产资源开发等。
【分析】本题目以中国西北地区为背景材料,涉及土壤盐碱化、荒漠化原因等相关知识,考查学生获取和解读信息能力及综合思维能力,培养学生的人地协调观、综合思维、区域认知和地理实践力等地理核心素养。
(1)由于人类不合理的农业灌溉措施会引起土壤盐碱化,又叫做次生盐碱化,由于大水漫灌或只灌不排,使地下水水位升高,当地气候干旱,蒸发旺盛,含盐地下水蒸发强烈,通过土壤毛细管,盐分上升,并以盐结皮、盐结壳或盐结晶的形式聚积于地表或土壤表层。
(2)上图所示地区为荒漠化主要分布区,是中国的西北干旱半干旱地区,其地表环境特点是由于深居内陆,降水少,气候干旱、半干旱为主,缺水导致植被稀疏、沙漠广布。
(3)人口的激增及自然资源利用不当,是导致荒漠化的主要原因。我国西北地区过度农垦、过度樵采、过度放牧、水资源不合理利用、矿产资源开发等,破坏了植被,浪费水资源等不合理行为导致荒漠化。问题
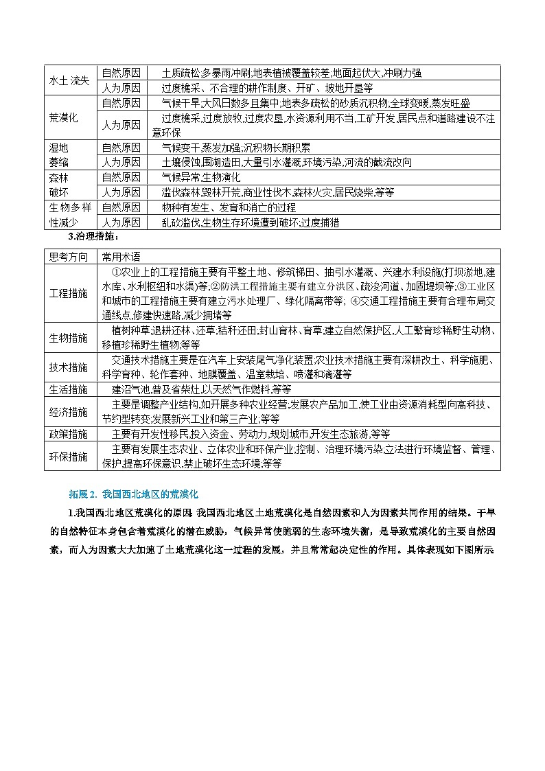
思考方向
常用术语
水土 流失
自然原因
土质疏松;多暴雨冲刷;地表植被覆盖较差;地面起伏大,冲刷力强
人为原因
过度樵采、不合理的耕作制度、开矿、坡地开垦等
荒漠化
自然原因
气候干旱;大风日数多且集中;地表多疏松的砂质沉积物;全球变暖,蒸发旺盛
人为原因
过度樵采,过度放牧,过度农垦,水资源利用不当,工矿开发,居民点和道路建设不注意环保
湿地
萎缩
自然原因
气候变干,蒸发加强;沉积物长期积累
人为原因
土壤侵蚀,围湖造田,大量引水灌溉,环境污染,河流的截流改向
森林
破坏
自然原因
气候异常,生物演化
人为原因
滥伐森林,毁林开荒,商业性伐木,森林火灾,居民烧柴,等等
生物多样性减少
自然原因
物种有发生、发育和消亡的过程
人为原因
乱砍滥伐,生物生存环境遭到破坏;过度捕猎
思考方向
常用术语
工程措施
①农业上的工程措施主要有平整土地、修筑梯田、抽引水灌溉、兴建水利设施(打坝淤地,建水库、水利枢纽和水渠)等;②防洪工程措施主要有建立分洪区、疏浚河道、加固堤坝等;③工业区和城市的工程措施主要有建立污水处理厂、绿化隔离带等; ④交通工程措施主要有合理布局交通线点,修建快速路,减少拥堵等
生物措施
植树种草;退耕还林、还草;秸秆还田;封山育林、育草;建立自然保护区,人工繁育珍稀野生动物、移植珍稀野生植物;等等
技术措施
交通技术措施主要是在汽车上安装尾气净化装置;农业技术措施主要有深耕改土、科学施肥、科学育种、轮作套种、地膜覆盖、温室栽培、喷灌和滴灌等
生活措施
建沼气池,普及省柴灶,以天然气作燃料,等等
经济措施
主要是调整产业结构,如开展多种农业经营;发展农产品加工,使工业由资源消耗型向高科技、节约型转变;发展新兴工业和第三产业;等等
政策措施
主要有开发性移民,投入资金、劳动力,规划城市,开发生态旅游,等等
环保措施
主要有发展生态农业、立体农业和环保产业;控制、治理环境污染;立法进行环境监督、管理、保护,提高环保意识,禁止破坏生态环境;等等
生态系统
生态服务功能
①
②
③
④
调节气候
2.7
0.9
0.9
17.1
涵养水源
3.2
0.8
0.6
15.5
净化水中污染物
1.3
1.3
1.6
18.2
保护生物多样性
3.3
1.1
0.7
2.5
相关试卷
这是一份专题37 生态脆弱区的综合治理(精选练习)-备战高考地理一轮复习全考点精讲练(浙江专用),文件包含专题37生态脆弱区的综合治理精选练习-备战高考地理一轮复习全考点精讲练浙江专用原卷版docx、专题37生态脆弱区的综合治理精选练习-备战高考地理一轮复习全考点精讲练浙江专用解析版docx等2份试卷配套教学资源,其中试卷共20页, 欢迎下载使用。
这是一份专题32 中国地理分区(精品讲义)-备战高考地理一轮复习全考点精讲练(浙江专用),文件包含专题32中国地理分区精品讲义-备战高考地理一轮复习全考点精讲练浙江专用原卷版docx、专题32中国地理分区精品讲义-备战高考地理一轮复习全考点精讲练浙江专用解析版docx等2份试卷配套教学资源,其中试卷共60页, 欢迎下载使用。
这是一份专题31 中国地理概况(精品讲义)-备战高考地理一轮复习全考点精讲练(浙江专用),文件包含专题31中国地理概况精品讲义-备战高考地理一轮复习全考点精讲练浙江专用原卷版docx、专题31中国地理概况精品讲义-备战高考地理一轮复习全考点精讲练浙江专用解析版docx等2份试卷配套教学资源,其中试卷共99页, 欢迎下载使用。

