



2024届福建省龙岩市高三下学期适应性(一模)考试地理试题
展开一、单项选择题:本题共16小题,每小题3分,共48分。
二、非选择题:本题共3大题,共52分。
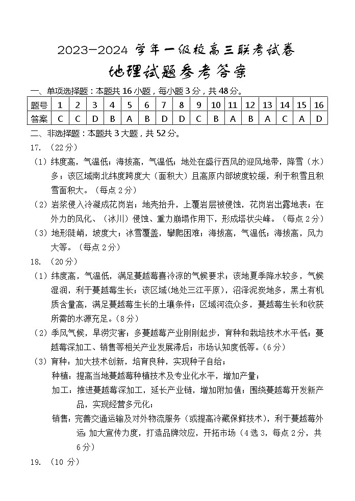
17. (22分)
(1)纬度高,气温低;海拔高,气温低;地处在盛行西风的迎风地带,降雪(水)多;该区域南北纬度跨度大(面积大)且高原内部坡度较缓,利于积雪且积雪面积大。(每点2分)
(2)岩浆侵入冷凝成花岗岩;地壳抬升,上覆岩层被侵蚀,花岗岩出露地表;在外力的风化、(冰川)侵蚀、重力崩塌作用下,形成塔状尖峰。(每点2分)
(3)地形陡峭,坡度大;冰雪覆盖,攀爬困难;海拔高,气温低;海拔高,风力大等。(每点2分)
18. (20分)
(1)纬度高,气温低,满足蔓越莓喜冷凉的气候要求;该地夏季降水较多,气候湿润,利于蔓越莓生长;该区域(地处三江平原),沼泽泥炭地多,黑土有机质含量高,满足蔓越莓生长的土壤条件;区域河流众多,蔓越莓生长和收获所需的水源充足。(8分)
(2)季风气候,旱涝灾害;多蔓越莓产业刚刚起步,育种和栽培技术水平低;蔓越莓深加工、销售等相关产业发展滞后;市场认知度低等。(6分)
(3)育种:加大技术创新,培育良种,实现种子自给;
种植:提高当地蔓越莓种植技术及专业化水平,增加产量;
加工:推进蔓越莓深加工,延长产业链,增加附加值;围绕蔓越莓开发新产品,实现经营多元化;
销售:完善交通运输及对外物流服务(或提高冷藏保鲜技术),利于蔓越莓外运;加大宣传力度,打造品牌效应,开拓市场(4选3,每点2分,共6分)
19. (10 分)
①毛里塔尼亚:流沙治理;(2分)
原因:难利用土比例高,说明沙漠面积分布广;地处东北信风带,风力作用强,流沙作用强。(4分)
整治措施:加强植树种草;退耕还草(林);修建草方格、石方格沙障,挡沙墙;加强水资源的合理利用,保障生态用水等。 (4分)
或②尼日利亚:土壤风蚀防控;(2分)
原因:该国土壤主要为适宜土壤,说明草地面积较广,生态较好,但临近北部沙漠,盛行东北信风,有沙漠化风险,以土壤风蚀防控为主。(4分)
整治措施:在区域的北部边缘营造植被防护带;禁止过度开垦,改良耕作方法;适度放牧,保护草原;合理控制人口增长,提高人口素质等。(4分)
或③埃塞俄比亚:退化草地修复;(2分)
原因:劣质土的比例高,说明草场土壤退化严重,草地破坏严重,加强退化草地修复。(4分)
整治措施:退耕还草;退牧还草;施加有机肥,合理灌溉,加强草场的管理,提高草场土壤的肥力;发展人工“草库伦”;发展舍饲养畜牧业等。(4分)
题号
1
2
3
4
5
6
7
8
9
10
11
12
13
14
15
16
答案
C
C
D
B
A
B
D
D
C
B
A
B
A
C
A
D
2024届福建省三明市高考适应性考试(一模)地理试题+: 这是一份2024届福建省三明市高考适应性考试(一模)地理试题+,共9页。试卷主要包含了考试结束后,将答题卡交回,人站在哪个地点能看到甲聚落,关于该区域描述,正确的是,关于“虹吸效应”叙述,正确的是等内容,欢迎下载使用。
2024届福建省龙岩市高三下学期一模考试 地理试题: 这是一份2024届福建省龙岩市高三下学期一模考试 地理试题,共7页。试卷主要包含了选择题,非选择题等内容,欢迎下载使用。
2023届福建省龙岩市高三模拟考试地理试题: 这是一份2023届福建省龙岩市高三模拟考试地理试题,共5页。