搜索
      上传资料 赚现金

      2024年广东高三下学期一模【地理】试题+答案

      • 3.75 MB
      • 2024-03-20 09:14:35
      • 353
      • 2
      • 教习网2844823
      加入资料篮
      立即下载
      压缩包含3份文件 展开
      文件列表(3份) 收起
      练习
      2024年广东一模【地理】试题+答案.pdf
      预览
      练习
      2024年广东省一模地理评分细则.docx
      预览
      练习
      2024年广东一模【地理】评分细则.doc
      预览
      正在预览:2024年广东一模【地理】试题+答案.pdf
      2024年广东一模【地理】试题+答案第1页
      1/8
      2024年广东一模【地理】试题+答案第2页
      2/8
      2024年广东一模【地理】试题+答案第3页
      3/8
      2024年广东省一模地理评分细则第1页
      1/8
      2024年广东省一模地理评分细则第2页
      2/8
      2024年广东省一模地理评分细则第3页
      3/8
      2024年广东一模【地理】评分细则第1页
      1/5
      2024年广东一模【地理】评分细则第2页
      2/5
      还剩5页未读, 继续阅读

      2024年广东高三下学期一模【地理】试题+答案

      展开

      这是一份2024年广东高三下学期一模【地理】试题+答案,文件包含2024年广东一模地理试题+答案pdf、2024年广东省一模地理评分细则docx、2024年广东一模地理评分细则doc等3份试卷配套教学资源,其中试卷共21页, 欢迎下载使用。

      2024年广东省一模地理评分细则----第18题
      2024年广东省一模地理评分细则----第19题
      题号( 17-1 )
      原始参考答案:
      在高山地区修建蓄水池,储蓄雨水;(2分) 培育优良品种,改良花椒品质;(2分) 改良灌溉方式,推广喷灌、滴灌等;(2分)高温季节采用秸秆覆盖、修剪枝叶等方法,减少水分蒸发(腾)。(2分)
      (注:每点2分,答对其中三点,则可得满分6分)
      调整后答案:
      在高山地区修建蓄水池,储蓄雨水;(2分) 培育耐旱品种,减少水资源消耗;(2分)
      改良灌溉方式,推广喷灌、滴灌等;(2分)高温季节采用秸秆覆盖、修剪枝叶等方法,减少水分蒸发(腾)。
      补充答案:增加土壤含水量
      (减小坡度,增加土壤含水量; 或恢复植被,减轻水土流失,增强涵养水源能力)
      阅卷标准:
      采分要点
      储蓄雨水
      优良品种
      灌溉方式
      减少生长季的水分蒸腾
      保证土壤厚度,增加含水量
      参考答案及给分标准
      体现水利工程对水资源的时间分配
      体现出通过培育良种,
      减少水资源消耗
      体现节水灌溉的方式
      秸秆覆盖、
      修剪枝叶。
      任答一点给2分
      通过“调整地形坡度,或减少水土流失,保证土壤厚度,增加含水量”
      替代答案及给分标准
      修建水库、
      水利工程、
      水柜、蓄水池(写一个措施可给2分)
      培育耐旱的花椒品种
      (写明一个措施可给2分)
      发展节水灌溉
      (2分)
      秸秆覆盖、
      修剪枝叶。
      (写明一个措施可给2分)
      通过“调整地形坡度,或减少水土流失,保证土壤厚度,增加含水量”
      (写出含水量增加的,给2分)
      补充说明
      要讲明通过“调整地形坡度,或者套种作物减少水土流失,增加土壤含水量”
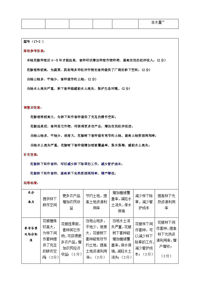
      题号(17-2 )
      原始参考答案:
      本地花椒种植后4~5年才能挂果,套种可以增加种植作物种类,提高农民的经济收入;(2分)
      花椒植株较高,为蔬菜、药材等多种经济作物的套种提供了广阔的林下空间;(2分)
      当地山地多、平地少,套种能节约土地;(2分)
      当地水土流失严重,林下套种能减轻水土流失,保护生态环境。(2分)
      调整后答案:
      花椒植株较高大,为林下间作套种提供了充足的耕作空间;
      花椒挂果前,套种其它作物,可获得更多农产品,增加农民经济收益;
      当地山地多,平地少,坡度大,花椒树下套种能有效节约土地,提高土地资源利用率;
      当地水土流失严重,花椒树下套种能增加植被覆盖率,保水保墒,减轻水土流失;
      补充答案:
      花椒林下间作套种,可以减少林下除草的工作,减少管护成本;
      花椒林下间作套种,提高林下光热资源利用率,增产增收;
      阅卷标准:
      采分
      要点
      提供林下耕作空间
      更多农产品增加农民收益
      节约土地,提高土地资源利用率
      增加植被覆盖率,减轻水土流失,保水保墒
      减少林下除草,减少管护成本
      提高林下光热资源利用率
      参考答案及给分标准
      花椒植株较高大,为林下间作套种提供了充足的耕作空间;(2分)
      花椒挂果前,套种其它作物,可获得更多农产品,增加农民经济收益;(2分)
      当地山地多,平地少,坡度大,花椒树下套种能有效节约土地,提高土地资源利用率;(2分)
      当地水土流失严重,花椒树下套种能增加植被覆盖率,保水保墒,减轻水土流失;(2分)
      花椒林下间作套种,可以减少林下除草的工作,减少管护成本;(2分)
      花椒林下间作套种,提高林下光热资源利用率,增产增收;
      (2分)
      替代答案及给分标准
      可种植更多的经济作物,增加收入
      充分利用土地,缓解土地资源短缺问题
      减少水分散失,增加土壤肥力
      减少杂草生长,减轻病虫害
      充分利用光热资源
      补充说明
      任答4点得8分
      题号17(3)
      原始参考答案:
      开始挂果时间更短,能缩短花椒种植过程中的成本回收时间;(2分)
      产量及品质提高,增加农民收入;(2分)
      抗病性好,降低农药投入成本;(2分)
      枝干无刺且植株矮化,方便采收(提高人工采收效率),节约劳动力成本。(2分)
      调整后答案:
      开始挂果时间更短,能缩短花椒种植过程中的成本回收时间;种植周期缩短、种植效率更高、更快更早回收成本。(2分)
      产量更高,单产更高,增加农民收入;(2分)
      抗病性更好,农药用量少,降低农药投入成本;(2分)
      枝干无刺且植株矮化,方便采收(提高人工采收效率),节约劳动力成本。(2分)
      农药用量少、品质更好、单价更高(2分)
      补充答案:
      种植周期缩短、种植效率更高、更快更早回收成本。
      单产更高, 农药用量少, 农药用量少、品质更好、单价更高(2分)
      阅卷标准:
      采分要点
      时间成本
      单产
      农药成本
      劳动力成本
      单价
      参考答案及给分标准
      开始挂果时间更短,能缩短花椒种植过程中的成本回收时间
      产量及品质提高,增加农民收入
      抗病性好,
      降低农药投入成本
      枝干无刺且植株矮化,方便采收(提高人工采收效率),节约劳动力成本
      农药用量少、品质好、单价更高
      替代答案及给分标准
      种植周期缩短、
      更快回收成本、
      种植效率更高
      单产高
      农药用量少
      补充说明
      “与本地花椒相比”所以答案要有“更”、“较”之类的字眼;
      行为动词“简述”,有简单的因果联系即可,“因”在表格中,“果”的落脚点在提高经济效益的益处,每个得分点2分,有因无果0分,无因有果1分
      18.( 1 )(8分)
      原始参考答案:
      地处山前断裂带,接纳山区地下水补给,涌泉量大;(2分) 地下水补给较为稳定;(2分)
      地势高于北京城,便于引水;(2分) 距离城区较远,水质较好。(2分)
      调整后答案:
      地处山前断裂带,接纳山区地下水补给,涌泉量大;(2分)
      地下水补给较为稳定(地下水补给季节变化小/地下水全年可补给);(2分)
      地势高于北京城,便于引水(可自流引水);(2分)
      距离城区较远(地下水补给),水质较好;(2分)
      补充答案:无
      阅卷标准:
      采分要点
      断裂带地下水补给/水量大
      地下水/补给稳定
      远离城区/水质好
      地势高/自流引水
      参考答案及给分标准
      山前断裂带(1分),地下水补给水量大(1分)
      地下水补给稳定
      (2分)
      距离城区较远
      (1分),
      水质好(1分)
      地势高于北京城(1分),便于引水(1分)
      替代答案及给分标准
      断裂带发育,地下水出露多
      地下水补给季节变化小/地下水全年可补给
      地下水水质好
      地势高于北京城,
      可自流引水
      补充说明
      有因有果得2分,只答到水量大得1分
      有因有果得2分,只答到补给稳定得1分
      有因有果得2分,只答到水质好得1分
      有因有果得2分,只答到便于引水得1分
      题号18—(2 )
      原始参考答案:
      避免受交叉河流顶托的影响,实现引水顺利通过;(2分)
      减少受山洪冲击,增加工程寿命;(2分)
      减少外来泥沙输入,保障引水水质。(2分)
      调整后答案:
      避免受河流交叉顶托的影响,实现引水顺利通过;(2分)
      减少受山洪冲击,增加工程寿命;(2分)
      减少外来河流泥沙输入,减轻河道淤塞;(2分)
      减少外来河流汇入,减少水污染几率,保障引水水质。(2分)
      补充答案:
      减少外来河流汇入,减少水污染几率,保障引水水质。(2分)
      阅卷标准:
      采分要点
      避免交叉顶托
      减少受山洪冲击
      减少外来河流泥沙输入
      减少水污染
      参考答案及给分标准
      避免受河流交叉顶托的影响,实现引水顺利通过;(2分)
      减少受山洪冲击,增加工程寿命;
      (2分)
      减少外来河流泥沙输入,减轻河道淤塞;
      (2分)
      减少外来河流汇入,减少水污染几率,保障引水水质。(2分)
      替代答案及给分标准
      减少泄洪排洪的威胁
      减少水污染,
      保护水环境
      补充说明
      任答3点得6分
      题号18—( 3 )
      原始参考答案:
      西侧山前有断层经过,多疏松物质;(2分)采石活动破坏了地表形态,侵蚀加剧;(2分)山前冲积扇扩张,水土流失加剧,在雨水冲刷作用下,泥沙入河,不断淤积,导致白浮瓮山河中段河道淤塞。(2分)
      调整后答案:
      西侧山前有断层经过,多疏松物质;(2分) 采石活动破坏了地表形态,侵蚀加剧;(2分)
      山前冲积扇扩张,水土流失加剧;(2分) 中段河道弯曲,泥沙淤积;(2分)
      (以上四点任答一点都可得2分)
      在雨水冲刷作用下,泥沙入河,不断淤积,导致白浮瓮山河中段河道淤塞。(2分)
      补充答案:中段河道弯曲,泥沙淤积。
      阅卷标准:
      采分要点
      多疏松物质
      侵蚀加剧
      冲积扇扩张
      中段河道弯曲
      雨水冲刷作用下
      参考答案及给分标准
      山前有断层经过,多疏松物质
      采石活动破坏了地表形态,侵蚀加剧
      冲积扇扩张,水土流失加剧
      中段河道弯曲,泥沙淤积。
      在雨水冲刷作用下,泥沙入河,不断淤积,导致白浮瓮山河中段河道淤塞。(2分)
      替代答案及给分标准
      山前有断层经过,岩层破碎(2分)
      采石活动破坏植被,岩石裸露,侵蚀加剧(2分)
      冲积扇面积增大,水土流失加剧
      (2分)
      河道弯曲影响流速,泥沙淤积
      (2分)
      写出雨水冲刷给2分
      补充说明
      (以上四点任答一点都可得2分)
      题号19(1)(6分)
      原始参考答案:
      食物更丰富,企鹅密度增大,排泄物增加,氧化亚氮的来源增多;(2分)
      企鹅活动范围扩大,粪土面积增加,氧化亚氮释放量增大;(2分)
      冻土解冻期延长,氧化亚氮可释放时间延长,更易向大气释放;(2分)
      冻土消融导致土壤含水率提高,促进氧化亚氮的释放。(2分) (每点2分,答对3点,可得6分)
      调整后答案:
      食物更丰富,企鹅数量增多,排泄物数量增加,氧化亚氮的来源增多;(2分)
      企鹅活动范围扩大,粪土面积增加,氧化亚氮释放量增大;(2分)
      冻土解冻期延长,氧化亚氮可释放时间延长,更易向大气释放;(2分)
      冻土消融(冰川融化)导致土壤含水率提高(土壤潮湿),促进氧化亚氮的释放。(2分)
      补充答案:无
      阅卷标准:
      采分要点
      排泄物数量增加
      粪土面积增加
      释放时间延长
      土壤含水率提高
      参考答案及给分标准
      企鹅数量增多,
      排泄物数量增加
      (2分)
      企鹅活动范围扩大,粪土面积增加
      (2分)
      冻土解冻期延长,氧化亚氮可释放时间延长(2分)
      冻土消融导致土壤含水率提高(2分)
      替代答案及给分标准
      气候变暖,食物更丰富,企鹅数量增多(1分)
      气候变暖,企鹅粪土形成加快(2分)
      企鹅活动范围扩大(1分)
      气候变暖,企鹅粪土分解时间延长
      (2分)
      冰川融化增加土壤湿度(2分)
      有增加土壤湿度就行;
      增加大气湿度不给分。
      补充说明
      (答对3点,可得6分)
      题号19(2)
      原始参考答案:
      认同:氧化亚氮增温能力强,微量氧化亚氮增温效果明显;(2分) 地处西风带,西风(结合其他环流)具有全球尺度,法尔兹半岛的氧化亚氮能扩散到全球。(2分)
      不认同:企鹅粪土仅分布在南极大陆边缘少数纬度较低的地区,范围有限,土壤中氧化亚氮含量有限,增加的氧化亚氮释放量有限;(2分) 距离全球大部分地区远,氧化亚氮随大气环流扩散过程中逐渐稀释。(2分)
      调整后答案:原始答案不变。
      补充答案: 不表明认同或者不认同观点者不给分。
      阅卷标准:
      采分要点
      增温效果明显
      在西风带通过大气环流扩散到全球
      增加的氧化亚氮释放量有限
      距离远,随大气环流扩散稀释
      参考答案及给分标准
      氧化亚氮增温能力强,微量氧化亚氮增温效果明显;(2分)
      地处西风带,西风(结合其他环流)具有全球尺度,法尔兹半岛的氧化亚氮能扩散到全球。(2分)
      企鹅粪土仅分布在南极大陆边缘少数纬度较低的地区,范围有限,土壤中氧化亚氮含量有限,增加的氧化亚氮释放量有限;(2分)
      距离全球大部分地区远,氧化亚氮随大气环流扩散过程中逐渐稀释。(2分)
      替代答案及给分标准
      写西风或大气环流才给分,其余不给分
      写出距离远即给分
      补充说明
      不表明认同或者不认同态度不给分,表明态度,任答两点得4分。

      相关试卷

      2025届广东省韶关高三下学期一模-地理试题(含答案):

      这是一份2025届广东省韶关高三下学期一模-地理试题(含答案),共8页。

      2024广东广州高三下学期三模地理试题及答案:

      这是一份2024广东广州高三下学期三模地理试题及答案,共5页。

      2024广东省高三下学期3月一模试题地理含答案:

      这是一份2024广东省高三下学期3月一模试题地理含答案,共10页。试卷主要包含了考生必须保证答题卡的整洁等内容,欢迎下载使用。

      资料下载及使用帮助
      版权申诉
      • 1.电子资料成功下载后不支持退换,如发现资料有内容错误问题请联系客服,如若属实,我们会补偿您的损失
      • 2.压缩包下载后请先用软件解压,再使用对应软件打开;软件版本较低时请及时更新
      • 3.资料下载成功后可在60天以内免费重复下载
      版权申诉
      若您为此资料的原创作者,认为该资料内容侵犯了您的知识产权,请扫码添加我们的相关工作人员,我们尽可能的保护您的合法权益。
      入驻教习网,可获得资源免费推广曝光,还可获得多重现金奖励,申请 精品资源制作, 工作室入驻。
      版权申诉二维码
      欢迎来到教习网
      • 900万优选资源,让备课更轻松
      • 600万优选试题,支持自由组卷
      • 高质量可编辑,日均更新2000+
      • 百万教师选择,专业更值得信赖
      微信扫码注册
      手机号注册
      手机号码

      手机号格式错误

      手机验证码 获取验证码 获取验证码

      手机验证码已经成功发送,5分钟内有效

      设置密码

      6-20个字符,数字、字母或符号

      注册即视为同意教习网「注册协议」「隐私条款」
      QQ注册
      手机号注册
      微信注册

      注册成功

      返回
      顶部
      学业水平 高考一轮 高考二轮 高考真题 精选专题 初中月考 教师福利
      添加客服微信 获取1对1服务
      微信扫描添加客服
      Baidu
      map