资料中包含下列文件,点击文件名可预览资料内容
还剩6页未读,
继续阅读
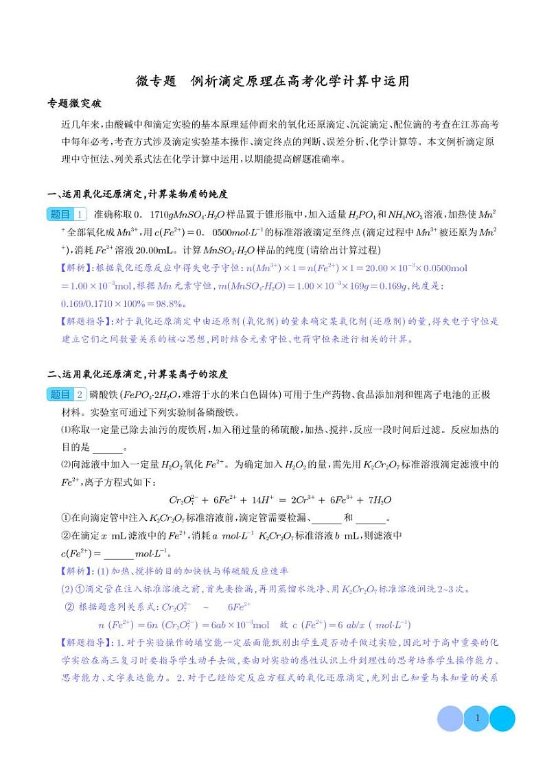
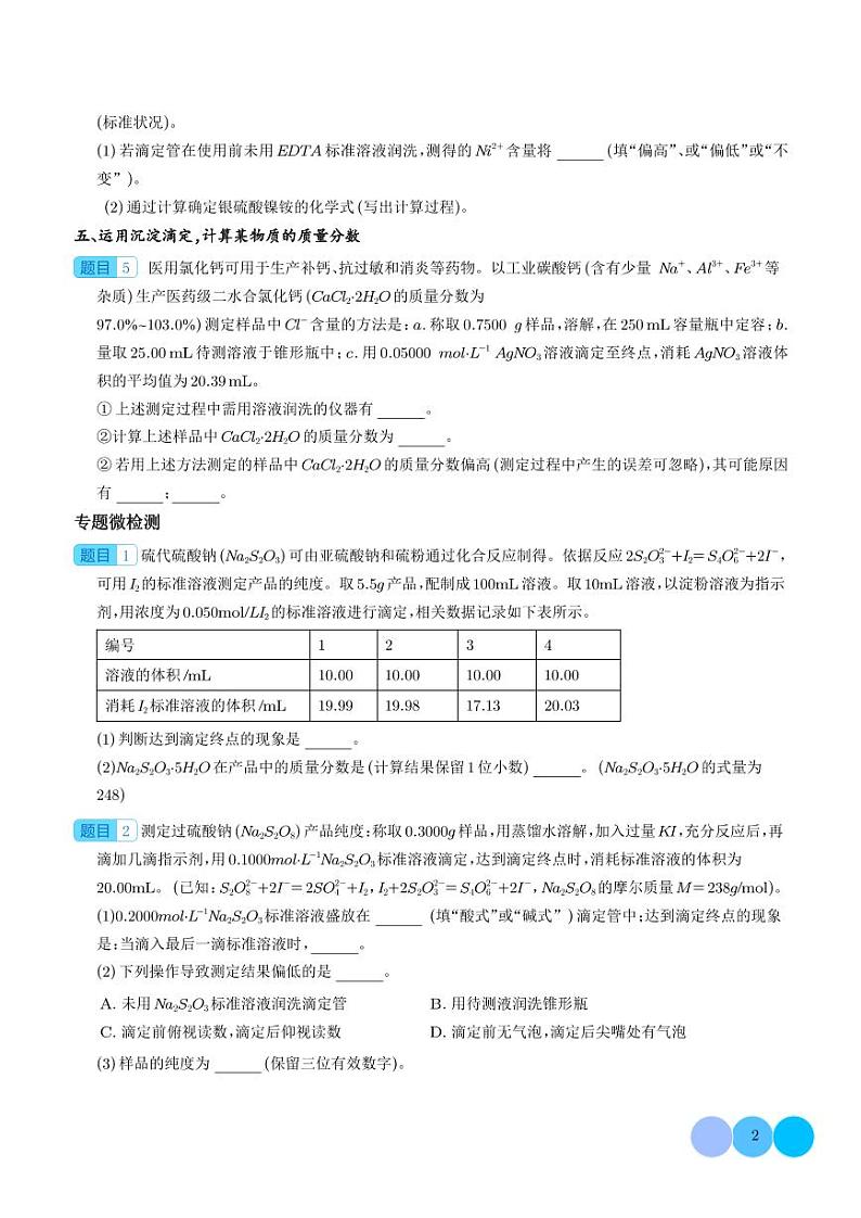
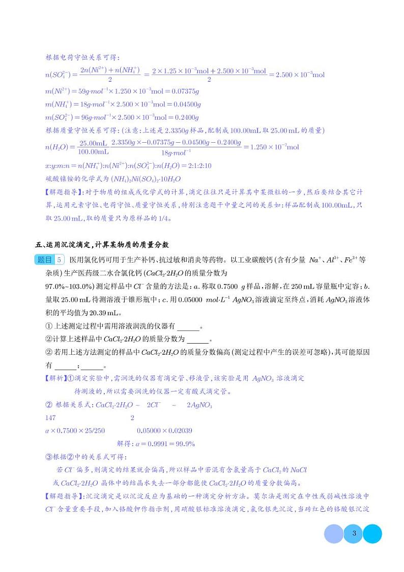
例析滴定原理在高考化学计算中运用--2024高考化学二轮微专题
展开
这是一份例析滴定原理在高考化学计算中运用--2024高考化学二轮微专题,文件包含微专题例析滴定原理在高考化学计算中运用-解析版pdf、微专题例析滴定原理在高考化学计算中运用-学生版pdf等2份试卷配套教学资源,其中试卷共14页, 欢迎下载使用。
相关试卷
【升级版】微专题40 氧化还原滴定与沉淀滴定的相关计算-备战2024年高考化学考点微专题:
这是一份【升级版】微专题40 氧化还原滴定与沉淀滴定的相关计算-备战2024年高考化学考点微专题,文件包含升级版微专题40氧化还原滴定与沉淀滴定的相关计算-备战2024年高考化学考点微专题原卷版全国版docx、升级版微专题40氧化还原滴定与沉淀滴定的相关计算-备战2024年高考化学考点微专题解析版全国版docx等2份试卷配套教学资源,其中试卷共46页, 欢迎下载使用。
例析高考中有机合成与推断题应注意的几点--2024高考化学二轮微专题:
这是一份例析高考中有机合成与推断题应注意的几点--2024高考化学二轮微专题,文件包含例析高考中有机合成与推断题应注意的几点-解析版pdf、例析高考中有机合成与推断题应注意的几点学生版pdf等2份试卷配套教学资源,其中试卷共28页, 欢迎下载使用。
化繁为简 盖斯定律运用的小技巧--2024高考化学二轮微专题:
这是一份化繁为简 盖斯定律运用的小技巧--2024高考化学二轮微专题,文件包含化繁为简盖斯定律运用的小技巧-解析版pdf、化繁为简盖斯定律运用的小技巧-学生版pdf等2份试卷配套教学资源,其中试卷共13页, 欢迎下载使用。

