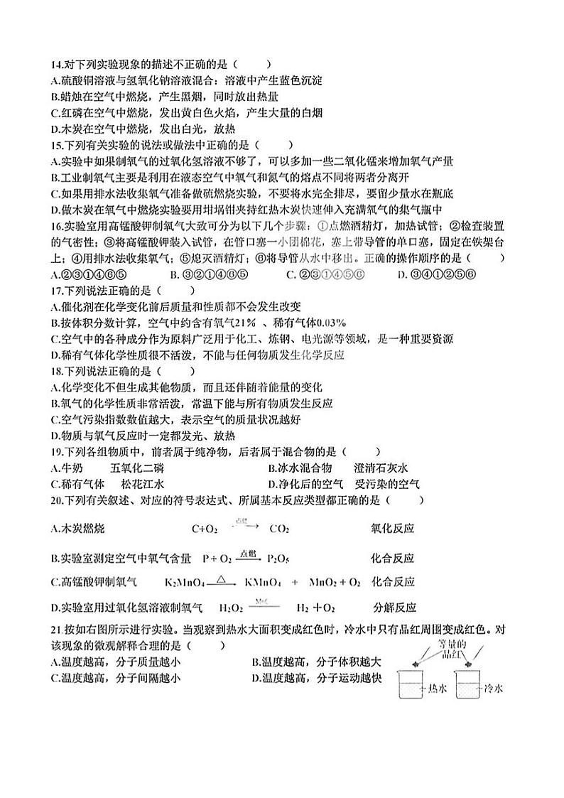
黑龙江省哈尔滨市香坊区德强学校初中部2023-2024学年上学期八年级12月份素养测评化学试卷
展开黑龙江省哈尔滨市香坊区德强学校初中部2020-2021学年八年级下学期开学测试化学试卷: 这是一份黑龙江省哈尔滨市香坊区德强学校初中部2020-2021学年八年级下学期开学测试化学试卷,共7页。
黑龙江省哈尔滨市香坊区德强学校初中部2022-2023学年八年级下学期寒假作业反馈开学测试化学试卷: 这是一份黑龙江省哈尔滨市香坊区德强学校初中部2022-2023学年八年级下学期寒假作业反馈开学测试化学试卷,共9页。试卷主要包含了选择题,非选择题等内容,欢迎下载使用。
黑龙江省哈尔滨市香坊区德强学校初中部2022-2023学年八年级下学期寒假作业反馈开学测试化学试卷: 这是一份黑龙江省哈尔滨市香坊区德强学校初中部2022-2023学年八年级下学期寒假作业反馈开学测试化学试卷,共16页。

