福建省2024年高考生物一模考前冲刺卷(多地区)(Word版附解析)
展开
这是一份福建省2024年高考生物一模考前冲刺卷(多地区)(Word版附解析),文件包含考前冲刺卷广东广西福建适用生物原卷版docx、考前冲刺卷广东广西福建适用生物解析版docx等2份试卷配套教学资源,其中试卷共30页, 欢迎下载使用。
(适用省份:广东、广西、福建 考试时间:75分钟 试卷满分:100分)
注意事项:
1.答卷前,考生务必将自己的姓名、准考证号填写在答题卡上。
2.回答选择题时,选出每小题答案后,用铅笔把答题卡上对应题目的答案标号涂黑。如需改动,用橡皮擦干净后,再选涂其他答案标号。回答非选择题时,将答案写在答题卡上。写在本试卷上无效。
3.考试结束后,将本试卷和答题卡一并交回。
一、选择题:本题共16小题,在每小题给出的四个选项中,只有一项符合题目要求。1-12题每题2分,13-16题每题4分,共40分。
1.突变酵母的发酵效率高于野生型,常在酿酒工业发酵中使用。下图为呼吸链突变酵母呼吸过程,下列相关叙述错误的是
A.突变酵母乙醇代谢途径未变
B.通入氧气后,突变酵母产生ATP的主要部位是线粒体
C.氧气充足时,野生型酵母种群增殖速率大于突变体
D.突变酵母细胞可通过乙醇代谢途径产生[H]
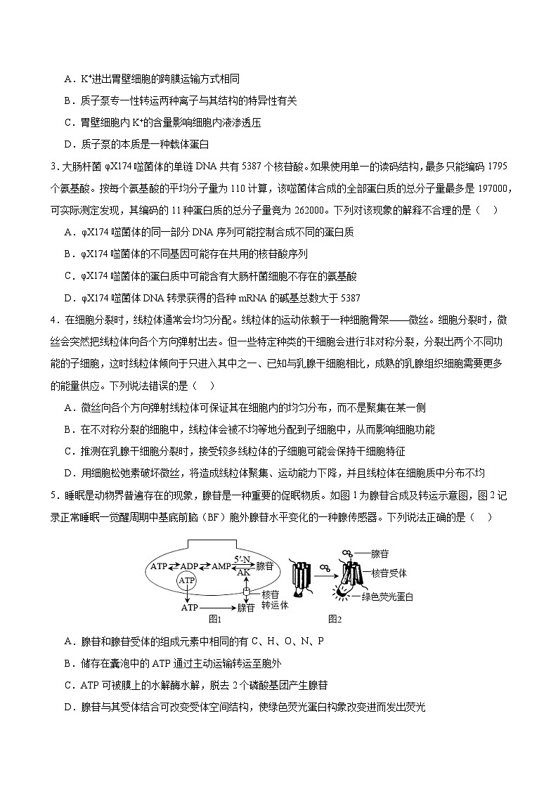
2.胃内的酸性环境是通过质子泵维持的,质子泵催化1分子的 ATP水解所释放的能量,可驱动1个H+从胃壁细胞进入胃腔和1个K+从胃腔进入胃壁细胞,细胞内K+又可经通道蛋白顺浓度进入胃腔。下列相关叙述错误的是( )
A.K+进出胃壁细胞的跨膜运输方式相同
B.质子泵专一性转运两种离子与其结构的特异性有关
C.胃壁细胞内K+的含量影响细胞内液渗透压
D.质子泵的本质是一种载体蛋白
3.大肠杆菌φX174噬菌体的单链DNA共有5387个核苷酸。如果使用单一的读码结构,最多只能编码1795个氨基酸。按每个氨基酸的平均分子量为110计算,该噬菌体合成的全部蛋白质的总分子量最多是197000,可实际测定发现,其编码的11种蛋白质的总分子量竞为262000。下列对该现象的解释不合理的是( )
A.φX174噬菌体的同一部分DNA序列可能控制合成不同的蛋白质
B.φX174噬菌体的不同基因可能存在共用的核苷酸序列
C.φX174噬菌体的蛋白质中可能含有大肠杆菌细胞不存在的氨基酸
D.φX174噬菌体DNA转录获得的各种mRNA的碱基总数大于5387
4.在细胞分裂时,线粒体通常会均匀分配。线粒体的运动依赖于一种细胞骨架——微丝。细胞分裂时,微丝会突然把线粒体向各个方向弹射出去。但一些特定种类的干细胞会进行非对称分裂,分裂出两个不同功能的子细胞,这时线粒体倾向于只进入其中之一、已知与乳腺干细胞相比,成熟的乳腺组织细胞需要更多的能量供应。下列说法错误的是( )
A.微丝向各个方向弹射线粒体可保证其在细胞内的均匀分布,而不是聚集在某一侧
B.在不对称分裂的细胞中,线粒体会被不均等地分配到子细胞中,从而影响细胞功能
C.推测在乳腺干细胞分裂时,接受较多线粒体的子细胞可能会保持干细胞特征
D.用细胞松弛素破坏微丝,将造成线粒体聚集、运动能力下降,并且线粒体在细胞质中分布不均
5.睡眠是动物界普遍存在的现象,腺苷是一种重要的促眠物质。如图1为腺苷合成及转运示意图,图2记录正常睡眠一觉醒周期中基底前脑(BF)胞外腺苷水平变化的一种腺传感器。下列说法正确的是( )
A.腺苷和腺苷受体的组成元素中相同的有C、H、O、N、P
B.储存在囊泡中的ATP通过主动运输转运至胞外
C.ATP可被膜上的水解酶水解,脱去2个磷酸基团产生腺苷
D.腺苷与其受体结合可改变受体空间结构,使绿色荧光蛋白构象改变进而发出荧光
6.一只纯合朱红眼雌果蝇与一只纯合玉色眼雄果蝇杂交,F1中雌果蝇均表现为野生眼,雄果蝇均表现为朱红眼。将F1中的雌、雄果蝇杂交得到F2,表现型结果如下(控制果蝇眼色的相关基因如果是一对用A/a表示,如果是两对用A/a、B/b表示):下列叙述正确的是( )
A.控制果蝇眼色的基因一对位于常染色体,一对位于X染色体
B.F1雌果蝇与F2雌果蝇中野生眼基因型相同的概率为1/2
C.若F2中出现了一只白眼雌果蝇,它的异常是F1雄果蝇产生配子时发生基因突变造成的
D.将F2雌雄果蝇随机交配(不考虑交叉互换和突变),子代雌果蝇中出现玉色眼的概率是3/25
7.家族性肾性尿崩症是由于肾集合管上皮细胞膜上的抗利尿激素(ADH)Ⅱ型受体(V2R)数目减少或功能异常,使其对ADH的敏感性降低,导致对水的重吸收减弱而引起的疾病,该病发生机制如图,有关叙述错误的是( )
A.与正常人相比,该病患者ADH水平偏高
B.ADH信号转变为胞内信号过程中需要细胞供能
C.该病患者血浆渗透压升高,表现为口渴、多饮、多尿等症状
D.AQP2是一类水通道蛋白,患者肾集合管细胞膜上该类蛋白质的数量较多
8.人染色体DNA中存在不表达的串联重复序列,对这些序列进行体外扩增、电泳分离后可得到个体的DNA指纹图谱。该技术可用于亲子鉴定和法医学分析。下列叙述错误的是( )
A.DNA分子的多样性、特异性及稳定性是DNA鉴定技术的基础
B.串联重复序列在父母与子女之间的遗传不遵循孟德尔遗传定律
C.指纹图谱显示的DNA片段虽不能指导蛋白质的合成,但可以用于现代刑侦领域
D.每个人的DNA指纹图是独一无二的,可以根据分析指纹图的吻合度来帮助确认身份
9.在一定的光照强度范围内,植物的光合速率随光照强度的增大而增大,当光照强度增大到某一数值之后,光合速率不再继续提高时的光照强度值称为光饱和点。在一定条件下,某植物在温度由25℃降温5℃的过程中光饱和点逐渐减小。下列关于此植物光饱和点的分析,正确的是
A.温度和光照强度均影响该植物的光饱和点
B.该植物在光照充足时光合作用的最适温度为25℃
C.常温下达到光饱和点后,适当升高温度其光饱和点可能会升高
D.相同温度、CO2浓度条件下,该植物的光饱和点与其他植物的一定不同
10.中科院某团队对一流产雌性猕猴进行克隆,成功获得中中和华华两姐妹,突破了现有技术无法体细胞克隆非人灵长类动物的世界难题,为建立人类疾病的动物模型,研究疾病机理,研发诊治药物带来光明前景。如图为中中和华华的培育流程,相关叙述正确的是( )
A.过程①将成纤维细胞注射到去核的卵母细胞中,体现细胞膜的选择透过性
B.过程②在培养基中加入动物血清,可为成纤维细胞核全能性的激发提供物质
C.过程③进行同期发情处理,可降低代孕母猴对中中、华华的免疫排斥反应
D.与模型小鼠相比,模型猴更适合用于研究人类疾病的发病机理和研发诊治药物
11.对果蝇的研究发现,果蝇在接受训练后能记住并避开一种气味,训练的方法是接触这种气味之前伴随着电击。果蝇的这种记忆由一种被称为蕈形体神经元的细胞管理,如图1和图2。电击能将多巴胺传递给蕈形体神经元的神经细胞,引发一系列生化反应,最终存储了将电击与气味联系起来的记忆,但这段记忆很快就会被遗忘。研究表明,睡眠促进记忆的过程可能依赖于抑制主动遗忘的过程。至于多巴胺是启动记忆,还是清除记忆可能取决于环境,这方面的研究还有待于进一步深入。下列说法错误是( )
(注:DAMB受体和dDA1受体均为多巴胺受体)
A.果蝇避开某种气味的反射建立过程,是气味与无关刺激电击关联形成的
B.记忆和遗忘的启动,取决于覃形体神经元上识别多巴胺分子的受体种类
C.睡眠促进记忆是因为睡眠会影响突触间隙中多巴胺的含量
D.与语言和情绪相同,记忆和遗忘也是人类特有的高级神经活动
12.下图为现代生物进化理论概念图,有关分析正确的是
A.①表示生存斗争,这是生物过度繁殖与有限生存空间的矛盾体现
B.②导致③改变的内因是基因突变,外因是自然选择
C.③代表物种形成,其形成的必要条件是存在生殖隔离
D.④指基因、物种、生态系统的多样性,它们是共同进化的结果
13.用一段由放射性同位素标记的DNA片段可以确定基因在染色体上的位置。某研究人员使用放射性同位素32P标记的脱氧腺苷三磷酸(dATP,dA一Pα~Pβ~Pγ)等材料制备了DNA片段甲(单链),对W基因在染色体上的位置进行了研究,实验流程的示意图如下。
下列相关叙述错误的是( )
A.研究人员在制备32P标记的DNA片段甲时,所用dATP的α位磷酸基团中的磷必须是32P
B.在混合操作之前应该用RNA酶去除样品中的RNA分子,防止影响基因在染色体上的定位
C.32P标记的DNA片段甲作为基因探针发挥作用,染色体样品中的W基因可直接与片段甲结合
D.去除样品中的DNA后,也可以用上述实验对细胞内某基因的mRNA进行检测
14.ABO血型由3个复等位基因IA、IB、i控制。一对基因(D、d)控制人类某遗传病,位于另一对染色体上。图1为两个家系成员的遗传系谱图,II-2和II-4均为AB血型,II-3和II-5均为O血型。图2为部分个体遗传病相关基因的电泳图。下列叙述正确的是( )
A.该遗传病的遗传方式为常染色体隐性遗传或伴X染色体隐性遗传
B.III-1为Dd且表现A血型的概率为3/10
C.I-6个体有3种可能的血型且是遗传病致病基因携带者
D.若III-1与III-2生育一个O血型的正常女孩,其携带d基因的概率为13/30
15.下列说法是根据图形作出的判断,其中正确的是
①若甲中a和b分别代表乳酸菌和蓝细菌,则c代表细菌,d代表原核生物
②若乙中3个圆圈代表3种生物生存的空间范围时,则最容易绝灭的生物是b
③若丙中a、b分别表示生存斗争和种间斗争,则c可能代表的是竞争
④若丁中a和b代表群落和种群这两个概念,则a表示群落,b表示种群
A.①②③B.②③④C.①③④D.①②④
16.独脚金内酯(SL)是一类新发现的植物激素。为了探究SL与生长素在调控植物茎的顶端优势中的相互关系,科研人员以拟南芥为实验材料进行了相关实验。研究发现SL合成受阻或SL不敏感突变体均无顶端优势,但生长素水平正常。科研人员将上述两种突变体与野生型(W)在幼苗期进行嫁接试验,培养后植株形态如下表所示。下列叙述正确的是( )
A.产生顶端优势的原因是顶芽比侧芽产生的生长素浓度更高,从而促进顶芽生长
B.由实验结果推测SL最可能的合成部位是根,其作用为影响侧枝的生长
C.第2组嫁接结果最可能的原因是突变体2为SL合成受阻突变体
D.第4组的嫁接结果最可能为无顶端优势
二、非选择题:本题共5小题,共60分。
17.(12分)农业生产中的一些栽培措施可以影响作物的生理活动,促进作物的生长发育,达到增加产量等目的。回答下列问题:
(1)松土是我国农业生产中的一项传统的耕作措施,松土可以增加土壤的透气性,促进土壤中微生物的 ,为农作物的生长提供 。松土也易造成水土流失和空气中扬尘的出现,近年来,农业提倡休耕法,休耕是指降低农田耕作频率如原来一年双季改为一年单季,休耕是进行土壤肥力恢复的一种种植方式。休耕期间需注意耕地的保护和管理,如在休耕期间种植绿豆、田菁等豆科植物做绿肥,不浇水,不收获,下在作物种植前直接翻耕入田,可以培肥地力,增强土壤肥力的原因是 。选择豆科植物作为绿肥的原因是 。
(2)农业生产常采用间作(同一生长期内,在同一块农田上间隔种植两种作物)的方法提高农田的光能利用率。现有4种作物,在正常条件下生长能达到的株高和光饱和点(光合速率达到最大时所需的光照强度)见下表。从提高光能利用率的角度考虑,最适合进行间作的两种作物是 ,选择这两种作物的理由是 。
18.(10分)乔木树种馨香木兰是云南特有的珍稀濒危物种。研究人员为探讨馨香木兰种群的生态学特性,进行了相关的调查研究。下表为馨香木兰所处的A、B、C三个群落物种丰富度的调查结果。
(1)由上表可以看出,三个群落中 的丰富度最高。
(2)在三个群落的垂直结构中,丰富度最高的是 层,推测是由于其中不仅有相应的种类,还含有一定数量的 幼树,因而其种类和个体数都较丰富。
(3)科研人员调查了三种群落中的馨香木兰的植株胸径(胸径的大小可表示植株的树龄大小),绘制成下图。研究种群的年龄组成可以预测在一段时间内 的变化趋势,但需结合生物的生存环境具体分析。由图可以看出,馨香木兰种群的年龄结构属于 型。
19.(16分)稻是我国主要的粮食作物之一,提高水稻产量的一个重要途径是杂交育种,但是水稻的花非常小,人工去雄困难。由袁隆平院士领衔的团队利用雄性不育系水稻培育出的杂交水稻,为解决全球的粮食问题作出了巨大的贡献。请回答下列问题:
(1)杂交水稻具有杂种优势,但自交后代不一定都是高产类型,会有多种其它类型,这种现象称为 。在培育杂交水稻过程中,利用雄性不育株进行杂交操作的优势是 。
(2)水稻花粉是否可育受细胞质基因(S、N)和细胞核基因R(R1、R2)共同控制。S、N分别表示不育基因和可育基因,是成单存在的;R(R1、R2)表示细胞核中可恢复育性的基因,其等位基因r(r1、r2)无此功能,通常基因型可表示为“细胞质基因(细胞核基因型)”。只有当细胞质中含有S基因、细胞核中r基因纯合时,植株才表现出雄性不育性状。利用水稻雄性不育株与纯种恢复系为亲本进行图1中杂交一的实验,其中恢复系的基因型有 ,F2中出现部分花粉可育类型是 结果,F2中雄性可育性状能稳定遗传的个体所占比例约为 。
(3)利用杂交一中的雄性不育株可生产杂交水稻种子,但雄性不育性状需每年利用保持系通过图1中杂交二的方式维持。据此推测保持系的基因型为 。
(4)有科研人员发现,某些水稻的雄性不育与T和Ub基因有关。T基因编码的核酸酶Rnase,能特异性识别并降解Ub基因转录的mRNA,T基因的突变会导致该酶失活。Ub基因编码的Ub蛋白含量过多会造成雄性不育,机理如图2所示。
①据图推测,水稻的该种雄性不育的原因可能是 。
②该种雄性不育株的获取与图1方法相比,其优势是 。
20.(11分)为研究生长素(IAA)调控植物根生长的机制,研究人员进行了系列实验。请回答下列问题:
(1)IAA的化学本质是 ,是一种可在植物顶端合成,通过 方式运输到根部, 植物根生长的化学信息分子。
(2)由于IAA和GA在促进细胞伸长方向存在 作用,研究者推测在细胞内,IAA通过赤霉素(GA)调控根的生长,为证实上述推测,研究者进行了如下实验。
①以拟南芥 (填“GA合成缺陷型”或“GA不敏感型”)突变体为实验材料进行图甲所示处理,测定初生根长度。图中结果表明IAA能够 拟南芥初生根的生长。去除顶芽后,突变体对赤霉素的反应 (填“增强”或“减弱”)。
②RGA是一种具有抑制生长作用的蛋白质,该蛋白的降解可受GA调控。研究者向上述突变体中转入绿色荧光蛋白(GFP)基因与RGA基因的融合基因,在荧光显微镜下观察转基因拟南芥幼苗的根尖中GFP-RGA融合蛋白的表达情况,结果如图乙所示。用GA处理前,各组根细胞均出现了绿色荧光。说明无GA时, 。实验结果表明 。
(3)综合上述实验,推测顶芽合成的生长素调节根生长的作用机理是 。
21.(11分)水稻穗粒数可影响水稻产量,研究者筛选到一株穗粒数异常突变体,该突变体产量明显低于野生型。回答下列问题。
(1)农杆菌Ti质粒上的T-DNA序列,可以从农杆菌中转移并随机插入到被侵染植物的 中,导致被插入的基因功能丧失。研究者用此方法构建水稻突变体库,并从中筛选到穗粒数异常突变体。
(2)研究者用某种限制酶处理水稻突变体的DNA(如下图所示),用 将两端的黏性末端连接成环,以此为模板,再利用图中的引物 组合进行PCR,扩增出T-DNA插入位置两侧的未知序列,PCR中需要引物的原因是 。
(3)经过与野生型水稻基因组序列比对,确定T-DNA插入了2号染色体上的B基因中。据此推测B基因可能 (填“促进”或“抑制”)水稻穗粒的形成。
(4)育种工作者希望利用B基因,对近缘高品质但穗粒数少的低产水稻品系2进行育种研究,以期提高其产量,可行的思路是 。
(5)片段D是基因B中的某一片段,下列叙述错误的有 (填字母)。
a.该图中含有两个密码子
b.图中③和④代表两个不同的脱氧核苷酸
c.若只用该片段中的3个碱基对,可以排列出43种片段
d. DNA聚合酶和DNA连接酶都可作用于②处,解旋酶作用于①处
(6)用基因B和质粒构建重组质粒后用EcRⅠ完全酶切并进行电泳观察,可出现长度为1.1kb和 kb,或者 kb和 kb的片段。(重组质粒上目的基因的插入位点与EcRⅠ的识别位点之间的碱基对忽略不计)
雌果蝇
野生眼247
朱红眼249
雄果蝇
野生眼52
朱红眼197
玉色眼198
白眼49
组别
嫁接处理
结果(顶端优势)
1
突变体1的地上部分+W的根
有
2
突变体2的地上部分+W的根
无
3
突变体2地上部分+突变体1的根
无
4
突变体1地上部分+突变体2的根
?
作物
A
B
C
D
株高/cm
170
65
59
165
光饱和点/(μml·m﹣2·s﹣1)
1200
1180
560
623
相关试卷
这是一份2024年高考生物考前信息必刷卷02(浙江专用)(Word版附解析),文件包含2024年高考生物考前信息必刷卷02浙江专用Word版含解析docx、2024年高考生物考前信息必刷卷02浙江专用考试版docx、2024年高考生物考前信息必刷卷02浙江专用参考答案docx等3份试卷配套教学资源,其中试卷共38页, 欢迎下载使用。
这是一份2024年高考生物考前信息必刷卷04(浙江专用)(Word版附解析),文件包含2024年高考生物考前信息必刷卷04浙江专用Word版含解析docx、2024年高考生物考前信息必刷卷04浙江专用考试版docx、2024年高考生物考前信息必刷卷04浙江专用参考答案docx等3份试卷配套教学资源,其中试卷共41页, 欢迎下载使用。
这是一份2024年高考生物考前信息必研卷01(江西专用)(Word版附解析),文件包含信息必研卷01江西专用解析版docx、信息必研卷01江西专用考试版docx、信息必研卷01江西专用参考答案docx等3份试卷配套教学资源,其中试卷共24页, 欢迎下载使用。

