2024年高考生物考前信息必刷卷03(浙江专用)(Word版附解析)
展开生物
(考试时间:90分钟 试卷满分:100分)
对最近两年浙江省高考生物卷分析发现,注重对考生阅读能力的考察。题干有相对较大的阅读量,学生通过阅读、理解,来从资料中获取有效信息,结合已有的知识进行作答。同时,还会有与社会热点现象及各类疾病密切相关的考题出现。
高考特别注意以生物学知识为背景的新情境问题,此类试题蕴含浓厚的生物文化气息,将生物学知识、方法、应用等融为一体,本卷第22题解决畜禽废弃物及园林废弃物中纤维素降解难的问题为情境切入点,考查微生物的样品采集、筛选、培养和应用相关知识,引导学生思考社会的发展,渗透社会责任的学科素养。
一、选择题(本大题共19题,每题2分,共38分。在每题列出的四个选项中,选出最符合题目要求的一项)
1.下列应用实例最可能造成生物技术安全性与伦理问题的是( )
A.对先天性免疫缺陷症患儿的免疫细胞进行基因编辑,然后回输给患儿进行治疗
B.利用干细胞培养出具有单个腔室结构的迷你跳动心脏,以增加器官移植供体来源
C.利用人体的成纤维细胞转变成iPS细胞,进而利用iPS细胞治疗阿尔茨海默病
D.利用基因编辑技术设计试管婴儿,以期得到身高标准和智力超群的“完美婴儿”
【答案】D
【解析】转基因生物的安全性问题:食物安全(滞后效应、过敏源、营养成分改变)、生物安全(对生物多样性的影响)、环境安全(对生态系统稳定性的影响).对待转基因技术的利弊,正确的做法应该是趋利避害,不能因噎废食。
A、对先天性免疫缺陷症患儿的免疫细胞进行基因编辑,然后回输给患儿进行治疗,未涉及到新生命(例如已发育的胚胎、婴儿等),不会造成生物技术安全与伦理问题,A错误;
B、利用干细胞培养出具有单个腔室结构的迷你跳动心脏,以增加器官移植供体来源,未涉及到新生命(例如已发育的胚胎、婴儿等),不会造成生物技术安全与伦理问题,B错误;
C、利用人体的成纤维细胞转变成iPS细胞,进而利用iPS细胞治疗阿尔茨海默病,未涉及到新生命(例如已发育的胚胎、婴儿等),不会造成生物技术安全与伦理问题,C错误;
D、利用基因编辑技术设计试管婴儿,以期得到身高标准和智力超群的“完美婴儿”,已经涉及到新生命的诞生,会造成生物技术安全与伦理问题,D正确。
故选D。
2.近日,日本将含有氚等放射性元素的核污水排入海洋的行为遭受到国际上的谴责,水是地球宝贵的资源,对生物体的生命活动具有重要作用。下列叙述正确的是( )
A.水是细胞内最多的化合物,陆生生物与水生生物含水量没有差别
B.氚等元素可随海水进入生物体内,说明自然界的元素都能在细胞中找到
C.核污水进入植物体内,可以与一些大分子结合并成为细胞的结构成分
D.核污水进入细胞更多的是通过简单扩散的方式而不是借助水通道蛋白
【答案】C
【解析】1、生物体总是和外界环境进行着物质交换,细胞生命活动所需要的物质,归根结底是从无机自然界中获取的。因 此,组成细胞的化学元素,在无机自然界中都能够找到, 没有一种化学元素为细胞所特有。但是,细胞中各种元素的相对含量与无机自然界的大不相同。
2、水在细胞中以两种形式存在,绝大部分的水呈游离状 态,可以自由流动,叫作自由水;一部分水与细胞内的其他物质相结合,叫作结合水。细胞中自由水和结合水所起 的作用是有差异的:自由水是细胞内良好的溶剂;结合水 是细胞结构的重要组成部分,大约占细胞内全部水分的 4.5%。细胞内结合水的存在形式主要是水与蛋白质、多糖 等物质结合,这样水就失去流动性和溶解性,成为生物体 的构成成分。
3、过去人们普遍认为,水分子都是通过自由扩散进出细 胞的,但后来的研究表明,水分子更多的是借助细胞膜上 的水通道蛋白以协助扩散方式进出细胞的。
A、水是活细胞内含量最多的化合物,生物体细胞的含水量与生物体生活的环境密切相关,与水生生物相比,陆生生物一般含水量偏低,故水是细胞内最多的化合物,陆生生物与水生生物含水量有差异,A错误;
B、组成细胞的化学元素,在无机自然界中都能够找到, 没有一种化学元素为细胞所特有;氚等元素可随海水进入生物体内,说明细胞中的元素都能在无机自然界中找到,B错误;
C、水在细胞中以两种形式存在,绝大部分的水呈游离状 态,可以自由流动,叫作自由水;一部分水与细胞内的其他物质相结合,叫作结合水;细胞内结合水的存在形式主要是水与蛋白质、多糖 等物质结合,这样水就失去流动性和溶解性,成为生物体的构成成分;核污水进入植物体内,可以与一些大分子结合并成为细胞的结构成分,C正确;
D、过去人们普遍认为,水分子都是通过自由扩散进出细 胞的,但后来的研究表明,水分子更多的是借助细胞膜上 的水通道蛋白以易化扩散方式进出细胞的;可见核污水进入细胞更多的不是通过自由扩散的方式而是借助水通道蛋白,D错误。
故选C。
3.水通道蛋白(AQP)是一类细胞膜通道蛋白。检测人唾液腺正常组织和水肿组织中3种AQP基因mRNA含量,发现AQP1和AQP3基因mRNA含量无变化,而水肿组织AQP5基因mRNA含量是正常组织的2.5倍。下列叙述正确的是( )
A.人唾液腺正常组织细胞中AQP蛋白的氨基酸序列相同
B.AQP蛋白与水分子可逆结合,转运水进出细胞不需要消耗ATP
C.检测结果表明,只有AQP5蛋白参与人唾液腺水肿的形成
D.正常组织与水肿组织的水转运速率不同,与AQP蛋白的数量有关
【答案】D
【解析】转运蛋白包括通道蛋白和载体蛋白。通道蛋白参与的只是被动运输(易化扩散),在运输过程中并不与被运输的分子或离子相结合,也不会移动,并且是从高浓度向低浓度运输,所以运输时不消耗能量。载体蛋白参与的有主动转运和易化扩散,在运输过程中与相应的分子特异性结合(具有类似于酶和底物结合的饱和效应),自身的构型会发生变化,并且会移动。通道蛋白转运速率与物质浓度成比例,且比载体蛋白介导的转运速度更快。
A、AQP基因有3种,AQP蛋白应该也有3种,故人唾液腺正常组织细胞中AQP蛋白的氨基酸序列不相同,A错误;
B、AQP蛋白一类细胞膜水通道蛋白,故不能与水分子结合,B错误;
C、根据信息:AQP1和AQP3基因mRNA含量无变化,而水肿组织AQP5基因mRNA含量是正常组织的2.5倍,可知AQP5基因mRNA含量在水肿组织和正常组织有差异,但不能说明只有AQP5蛋白参与人唾液腺水肿的形成,C错误;
D、AQP5基因mRNA含量在水肿组织和正常组织有差异,故形成的AQP蛋白的数量有差异,导致正常组织与水肿组织的水转运速率不同,D正确。
故选D。
4.某研究小组采用放射性同位素14C进行了两组二倍体动物细胞学实验:
实验一:诱导14C完全标记的细胞样本,使其分别在只有12C的培养基内进行有丝分裂和减数分裂,实验期间收集到分裂中期的细胞样本甲和乙,统计样本放射性标记的染色体数和核DNA数如下表:
实验二:使用放射性同位素14C分别标记尿嘧啶核苷酸和亮氨酸,其后添加到两组细胞培养基中,并对14C在细胞中的分布进行跟踪测定,实验过程中,发现细胞对于放射性亮氨酸的吸收量远远高于同时期对放射性尿嘧啶核苷酸的吸收量。
下列关于该实验的叙述错误的是( )
A.甲、乙细胞中染色体组的数目分别是2、1
B.实验一的表格中所有的DNA分子都含12C
C.甲细胞和乙细胞中均会发生非同源染色体的自由组合
D.实验二说明同时期蛋白质合成量多于RNA合成量
【答案】C
【解析】放射性同位素碳完全标记的细胞样本,在只有12C的培养基内进行减数分裂,减数第一次分裂中期每条染色体上的每个DNA分子中仅有1条链被标记,每条染色体含有的2条染色单体都具有放射性,减数第二次分裂中期每条染色体上的每个DNA分子中仅有1条链被标记,每条染色体含有的2条染色单体都具有放射性,减数第二次分裂后期每条染色体上的DNA分子中仅有1条链被标记。
A、分裂中期细胞甲含有20条标记的染色体,40个标记的DNA分子,细胞乙含有10条标记染色体,20个标记DNA分子,可以推测乙细胞处于减数第二次分裂中期,细胞中含有1个染色体组;甲细胞可能处于有丝分裂中期或减数第一次分裂中期,细胞中含有2个染色体组,A正确;
B、DNA复制方式为半保留复制,在只有12C的培养基内进行有丝分裂和减数分裂,则新合成的DNA分子中均含12C,B正确;
C、非同源染色体的自由组合发生在减数第一次分裂过程中,乙细胞处于减数第二次分裂中期,不会发生非同源染色体的自由组合,C错误;
D、尿嘧啶核苷酸是RNA的基本组成单位,亮氨酸是蛋白质的基本组成单位,根据题意细胞对于放射性亮氨酸的吸收量远远高于同时期对放射性尿嘧啶核苷酸的吸收量,说明蛋白质的合成量远远多于RNA的合成量,D正确。
故选C。
5.国际生物多样性日,是联合国大会鉴于公共教育和增强民众生态意识对在各层面执行《生物多样性公约》的重要性,于2000年12月20日通过了第55/201号决议,宣布每年5月22日,即《生物多样性公约》通过之日为国际生物多样性日。2021年国际生物多样性日的主题是“我们是自然问题的解决方案”。下列与生物多样性及其保护有关的说法错误的是( )
A.“我们是自然问题的解决方案”说明人类活动会影响生物多样性
B.保护生物多样性有助于维护地球家园促进人类可持续发展
C.生物多样性的保护措施有就地保护和易地保护,但不包括人工授精、胚胎移植
D.草原植被具有防风固沙的作用,体现了生物多样性的间接价值
【答案】C
【解析】生物多样性包括:遗传(基因)多样性、物种多样性和生态系统多样性,生物多样性的直接价值是指对人类有食用、药用和工业原料实用意义的,以及有旅游观赏、科学研究和文学艺术创作等非实用意义的价值。生物多样性的间接价值是指对生态系统起到重要调节作用的价值,如森林和草地对水土的保持作用,湿地在蓄洪防旱、调节气候等方面的作用;生物多样性的间接价值明显大于它的直接价值。生物多样性的潜在价值就是目前人类尚不清楚的价值。
A、“我们是自然问题的解决方案”,旨在强调我们是促进人类和地球产生积极变革、应对若干可持续发展挑战的强大动力,说明人类活动会影响生物多样性,A正确;
B、生物多样性使地球充满生机,也是人类生存和发展的基础。保护生物多样性有助于维护地球家园,促进人类可持续发展,B正确;
C、生物多样性的保护措施主要有就地保护和易地保护,还包括利用生物技术对生物进行濒危物种的基因进行保护,如建立精子库、种子库等,或利用生物技术对生物进行濒危物种的保护,如人工授精、组织培养和胚胎移植等,C错误;
D、防风固沙属于生态功能,属于生物多样性的间接价值,D正确。
故选C。
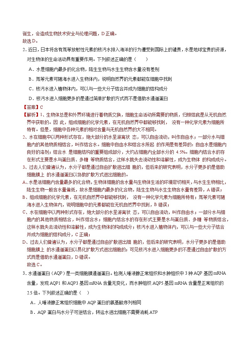
6.甲海岛上的某种鸟一部分迁徙到乙、丙两个海岛(三个岛屿相互隔绝),下图为刚迁入时和多年后决定羽毛颜色的相关基因的调查结果(B一黑色、b灰色、B1一黄色)。下列相关推测正确的是( )
A.若干年后,三个岛屿上的这种鸟分别属于不同的物种
B.随着时间的推移,乙岛屿上B1的基因频率一定会继续升高
C.三个岛屿中乙、丙两个岛屿上的环境背景颜色更加接近
D.环境促进羽毛颜色基因型频率发生定向改变,导致生物进化
【答案】C
【解析】隔离是新物种形成的必要条件,新物种形成的标志是产生生殖隔离,不同种群之间存在地理隔离不一定存在生殖隔离。
A、分析题图可知,甲岛的鸟迁到乙、丙两岛后,存在地理隔离,但是不一定存在生殖隔离,因此不一定属于不同的物种,A错误;
B、随着时间的推移,乙岛屿上B1的基因频率不一定会继续升高,关键看B1控制的个体是否能更好地适应当地的环境,B错误;
C、乙、丙b的基因频率相接近,推测三个岛屿中乙、丙两个岛屿上的环境背景颜色更加接近,C正确;
D、环境促进羽毛颜色基因频率发生定向改变,导致生物进化,D错误。
故选C。
阅读下列材料,完成下面7、8小题。
糖尿病是一组因胰岛素绝对或相对分泌不足和(或)胰岛素利用障碍引起的碳水化合物、蛋白质、脂肪代谢紊乱性疾病,以高血糖为主要标志。
资料1:furin酶是真核细胞中内切蛋白酶家族中重要成员之一,在绝大多数细胞中均表达,可以对细胞中多种前体蛋白进行切割,而使其具有生物活性。在胰岛B细胞中,当胰岛素原向胰岛素转变的过程中,furin酶可以识别并切除胰岛素原分子中特定的氨基酸序列,从而完成胰岛素的加工,产生具有生物活性的胰岛素。
资料2:胰岛素敏感性是描述胰岛素抵抗程度的一个指标。胰岛素敏感性越低,单位胰岛素的效果越差,分解糖类的程度就越低。
资料3:胰岛素是细胞间信息交流的信号分子,与靶细胞表面的特异性受体InR(胰岛素受体)结合后,可激发靶细胞的新陈代谢,其调节的不同代谢途径可以是促进或抑制,从而达到改善神经细胞生理功能的目的。某些糖尿病患者胰岛功能正常,但体内胰岛素对InR的激活能力下降,从而引起血糖异常。
7.某些糖尿病患者体内合成的胰岛素原结构异常,不能正常完成资料I所述过程。基因治疗该类患者的方法之一是:将胰岛素基因导入胰岛B细胞以外的细胞,同时导入一些调节因子刺激该细胞再生,使之成为能分泌具生物活性胰岛素的新B细胞。欲使胰岛素基因的表达产物在新B细胞中能被加工,产生生物活性,以下操作正确的是( )
A.导入胰岛素基因时,同时导入furin酶基因
B.导入胰岛素基因后,加入furin酶
C.使胰岛素基因的表达产物中含furin酶切位点
D.改造furin酶基因,使其丧失识别和切除功能
8.如果将健康的成年人的胰岛素敏感性和胰岛素释放量的值均定为1.0,那么健康的青少年、孕妇和肥胖者相应的值如图所示。下列分析正确的是( )
A.与健康的成年人相比,青少年、孕妇和肥胖者体内胰岛素促进组织细胞摄取和利用葡萄糖的效率较高
B.胰岛素释放量与胰岛素敏感性之间不具有相关性
C.孕妇和肥胖者患糖尿病的概率可能比健康的成年人高
D.图中由于青少年胰岛素释放量高,所以青少年空腹时的血糖浓度远低于健康的成年人
【答案】7.C 8.C
【解析】血糖平衡调节:①当血糖浓度升高时,血糖会直接刺激胰岛B细胞引起胰岛素的合成并释放,同时也会引起下丘脑的某区域的兴奋发出神经支配胰岛B细胞的活动,使胰岛B细胞合成并释放胰岛素,胰岛素促进组织细胞对葡萄糖的摄取、利用和贮存,从而使血糖下降。②当血糖下降时,血糖会直接刺激胰岛A细胞引起胰高血糖素的合成和释放,同时也会引起下丘脑的另一区域的兴奋发出神经支配胰岛A细胞的活动,使胰高血糖素合成并分泌,胰高血糖素通过促进肝糖原的分解和非糖物质的转化从而使血糖上升,并且下丘脑在这种情况下也会发出神经支配肾上腺的活动,使肾上腺素分泌增强,肾上腺素也能促进血糖上升。
7.翻译产生的胰岛素原需经过furin加工切除特定氨基酸序列后,才能变为具有生物活性的胰岛素。某些糖尿病患者是因为胰岛素原结构异常,缺乏酶切点不能被修饰,而不是缺乏furin酶。所以,治疗该类患者重要的是使胰岛素基因的表达产物中含furin酶切位点,C正确。
故选C。
8.A、由图中信息可知,与成年人相比,青少年、孕妇和肥胖者的胰岛素敏感性均较低,结合题意可知,与成年人相比,青少年、孕妇和肥胖者体内胰岛素促进摄取和利用葡萄糖的效率更低,A错误;
B、据图可知,胰岛素释放量与胰岛素敏感性之间具有相关性,胰岛素敏感性越低,胰岛素释放量越高,B错误;
C、与成年人和青少年相比,虽然孕妇和肥胖者的胰岛素释放量增加,但胰岛素敏感性较低,通过胰岛素降血糖的功能较差,易导致高血糖,引起糖尿病,C正确;
D、青少年胰岛素释放量高于成年人,但是胰岛素敏感性低于成年人,因此不能判断青少年空腹时的血糖浓度低于成年人,D错误。
故选C。
9.研究发现,远缘杂交过程中杂合子中来自父方的染色体会消失。利用这一发现,研究人员设计了小麦远缘杂交诱导单倍体培育小麦优质新品种技术(如图)。下列说法错误的是( )
A.该技术能有效地提高育种效率,明显缩短育种年限
B.据图可知,小麦与鸭茅状摩擦禾之间存在生殖隔离
C.用光学显微镜观察到单倍体细胞中含3个染色体组
D.品种丙的细胞中含有部分鸭茅状摩擦禾的遗传物质
【答案】D
【解析】单倍体育种原理:染色体变异,方法与优点:花药离体培养获得单倍体植株,再人工诱导染色体数目加倍,优点:明显缩短育种年限,原因是纯合体自交后代不发生性状分离。
A、据图可知,该育种过程属于单倍体育种,单倍体育种具有缩短育种年限、加快育种进程和提高选择效率特点,A正确;
B、生殖隔离是指不能相互交配,即使交配成功,也不能产生可育的后代。小麦与鸭茅状摩擦杂交产生的后代会形成蛋白体,不可育,因此小麦与鸭茅状摩擦禾之间存在生殖隔离,B正确;
C、染色体变异在光学显微镜下可见,F1有2个染色体组,鸭毛状摩擦禾是是倍体,所以二者杂交子代单倍体细胞中含3个染色体组,C正确;
D、品种丙的细胞中含有鸭茅状摩擦禾全部的遗传物质,D错误。
故选D。
10.小鼠的H19基因和Igf2基因位于7号染色体上,它们控制胚胎的正常发育过程,图(a)和图(b)分别表示母本和父本中两种基因的表达情况,增强子与蛋白质X结合后可增强H19基因和Igf2基因的表达,CTCF与绝缘子结合后,可阻止增强子对基因Igf2的增强作用。从受精卵中移去雄原核而代之以雌原核的孤雌生殖、移去雌原核代之以雄原核的孤雄生殖的小鼠胚胎都不能正常发育。下列说法错误的是( )
A.H19基因的甲基化不会改变基因的碱基序列
B.H19基因与Igf2基因共同表达是胚胎正常发育的必要条件
C.用去甲基化酶处理孤雄生殖的受精卵,胚胎能够正常发育
D.增强子在转录水平上调控H19基因和Igf2基因的表达
【答案】C
【解析】1、生物的表观遗传是指生物体基因的碱基序列保持不变,但基因表达和表现型发生可遗传变化的现象。这种现象的出现主要是基因中部分碱基发生了甲基化修饰的结果。
2、由图可知,增强子与蛋白质X结合后直接作用于H19基因和Igf2基因,调控基因的表达。
A、甲基化不改变遗传信息,因此H19基因甲基化后其碱基序列不变,A正确。
B、H19基因与Igf2基因控制胚胎的正常发育过程,从受精卵中移去雄原核而代之以雌原核的孤雌生殖、移去雌原核代之以雄原核的孤雄生殖的小鼠胚胎都不能正常发育,由图可知,母源H19基因表达,父源Igf2基因表达,两种基因均表达才能使胚胎正常发育,B正确;
C、用去甲基化酶处理孤雄生殖的受精卵,用去甲基化酶处理会使CTCF与绝缘子结合,抑制Igf2基因的表达,胚胎不能正常发育,C错误;
D、由图可知,增强子与蛋白质X结合后直接作用于H19基因和Igf2基因,说明是在转录水平上调控对应基因的表达,D正确。
故选C。
11.长期以来,关于DNA复制过程中是DNA聚合酶在移动还是DNA链在移动,一直存在争论:一种观点认为是DNA聚合酶沿着DNA链移动;另一种观点则认为是DNA链在移动,而DNA聚合酶相对稳定不动。科学家给枯草芽孢杆菌的DNA聚合酶标上绿色荧光,在不同条件下培养,观察荧光在细胞中的分布,发现绿色荧光只分布在细胞中固定的位点,位点个数如下表所示。下列说法错误的是( )
A.DNA复制过程需要脱氧核苷酸为原料,并消耗能量
B.DNA聚合酶只能以DNA单链为模板合成其互补链
C.上述实验结果中绿色荧光的分布情况支持第二种观点
D.根据结果可推测枯草芽孢杆菌的分裂速度:①<③<②
【答案】D
【解析】DNA复制条件:模板(DNA的双链)、能量(ATP水解提供)、酶(解旋酶和DNA聚合酶等)、原料(游离的脱氧核苷酸)。
A、DNA的基本组成单位为脱氧核糖核苷酸,故DNA复制过程需要脱氧核苷酸为原料,并消耗能量,A正确;
B、DNA复制为半保留复制,以DNA的每条链为模板合成碱基互补的子链,所以DNA聚合酶只能以DNA单链为模板合成其互补链,B正确;
C、科学家给枯草芽孢杆菌的DNA聚合酶标上绿色荧光,在不同条件下培养,观察荧光在细胞中的分布,发现绿色荧光只分布在细胞中固定的位点,说明DNA复制时是DNA链在移动,而DNA聚合酶相对稳定不动,C正确;
D、DNA复制时需要DNA聚合酶的催化,不含荧光点的细胞比例越小,含有荧光点的细胞比例越大,说明细胞分裂越旺盛,根据表格数据可推测,枯草芽孢杆菌的分裂速度:①<②<③,D错误。
故选D。
12.图1是某组织局部结构模式图。图2所示为甲状腺激素在细胞内的作用机理,其中PB表示甲状腺激素的血浆运输蛋白、P表示RNA聚合酶、TH表示甲状腺激素。下列叙述不正确的是( )
A.图1中,红细胞通过协助扩散吸收血糖进行无氧呼吸产生CO2
B.图1中,A液中含有Na+、K+、CO2、抗体、葡萄糖、尿素等物质
C.图2中,pre-mRNA需加工才作为合成蛋白质的模板
D.结合图2分析,人成熟红细胞内没有甲状腺激素发挥其调节功能的基础
【答案】A
【解析】PB表示甲状腺激素的血浆运输蛋白,将甲状腺激素运输至细胞核内,甲状腺激素和其它的因子结合,启动基因的转录,转录形成mRNA,RNA翻译形成蛋白质。
A、图1中,红细胞通过协助扩散吸收血糖进行无氧呼吸产生乳酸,A错误;
B、图1中,A液为组织液,含有Na+、K+、CO2、抗体、葡萄糖、尿素等物质,B正确;
C、图2中,pre-mRNA需剪切加工成为成熟的RNA后才作为合成蛋白质的模板,C正确;
D、结合图2分析,甲状腺激素的受体位于细胞核内,人成熟红细胞内没有细胞核,因此没有甲状腺激素发挥其调节功能的基础,D正确。
故选A。
13.科学家推测,在分泌蛋白的合成过程中,游离核糖体最初合成的一段氨基酸序列作为信号序列,被位于细胞质基质中的信号识别颗粒(SRP)识别,新生肽与SRP结合后,停止蛋白质的合成,只有引导核糖体附着于内质网上,才能继续蛋白质的合成,这就是信号肽假说,如下图所示。下列说法不正确的是( )
A.核糖体与内质网的结合依赖于生物膜的流动性
B.信号肽需借助DP和SRP的识别结合才能转移至内质网膜上
C.若在合成新生肽阶段切除信号序列,则无法合成结构正确的分泌蛋白
D.与分泌蛋白加工及分泌有关的细胞器均具有膜结构,这些膜结构属于生物膜系统
【答案】A
【解析】据图分析,核糖体与蛋白质的信号肽结合,信号识别颗粒(SRP)识别信号肽,再与内质网上信号识别受体结合,再与信号识别颗粒(SRP)结合,切除信号肽,与信使RNA结合,形成蛋白质进入内质网,形成折叠的蛋白质。分泌蛋白的合成与分泌过程:附着在内质网上的核糖体合成蛋白质→内质网进行粗加工→内质网“出芽”形成囊泡→高尔基体进行再加工形成成熟的蛋白质→高尔基体“出芽”形成囊泡→细胞膜,整个过程还需要线粒体提供能量。
A、核糖体没有膜结构,核糖体与内质网的结合依赖于核糖体上合成的信号序列与内质网膜上的受体结合,即依赖于生物膜的信息交流功能,A错误;
B、由图分析可知,信号肽需借助DP(SRP受体)和SRP的识别结合,引导核糖体附着在内质网上,才能转移至内质网膜上,B正确;
C、若在合成新生肽阶段切除信号序列,结合信号肽的SRP不与DP识别结合,则游离核糖体不能附着于内质网上,分泌蛋白会停止合成,无法合成结构正确的分泌蛋白,C正确;
D、与分泌蛋白加工及分泌有关的细胞器为内质网、高尔基体,二者均具有膜结构,这些膜结构属于生物膜系统,D正确。
故选A。
14.动物细胞培养是动物细胞工程的基础,如图所示,a、b、c 表示现代工程技术,①、②、③表示其结果,下列说法正确的是
A.若a是核移植技术,①反映了动物细胞也具有全能性
B.c可以表示单克隆抗体的制备,③为获得的单克隆抗体
C.①②③中作为受体的动物品种是珍稀的或存量少的雌性动物
D.若 b 是试管动物技术,则②为良种家畜快速大量繁殖提供了可能
【答案】D
【解析】【解析】由题文和图示分析可知:该题以“动物细胞培养”等为主线,综合考查动物细胞核移植技术、生产单克隆抗体、胚胎移植、试管动物技术等相关知识。
若a是核移植技术,则①反映了动物体细胞的细胞核具有全能性,A错误;单克隆抗体的制备,需要借助动物细胞培养技术来培养杂交瘤细胞等细胞,但不涉及胚胎移植,因此c不能表示单克隆抗体的制备,B错误;①②③中都需要进行胚胎移植,作为受体的动物品种必须是同种的健康的雌性动物,不一定为珍稀动物,C错误;若 b 是试管动物技术,则借助体外受精、早期胚胎培养和胚胎移植,②为良种家畜快速大量繁殖提供了可能,D正确。
故选D。
15.某同学用标有B和b的卡片建立某符合遗传平衡定律的人群中红绿色盲的遗传模型,向甲(男)、乙(女)两个信封放入若干B和b的卡片,随机从每个信封中取出一张卡片放在一起并记录,记录后将卡片放回原信封内,重复多次。已知男性群体的红绿色盲率接近7%,下列叙述错误的是( )
A.甲、乙信封中的B与b卡片数之比约为93:7
B.甲信封中还应装入与B、b卡片数之和相等的空白卡片
C.乙信封模拟的女性群体中红绿色盲占比约为0.5%
D.完善模型后,重复多次实验,可推出人群中携带者的概率约为13%
【答案】D
【解析】基因分离定律的实质:在杂合子的细胞中,位于一对同源染色体上的等位基因,具有一定的独立性;生物体在进行减数分裂形成配子时,等位基因会随着同源染色体的分开而分离,分别进入到两个配子中,独立地随配子遗传给后代。题意分析,色盲为伴X隐性遗传病,男性群体中色盲个体的比例代表了色盲基因的基因频率,即群体中Xb的基因频率为7%,则XB的基因频率为93%。
A、色盲为伴X隐性遗传病,男性群体中色盲个体的比例代表了色盲基因的基因频率,题意显示男性群体的红绿色盲率接近7%,意味着红绿色盲基因的概率为7%,则XB的基因频率为93%。因此,甲乙信封中的B与b卡片数之比约为93∶7,A正确;
B、色盲为伴X隐性遗传病,Y染色体上没有控制色盲的基因,而甲信封代表雄性个体,因此甲信封还应装入与B、b卡片数之和相等的空白卡片,B正确;
C、由于人群中Xb=7%,XB=93%。女性中红绿色盲患病率XbXb=(Xb)2=0.49%,因此,乙信封模拟的女性群体中色盲占比约为0.5%,C正确;
D、女性红绿色盲携带者的概率=2×XB×Xb=2×93%×7%=13.02%,考虑到人群中男女人数大约相等,则人群中女性色盲携带者的概率约为6.51%,因此,完善模型后,重复多次实验,出现携带者即XBXb组合约为6.51%,D错误。
故选D。
16.松毛虫主要啃食松类、柏类、杉类等树种的茎叶,可通过在树干涂抹除虫菊酯类药物或设置人工巢箱招引益鸟等方法进行防治。下图为能量流经松毛虫的示意图,A~F代表能量。下列叙述错误的是( )
A.B为松毛虫用于自身生长、发育和繁殖的能量
B.松毛虫流入分解者的总能量是C+D
C.涂抹除虫菊酯类药物属于化学防治
D.招引益鸟等生物防治方法通常有利于提高生态系统的稳定性
【答案】B
【解析】题图分析,图中A表示松毛虫的同化量,B表示用于松毛虫自身生长、发育和繁殖的能量;C表示松毛虫的粪便量;D表示松毛虫流向分解者的能量,E表示杜鹃的同化量,F表示杜鹃的粪便量,其中的能量属于松毛虫的同化量。
A、图中A代表松毛虫的同化量,B代表松毛虫用于生长、发育和繁殖的能量,A正确;
B、C代表松毛虫排出的粪便中的能量,不属于松毛虫流入分解者的能量,图中松毛虫流向分解者的能量为D+F,B错误;
C、涂抹除虫菊酯类药物是利用化学物质杀死害虫的方法,属于化学防治,C正确;
D、招引益鸟等生物防治方法通常有利于提高生态系统的稳定性,因为招引益鸟增加了物种丰富度,进而提高生态系统的自我调节能力,D正确。
故选B。
17.除了温度和pH值对酶活性有影响外,一些抑制剂也会降低酶的催化效果。下图为酶作用机理及两种抑制剂影响酶活性的机理的示意图。下列说法不正确的是( )。
A.据图推测,竞争性抑制剂与底物具有相似的结构,而与底物竞争酶的结合位点
B.酶只能催化一种或一类化学反应,与酶自身结构有关
C.非竞争性抑制可以改变酶的结构,使酶不适于接纳底物分子
D.竞争性抑制剂降低酶活性的机理与高温、低温对酶活性抑制的机理相同
【答案】D
【解析】图中的竞争性抑制剂和底物争夺酶的同一活性部位,使酶和底物的结合机会减少,从而降低酶对底物的催化反应速率,而非竞争性抑制剂和酶活性位点以外的其他位点结合,通过改变酶的结构,从而使酶失去催化活性,降低酶对底物的催化反应速率。
A、据图可知,竞争性抑制剂与底物具有相似的结构,而与底物竞争酶的结合位点,A正确;
B、酶只能催化一种或一类化学反应,这属于酶的专一性,与酶自身结构有关,B正确;
C、非竞争性抑制剂和酶活性位点以外的其他位点结合,通过改变酶的结构,使酶不适于接纳底物分子,降低酶对底物的催化反应速率,C正确;
D、非竞争性抑制剂与酶活性位点以外的其他位点结合,通过改变酶的结构使酶的活性受到抑制,高温会使酶的空间结构破坏使酶的活性受到抑制,但低温只是抑制酶的活性,酶在低温下酶的空间结构没有改变,D错误。
故选D。
18.人体体表痛和内脏痛的形成存在共用神经元时,神经中枢无法判断刺激的来源,但神经中枢更习惯于识别体表信息,将内脏痛误认为是体表痛,这种现象称为牵涉痛。参与牵涉痛的神经结构如图所示,有关说法正确的是( )
A.图中a为传出神经,c为支配内脏的交感神经或副交感神经
B.牵涉痛的产生共用了神经纤维b,痛觉的形成部位是脊髓
C.牵涉痛的形成过程中,皮肤被误作“感受器”,神经元a并没有产生兴奋
D.牵涉痛属于条件反射,其结构基础是完整的反射弧
【答案】C
【解析】由图可知,a、c均为传入神经,b位于神经中枢。
A、a和c含有神经节,为传入神经,A错误;
B、痛觉的形成部位是大脑皮层,B错误;
C、皮肤或内脏产生的兴奋都可以传到b,牵涉痛的形成过程中,可能是内脏产生的兴奋传至b,皮肤被误作“感受器”,神经元a并没有产生兴奋,C正确;
D、痛觉的产生未经过完整的反射弧,不属于反射,D错误。
故选C。
19.精原细胞中发生臂内倒位(如图)将导致染色体桥和断片的形成,已知有缺失或重复的染色单体产生的配子不育。下列说法不正确的是( )
A.臂内倒位发生于减数第一次分裂前期的同源染色体非姐妹染色单体间
B.断片由于不含着丝点,分裂末期将游离于主核之外
C.染色体桥断裂后只能形成一条正常染色体
D.发生该现象的精原细胞产生的配子将有一半以上不可育
【答案】D
【解析】染色体变异包括染色体结构变异(重复、缺失、易位和倒位)和染色体数目变异。
A、据图可知,白色是正常染色体,黑身是发生倒位的染色体,臂内倒位发生于联会时期,即减数第一次分裂前期的同源染色体非姐妹染色单体间发生了倒位,A正确;
B、断片由于不含着丝点,分裂末期不能排列在赤道板上,则将游离于主核之外,B正确;
C、该精原细胞经减数分裂形成4个精子,其中只有一个正常染色体(白色),其余三个均为含异常染色体的精子,C正确;
D、已知有缺失或重复的染色单体产生的配子不育,据C分析可知,形成的4个精子中,有一个正常染色体(白色)可育;还有一个黑色包括所有的染色体片段且不重复,表现可育,所以1/2的精子不育,D错误。
故选D。
二、综合题(本大题共5题,共62分)
20.(12分)光照过强时还原能的积累会导致自由基的产生,损伤膜结构。光呼吸(图中虚线所示)可促进草酰乙酸-苹果酸的穿梭,输出叶绿体和线粒体中过剩的还原能实现光保护,其中过程③是光呼吸速率的限制因素,线粒体中的电子传递链对该过程有促进作用,相关机制如下图。请回答下列问题。
(1)图中过程①进行的场所是 ,叶绿体和线粒体中电子传递链分别位于
(2)图中叶绿体所示过程需要NADPH参与的有 、 ,过剩的NADPH通过草酰乙酸-苹果酸穿梭,在光呼吸的过程__________(填序号)消耗。
(3)线粒体中的电子传递链促进过程③的机理是 。
(4)线粒体电子传递链有细胞色素途径(CP)和交替氧化途径(AP)。CP途径有ATP的合成;AP途径无ATP的合成,能量以热能的形式散失。为了进一步研究不同环境条件对两条途径的影响,科研人员利用正常植株和axla突变体(AP功能缺陷)进行了相关实验,结果如下图。
①正常情况下,黑暗时电子传递链以 途径为主。
②光照过强时,光保护主要依赖于 途径,而不是另一途径,从物质和能量变化的角度分析其原因是 。
【答案】
(1) 叶绿体基质 叶绿体的类囊体薄膜 线粒体内膜(2分)
(2) C3的还原(卡尔文循环) 草酰乙酸转变为苹果酸 ④
(3)电子传递过程中促进NADH向NAD+转化,为过程③提供NAD+等,促进过程③的进行;(2分)
(4) ① CP ②AP AP途径能量以热能的形式散失,而CP途径受细胞内ADP和Pi等的限制(2分)
【解析】光合作用的光反应阶段(场所是叶绿体的类囊体膜上):水的光解产生[H]与氧气,以及ATP的形成。光合作用的暗反应阶段(场所是叶绿体的基质中):CO2被C5固定形成C3,C3在光反应提供的ATP和NADPH的作用下还原生成糖类等有机物。
(1)过程①是光合作用的光反应阶段,这一阶段主要发生在叶绿体的类囊体薄膜。在这个阶段,光能被叶绿体中的叶绿素吸收,从而激发电子,电子经过一系列的电子传递体,最终与NADP+结合生成NADPH。
同时,水分解产生氧气、质子和高能电子。叶绿体和线粒体中电子传递链分别位于叶绿体的类囊体薄膜和线粒体的内膜。
(2)叶绿体中C3的还原(卡尔文循环)、草酰乙酸转变为苹果酸需要NADPH的参与。过剩的NADPH通过草酰乙酸-苹果酸穿梭,在光呼吸的过程④消耗。光呼吸是植物在光照条件下,通过消耗NADPH和ATP来维持光合作用的平衡。在这个过程中,过剩的NADPH和ATP被转化为有机酸,从而避免过多的还原能导致自由基的产生,损伤膜结构。
(3)线粒体中的电子传递链促进过程③的机理是通过电子传递链产生的ATP和NADH可以提供能量和还原力,促进过程③的进行。
(4)①正常情况下,黑暗时电子传递链主要通过CP途径(柠檬酸循环)进行;
②光照过强时,光保护主要依赖于AP途径(苹果酸途径),而不是CP途径。原因是AP途径无ATP的合成,能量以热能的形式散失,这样可以避免过剩的还原能导致自由基的产生,损伤膜结构。
21.(13分)下丘脑在维持内环境稳态中起重要作用,下图所示为“下丘脑—垂体系统”。请回答:
(1)下丘脑中相邻神经元之间通过 结构完成兴奋的传递,兴奋通过该结构时,发生的信号形式变化是 。
(2)某人因感冒而大量饮水,会导致体内的 下降,感受这一变化的部位是 的渗透压感受器,将信号传送至垂体使ADH的释放量 ,尿量增多。
(3)当人体受到寒冷刺激时,激素A、B的分泌量均会增加,以调节甲状腺合成和分泌甲状腺激素,增加产热。其中激素A的名称为 ,激素B作用的靶细胞为 ,激素B一经靶细胞接受并起作用后的去向是 。
(4)下丘脑也可调节血糖平衡,结合图示分析。
下丘脑对胰岛分泌胰岛素或胰高血糖素的调节方式属于 。(填神经调节/体液调节/神经和体液调节)
影响胰岛B细胞分泌活动的物质有 。
【答案】
(1) 突触 电信号→化学信号→电信号(2分)
(2) 细胞外液渗透压/血浆渗透压 下丘脑 减少
(3) 促甲状腺激素释放激素(TRH) 甲状腺细胞 被灭活/降解
(4) 神经和体液调节(2分) 葡萄糖、神经递质和胰高血糖素(2分)
【解析】下丘脑分泌促甲状腺激素释放激素作用于垂体,使其释放促甲状腺激素作用于甲状腺,最终导致甲状腺激素的释放,这是甲状腺激素分泌的分级调节。甲状腺激素到达一定的量,反过来会抑制下丘脑和垂体的分泌,这是甲状腺激素分泌的负反馈调节。
(1)相邻神经元之间通过突触结构完成兴奋的传递,突触包括突触前膜、突触间隙、突触后膜;兴奋通过该结构时,促使神经细胞释放神经递质,使下一个神经元兴奋或抑制,因此发生的信号形式变化是电信号→化学信号→电信号。
(2)大量饮水,会导致体内的细胞外液渗透压下降;下丘脑中存在渗透压感受器,能感受渗透压的变化;渗透压下降,垂体释放抗利尿激素(ADH)减少,肾小管和集合管对水的重吸收减少,尿量增多;抗利尿激素简称ADH。
(3)激素A是下丘脑分泌的,且受到寒冷刺激,因此A是促甲状腺激素释放激素(TRH);激素B是垂体分泌的促甲状腺激素,作用的对象即靶细胞为甲状腺细胞;激素发挥作用后便被灭活(或降解)。
(4)血糖直接作用于胰岛B细胞,刺激其分泌胰岛素,这是体液调,血糖通过作用于下丘脑血糖调节中枢,通过下丘脑发出神经作用于胰岛B细胞,这是神经调节,因此下丘脑对胰岛分泌胰岛素或胰高血糖素的调节方式属于神经和体液调节;葡萄糖可以直接作用于胰岛B细胞,神经递质是神经细胞释放的,也可以与胰岛B细胞表面的受体结合,胰高血糖素也可以作用于胰岛B细胞使胰岛素的分泌量减少
22.(15分)为解决畜禽废弃物及园林废弃物中纤维素降解难的问题,某研究小组进行了高效纤维素降解真菌的筛选和相关测定。
(1)采集样品:
研究小组从某乡村采集毛竹竹屑、枯枝烂叶及新鲜羊粪作为样品制成样液,这些样品的特点是 。
(2)降解菌的分离:
取适量样液,加入已经灭菌处理的羧甲基纤维素(CMC)真菌培养基(以CMC为唯一碳源),在30℃、180r/min摇床中振荡培养48h后,移取5mL培养液至另一盛有新鲜CMC培养基的250mL锥形瓶中,继续培养48h,重复数次,目的是 。取培养液利用无菌水梯度稀释后接种于 (回答具体)培养基中,置于恒温培养箱中培养后,依据 挑取单菌落并多次划线分离,以获得纯的菌株。
(3)降解菌的初筛:
取待测菌株均匀生长的菌落,分别等量接种于刚果红培养基(刚果红能与培养基中的纤维素形成红色复合物),经培养、测定 ,并计算比值,挑选比值大的作为高产酶菌株。
(4)降解菌的复筛:
挑取经培养的单菌落于液体产酶发酵培养基中振荡培养7d;获得的发酵液进行 处理以制备粗酶液用于酶活力的测定。
(5)菌株的鉴定:
首先利用人工合成的特定 进行PCR实验。本实验扩增的序列广泛存在于真菌中,且具有较大的多样性,获得PCR产物后进行 实验,根据 ,推测PCR产物长度,将符合目的序列长度的条带 。为确认菌株的分类地位,还需进行 ,将结果与 的相关基因进行比对,并结合生理生化特性和形态学观察进行确定。
【答案】
(1)富含纤维素和纤维素降解菌(2分)
(2)扩大培养/增加降解菌的数量 羧甲基纤维素(CMC)真菌固体平板/以羧甲基纤维素(CMC)为唯一碳源的固体平板(2分) 菌落的特征
(3)透明圈(水解圈)的直径和菌落直径(顺序不能换,因为后面说的是比值大)(2分)
(4)过滤/沉淀/离心
(5) 引物 (凝胶)电泳 已知Marker的每个条带的位置和相应的DNA片段长度(位置) 切割和回收 基因测序/测序 序列数据库(人教版)/基因数据库(浙教版)/基因(Gene)Bank
【解析】1、微生物常见的接种的方法:(1)平板划线法:将已经熔化的培养基倒入培养皿制成平板,接种,划线,在恒温箱里培养.在线的开始部分,微生物往往连在一起生长,随着线的延伸,菌数逐渐减少,最后可能形成单个菌落。(2)稀释涂布平板法:将待分离的菌液经过大量稀释后,均匀涂布在培养皿表面,经培养后可形成单个菌落。
筛选并鉴定纤维素分解菌会用到刚果红染色法,刚果红能和纤维素形成红色复合物,当纤维素分解菌产
生纤维素酶,周围的纤维素被分解,则不能形成红色复合物,此时就会形成以菌落为中心的透明圈。
(1)本实验目的是高效纤维素降解真菌的筛选和相关测定,因此杭州市余杭区鸬鸟镇采集毛竹竹屑、枯枝烂叶及新鲜羊粪作为样品制成样液,这些样品的特点是富含纤维素和纤维素降解菌。
(2)取适量样液,加入已经灭菌处理的羧甲基纤维素(CMC)真菌培养基(以CMC为唯一碳源),在30℃、180r/min摇床中振荡培养48h后,移取5mL培养液至另一盛有新鲜CMC培养基的250mL锥形瓶中进行振荡培养,促进微生物与营养物质的充分接触,继而进行扩大培养,以增加降解菌的数量。
将稀释后的培养液涂布在以羧甲基纤维素(CMC)为唯一碳源的固体平板进行筛选培养,再根据菌落特征挑取单菌落并多次划线分离,以获得纯的菌株。
(3)用接种环挑取菌种并用平板划线法接种到固体培养基上。菌落长出后,用刚果红染色法进行鉴定,将培养到基先用刚果红溶液覆盖,10min后,倒去刚果红溶液,再加入NaCl溶液,15min后倒去NaCl溶液,由于纤维素分解菌可以分解纤维素,无法和刚果红结合,故在纤维素分解菌菌落周围会产生透明圈;若菌落直径大,则说明菌体增殖速率快,若透明圈直径与菌落直径的比值大,则说明菌体分解纤维素的能力强,从而达到降解菌的初筛目的。
(4)降解菌的复筛:将初筛后培养的单菌落于液体产酶发酵培养基中振荡培养7d,经过过滤后得到粗酶液,再进行相关酶活力的测定。
(5)进行PCR鉴定时,首先需要人工合成一段引物,进行PCR扩增,再将产物进行琼脂糖凝胶电泳进行鉴定,根据已知Marker的每个条带的位置和相应的DNA片段长度(位置)推测PCR产物长度,挑选符合目的序列长度的条带进行琼脂糖凝胶切割和回收,进行基因测序,将结果与数据库进行比较,进行进一步确认。
23.(12分)杂种优势是指两个遗传组成不同的亲本杂交产生的F1在生活力、抗逆性、产量和品质等方面都优于双亲的现象,显性假说和超显性假说都可以解释杂种优势。
(1)显性假说认为杂种优势是由于双亲的各种显性基因全部聚集在F1引起的互补作用。例如,豌豆有两个纯种(AAbb和aaBB),前者节多且节短,后者节少且节长,二者的株高均为1.5~1.8米,杂种F1的基因型为 ,表现型为 。
(2)超显性假说则认为等位基因的作用优于相同基因,例如:豌豆染色体某一位点上的两个等位基因(A1、A2)各抗一种锈病。两个只抗一种锈病的纯合亲本,杂交后代抗两种锈病。请利用遗传图解和必要文字解释其原因___________________。
(3)假设豌豆高产与低产由两对同源染色体上的等位基因A与a和B与b控制,且A和B控制高产。现有高产与低产两个纯系杂交的F1,F1自交得F2,F2表现型及比例为:高产:中高产:中产:中低产:低产=1:4:6:4:1。
①F2里,高产的基因型为 ;该育种结果支持 假说。
②F2里中产的基因型有 ;现在欲利用中产植株培育出高产后代,培育方法最简便为 。
③若对F2里的中高产豌豆进行测交,后代的表现型和比例为 。
【答案】
(1) AaBb 多节而节长
(2)两个只抗一种锈病的纯合亲本基因型分别为A1A1、A2A2,两者杂交子代为A1A2,(2分)
遗传图解如下:(2分)
① AABB 显性假说 ② AaBb、AAbb、aaBB(2分) 自交 ③ 中产:中低=1: 1
【解析】基因的自由组合定律的实质是:位于非同源染色体上的非等位基因的分离或组合是互不干扰的;在减数分裂过程中,同源染色体上的等位基因彼此分离的同时非同源染色体上的非等位基因自由组合。
(1)由题意可知,节多和节长是显性性状,AAbb和aaBB杂交,杂种F1的基因型为AaBb,表现型为多节而节长。
(2)由题意可知,两个只抗一种锈病的纯合亲本基因型分别为A1A1、A2A2,两者杂交子代为A1A2,遗传图解如下:
(3)①根据题意,高产与低产两个纯系杂交的F1,F1自交得F2,F2表现型及比例为:高产:中高产:中产:中低产:低产=1:4:6:4:1可知,F1基因型为 AaBb,F2中高产(AABB):中高产(AABb、AaBB):中产(AAbb、 aaBB、AaBb) :中低产 (Aabb、aaBb):低产(aabb) =1: 4: 6: 4: 1,可见该结果支持显性假说。
②结合对①的分析可知,F2的中产个体含有两个显性基因,因此其基因型有AaBb、AAbb、aaBB三种;欲利用中产植株培育出高产后代,最简便的培育方法是让中产植株自交。
③F2的中高产个体含有3个显性基因,其基因型有两种:AABb或AaBB,让中高产豌豆与aabb测交,即AABb×aabb,子代基因型及比例为:AaBb:Aabb=1:1;AaBB×aabb,子代基因型及比例为:AaBb:aaBb:=1:1,即后代的表现型及比例为:中产(AaBb):中低产(Aabb或 aaBb) =1: 1。
24.(10分)同一湖泊中通常会生长大量的微囊藻和绿藻,绿藻具有丰富的营养价值,是浮游动物的重要饵料。湖泊水体富营养化时,微囊藻等蓝细菌大量增殖并产生难被降解的藻毒素,严重威胁水体安全和人类健康。请回答下列问题:
(1)湖泊的湖岸边到湖心处分布的生物种类和数量有差异,这体现了群落 的结构。群落中每种生物都占据着相对稳定的生态位,这是不同物种之间以及生物与无机环境之间 的结果。
(2)科研小组对某湖泊生态系统的能量流动进行定量分析,得出相关数据,如下表所示(X表示能量流动的去向之一,Y、Z为能量值,能量单位为J•cm-2•a-1,肉食性动物作为只占据一个营养级研究)。据表分析,X是指 的能量,能量从植食性动物到肉食性动物的传递效率是 (请保留一位小数)。
(3)研究者获得一株棕鞭毛虫(以浮游藻类为食的浮游动物)。为研究棕鞭毛虫对微囊藻的清除能力和降解藻毒素的效果,采集表层下40cm的富营养化湖水注入透光透析袋中,添加棕鞭毛虫后放置于原位,进行实验,结果如下图。
图注:
①棕鞭毛虫能清除微囊藻和降解藻毒素,这体现了生物多样性的 价值。为保护某湖泊的生物多样性而建立自然保护区,这属于 保护。
②本实验中,对照组的处理是 。
③实验结果表明,棕鞭毛虫对湖泊群落的影响是 。
【答案】
(1) 水平 协同进化
(2) 流向分解者的能量 13.7%
(3) 间接 就地 不添加综鞭毛虫,其他处理与实验组相同(2分)
促使了以蓝细菌为优势类群向以绿藻和其他藻类为主的群落的演替,改善了群落结构(2分)
【解析】
(1)在群落中,不同地点分布着不同生物,体现了群落的水平结构。协同进化是指不同物种之间、生物与无机环境之间在相互影响中不断进化和发展协同进化。群落中每种生物都占据着相对稳定的生态位,这是不同物种之间以及生物与无机环境之间协同进化的结果。
(3)用于生长发育和繁殖的能量可分为流入下一营养级、未被利用的能量,和流入分解者的能量,所以X表示流向分解者的能量。流入该生态系统的总能量值为生产者所固定的能量和输入的能量。肉食性动物同化的能量为6.8+0.5+7.2=14.5J⋅cm−2⋅a−1,其中有11来自外来有机物的输入,所以上一营养级输入的能量为3.5J⋅cm−2⋅a−1,所以Z为3.5,植食性动物同化的能量为9.5+1.5+11+3.5=25.5J⋅cm−2⋅a−1,其中有5来自外来有机物的输入,所以上一营养级输入的能量Y为20.5J⋅cm−2⋅a−1,生产者固定的能量为44+5.0+95+20.5=164.5J⋅cm−2⋅a−1,所以流入该生态系统的总能量值为164.5+5.0+11.0=180.5J⋅cm−2⋅a−1。植食性动物到肉食性动物的传递效率是3.5÷25.5×100%≈13.7%。样本
标记染色体数
标记DNA数
甲
20
40
乙
10
20
组别
营养物
含有下列荧光位点个数的细胞比例(%)
0
1
2
3
4
①
琥珀酸盐
24
56
19
0.08
<0.08
②
葡萄糖
3
43
41
9
3.6
③
葡萄糖+氨基酸
2
33
32
22
10
生物类型
呼吸作用
散失的能量
X
未利用
流向下一营养
级的能量
外来有机物
输入的能量
生产者
44.0
5.0
95.0
Y
0
植食性动物
9.5
1.5
11.0
Z
5.0
肉食性动物
6.8
0.5
7.2
0
11.0
2024年高考生物考前信息必刷卷05(安徽专用)(Word版附解析): 这是一份2024年高考生物考前信息必刷卷05(安徽专用)(Word版附解析),文件包含2024年高考生物考前信息必刷卷05安徽专用Word版含解析docx、2024年高考生物考前信息必刷卷05安徽专用考试版docx、2024年高考生物考前信息必刷卷05安徽专用参考答案docx等3份试卷配套教学资源,其中试卷共31页, 欢迎下载使用。
2024年高考生物考前信息必刷卷01(浙江专用)(Word版附解析): 这是一份2024年高考生物考前信息必刷卷01(浙江专用)(Word版附解析),文件包含2024年高考生物考前信息必刷卷01浙江专用Word版含解析docx、2024年高考生物考前信息必刷卷01浙江专用考试版docx、2024年高考生物考前信息必刷卷01浙江专用参考答案docx等3份试卷配套教学资源,其中试卷共41页, 欢迎下载使用。
2024年高考生物考前信息必刷卷02(安徽专用)(Word版附解析): 这是一份2024年高考生物考前信息必刷卷02(安徽专用)(Word版附解析),文件包含2024年高考生物考前信息必刷卷02安徽专用Word版含解析docx、2024年高考生物考前信息必刷卷02安徽专用考试版docx、2024年高考生物考前信息必刷卷02安徽专用参考答案docx等3份试卷配套教学资源,其中试卷共29页, 欢迎下载使用。

