北京市三年(2021-2023)中考化学模拟题分类汇编-01化学变化和物理变化
展开一、常见盐的用途
1.(2023-辽宁盘锦-中考真题)下列日常生活中的物质与其用途不对应的是
A.Na2CO3——配制生理盐水B.NaCl——用作调味品
C.CaCO3——用作补钙剂D.NaHCO3——焙制糕点
2.(2023-海南海口-模拟预测)小英的妈妈在洗碗筷时,经常在水中加入一种物质,很快就能将“油乎乎”的菜盘洗得干干净净。小英的妈妈在水中加入的物质可能是
A.汽油B.食用醋C.纯碱D.食盐水
3.(2023-海南海口-三模)海南八一总场利用当地的地方资源发展水泥工业。可以判断该山区含有丰富的物质是
A.纯碱B.石灰石C.贝壳D.花岗岩
4.(2023-海南海口-二模)下列物质中常用于保护食物,以免被微生物侵蚀的是
A.蒸馏水B.食盐C.淀粉D.硝酸钾
二、盐的组成及其分类
5.(2023-宁夏银川-模拟预测)分类是学习化学的一种重要方法。下列分类叙述不正确的是
A.金属材料:生铁、硬铝、青铜B.铵态氮肥:硫酸铵、尿素、硝酸铵
C.盐类:高锰酸钾、小苏打、纯碱D.溶液:盐酸、生理盐水、医用酒精
6.(2023-广东深圳-模拟预测)下列有关NH4C1的认识,错误的是
A.组成:NH4Cl中氮元素的化合价为-3价
B.性质:能与NaOH、AgNO3发生反应
C.用途:可用做氮肥,与草木灰(主要成分为K2CO3)混合使用可提高肥效
D.分类:NH4Cl属于盐
7.(2023-广东惠州-一模)NH4NO3是一种化学肥料,某NH4NO3溶液的pH=4,以下说法正确的是
A.NH4NO3溶液属于酸溶液
B.NH4NO3是一种复合肥料
C.NH4NO3不能与碱性物质混合使用
D.向NH4NO3溶液中滴加紫色石蕊溶液,溶液变蓝
三、碳酸氢钠、碳酸钠、碳酸钙
8.(2023-四川眉山-中考真题)下列有关纯碱的认识错误的是
A.组成:由碳、氧和钠三种元素组成
B.性质:能与BaCl2、NaCl等盐溶液反应
C.用途:用于玻璃、造纸、纺织等的生产
D.生产:侯氏制碱法
9.(2023-江苏无锡-中考真题)某固体粉末可能由氢氧化钠、氢氧化钙、碳酸钠和碳酸钙中的一种或几种组成,进行如下实验:①取少量固体加入足量的水,搅拌,有白色沉淀;②过滤,向滤液中加入盐酸,有气泡产生。下列对固体粉末成分的判断中正确的是
A.一定有碳酸钙B.一定有氢氧化钠C.一定有碳酸钠D.一定有氢氧化钙
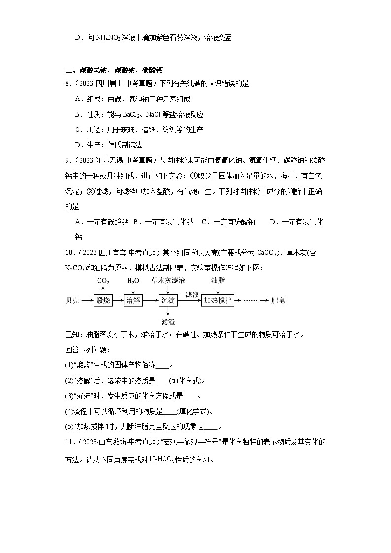
10.(2023-四川宜宾-中考真题)某小组同学以贝壳(主要成分为CaCO3)、草木灰(含K2CO3)和油脂为原料,模拟古法制肥皂,实验室操作流程如下图:
已知:油脂密度小于水,难溶于水;在碱性、加热条件下生成的物质可溶于水。
回答下列问题:
(1)“煅烧”生成的固体产物俗称 。
(2)“溶解”后,溶液中的溶质是 (填化学式)。
(3)“沉淀”时,发生反应的化学方程式是 。
(4)流程中可以循环利用的物质是 (填化学式)。
(5)“加热搅拌”时,判断油脂完全反应的现象是 。
11.(2023-山东潍坊-中考真题)“宏观—微观—符号”是化学独特的表示物质及其变化的方法。请从不同角度完成对性质的学习。
(1)的水溶液,在物质的分类中属于 (填“碱”“盐”或“氧化物”)。医疗上用于治疗胃酸过多症,请根据图1分析该反应的微观实质 。
(2)图2是向溶液滴加溶液的微观示意图,请分析并推测:向溶液中滴加溶液,观察到的实验现象为 。
(3)灭火器是航母上的必备用品。泡沫灭火器的原料之一是,其反应原理为,X的化学式为 ,从微观角度分析,反应后溶液中减少的离子是 (用符号表示)。
(4)受热易分解产生和两种常见氧化物,化学方程式为 。
【结论】既能与酸反应,也能与碱反应,还能与部分盐反应,且受热不稳定。
【应用】
(5)溶液中存在和,下列物质不能与其发生反应的是______(填字母序号)。
A.石灰水B.食醋C.纯碱D.食盐
四、盐类参与的反应
12.(2023-江苏南通-中考真题)学习小组通过下列实验探究溶液的性质。
实验Ⅰ:把一根砂纸打磨过的Al丝浸入溶液中,一段时间后观察到Al丝表面出现红色物质。
实验Ⅱ:向溶液中滴加少量NaOH溶液,出现沉淀。
下列说法正确的是
A.实验Ⅰ中溶液颜色不变B.实验Ⅰ说明Al的活动性比Cu的强
C.实验Ⅱ中只发生物理变化D.实验Ⅱ中沉淀为CuO
13.(2023-内蒙古包头-中考真题)波尔多液是农业上常用的一种杀菌剂,由硫酸铜、生石灰和水配制而成,因1885年首先用于法国波尔多城而得名。下列关于配制波尔多液的叙述错误的是
A.选用铁制容器配制波尔多液B.配制波尔多液时有热量放出
C.配制波尔多液时有蓝色沉淀产生D.波尔多液的主要成分是氢氧化铜和硫酸钙
14.(2023-湖北宜昌-中考真题)氯化钠是重要的调味品。
探究一:古人智慧
(1)《水经注》中描述,“入汤口四十三里,有石,煮以为盐,石大者如升,小者如拳,煮之,水竭盐成。”这样得到食盐的方法在化学上称为 。
(2)我国四川省自贡市劳动人民在公元1873年便开始尝试取井水煮卤,获得的氯化钠中仍然含有氯化镁等杂质,古人采用“淋盐沥水”(用饱和氯化钠溶液洗涤粗盐)的方法来除去氯化镁,是因为 。
探究二:现代方法
智慧小组的同学想利用所学化学知识得到氯化钠晶体。他们查阅资料知道,通过晾晒海水或煮盐井水、盐湖水等可得到粗盐。粗盐中含有多种可溶性杂质(如氯化镁、氯化钙、硫酸钠等)和不溶性杂质(泥沙等)。
除去不溶性杂质
(3)取少量粗盐,加足量水溶解,可通过 方法除去其中不溶性杂质。
除去可溶性杂质
(4)选择试剂:小民同学选择硝酸钡溶液除硫酸钠,反应的化学方程式是 。
经小组讨论,认为他选的试剂不正确。
方法小结:除杂所选试剂需满足以下条件:只与杂质反应; 。
最终,选择的试剂是氢氧化钠溶液、碳酸钠溶液、氯化钡溶液。
(5)实验探究:
滴加甲、乙、丙三种试剂的正确顺序最多有 种,请写出其中一种 (写溶质的化学式,下同)。加入氢氧化钠溶液后,发生反应的化学方程式是 。固体D的成分有 。
(6)反思评价:液体E中加入稀盐酸,发生反应的化学方程式是 (写一个)。小郑同学认为上述实验可以将甲、乙、丙三种溶液改成两种 (按加入的先后顺序填写)。
15.(2023-安徽芜湖-模拟预测)纯碱是一种重要的化工原料,某化学兴趣小组对纯碱的制备及性质开展项目式学习。
任务一:了解纯碱的制备——“侯氏制碱法”
向饱和氯化钠溶液通入两种气体,生成碳酸氢钠和氯化铵(),再加热碳酸氢钠即可制得纯碱。
(1)纯碱属于 (填“酸”、“碱”或“盐”)。
(2)饱和氯化钠溶液吸收的两种气体是______(填字母序号)。
A.B.C.
任务二:探究纯碱的性质——溶液呈碱性
【查阅资料】①在水中全部解离出来和。
②溶液呈中性,、对溶液的酸碱性没有影响。
【提出猜想】
(3)猜想一:单独起作用,产生较多的,使溶液呈碱性。
猜想二:与作用,产生较多的,使溶液呈碱性。
猜想三: 。
【实验探究】
(4)
【解释与结论】
(5)同学们和老师交流,得知和作用,产生较多的和另一种阴离子,写出其离子符号: 。
五、化肥的作用
16.(2023-内蒙古兴安盟-中考真题)绿萝因缺乏氮元素导致叶片发黄,改善叶片发黄可施用的化肥是
A.KClB.C.D.
17.(2023·山东潍坊·中考真题)化肥对农作物的生长有重要影响。下列肥料能防止农作物倒伏的是
A.B.C.D.
18.(2023-黑龙江-中考真题)小强发现自家农田中的水稻叶子发黄且茎杆细弱,小强建议父亲施用含钾的复合肥料。下列肥料符合要求的是
A.(NH4)2SO4B.KNO3C.(NH4)2HPO4D.K2CO3
19.(2023-辽宁盘锦-一模)小明发现自家农田里的作物叶色发黄,并且茎秆软弱容易倒伏,他应该施用下列化肥中的
A.KNO3B.CO(NH2)2C.KClD.Ca(H2PO4)2
六、选择题
20.(2023-四川成都-二模)合理使用食品添加剂可成就美食,维护健康。下列食品添加剂与其作用不相符的是
A.蔗糖——甜味剂B.食盐——调味剂
C.小苏打——烘焙糕点D.亚硝酸钠——腌制蔬菜
21.(2023-山东济宁-中考真题)甲、乙两厂分布如图所示,箭头代表水流方向。两厂排放的废水中含有K+,Cu2+、Ag+、、OH-、Cl-六种离子,两厂分别含有其中不同的三种离子。如果在a处取水样进行检测,废水的pH大于7;两厂发水按适当比例混合,可将废水中的某些离子转化成沉淀,这样处理后c处的废水就可以达到排放标准。下列有关说法错误的是
A.a处废水中含有K+、OH-、Cl-
B.b处废水中一定含有Cu2+,可能含有Cl-、
C.b处废水显蓝色
D.c处废水中溶解的溶质可用作肥料
22.(2023·江苏常州·中考真题)在给定条件下,下列物质间的转化不能实现的是
A.Cu(NO3)2AgNO3
B.CaCO3CaCl2
C.Ca(OH)2Cu(OH)2
D.Fe2O3Fe
23.(2021·北京朝阳·一模)下列变化属于化学变化的是
A.食物腐败B.西瓜榨汁C.瓷碗破碎D.湿衣晾干
24.(2021·北京东城·二模)下列中国传统手工制墨的步骤中,发生了化学变化的是
A.AB.BC.CD.D
25.(2021·北京门头沟·一模)中华民族为人类文明进步做出了巨大贡献。下列古代发明及应用中,不涉及化学变化的是
A.陶瓷烧制B.玉石雕印C.粮食酿酒D.火药爆炸
26.(2022·北京门头沟·一模)下列变化中,属于化学变化的是
A.玻璃破碎B.酒精燃烧C.冰块融化D.铁丝弯曲
27.(2022·北京丰台·一模)下列属于化学变化的是
A.干冰升华B.水蒸发C.食物变质D.蜡烛熔化
28.(2022·北京顺义·模拟预测)下列生产过程中,只发生物理变化的是
A.酿酒B.炼铁
C.伐薪D.烧炭
29.(2022·北京大兴·一模)下列变化中,属于物理变化的是
A.火药爆炸B.瓷碗破碎C.食物腐败D.铁锅生锈
30.(2022·北京房山·二模)下列属于物理变化的是
A.蜡烛燃烧B.盐酸挥发C.食物腐烂D.粮食酿酒
31.(2022·北京石景山·二模)下列变化属于化学变化的是
A.矿石粉碎B.石蜡熔化C.酒精挥发D.食物腐败
32.(2023·北京东城·模拟预测)金刚石、石墨、木炭和C60都是由碳元素组成的物质,下列有关叙述正确的是
A.都是无色固体B.在氧气中充分燃烧时都生成二氧化碳
C.在氧气中充分燃烧的产物都不同D.C60转化金刚石和石墨都是物理变化
33.(2023·北京东城·模拟预测)下列选项内容不是化学变化的是
A.水滴石穿B.酒精消毒
C.鸡蛋煮熟D.用活性炭吸附改变水质
34.(2023·北京西城·一模)下列食品的生产过程中,没有发生化学变化的是
A.高粱酿酒B.大米酿醋C.海水晒盐D.黄豆酿酱油
35.(2023·北京东城·模拟预测)下列变化中一定发生了化学变化的是
A.酒精消毒B.汽油挥发C.用木炭去除冰箱中异味D.海水晒盐
36.(2023·北京海淀·二模) 水是生活中常见的物质,水蒸发为水蒸气时,从微观角度看,发生变化的是
A.分子种类B.分子间隔C.分子大小D.原子种类
37.(2023·北京西城·一模)下列铜制品主要利用其化学性质的是
A.导线B.
C.耐酸阀门D.乐器
38.(2023·北京东城·模拟预测)下列生活常见的变化中,均属于物理变化的一组是
A.蜡烛燃烧 滴水成冰B.石蜡融化 水分蒸发
C.蛋白质变性 水滴石穿D.烟花燃放 汽油挥发
39.(2023·北京东城·模拟预测)下列日常生活中所见中不含化学变化的是
A.消毒酒精敞口放置溶质质量分数变少B.自制叶脉书签
C.烟花燃放D.烧制瓷器
40.(2023·北京海淀·三模)下列属于化学变化的是
A.酒精挥发B.冰雪融化C.钢铁生锈D.矿石粉碎
41.(2023·北京西城·二模)下列消夏活动中,主要发生化学变化的是
A.榨果汁B.放焰火C.堆沙堡D.玩冲浪
42.(2023·北京东城·一模)用下图装置进行实验(夹持仪器略去)。加热一段时间后,白磷燃烧,石蜡熔化,且加热部位的铜片变黑。下列说法不正确的是
A.白磷燃烧会产生大量白烟
B.铜片变黑发生的是物理变化
C.石蜡熔化说明铜片具有导热性
D.对比白磷在加热前、后的现象,说明白磷燃烧需要温度达到着火点
实验操作
实验现象
实验结论
Ⅰ.试管中加入一定量的蒸馏水,滴入2滴酚酞溶液
溶液无明显变化
猜想一不成立
Ⅱ.向试管中加入一定量的 溶液,滴入2滴酚酞溶液
溶液无明显变化
猜想二不成立
Ⅲ.①向试管中加入一定量的溶液,滴入2滴酚酞溶液
②往①所得溶液中逐滴加入溶液至过量
①溶液由无色变红色
②
猜想三成立
A.炼烟
B.锤墨
C.成型
D.描金
原料不完全燃烧得到黑色烟尘
将墨饼捶打均匀
将墨放入墨模压制
在刻好的图案上描色
参考答案:
1.A
【详解】A、生理盐水是0.9%的氯化钠溶液,碳酸钠不能用于配制生理盐水,故选项A说法错误;
B、氯化钠可用作调味品,故选项B说法正确;
C、碳酸钙可用作补钙剂,故选项C说法正确;
D、碳酸氢钠本身受热易分解,同时由于是碳酸氢盐,遇到酸能反应生成二氧化碳气体,可用作焙制糕点,故选项D说法正确;
故选:A。
2.C
【详解】A、汽油能溶解油污,则能除去油污,但汽油不适宜做洗涤剂,该选项不符合题意;
B、食用醋不能除去油污,不符合题意;
C、纯碱为碳酸钠的俗称,碳酸钠溶液显碱性,能与油污反应,则能除去油污,该选项符合题意;
D、食盐水不能除去油污,不符合题意。
故选C。
3.B
【详解】A、生产水泥时用到的原料为石灰石、黏土,非纯碱,故错误;
B、生产水泥时用到的原料为石灰石、黏土,故正确;
C、生产水泥时用到的原料为石灰石、黏土,非贝壳,故错误;
D、生产水泥时用到的原料为石灰石、黏土,非花岗岩,故错误。
故选B。
4.B
【详解】A.蒸馏水对食物没有保护作用,选项错误;
B.食盐用于腌制蔬菜、鱼、肉、蛋等,既可以改变食物的风味,又能延长食品的保存时间,选项正确;
C.淀粉在食物中担当着能量供应、消化系统健康等作用,淀粉对食物没有保护作用,选项错误;
D.硝酸钾可以抑制细菌、霉菌的生长,延长食物的保质期,也可以用作加工食物中的着色剂,但对食品没有保护作用,选项错误;
故选B。
5.B
【详解】A、生铁是一种铁合金,硬铝是一种铝合金,青铜是一种铜合金,均属于金属材料,分类叙述正确,不符合题意;
B、铵态氮肥是含有铵根离子的氮肥,硫酸铵、硝酸铵中都含有铵根离子,属于铵态氮肥,尿素中不含有铵根离子,不属于铵态氮肥,分类叙述错误,符合题意;;
C、高锰酸钾是由钾离子与高锰酸根离子构成,小苏打是钠离子和碳酸氢根离子构成,纯碱钠离子和碳酸根离子构成,都是由金属离子和酸根离子构成,都属于盐,分类叙述正确,不符合题意;
D、盐酸(含有氯化氢和水)、生理盐水(含有氯化钠和水)、医用酒精(含有酒精和水)都是均一、稳定的混合物,均属于溶液,分类叙述正确,不符合题意。
故选B。
6.C
【详解】A、氯化铵中氢元素显+1价,氯元素显-1价,设氮元素的化合价是x,根据化合物中,正、负化合价的代数和为零,可得:x+(+1)×4+(-1)=0,x=-3,说法正确,不符合题意;
B、氯化铵能与氢氧化钠反应生成氯化钠、氨气和水,氯化铵能与硝酸银反应生成氯化银沉淀和硝酸铵,说法正确,不符合题意;
C、氯化铵中含有氮元素,可用作氮肥,属于铵态氮肥,草木灰的主要成分是碳酸钾,碳酸钾显碱性,能与氯化铵反应生成氨气,会降低肥效,故二者不能混合使用,说法错误,符合题意;
D、氯化铵是由铵根离子和氯离子构成的化合物,属于盐,说法正确,不符合题意。
故选C。
7.C
【详解】A、某NH4NO3溶液的pH=4,小于7,显酸性,NH4NO3是由铵根离子与硝酸根离子构成,属于盐,不属于酸,NH4NO3溶液不属于酸溶液,属于盐溶液,错误;
B、NH4NO3中含有氮元素,属于氮肥,错误;
C、硝酸铵属于铵态氮肥,与碱性物质混合后能放出氨气,降低肥效,NH4NO3不能与熟石灰混合使用,正确;
D、NH4NO3溶液的pH=4,显酸性,石蕊遇酸性溶液变红色,错误。
故选C。
8.B
【详解】A、纯碱是碳酸钠的俗称,所以纯碱由碳、氧和钠三种元素组成,说法正确;
B、碳酸钠可以和氯化钡反应生成碳酸钡沉淀,但是碳酸钠无法和氯化钠生成气体或沉淀或水,所以碳酸钠无法和氯化钠发生反应,说法错误;
C、碳酸钠可以用于玻璃、造纸、纺织等的生产,说法正确;
D、碳酸钠的生产,可以使用侯氏制碱法,说法正确。
故选B。
9.C
【详解】由于氢氧化钙与碳酸钠反应会生成碳酸钙沉淀,则根据实验①取少量固体加入足量的水,搅拌,有白色沉淀,该白色沉淀可能是固体粉末中原有的碳酸钙,也可能是固体粉末中氢氧化钙与碳酸钠反应生成的碳酸钙,也可能两者皆有;又由于碳酸钠能与盐酸反应生成二氧化碳气体,则根据实验②过滤,向滤液中加入盐酸,有气泡产生,说明固体粉末中一定有碳酸钠,故选C。
10.(1)生石灰
(2)Ca(OH)2
(3)
(4)CaCO3
(5)溶液中没有分层现象
【详解】(1)贝壳的主要成分为碳酸钙,碳酸钙高温分解生成氧化钙和二氧化碳,所以“煅烧”生成的固体产物为氧化钙,俗称生石灰;
(2)氧化钙溶于水,与水反应生成氢氧化钙,所以“溶解”后,溶液中的溶质是氢氧化钙,化学式为Ca(OH)2;
(3)向氢氧化钙溶液中加入草木灰(含碳酸钾),碳酸钾与氢氧化钙反应生成碳酸钙沉淀和氢氧化钾,该反应的化学方程式为:;
(4)由流程图可知,碳沉淀过程中得到的滤渣为碳酸钙,碳酸钙又是煅烧过程中的反应物,碳酸钙既是反应物又是生成物,在流程中可循环利用,化学式为CaCO3;
(5)油脂密度小于水,难溶于水;在碱性、加热条件下生成的物质可溶于水,所以“加热搅拌”时,判断油脂完全反应的现象是溶液完全互溶,溶液中没有分层现象。
11.(1) 盐 氢离子与碳酸氢根离子结合成二氧化碳分子和水分子
(2)产生白色沉淀
(3) 、
(4)
(5)D
【详解】(1)NaHCO3是由金属阳离子与酸根阴离子构成的化合物,属于盐;
医疗上用于治疗胃酸过多症,即碳酸氢钠与胃酸的主要成分盐酸反应生成氯化钠、二氧化碳和水,根据图1可知,该反应的微观实质是氢离子与碳酸氢根离子结合成二氧化碳分子和水分子;
(2)图2是向NaHCO3溶液滴加NaOH溶液的微观示意图,由图示可知,氢氧根离子能与碳酸氢根离子结合成碳酸根离子和水分子,则向NaHCO3溶液中滴加Ca(OH)2溶液,氢氧根离子能与碳酸氢根离子结合成碳酸根离子和水分子,碳酸根离子又能与钙离子结合成碳酸钙沉淀,因此观察到的实验现象为产生白色沉淀;
(3)根据质量守恒定律,反应前后原子种类和数目不变,由方程式可知,反应前有:2个铝原子、3个硫原子、6个钠原子、6个氢原子、6个碳原子、30个氧原子;反应后有:3个硫原子、6个钠原子、6个碳原子、24个氧原子,因此2X中含有2个铝原子、6个氢原子和6个氧原子,X中含有1个铝原子、3个氢原子和3个氧原子,则X的化学式为Al(OH)3;
从微观角度分析,反应后溶液中减少的离子是铝离子、碳酸氢根离子,离子符号分别为Al3+、;
(4)碳酸氢钠受热易分解产生 Na2CO3 和两种常见氧化物(水和二氧化碳),该反应的化学方程式为:;
(5)A、石灰水中的氢氧根离子能与碳酸氢根离子结合成碳酸根离子和水分子,碳酸根离子又能与钙离子结合成碳酸钙沉淀,因此能发生复分解反应,不合题意;
B、食醋中的氢离子能与碳酸氢根离子结合成二氧化碳分子和水分子,因此能发生复分解反应,不合题意;
C、纯碱中的碳酸根离子能与钙离子结合成碳酸钙沉淀,因此能发生复分解反应,不合题意;
D、食盐中的钠离子和氯离子与碳酸氢钙中的钙离子和碳酸氢根离子不能结合成水或气体或沉淀,因此不能发生复分解反应,符合题意;
故选:D。
12.B
【详解】A、把一根砂纸打磨过的Al丝浸入CuSO4溶液中,一段时间后观察到Al丝表面出现红色物质,铝和硫酸铜反应生成硫酸铝和铜,溶液颜色由蓝色逐渐变为无色,错误;
B、把一根砂纸打磨过的Al丝浸入CuSO4溶液中,一段时间后观察到Al丝表面出现红色物质,说明Al能置换出Cu,Al的活动性比Cu的强,正确;
C、实验Ⅱ中氢氧化钠和硫酸铜反应生成氢氧化铜沉淀和硫酸钠,有新物质生成,发生了化学变化,错误;
D、实验Ⅱ中氢氧化钠和硫酸铜反应生成氢氧化铜沉淀和硫酸钠,实验Ⅱ中沉淀为氢氧化铜,错误。
故选B。
13.A
【详解】A、由于波尔多液中含有硫酸铜,铁会与硫酸铜反应生成硫酸亚铁和铜,所以不能选用铁制容器配制波尔多液,故A说法错误;
B、波尔多液是由硫酸铜、生石灰和水配制而成,生石灰与水反应会放出热量,所以配制波尔多液时有热量放出,故B说法正确;
C、波尔多液是由硫酸铜、生石灰和水配制而成,生石灰与水反应生成氢氧化钙,氢氧化钙和硫酸铜反应生成蓝色氢氧化铜沉淀和硫酸钙,故C说法正确;
D、波尔多液是由硫酸铜、生石灰和水配制而成,生石灰与水反应生成氢氧化钙,氢氧化钙和硫酸铜反应生成蓝色氢氧化铜沉淀和硫酸钙,所以波尔多液的主要成分是氢氧化铜和硫酸钙,故D说法正确;
故选A。
14.(1)蒸发/蒸发结晶
(2)饱和氯化钠溶液不能继续溶解氯化钠,但是还能继续溶解氯化镁
(3)过滤
(4) 不能形成新的杂质
(5) 三/3 NaOH、BaCl2、Na2CO3或BaCl2、NaOH、Na2CO3或BaCl2、Na2CO3、NaOH
Mg(OH)2、BaSO4、BaCO3、CaCO3
(6) 、
Ba(OH)2、Na2CO3
【详解】(1)根据“入汤口四十三里,有石,煮以为盐,石大者如升,小者如拳,煮之,水竭盐成。”可知,该方法是通过蒸发水分得到食盐,是蒸发结晶;
(2)古人采用“淋盐沥水”(用饱和氯化钠溶液洗涤粗盐)的方法来除去氯化镁,是因为饱和氯化钠溶液不能继续溶解氯化钠,但是还能溶解氯化镁;
(3)取少量粗盐,加足量水溶解,氯化钠及可溶性杂质溶于水,泥沙难溶于水,过滤可实现固液分离,故可通过过滤方法除去其中不溶性杂质;
(4)硝酸钡和硫酸钠反应生成硫酸钡和硝酸钠,该反应的化学方程式为:;
除杂所选试剂需满足以下条件:只与杂质反应;且不能形成新的杂质,该反应形成了新的杂质硝酸钠,故选择的试剂不正确;
(5)粗盐中含氯化镁、氯化钙、硫酸钠杂质,可加入过量的氢氧化钠溶液,氢氧化钠和氯化镁反应生成氢氧化镁和氯化钠,除去氯化镁,加入过量的氯化钡溶液,氯化钡和硫酸钠反应生成硫酸钡和氯化钠,除去硫酸钠,加入过量的碳酸钠溶液,碳酸钠和氯化钙反应生成碳酸钙和氯化钠,氯化钡和碳酸钠反应生成碳酸钡和氯化钠,可除去氯化钙和过量的氯化钡,故加入碳酸钠溶液,应在加入氯化钡溶液之后,这样过量的氯化钡才能除去,故滴加甲、乙、丙三种试剂的正确顺序可以是:NaOH、BaCl2、Na2CO3;BaCl2、NaOH、Na2CO3;BaCl2、Na2CO3、NaOH三种情况;故填:三;NaOH、BaCl2、Na2CO3或BaCl2、NaOH、Na2CO3或BaCl2、Na2CO3、NaOH;
加入氢氧化钠溶液后,发生反应为氯化镁和氢氧化钠反应生成氢氧化镁和氯化钠,该反应的化学方程式为:;
由以上分析可知,固体D的成分有Mg(OH)2、BaSO4、BaCO3、CaCO3;
(6)液体E中含氢氧化钠和过量的碳酸钠杂质,加入稀盐酸,氢氧化钠和稀盐酸反应生成氯化钠和水,该反应的化学方程式为:;碳酸钠和稀盐酸反应生成氯化钠、二氧化碳和水,该反应的化学方程式为:;
上述实验可以将甲、乙、丙三种溶液改成两种,可改为氢氧化钡和碳酸钠,先加入过量的氢氧化钡溶液,氢氧化钡和氯化镁反应生成氢氧化镁和氯化钠,硫酸钠和氢氧化钡反应生成硫酸钡和氢氧化钠,可除去氯化镁和硫酸钠,然后加入过量的碳酸钠溶液,碳酸钠和氯化钡反应生成碳酸钡和氯化钠,碳酸钠和氯化钙反应生成碳酸钙和氯化钠,氢氧化钡和碳酸钠反应生成碳酸钡和氢氧化钠,氢氧化钠和碳酸钠可加入稀盐酸除去,故填:Ba(OH)2、Na2CO3。
15.(1)盐
(2)AC
(3)与作用,产生较多的,使溶液呈碱性
(4) 氯化钠/ 产生白色沉淀,且红色逐渐褪去
(5)
【详解】(1)盐是由金属离子和酸根离子构成的,纯碱是碳酸钠的俗称,是由金属离子和酸根离子构成的,故属于盐。
(2)向饱和氯化钠溶液通入两种气体,生成碳酸氢钠和氯化铵(NH4Cl),根据质量守恒定律,化学变化前后元素种类不变,反应物氯化钠溶液中只有钠、氯、氢、氧元素,生成物中多出了氮元素和碳元素,所以饱和氯化钠溶液吸收的两种气体中含有氮元素和碳元素。
A、NH3中含有氮元素,符合题意;
B、SO2中既没有氮元素也没有碳元素,不符合题意;
C、CO2中含有碳元素,符合题意。
综上所述:选择AC。
(3)由于Na2CO3在水中全部解离出来Na+和。结合猜想一、猜想二,可得猜想三:与H2O作用,产生较多的OH−,使溶液呈碱性。
(4)由于猜想二不成立,Cl−对溶液的酸碱性没有影响,氯化钠中含有钠离子,所以向试管中加入一定量的氯化钠溶液。
由于猜想三成立,CaCl2溶液呈中性,Ca2+、Cl−对溶液的酸碱性没有影响。所以往①所得溶液中逐滴加入CaCl2溶液至过量,产生的现象是:产生白色沉淀,且红色逐渐褪去。
(5)根据质量守恒定律,化学变化前后元素种类不变,和H2O作用,产生较多的OH−和另一种阴离子。
16.D
【详解】绿萝因缺乏氮元素导致叶片发黄,故改善叶片发黄可施用氮肥来补充氮元素,含有氮元素的化肥为氮肥,硝酸铵中含有氮元素,故改善叶片发黄可施用的化肥是硝酸铵。
故选:D。
17.A
【分析】钾肥能使农作物的茎秆粗壮,增强抗倒伏、抗病虫害能力,应施用钾肥。
【详解】A、K2CO3中只含有氮、磷、钾这三种营养元素中的钾元素,属于钾肥,该选项符合题意;
B、 CO(NH2)2中只含有氮、磷、钾这三种营养元素中的氮元素,属于氮肥,该选项不符合题意;
C、NH4Cl中只含有氮、磷、钾这三种营养元素中的氮元素,属于氮肥,该选项不符合题意;
D、Ca(H2PO4)2中只含有氮、磷、钾这三种营养元素中的磷元素,属于磷肥,该选项不符合题意。
故选A。
18.B
【分析】水稻叶子发黄,说明缺乏氮元素,茎秆细弱,说明缺乏钾元素,需要施用含钾元素与氮元素的复合肥料。
【详解】A、(NH4)2SO4中含有N、P、K中的氮元素,属于氮肥,不符合题意;
B、KNO3中含有N、P、K中的氮元素和钾元素,属于含钾的复合肥料,符合题意;
C、(NH4)2HPO4中含有N、P、K中的氮元素和磷元素,属于含氮、磷的复合肥料,不符合题意;
D、K2CO3中含有N、P、K中的钾元素,属于钾肥,不符合题意;
故选B。
19.A
【分析】氮肥有促进植物茎、叶生长茂盛、叶色浓绿,提高植物蛋白质含量的作用,钾肥能促进植物生长,增强抗病虫害和抗倒伏能力等功能,故农田里的作物叶色发黄,并且茎秆软弱容易倒伏,应施用含K、N元素的复合肥。
【详解】A、硝酸钾含K、N两种营养元素,属于复合肥,符合题意;
B、尿素含氮一种营养元素,属于氮肥,不符合题意;
C、氯化钾含钾一种营养元素,属于钾肥,不符合题意;
D、磷酸二氢钙含磷一种营养元素,属于磷肥,不符合题意。
故选A。
20.D
【详解】A、蔗糖是一种常见糖类物质,可用作甜味剂,说法正确;
B、食盐无毒,有咸味,是一种常用的调味剂,说法正确;
C、小苏打碳酸氢钠受热时会分解产生二氧化碳气体,常用于烘焙糕点,说法正确;
D、亚硝酸钠有毒,不能用来腌制蔬菜,说法错误;
故选:D。
21.B
【分析】甲、乙两工厂排出的废水,分别含有三种不同的离子,共有K+、Ag+、Cu2+、OH-、、Cl-六种离子,若将两厂的污水按一定比例混合,可将废水中的某些离子转化成沉淀。已知甲厂废水明显呈碱性,则甲厂废水中含有OH-,Ag+、Cu2+与OH-不能共存,则银离子、铜离子在乙厂;Ag+与Cl-不能共存,则氯离子在甲厂;则甲厂:含有OH-、Cl-、K+,乙厂:含有Ag+、Cu2+、。
【详解】 A、根据分析,a处即甲厂,废水中含有K+、OH-、Cl-,正确;
B、根据分析,b处废水中一定含有Cu2+、硝酸根离子、银离子,错误;
C、根据分析,b处废水含有铜离子,溶液显蓝色,正确;
D、根据分析,将两厂的污水按一定比例混合,氢氧根离子和铜离子产生氢氧化铜沉淀,氯离子和银离子结合产生氯化银沉淀,则溶液中只有硝酸钾,硝酸钾含有钾、氮元素,能作复合肥,正确;
故选B。
22.A
【详解】A、铜的活动性比银强,因此银不能与硝酸铜反应生成硝酸银,故选项转化不能实现;
B、碳酸钙与盐酸反应生成氯化钙、水和二氧化碳,故选项转化能实现;
C、氢氧化钙与硫酸铜反应生成硫酸钙和氢氧化铜沉淀,故选项转化能实现;
D、一氧化碳与氧化铁在高温条件下生成铁和二氧化碳,故选项转化能实现。
故选A。
23.A
【详解】A、食物腐败,发生缓慢氧化有新物质生成,属于化学变化,符合题意;
B、西瓜榨汁,只是形状发生了改变,无新物质生成,属于物理变化,不符合题意;
C、瓷碗破碎,只是形状发生了改变,无新物质生成,属于物理变化,不符合题意;
D、湿衣晾干,只是水的状态发生了改变,无新物质生成,属于物理变化,不符合题意。
故选A。
24.A
【详解】A.原料不完全燃烧得到黑色烟尘,生成了新物质,化学变化;
B.将墨饼捶打均匀只是物质形状的变化,没有生成新物质,物理变化;
C.成型只是物质形状的变化,物理变化;
D.在刻好的图案上描色,只是物质形状的变化,物理变化。
故选A。
25.B
【详解】A、陶瓷烧制过程中,发生了燃烧,有新物质生成,属于化学变化,不符合题意;
B、玉石雕印,只是形状发生了改变,无新物质生成,属于物理变化,符合题意;
C、粮食酿酒有酒精等新物质生成,属于化学变化,不符合题意;
D、火药爆炸有二氧化硫等新物质生成,属于化学变化,不符合题意。
故选B。
26.B
【详解】A、玻璃破碎,是形状发生了改变,没有新物质生成,属于物理变化;
B、酒精燃烧生成二氧化碳和水,有新物质生成,属于化学变化;
C、冰块融化,是物质的状态发生了改变,没有新物质生成,属于物理变化;
D、铁丝弯曲,是形变,没有新物质生成,属于物理变化;
故选B。
27.C
【分析】没有新物质生成的变化是物理变化;有新物质生成的变化是化学变化,据此分析。
【详解】A、干冰升华,是物质的状态改变,没有新物质生成,属于物理变化,不符合题意;
B、水蒸发,是物质的状态改变,没有新物质生成,属于物理变化,不符合题意;
C、食物变质,有新物质生成,属于化学变化,符合题意;
D、蜡烛熔化,是物质的状态改变,没有新物质生成,属于物理变化,不符合题意;
答案为:C。
28.C
【详解】A、酿酒是粮食中的糖类转化为酒精的过程,有新物质生成,属于化学变化,选项错误;
B、炼铁是含铁化合物转化为铁单质的过程,有新物质生成,属于化学变化,选项错误;
C、伐薪时只是木材的形状发生了变化,没有生成新物质,属于物理变化,选项正确;
D、烧炭时有二氧化碳等新物质生成,属于化学变化,选项错误,故选C。
29.B
【分析】本题主要考查物理变化和化学变化;
【详解】A、火药爆炸过程中燃烧,有新物质生成,属于化学变化,故A错误;
B、瓷碗破碎没有新物质生成,属于物理变化,故B正确;
C、食物腐败有新物质生成,属于化学变化,故C错误;
D、铁锅和空气中的氧气、水接触生成铁锈,有新物质生成,属于化学变化,故D错误;
故选B;
【点睛】物理变化是指没有新物质生成的变化。
30.B
【详解】A、蜡烛燃烧,有二氧化碳等新物质生成,属于化学变化;
B、盐酸挥发,只是状态的改变,无新物质生成,属于物理变化;
C、食物腐烂,有微生物等新物质生成,属于化学变化;
D、粮食酿酒,有酒精等新物质生成,属于化学变化。
故选B。
31.D
【详解】A.矿石粉碎,只是物质形状改变,没有新物质生成,属于物理变化。
B.石蜡熔化,只是物质形状改变,没有新物质生成,属于物理变化。
C.酒精挥发,只是物质形状改变,没有新物质生成,属于物理变化。
D.食物腐败,有新物质生成,属于化学变化。
故选:D。
32.B
【详解】A、金刚石为无色固体,但石墨为深灰色,木炭为黑色,该选项叙述不正确;
B、金刚石、石墨、木炭和C60都是碳单质,在氧气中充分燃烧时都生成二氧化碳,该选项叙述正确;
C、它们充分燃烧的产物相同,该选项叙述不正确;
D、C60转化金刚石和石墨的过成中有新物质生成,属于化学变化,该选项叙述不正确。
故选B。
33.D
【详解】A、水滴石穿的原因是由于空气中含有的二氧化碳与水的共同作用。二氧化碳溶于水而生成碳酸,所以水滴实际上是具有弱酸性的碳酸溶液。当水滴落在石灰石、大理石这一类石块上时,碳酸就会与石块中的主要成分碳酸钙发生化学反应,生成能溶于水的碳酸氢钙,使石块局部缓慢溶解并流失。溶洞现象就是水滴石穿的一个典型例子,故A错;
B、用酒精消毒,包含着酒精与病菌中的蛋白质反应,使其失去生理活性,属于化学变化,故B错;
C、鸡蛋煮熟,包含着蛋白质受热变性的化学反应,属于化学变化,故C错;
D、用活性炭吸附改变水质,没有生成新物质,属于物理变化,故选项正确;
故选:D。
34.C
【详解】A、高粱酿酒的过程中有新物质酒精生成,属于化学变化,该选项不符合题意;
B、大米酿醋的过程中有新物质醋生成,属于化学变化,该选项不符合题意;
C、海水晒盐中过程中没有新物质生成,只是水的状态发生改变,属于物理变化,该选项符合题意;
D、黄豆酿酱油的过程中有新物质生成,属于化学变化,该选项不符合题意。
故选C。
35.A
【详解】A、酒精消毒,发生了蛋白质变性,一定有新物质生成,属于化学变化;
B、汽油挥发,只是状态的改变,无新物质生成,属于物理变化;
C、用木炭去除冰箱中异味,只是将杂质吸附在木炭表面,无新物质生成,属于物理变化;
D、海水晒盐,只是水的状态的改变,无新物质生成,属于物理变化。
故选A。
36.B
【详解】水蒸发为水蒸气时,发生的是物理变化,只是水分子间的间隔和排列方式发生改变,故选B。
37.C
【详解】A、导线利用铜的导电性,是物理性质;
B、火锅利用铜的导热性,是物理性质;
C、耐酸阀门主要利用铜不能和酸反应,是化学性质;
D、乐器主要利用金属碰撞产生的声音,是物理性质;
故选C。
38.B
【详解】A.蜡烛燃烧是化学变化, 滴水成冰是物理变化,不符合题意;
B. 石蜡融化 ,水分蒸发,均是物理变化,符合题意;
C. 蛋白质变性属于化学变化, 水滴石穿属于物理变化,不符合题意;
D. 烟花燃放属于化学变化, 汽油挥发属于物理变化,不符合题意;
故选B。
39.A
【详解】A、消毒酒精敞口放置溶质的质量分数减小,是因为酒精具有挥发性,酒精挥发了出去,只是状态的改变,无新物质生成,属于物理变化,符合题意;
B、自制叶脉书签,在碱液中煮沸过程中有新物质生成,属于化学变化,不符合题意;
C、烟花燃放过程中有新物质生成,属于化学变化,不符合题意;
D 、烧制瓷器过程中有新物质生成,属于化学变化,不符合题意。
故选A。
40.C
【详解】A、酒精挥发是酒精从液体变为气体,没有新物质生成,属于物理变化,故A不符合题意;
B、冰雪融化的过程中没有新物质生成,属于物理变化,故B不符合题意;
C、钢铁生锈的过程中,铁与氧气、水共同作用生成铁锈,生成了新物质,属于化学变化,故C符合题意;
D、矿石粉碎是矿石的形状发生变化,没有新物质生成,属于物理变化,故D不符合题意。
故选C。
41.B
【详解】A、榨果汁过程只是将其汁液提取出来,没有新物质生成,属于物理变化,不符合题意;
B、放焰火过程中存在物质的燃烧,变化过程中有新物质生成,属于化学变化,符合题意;
C、堆沙堡过程中只是物体的位置发生改变,没有新物质生成,属于物理变化,不符合题意;
D、玩冲浪过程中没有新物质生成,属于物理变化,不符合题意。
故选B。
42.B
【详解】A、白磷着火点低,铜片具有良好的导热性,白磷燃烧产生大量白烟,说法正确;
B、铜片变黑发生的反应是铜与氧气加热生成了黑色的氧化铜,属于化学变化,说法不正确;
C、石蜡熔化说明铜片具有导热性,说法正确;
D、加热前白磷不燃烧、加热后白磷燃烧,说明白磷燃烧需要温度达到着火点,说法正确。
故选B。
北京市三年(2021-2023)中考化学模拟题分类汇编-42常见碱的物理性质及用途: 这是一份北京市三年(2021-2023)中考化学模拟题分类汇编-42常见碱的物理性质及用途,共7页。试卷主要包含了选择题等内容,欢迎下载使用。
河北(2021-2023)中考物理模拟题分类汇编---运动和力: 这是一份河北(2021-2023)中考物理模拟题分类汇编---运动和力,共35页。
广东(2021-2023)中考物理模拟题分类汇编---运动和力: 这是一份广东(2021-2023)中考物理模拟题分类汇编---运动和力,共30页。

