辽宁省本溪市一中2023-2024学年高二下学期开学生物试题(原卷版+解析版)
展开1. 如图表示人体内细胞与外界环境之间进行物质交换的过程。下列叙述正确的是( )
A. ①为组织液,其含量约占体液总量的2/3
B. 系统A、系统B分别表示循环系统、泌尿系统
C. 毛细血管壁细胞生活的内环境是血液和组织液
D. 葡萄糖依次经过消化系统→A→③进入组织细胞
【答案】B
【解析】
【分析】内环境是指由细胞外液构成的液体环境,主要包括血浆、组织液和淋巴液。体内细胞通过内环境与外界环境进行物质交换,组织细胞和内环境之间的物质交换。题图分析:①与②相互渗透,且②可以形成③,因此①表示血浆,②表示组织液,③表示淋巴液,A表示循环系统,B表示泌尿系统。
【详解】A、①为血浆,细胞内液的含量约占体液总量的2/3,A错误;
B、图中A、B分别表示循环系统、泌尿系统,它们和消化系统、呼吸系统直接参与内环境稳态的维持,B正确;
C、毛细血管壁细胞生活的内环境是血浆和组织液,C错误;
D、葡萄糖依次经过消化系统→A循环系统→①血浆→②组织液进入组织细胞,D错误。
故选B。
2. “晚上睡不着,白天起不来”,失眠困扰着很多人。利用果蝇进行睡眠机制的研究发现,DN1神经元决定果蝇何时安然入睡。当睡觉时间到来时,果蝇体内DN1神经元就会活跃起来,一方面传递睡眠命令,一方面抑制LND神经元,不让它们兴奋起来打扰到果蝇的睡眠。果蝇大脑中央有一个EB-R2神经元决定需要睡多久。下列叙述错误的是( )
A. DN1神经元兴奋时,Na+逆浓度梯度进入细胞
B. 受抑制的LND神经元可能发生Cl-内流使果蝇活动减少
C. 果蝇睡懒觉的行为是神经调节的结果,此过程会发生胞吐作用
D. DN1、LND和EB-R2等神经元之间可以通过突触实现信号转变
【答案】A
【解析】
【分析】兴奋到达突触前膜所在的神经元的轴突末梢,引起突触小泡向突触前膜移动并释放神经递质。神经递质通过突触间隙扩散到突触后膜的受体附近。神经递质和突触后膜上的受体结合。突触后膜上的离子通道发生变化,引发电位变化。神经递质被降解或回收。神经元之间兴奋传递是单向的,原因:神经递质只存在于突触小泡中,只能由突触前膜释放,然后作用于突触后膜上。
【详解】A、DN1神经元兴奋时,Na+顺浓度梯度进入细胞,A错误;
B、受抑制的LND神经元可能发生Cl-内流,使得膜丙外电位差进一步加大,LND神经元不易兴奋,果蝇活动减少,以保证睡眠,B正确;
C、果蝇睡懒觉的行为是神经调节的结果,此过程神经递质的释放过程通过胞吐作用完成,C正确;
D、DN1、LND和EB-R2等神经元之间可以通过突触实现化学信号→电信号→化学信号的转变,D正确。
故选A
3. 不随意运动指一些意识清楚的患者产生的不能自行控制的骨骼肌动作,临床上常见的有震颤、肌束颤动、痉挛、抽搐、肌阵挛等。下列相关说法错误的是( )
A. 不随意运动一般不受人体意识的控制
B. 支配骨骼肌不随意运动的是自主神经系统
C. 肌肉产生痉挛的过程中存在神经冲动的传导
D 大脑皮层运动区病变可能会引起不随意运动
【答案】B
【解析】
【分析】人体通过神经系统对各种刺激作出规律性应答的过程叫做反射,反射是神经调节的基本方式。反射的结构基础为反射弧,包括五个基本环节:感受器、传入神经、神经中枢、传出神经和效应器。
【详解】A、不随意运动指一些意识清楚的患者产生的不能自行控制的骨骼肌动作,一般不受人体意识的控制,A正确;
B、不随意运动指一些意识清楚的患者产生的不能自行控制的骨骼肌动作,支配骨骼肌运动的是躯体运动神经,躯体运动神经不属于自主神经系统,B错误;
C、支配骨骼肌运动的是躯体运动神经,肌肉产生痉挛的过程中存在神经冲动的传导,C正确;
D、不随意运动指一些意识清楚的患者产生的不能自行控制的骨骼肌动作,人的意识在大脑皮层产生,所以大脑皮层运动区病变可能会引起不随意运动,D正确。
故选B。
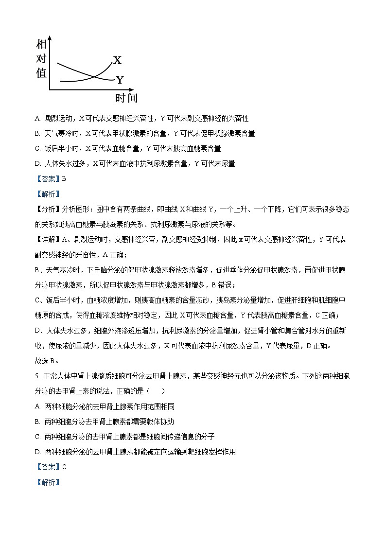
4. 下列对图示曲线的描述,错误的是( )
A. 剧烈运动,X可代表交感神经兴奋性,Y可代表副交感神经的兴奋性
B. 天气寒冷时,X可代表甲状腺激素的含量,Y可代表促甲状腺激素含量
C. 饭后半小时,X可代表血糖含量,Y可代表胰高血糖素含量
D. 人体失水过多,X可代表血液中抗利尿激素含量,Y可代表尿量
【答案】B
【解析】
【分析】分析图形:图中含有两条曲线,即曲线X和曲线Y,一个上升、一个下降,它们可表示很多稳态的关系如胰高血糖素与胰岛素的关系、抗利尿激素与尿液的关系等。
【详解】A、剧烈运动时,交感神经兴奋,副交感神经受抑制,因此x可代表交感神经兴奋性,Y可代表副交感神经的兴奋性,A正确;
B、天气寒冷时,下丘脑分泌的促甲状腺激素释放激素增多,促进垂体分泌促甲状腺激素,再促进甲状腺分泌甲状腺激素,所以促甲状腺激素与甲状腺激素都增多,B错误;
C、饭后半小时,血糖浓度増加,则胰高血糖素的含量减砂,胰岛素分泌量増加,促进肝细胞和肌细胞中糖原的含成,使得血糖浓度维持相对稳定,因此X可代表血糖含量,Y代表胰高血糖素含量,C正确;
D、人体失水过多,细胞外液渗透压增加,抗利尿激素的分泌量增加,促进肾小管和集合管对水分的重新收,使尿液的量减少,因此人体失水过多,X可代表血液中抗利尿激素含量,Y代表尿量,D正确。
故选B。
5. 正常人体中肾上腺髓质细胞可分泌去甲肾上腺素,某些交感神经元也可以分泌该物质。下列这两种细胞分泌的去甲肾上素的说法,正确的是( )
A. 两种细胞分泌的去甲肾上腺素作用范围相同
B. 两种细胞分泌去甲肾上腺素都需要载体协助
C. 两种细胞分泌的去甲肾上腺素都是细胞间传递信息的分子
D. 两种细胞分泌的去甲肾上腺素都能被定向运输到靶细胞发挥作用
【答案】C
【解析】
【分析】分析题干可知:去甲肾上腺素既是肾上腺髓质细胞分泌的激素,也是某些交感神经元分泌的神经递质,所以既可以参与体液调节,也可以参与神经调节,但在这两种调节中所起的作用是不同的。
【详解】A、去甲肾上腺素既是肾上腺髓质细胞分泌的激素,也是某些交感神经元分泌的神经递质,但在这两种调节中所起的作用和范围是不同的,A错误;
B、去甲肾上腺素可以作为神经递质,神经递质通过胞吐的形式分泌到细胞外,无需载体协助,B错误;
C、激素和神经递质都是信息分子,C正确;
D、去甲肾上腺素作为激素,能随体液运输到全身各处,但是作用于特定的器官和细胞,D错误。
故选C。
6. 研究发现,自体造血干细胞移植为自身免疫病患者带来了安全、有效的治疗选择。自体造血干细胞移植前须经过预处理,从而将机体内的大部分异常免疫细胞[如自身反应性 T淋巴细胞(能攻击自身的细胞、组织或器官)、记忆 T细胞、记忆B细胞]进行清除,下列叙述错误的是( )
A. 移植前进行异常免疫细胞的清除可提高自体造血干细胞移植的成功率
B. 造血干细胞可分化为 T细胞和B细胞并在骨髓中发育成熟
C. 若移植治疗有效,则可预测机体内相关抗体的合成和分泌会减少
D. 异体造血干细胞移植时需要供体与受体的主要 HLA有一半以上相同
【答案】B
【解析】
【分析】器官移植是将一个个体的某一器官整体或部分地转移到另一个体(或本体的另一位置,如自体皮肤移植)的过程;器官移植存在的主要问题:免疫排斥反应和供体器官不足.针对免疫排斥反应,可采用免疫抑制剂来提高移植器官的成活率。
【详解】A、异常免疫细胞能攻击自身的细胞、组织或器官,故移植前进行异常免疫细胞的清除可提高自体造血干细胞移植的成功率,A正确;
B、造血干细胞可分化为T细胞和B细胞,B细胞在骨髓中发育成熟,而T细胞在胸腺中发育成熟,B错误;
C、若移植治疗有效,说明移植的细胞能在机体存活,机体内相关抗体的合成和分泌会减少,C正确;
D、体器官移植时,供者和受者的主要HLA有一半以上相同,就可以进行器官移植,D正确。
故选B。
7. 近年来,科学家发现双氢青蒿素(DHA)不仅是抗疟疾的特效药,而且对红斑狼疮有明显的疗效(对盘状红斑狼疮的疗效超过90%,对系统性红斑狼疮的疗效超过80%)。进一步研究发现,DHA对B细胞的增殖和分化有直接的抑制作用。下列有关说法错误的是( )
A. 类风湿性关节炎与系统性红斑狼疮都属于自身免疫病
B. DHA导致抗体产生量减少,从而降低免疫系统的敏感性
C. 用DHA处理刚进行器官移植手术的大鼠,其器官成活率将会明显提高
D. B细胞在骨髓中产生及成熟之后会进入内环境,在特殊的信号刺激下可分化为浆细胞
【答案】C
【解析】
【分析】由题意可知,DHA对B细胞的增殖和分化有直接的抑制作用,从而抑制体液免疫,减少抗体的产色会给你,所以具有治疗自身免疫病的疗效。
【详解】A、自身免疫病是免疫系统将自身物质当作外来异物进行攻击而引起的,类风湿性关节炎与系统性红斑狼疮都属于自身免疫病,A正确;
B、DHA导致抗体产生量减少,从而降低免疫系统的敏感性,所以具有治疗红斑狼疮的疗效,B正确;
C、DHA对B细胞的增殖和分化有直接的抑制作用,从而抑制体液免疫,但器官移植后的排斥反应主要是由于细胞免疫导致的,用DHA处理刚进行器官移植手术的大鼠,其器官成活率将不会明显提高,C错误;
D、B细胞在骨髓中产生及成熟之后会进入内环境,在特殊的信号(抗原和辅助性T细胞表面的特异性分子)刺激下可分化为浆细胞,D正确。
故选C。
8. 下列关于细胞分裂素、赤霉素、乙烯和脱落酸这四种植物激素的叙述错误的是( )
A. 细胞分裂素在根尖的分生区发挥作用,促进细胞伸长生长
B. 植物的各个部位均能够合成乙烯,可促进果实成熟
C. 赤霉素的合成部位主要是幼芽、幼根和发育中的种子,可促进种子萌发
D. 脱落酸的主要作用是促进叶和果实的衰老,抑制细胞分裂等
【答案】A
【解析】
【分析】乙烯的作用:促进果实成熟、促进器官脱落;细胞分裂素作用:促进细胞分裂、诱导芽分化、促进种子发育;赤霉素作用:促进细胞伸长、抑制休眠;脱落酸作用:促进器官脱落、促进叶片衰老、促进休眠、抑制种子发芽。
【详解】A、细胞分裂素的合成部位主要是根尖,作用是促进细胞分裂和促进芽的分化、侧枝的发育等,A错误;
B、乙烯的合成部位是植物体各个部位,作用是促进果实成熟,促进开花,促进叶、花、果实脱落等,B正确;
C、赤霉素的合成部位主要是未成熟的种子、幼根和幼芽,主要作用是促进细胞长,从而引起植株增高,促进种子萌发、开花和果实发育,C正确;
D、脱落酸的主要作用是抑制细胞分裂、促进气孔关闭、促进叶和果实的衰老、维持种子休眠等,D正确。
故选A。
9. 短额负蝗是一种杂食性的害虫。某地区短额负蝗种群的数量增长情况如图所示。下列分析错误的是( )
A. 该短额负蝗种群在AB段的年龄结构为增长型
B. 若D点时迁出部分个体,则该短额负蝗种群的K值会降低
C. 欲防治该短额负蝗种群,最好在B点之前进行
D. CD段限制种群数量增长的因素可能是食物和空间条件有限
【答案】B
【解析】
【分析】图为种群数量的“S”形增长曲线,随着时间的增加,种群增长速率先增加后减少,C点种群数量达到K值;B点是种群增长速率最快的点。
【详解】A、AB段种群数量一直增加,且BC段种群数量继续增加,因此该短额负蝗种群在AB段的年龄结构为增长型,A正确;
B、种群的K值与环境中的食物资源等有关,与种群内个体数量的迁入和迁出无关,因此若D点时迁出部分个体,该短额负蝗种群的K值不会降低,B错误;
C、B点时种群增长速率最快,而对于害虫防治应在种群数量增加较慢的低密度时期,即防治该短额负蝗种群,最好在B点之前进行,C正确;
D、K值是种群的环境容纳量,CD段限制种群数量增长的因素可能是食物和空间条件有限,D正确。
故选B。
10. 科研团队找到了推算雪豹种群密度的方法——照片重复取样法。科研团队在祁连山(该地气温常年较低)某区域内(该区域面积约为800km2)布设的60台红外相机在海拔2100~4100m的深山中连续拍摄了3个多月,最终确定该区域约有24只雪豹。下列有关叙述错误的是( )
A. 若要预测雪豹种群未来的发展趋势,则需要调查雪豹种群的性别比例
B. 对于猛兽的种群密度调查通常不适合采用标记重捕法
C. 该区域的种群密度约为3只/100km2
D. 温度是祁连山雪豹种群的非密度制约因素
【答案】A
【解析】
【分析】1、种群的数量特征包括种群密度、出生率和死亡率、迁入率和迁出率、年龄结构及性别比例。
2、种群密度的调查方法有样方法和标记重捕法。对于活动能力强、活动范围大的个体调查种群密度时适宜用标记重捕法;而一般植物和个体小、活动能力小的动物以及虫卵等种群密度的调查方式常用的是样方法。
【详解】A、若要预测雪豹种群的未来发展趋势,则需要调查雪豹种群的年龄组成,A错误;
B、雪豹是比较凶猛的动物,生活在隐蔽、复杂的环境中,不适合用标记重捕法调查其种群密度,B正确;
C、该区域的种群密度约为24/8=3只/100km2,C正确;
D、温度是影响祁连山雪豹种群的非密度制约因素,D正确。
故选A。
11. 下列各项研究不是在群落水平上进行的是( )
A. 调查某种害虫的种群密度,为防治该种害虫提供依据
B. 近二十年,鄱阳湖的物种数目的变化情况
C. 森林的垂直结构比草原的更复杂
D. 某草原中的放牧强度增大时,糙隐子草等逐渐占据优势
【答案】A
【解析】
【分析】群落:在一定生活环境中的所有生物种群的总和。群落水平上研究的问题:物种丰富度、群落结构(包括垂直结构和水平结构)、种间关系、群落演替等。
【详解】A、种群密度属于种群最基本的数量特征,因此调查某种害虫的种群密度属于种群水平上的研究问题,A符合题意;
B、物种数目属于群落水平研究的物种丰富度,B不符合题意;
C、森林的垂直结构比草原的更复杂,研究的是群落的结构,属于群落水平,C不符合题意;
D、某草原中的放牧强度增大时,糙隐子草等逐渐占据优势,研究的是种间关系和优势种,属于群落水平,D不符合题意。
故选A。
12. 以下是关于种群和群落相关知识,图1表示a和b两种生物种群数量随时间的变化情况,图2是某经济鱼类种群出生率和死亡率随时间的变化图。请分析下列叙述正确的是( )
A. 大草履虫和双小核草履虫共同培养时种间关系可用图1表示
B. 图2表示的种群,在t0~t1时间范围内种群数量一直在增长,t1时达到环境容纳量
C. 样方法调查植物种群密度时,应随机选取多个样方进行调查,计数每个样方的个体数,并对所有样方内的个体数求平均值,再计算出样方的种群密度
D. 通过喷洒农药对农林害虫进行防治属于化学防治,是通过降低K值的原理来控制害虫数量
【答案】B
【解析】
【分析】图1为捕食关系图,图2在t0~t1时间范围内,出生率大于死亡率,种群数量一直在增长,t1以后出生率等于死亡率,趋于稳定。
【详解】A、大草履虫和双小核草履虫的种间关系为竞争关系,图1为捕食关系图,A错误;
B、0~t1时间范围内出生率大于死亡率,种群数量一直在增长,t1时出生率等于死亡率,达到环境容纳量,B正确;
C、样方法是在被调查种群的分布范围内,随机选取若干个样方,通过计数每个样方内的个体数,求得每个样方的种群密度,以所有样方种群密度的平均值作为该种群的种群密度估计值,C错误;
D、喷洒农药对农林害虫进行防治属于化学防治,但不会降低K值,D错误。
故选B。
13. 如图为某处于平衡状态的自然生态系统,其中P、R、S、T、F、E表示生物成分,箭头表示物质的传递方向。下列有关叙述错误的是( )
A. 在物质输入的同时也有能量输入
B. E通过分解作用将有机物分解成无机物释放到无机环境中
C. 生态系统的基石是P,为其他生物提供有机物和能量
D. 图中的F处于第五营养级,食物链一般不超过五个营养级
【答案】D
【解析】
【分析】分析题图,P表示生产者,R、S、T、F表示消费者,E表示分解者。
【详解】A、生态系统中既有物质循环也有能量流动,生态系统在物质输入的同时也有能量输入,A正确;
B、图中的E表示分解者,可以将来自生产者和消费者的有机物通过分解作用以无机物的形式释放到无机环境中,B正确;
C、P表示生产者,生产者是生态系统的基石,生产者可以为其他生物提供有机物和能量,C正确;
D、食物链一般不超过五个营养级,图中的F处于第四营养级和第五营养级,D错误。
故选D。
14. 我国早在9000年前就可以运用发酵技术获得产品,为生活增添丰富的色彩。下列说法正确的是( )
A. 制作果酒时,可通过控制发酵的温度、发酵液的pH等措施降低乳酸菌使果酒变质的概率
B. 利用酵母菌酒精发酵进行传统酿酒过程中,需一直保持无氧的条件
C. 泡菜坛装八成满可以防止发酵过程中酵母菌、乳酸菌等产生的CO2使发酵液溢出
D. 腐乳鲜美的味道主要由曲霉分解蛋白质产生的小分子肽和氨基酸引起
【答案】A
【解析】
【分析】1、制作泡菜的注意事项:(1)盐水煮沸,一是为了消除杂菌,二是为了除去水中的氧气,冷却再用是为了避免高温杀死坛中蔬菜表面的乳酸菌;(2)加水密封是为了阻止外面的空气再进入泡菜坛,为乳酸菌发酵制作泡菜创造无氧的环境条件。若此过程中进入大量氧气,可能导致乳酸菌死亡而好氧菌大量繁殖,使菜腐烂;(3)菜料只能装八成满的原因:初期会有气体产生;要往坛中加盐水没过菜料,所以不能加菜料太满。
2、制作果酒和果醋的注意事项: (1)发酵瓶和榨计机都要用体积分数为70%的酒精消毒;(2)葡萄要先冲洗再去枝梗,以免去枝梗时葡萄破碎,增加被杂菌污染的风险;(3)瓶中留有1/3空间为酵母菌进行有氧呼吸大量繁殖提供氧气。果酒发酵过程中会产生大量CO2导致瓶内气压升高,需拧松瓶盖放气,但不要完全打开,否则可能会被杂菌污染。
【详解】A、制作果酒时,果酒中除了酵母菌,还有乳酸菌、醋酸菌等微生物;乳酸菌可能分解果酒中的糖、甘油、酒石酸等,从而使果酒变质;可通过控制发酵的温度、发酵液的pH等措施降低乳酸菌使果酒变质的概率,A正确;
B、利用酵母菌酿制果酒时,初始阶段可往装置中通入一定量空气,使酵母菌进行有氧呼吸大量繁殖,后期再密封发酵使酵母菌进行无氧呼吸,产生酒精,B错误;
C、泡菜发酵时,发酵初期酵母菌等的活动会产生气体,使体积膨胀,故泡菜坛装八成满可防止发酵液溢出,乳酸菌只进行无氧呼吸(乳酸发酵)不产生二氧化碳,C错误;
D、多种微生物参与了豆腐的发酵,如酵母、曲霉和毛霉 等,其中起主要作用的是毛霉;腐乳发酵时,发挥主要作用是毛霉,毛霉通过分泌脂肪酶和蛋白酶(不是胰蛋白酶)将豆腐块中的大分子物质分解为易于被人体吸收的小分子物质,有些氨基酸具有特殊的气味而表现出腐乳的风味,D错误;
故选A。
15. 若棒状杆菌中缺乏将鸟氨酸转化为精氨酸的酶,不能在缺少精氨酸的培养基上正常生长,则称之为精氨酸依赖型菌。野生型棒状杆菌经诱变、筛选获得精氨酸依赖型菌的过程如图所示,过程①将紫外线照射处理过的菌液接种在甲培养基上,待培养至菌落不再增加时,将甲培养基中的菌落转移到乙培养基中继续培养得到如图所示的结果。下列相关叙述正确的是( )
A. 与甲培养基成分相比,乙培养基成分中可能缺少了鸟氨酸
B. 若乙培养基中未出现菌株,则说明紫外线照射未引起基因突变
C. 从甲培养基中选出的B菌株,可直接利用精氨酸进行发酵
D. 紫外线照射还可以导致谷氨酸棒状杆菌发生染色体结构变异
【答案】C
【解析】
【分析】题图分析,图中①表示将紫外线照射处理的菌液接种在含精氨酸的培养基上,②表示继续培养在缺乏精氨酸的培养基上,图甲中有A、B两种菌落,图乙中只有A菌落,因此甲中A表示野生型谷氨酸棒状杆菌,B为精氨酸依赖型菌株。
【详解】A、根据题意可知,A为野生型谷氨酸棒状杆菌,B为精氨酸依赖型菌株,而乙培养基上没有B菌落,据此推测乙培养基与甲相比缺少了精氨酸,A错误;
B、若乙培养基中未出现菌株,则说明紫外线照射引起基因突变,导致依赖型突变无法生长,B错误;
C、从甲培养基中选出的B菌株,在乙培养基上无法生长,说明B菌株为精氨酸依赖型,因而可直接利用精氨酸进行发酵,C正确;
D、紫外线照射不会导致谷氨酸棒状杆菌发生染色体结构变异,因为谷氨酸棒状杆菌没有染色体,D错误。
故选C。
二、选择题:本题共5小题,每小题3分,共15分。在每小题给出的四个选项中,有一项或多项符合题目要求。全部选对得3分,选对但不全得1分,有选错得0分。
16. 梭曼为高毒性的有机磷化合物,可通过呼吸道、皮肤等被人畜吸收。为研究梭曼染毒的分子机制,科研人员将健康大鼠随机均分成三组,实验组每天使用不同浓度的小剂量梭曼进行染毒,与对照组置于相同环境下正常饲喂,分别对三组大鼠大脑皮层的相关生化指标进行检测,结果如下表所示。下列说法正确的是( )
注:乙酰胆碱可促进突触后膜)Na⁺内流,乙酰胆碱酯酶可分解乙酰胆碱。
A. 乙酰胆碱酯酶在细胞内合成,在内环境中起作用
B. 过量的乙酰胆碱可能导致乙酰胆碱受体基因表达量下降
C. 健康小鼠梭曼染毒后神经细胞对乙酰胆碱的敏感性升高
D. 梭曼可通过影响兴奋在突触间的传递而具有神经毒性
【答案】ABD
【解析】
【分析】突触由突触前膜、突触间隙和突触后膜组成,突触是兴奋在神经元之间进行传递的结构基础,兴奋在神经元间传递的信号转换方式是电信号→化学信号→电信号;神经递质进入突触间隙的方式是胞吐。
【详解】A、乙酰胆碱是神经递质,由突触前膜通过胞吐的形式释放到突触间隙,乙酰胆碱扩散到突触后膜与突触后膜上的受体结合,起作用后会被乙酰胆碱酯酶分解,酶都是在活细胞中产生的故乙酰胆碱酯酶在细胞内合成,在内环境中起作用,A正确;
B、从表格中可以看出梭曼浓度为10μg·kg-1乙酰胆碱酯酶活性和乙酰胆碱受体的mRNA表达量都低于梭曼浓度为6μg·kg-1,因此小剂量梭曼抑制乙酰胆碱酯酶活性,导致乙酰胆碱在突触间隙积累,长期过度地刺激乙酰胆碱受体,会导致受体表达量降低,B正确;
C、分析表格可知健康小鼠梭曼染毒后乙酰胆碱酯酶活性和乙酰胆碱受体的mRNA表达量都降低,健康小鼠梭曼染毒后神经细胞对乙酰胆碱的敏感性降低,C错误;
D、分析表格可知梭曼导致乙酰胆碱酯酶活性和乙酰胆碱受体的mRNA表达量都降低,影响兴奋在突触间的传递而具有神经毒性,D正确。
故选ABD。
17. 某科学家为了研究性激素在胚胎生殖系统发育中所起的作用,在家兔胚胎生殖系统分化之前,通过手术摘除即将发育为卵巢或睾丸的组织,观察它们的性染色体组成及外生殖器的表现。实验结果如下表,相关说法,错误的是( )
A. 该实验证明雄性生殖器官发育需要来自睾丸提供的激素
B. 家兔性别由性染色体决定,也与性激素含量有关
C. 该实验运用了控制变量中的加法原理
D. 雌性生殖器官的分化需要来自卵巢的性激素信号,若缺失此信号则胚胎发育出雄性生殖器官
【答案】CD
【解析】
【分析】性激素可分为雄性激素和雌性激素,雄性激素能够促进雄性生殖器官的发育和雄性生殖细胞的发生,维持雄性第二性征,同理雌性激素能够促进雌性生殖器官的发育和雌性生殖细胞的发生,维持雌性第二性征。
【详解】A、XY胚胎手术前后表现相反,说明雄性器官的发育需要睾丸提供的雄性激素,A正确;
B、家兔的性别由性染色体和性激素共同作用的结果,B正确;
C、该实验设计中用到了摘除法,因而实验设计中用到了“减法原理”,C错误;
D、XX胚胎手术前后外生殖器表现不变说明雌性激素在雌性器官发育中作用不大,D错误。
故选CD。
18. 受到污水排入影响的某淡水湖泊,水体中含 N、P 的化合物含量较高,蓝细菌和绿藻频繁爆发导致水草区面积退缩,进一步引起湖泊生态系统营养结构的复杂程度下降。下列说法正确的是( )
A. 污水排入后,蓝细菌和绿藻逐渐取代沉水植物的优势种地位,增强了抵抗力稳定性
B. 由“草型湖泊”逐渐转变为“藻型湖泊”,属于次生演替
C. 绿藻从水体中吸收大量含 N、P 的化合物会发生生物富集
D. 通过移除湖底沉积物和有毒物质改善水质,有利于湖泊自生
【答案】BD
【解析】
【分析】1、随时间的推移,一个群落被另一个群落代替的过程,叫做演替。演替的种类有初生演替和次生演替两种。初生演替是指一个从来没有被植物覆盖的地面,或者是原来存在过植被,但是被彻底消灭了的地方发生的演替。次生演替原来有的植被虽然已经不存在,但是原来有的土壤基本保留,甚至还保留有植物的种子和其他繁殖体的地方发生的演替。
2、在生态系统中,某些重金属盐类和难于分解的有机物等有害物质可以通过食物链在生物体内不断积累,其浓度随着消费者级别的升高而逐步增加,这种现象叫生物富集。
【详解】A、污水排入后,蓝细菌和绿藻频繁爆发导致水草区面积退缩,进一步引起湖泊生态系统营养结构的复杂程度下降,可见,该生态系统的抵抗力稳定性下降,A错误;
B、由“草型湖泊”逐渐转变为“藻型湖泊”的演替过程发生在已有土壤及生物基础上,这是次生演替,B正确;
C、N、P元素组成的化合物可以被微生物分解重新利用,不会发生生物富集,C错误;
D、在治理污染时,移除湖底沉积物和有毒物质,改善水质,有利于其自生,D正确。
故选BD。
19. 能量流动和物质循环是生态系统的主要功能,研究能量流动和物质循环的特点有助于改良农田生态系统并减少人类活动对生态环境的不良影响。下列说法正确的是( )
A. 该农田生态系统实现了碳循环
B. 农田生态系统需要不断补充来自系统外的能量
C. 多吃蔬菜少吃肉可以减小生态足迹,降低对生态环境的影响
D. 将秸秆喂牲畜、牲畜粪便用于沼气发酵、再将沼渣还田提高了能量的传递效率
【答案】BC
【解析】
【分析】1、生态系统中的生物成分包括生产者、消费者和分解者,其中生产者是生态系统中的主要成分,分解者能将动植物遗体和动物的排遗物分解成无机物。
2、生态农业中只能实现对物质的循环利用,提高能量的利用率。
【详解】A、碳循环具有全球性,A错误;
B、农业生态系统生产的农产品,往往被大量地输出到农业生态系统以外,因此必须输入大量的物质和能量,B正确;
C、生态足迹是指在现有技术条件下,维持某一人口单位生存所需的生产资料和吸纳废物的土地及水域的面积。多吃蔬菜少吃肉可以减小生态足迹,C正确;
D、把作物秸秆作饲料、沼气作燃料,充分利用了生产者固定的能量,从而提高了能量利用率。不能提高能量传递效率,D错误。
故选BC
20. 某种物质A(一种含有C、H、N的有机物)难以降解,会对环境造成污染,只有某些细菌能降解A。研究人员按照如图所示流程从淤泥中分离得到能高效降解A的细菌菌株。图中③将M中的菌液稀释一定倍数后,取0.1mL涂布到平板上,初步估测摇瓶M中1mL菌液中细菌数为2.4×108个。下列说法错误的是( )
A. 实验时,淤泥及盛有培养基的摇瓶通常采用高压蒸汽灭菌法进行灭菌
B. ③接种方法为稀释涂布平板法,涂布时用涂布器蘸取菌液均匀涂布于平板上
C. 乙平板中大小不同的菌落是分解菌分解能力不同导致的
D. 乙平板上菌落数平均为240个,菌液稀释倍数为105
【答案】ABC
【解析】
【分析】分析题图:①为淤泥取样进行稀释,②为接种到液体培养基上,③稀释涂布平板法接种到以S为唯一碳源和氮源的选择培养基上,其中Y为琼脂,④为挑取单菌落接种,⑤在以A为唯一碳源和氮源的选择培养基上进一步筛选出高效降解A的菌株。
【详解】A、实验时,从淤泥中分离得到能高效降解A的细菌菌株,则图①为淤泥取样进行稀释,可以取淤泥加无菌水制成菌悬液,淤泥中有菌种,因此不能进行灭菌处理;盛有培养基的摇瓶通常采用高压蒸汽灭菌法进行灭菌,A错误;
B、识图分析可知,③稀释涂布平板法接种到以A为唯一碳源和氮源的选择培养基上,因此步骤③的接种工具是涂布器,但是不能用涂布器蘸取菌液,应该将菌液加入到培养基中,用涂布器进行均匀涂抹,B错误。
C、乙平板中大小不同的菌落说明分解菌对物质A的分解能力不同,但是乙平板中可能还存在其他分解菌,也可能是不同分解菌所形成的菌落大小不同,C错误。
D、利用稀释涂布平板法对细菌进行计数,要保证每个平板上长出的菌落数平均为240个,假设稀释倍数为a,根据摇瓶M中1mL菌液中细菌数为2.4×108个,在每个平板上涂布100μL(即0.1mL)稀释后的菌液,则有240×a÷0.1=2.4×108,则稀释倍数a=105,D正确。
故选ABC。
三、非选择题:本题共5小题,共55分。
21. 新生儿型类早衰症(NPS)最显著的特征是极度消瘦和因皮肤下的脂肪层缺失而出现衰老容貌。经研究表明,NPS患者体内白脂素水平明显降低。白脂素是由脂肪细胞产生的一种蛋白质类激素,能使血糖浓度升高,并使食欲增加。除此之外,白脂素还会降低机体对胰岛素的敏感度。回答下列问题:
(1)NPS患者不能通过口服白脂素的方法治疗疾病,原因是___________。
(2)白脂素使食欲增加,产生食欲的部位是___________。研究人员发现了白脂素使食欲增加的作用机制,食欲的控制有两种类型的神经元,一种是刺激食欲的AgRP,另一种是抑制食欲的POCM,白脂素可以使AgRP___________(填“激活”或“失效”),同时使POCM___________(填“激活”或“失效”),白脂素使食欲增加的调节方式为___________。
(3)某校生物兴趣小组想利用以下材料,设计实验探究降低大鼠体内白脂素含量能否提高机体对胰岛素的敏感度,请帮他们完成下列实验设计。
材料用具:生理状况相同的大鼠若干只、普通饲料、白脂素抗体(可使白脂素失活)、胰岛素溶液、生理盐水,其他所需条件均满足。
实验步骤:
第一步:选取生长状况基本相同的大鼠若干只,随机平均分为两组,并编号为甲、乙。
第二步:让甲、乙组大鼠禁食一段时间后,在空腹状态下,甲组(实验组)注射一定剂量的___________,乙组(对照组)注射___________,其他条件相同且适宜。
第三步:甲、乙两组均注射等量的___________,观察两组大鼠出现低血糖症状所需要的时间。
预测实验结果及结论:
若甲组大鼠出现低血糖症状早于乙组,则说明___________。
【答案】21. 白脂素的化学本质为蛋白质,口服将会被蛋白酶水解而失去作用
22. ①. 大脑皮层 ②. 激活 ③. 失效 ④. 体液 神经调节
23. ①. 白脂素抗体 ②. 等量的生理盐水 ③. 胰岛素溶液 ④. 降低大鼠体内白脂素含量,能提高其机体对胰岛素的敏感度
【解析】
【分析】机体内血糖平衡调节过程如下:当血糖浓度升高时,血糖会直接刺激胰岛B细胞引起胰岛素的合成并释放,同时也会引起下丘脑的某区域的兴奋发出神经支配胰岛B细胞的活动,使胰岛B细胞合成并释放胰岛素,胰岛素促进组织细胞对葡萄糖的摄取、利用和贮存,从而使血糖下降;当血糖下降时,血糖会直接刺激胰岛A细胞引起胰高血糖素的合成和释放,同时也会引起下丘脑的另一区域的兴奋发出神经支配胰岛A细胞的活动,使胰高血糖素合成并分泌,胰高血糖素通过促进肝糖原的分解和非糖物质的转化从而使血糖上升,并且下丘脑在这种情况下也会发出神经支配肾上腺的活动,使肾上腺素分泌增强,肾上腺素也能促进血糖上升。
【小问1详解】
白脂素的化学本质是蛋白质,口服将会被蛋白酶水解而失去作用,因此不能通过口服治疗疾病。
【小问2详解】
产生食欲的部位是大脑皮层。白脂素使食欲增加的调节方式是神经-体液调节,控制食欲的神经元中,增加食欲时,应该是激活刺激食欲的神经元,同时使抑制食欲的神经元失活。
【小问3详解】
设计实验时,应注意遵循实验的等量原则、控制单一变量、合理设置对照等。因此实验步骤为:第一步:选取生长状况基本相同的大鼠若干只,随机平均分为两组,并编号为甲、乙。第二步:让甲、乙组大鼠禁食一段时间后,在空腹状态下,甲组(实验组)注射一定剂量的白脂素抗体,乙组(对照组)注射等量的生理盐水,其他条件相同且适宜。第三步:甲、乙两组均注射等量的胰岛素溶液,观察两组大鼠出现低血糖症状所需要的时间。若甲组大鼠出现低血糖症状早于乙组,则说明降低大鼠体内白脂素含量,能提高其机体对胰岛素的敏感度。
22. 水体富营养化可加剧藻类水华的发生和发展,现已成为当今亟待解决的环境问题。回答以下问题:
(1)生态系统的结构和功能处于相对稳定的状态,即________。当少量生活污水排放入河道中,河水仍能保持清澈,是由于该生态系统具有一定的_______(填“抵抗力”或“恢复力”)稳定性;当大量工业废水排放入河道中,会引起水华,这说明生态系统的_____能力是有限的。
(2)水华发生过程中需氧型微生物大量繁殖,水中溶解氧含量_________,导致水中鱼类以及其它生物大量死亡,水质进一步恶化,属于_______(填“正反馈”或“负反馈”)调节。
(3)研究发现,适量投放铜锈环棱螺对引起水华的藻类有较好的去除效果,但并非投放量越高去除效果越好,分析其原因可能是_____
(4)基于以上研究,可采用“以螺控藻”的方案治理水华,开展于_____防治。(注:答出两点即可)。该防治方法的优点是_____。
【答案】22. ①. 生态平衡 ②. 抵抗力 ③. 自我调节
23. ①. 下降 ②. 正反馈
24. 铜锈环棱螺密度过高使种内竞争加剧(天敌增多),导致死亡率增加,铜锈环棱螺数量下降
25. ①. 生物 ②. 不污染环境,使藻类数量长时间处于较低水平
【解析】
【分析】富营养化是一种氮、磷等植物营养物质含量过多所引起的水质污染现象。治理水体富营养化要从根源开始,减少氮、磷的排放量,增加以浮游植物为食的消费者数量,化学治理存在的污染等。
【小问1详解】
生态系统的结构和功能处于相对稳定的状态,就是生态平衡。由于生态系统具有一定的抵抗力稳定性,所以当少量生活污水排放入河道中,河水仍能保持清澈。但是当大量工业废水排放入河道中,会引起水华,这就说明了生态系统的自我调节能力是有一定限度的。
【小问2详解】
水华发生过程中需氧型微生物大量繁殖,细胞呼吸消耗大量的氧气,导致水中的溶解氧含量下降,进而导致水中鱼类以及其它生物因缺氧而大量死亡,鱼类的死亡使得水质进一步恶化,属于正反馈调节。
【小问3详解】
适量投放铜锈环棱螺对引起水华的藻类有较好的去除效果,但并非投放量越高去除效果越好,分析其原因可能是铜锈环棱螺密度过高使种内竞争加剧(天敌增多),导致死亡率增加,铜锈环棱螺数量下降,进而影响生态平衡。
【小问4详解】
“以螺控藻”的方案治理水华,属于生物防治,该方法的优点是不污染环境,使藻类数量长时间处于较低水平。
23. 图1表示将培养在琼脂培养基内的蚕豆幼苗,分别放入四个暗箱中的情况,其中第②、④两个暗箱分别在顶部和右侧开孔,使光线射入;图2表示不同浓度生长素与植物生长的关系。请回答下列问题:
(1)装置②中蚕豆幼苗的弯曲生长受____的影响,其弯曲角度比④号蚕豆幼苗____,用图1中的____两个装置进行实验,可了解蚕豆的生长与单侧光的关系。
(2)图1装置①根的生长情况是____,若将装置④匀速旋转,茎尖生长情况是____。
(3)图2中HC段表明,随着生长素浓度的增大,对植物生长的影响是____。
(4)若曲线表示生长素浓度与植物幼苗的关系,其出现向光性时,测得向光侧生长素浓度为m,则其背光侧生长素浓度范围是____。
(5)若曲线表示生长素浓度与植物芽的关系,在顶端优势中,测得顶芽生长素浓度为g,则侧芽的生长素浓度范围是____。
(6)若曲线表示植物的茎,在植物水平放置、表现出茎的背地性时,且测得其茎的近地侧生长素浓度为2m,则茎的远地侧生长素浓度范围是____。
【答案】(1) ①. 单侧光、重力 ②. 大 ③. ③④
(2) ①. 向地生长 ②. 弯向小孔一侧生长
(3)随着生长素浓度的增大,对植物生长的促进作用减弱
(4)大于m,小于2m
(5)大于c (6)大于0,小于m
【解析】
【分析】分析图1可知:由于重力和单侧光的影响,最终导致①植株根向地生长,茎背地生长,②植株根向地生长,茎背地生长,③植株直立生长,④植株向光生长;图2表示生长素生理作用两重性的曲线。
【小问1详解】
由图可知,装置②蚕豆幼苗的弯曲生长同时受单侧光和重力的影响,装置④蚕豆幼苗的弯曲生长只受单侧光的影响,所以装置②的弯曲角度比装置④大;探究蚕豆的生长与单侧光的关系,实验的自变量为是否接受单侧光照射,故应选择图一中③④两个实验装置进行实验。
【小问2详解】
由于重力和单侧光的影响,导致①植株根近地侧生长素较高,生长受到抑制,装置①根的生长情况是向地生长;若装置④匀速旋转,植株与暗箱一起转动,只有在小窗一侧的茎尖能接受光源,且背光侧生长素浓度高,生长更快,故茎尖生长情况是弯向小孔一侧生长。
【小问3详解】
由图2可知,HC段随着生长素浓度的增大,对植物生长的促进作用减弱。
【小问4详解】
植物幼苗表现向光性时,背光侧生长素浓度高于向光侧,且生长效应强于向光侧。当向光侧的生长素浓度为m时,背光侧生长素浓度范围应大于m,小于2m。
【小问5详解】
顶芽产生的生长素向下运输积累在侧芽部位,使侧芽部位的生长素浓度过高而抑制生长,若某植物顶芽的生长素浓度为g,产生顶端优势现象的侧芽生长素浓度大于g且表现出抑制生长的效应,所以侧芽的生长素浓度范围应大于c。
【小问6详解】
由于受重力影响,茎的近地侧生长素浓度高于远地侧,且生长效应强于远地侧,故近地侧的生长素浓度为2m时,远地侧面生长素浓度范围应大于0,小于m,以保证远地侧的生长素浓度和生长效应弱于近地侧面。
24. 四环素是放线菌产生的一种广谱抗生素,既可以用来进行动物疾病的治疗,还可以作为饲料的添加剂促进动物生长。然而,四环素的化学结构稳定,在动物体内并不能被完全吸收转化,大部分以尿液形式排出体外,易在环境中积累,造成污染。某研究人员欲从养鸡场粪便堆肥中筛选对四环素具有一定降解能力的菌株。回答下列问题:
(1)筛选四环素降解菌时,培养基除了加入碳源、氮源、水和____等营养物质外,还需加入____,培养基配制后需进行____灭菌。从用途上分析,该培养基属于____培养基。
(2)若对四环素降解菌进行分离计数,需要将含有四环素降解菌的菌液采用____法接种于固体培养基表面,选用该法的原因是____,所有操作都应在____附近进行。
(3)在培养四环素降解菌时,往往同时将一未接种的平板置于恒温箱中一起培养,目的是____。
(4)该科研人员利用显微镜直接计数四环素降解菌,结果往往偏大,原因可能是____。
【答案】24. ①. 无机盐 ②. 四环素 ③. 高压蒸汽##湿热 ④. 选择
25. ①. 稀释涂布平板 ②. 可得到单菌落(或可将菌群分散成单菌落) ③. 酒精灯火焰
26. 检测培养基是否灭菌彻底(或检测培养基是否被杂菌污染)
27. 显微镜直接计数会将活菌和死菌一起统计
【解析】
【分析】微生物的纯化培养包括培养基的制备和纯化微生物两个阶段,纯化微生物时常用的接种方法是平板划线法和稀释涂布平板法。平板划线法不易分离出单个菌落,不能用于微生物计数;稀释涂布平板法能使单菌落分离,便于计数。
【小问1详解】
科研人员欲筛选对四环素具有一定降解能力的菌株,则该培养基中除了加入碳源、氮源、水和无机盐等营养物质外,还需加入四环素,以允许对四环素具有一定降解能力的菌株生长,同时抑制或阻止其他种类微生物生长。从用途上分析,该培养基属于选择培养基。为了防止杂菌污染,培养基配制后,需利用高压蒸汽(或湿热)灭菌法进行灭菌。
【小问2详解】
对四环素降解菌进行分离计数,应采用稀释涂布平板法将含有四环素降解菌的菌液接种于固体培养基表面。当样品的稀释度足够高时,培养基表面生长的一个单菌落来源于样品稀释液中的一个活菌,因此利用稀释涂布平板法可将菌群分散成单菌落。为防止杂菌污染,需要进行无菌操作,所有的操作都应在酒精灯火焰附近进行。
【小问3详解】
在培养四环素降解菌时,将未接种的空白平板置于恒温箱中一起培养,可检测培养基灭菌是否彻底。
【小问4详解】
利用显微镜直接计数四环素降解菌,往往将活菌和死菌一起统计,导致统计值往往偏大。
25. 互花米草引种后随着其快速繁殖,会入侵本地植被群落,导致当地生物多样性锐减。下图是某沿海互花米草入侵区域植被群落及主要鸟类类群分布图。请回答:
(1)互花米草入侵后群落发生____演替,从光滩到芦苇丛分布着不同的种群属于群落的____结构。
(2)生态系统中一个种群在群落中的地位或作用,包括____、____及其____等,称为这个物种的生态位。互花米草的入侵导致碱蓬和芦苇的数量急剧减少,从而导致某些种类的鸟类的生态位重叠,____加剧,结果导致其中一个种群灭绝,也可能通过____而减少或排除了相互竞争。
(3)研究人员用标记重捕法调查一公顷范围内某种雁鸭的种群密度,若第一次捕获并标记39只,第二次捕获34只,其中有标记的有15只。标记物不影响雅鸭的生存和活动并可用于探测雁鸭的状态,第一次标记的雁鸭在重捕前有5只由于竞争、天敌等自然因素死亡,但该段时间内有雁鸭出生而种群总数量稳定,则该区域雁鸭的实际种群密度约为____(结果取整数)只/公顷。
(4)上海崇明东滩湿地2012年启动的“互花米草控制和鸟类栖息地优化工程”,采用人工防治等措施治理互花米草。该湿地鸟类种类与数量的变化如图所示:
①崇明东滩独特生态环境吸引了大量候鸟越冬,计算崇明东滩某种候鸟单位时间种群数量变化最重要的依据是____(填选项)。
A.出生率 B.死亡率 C.迁入率 D.迁出率 E.性别比例 F.年龄结构
②根据上述实验结果可以得出的结论有:通过人工防治____。
【答案】(1) ①. 次生 ②. 水平
(2) ①. 所处的空间位置 ②. 占用资源的情况 ③. 与其他物种的关系 ④. 种间竞争 ⑤. 觅食时间交错
(3)77 (4) ①. ABCD ②. 对互花米草的治理有利于水鸟种群数量的上升,对水鸟的种类影响不大,对非水鸟的数量及种类均影响不大或者对互花米草的治理有利于水鸟种群数量的上升,对非水鸟数量影响不大,对水鸟和非水鸟的种类均影响不大
【解析】
【分析】1、初生演替是指在一个从来没有被植物覆盖的地面或者原来存在过植被但被彻底消灭了的地方发生的演替;沙丘、火山岩、冰川泥上进行的演替;次生演替是指在原有植被虽已不存在,但原有土壤条件基本保留,甚至还保留了植物的种子或其他繁殖体的地方发生的演替;火灾过后的草原、过量砍伐的森林、弃耕的农田上进行的演替。
2、一个物种在群落中的地位或作用,包括所处的空间位置,占用资源的情况,以及与其他物种的关系等,称为这个物种的生态位。
【小问1详解】
由于存在一定的土壤条件和植被,互花米草入侵后群落发生的为次生演替;从光滩到芦苇丛分布着不同的种群为水平方向上的种群变化,属于群落的水平结构。
【小问2详解】
生态系统中一个种群在群落中的地位或作用,包括所处的空间位置,占用资源的情况及其与相关种群之间的功能关系称为生态位。互花米草的入侵导致碱蓬和芦苇的数量急剧减少,从而导致某些种类的鸟类的生态位重叠,共用资源增多,导致种间竞争加剧,结果导致其中一个种群灭绝,也可能通过觅食时间交错而减少或排除了相互竞争,达到二者共存的局面。
【小问3详解】
第一次标记的鼠在重捕前有5只由于竞争、天敌等自然因素死亡,并且该段时间内有鼠出生而种群总数量稳定,则相当于第一次标记的鼠有39-5=34(只),种群中的个体数=第一次捕获数×第二次捕获数÷第二次捕获带标记数=(39-5)×34÷15≈77只/公顷。
【小问4详解】
①对于种群数量而言,出生率、死亡率、迁入率和迁出率均能直接影响种群数量变化,而性别比例是通过影响出生率而间接影响种群数量,年龄结构则是预测种群数量的变化,EF错误,ABCD正确。故选ABCD。
②根据上述实验结果可以得出的结论有:通过人工防治对互花米草的治理有利于水鸟种群数量的上升,对水鸟的种类影响不大,对非水鸟的数量及种类均影响不大。梭曼浓度(μg·kg-1)
乙酰胆碱酯酶活性
乙酰胆碱受体的mRNA表达量/%
10
104.1
86
6
138.5
89
性染色体组成
外生殖器表现
未做手术
手术后
XY
雄性
雌性
XX
雌性
雌性
四川省成都市蓉城名校联盟2023-2024学年高一下学期开学考试生物试题(原卷版+解析版): 这是一份四川省成都市蓉城名校联盟2023-2024学年高一下学期开学考试生物试题(原卷版+解析版),文件包含精品解析四川省成都市蓉城名校联盟2023-2024学年高一下学期开学考试生物试题原卷版docx、精品解析四川省成都市蓉城名校联盟2023-2024学年高一下学期开学考试生物试题解析版docx等2份试卷配套教学资源,其中试卷共37页, 欢迎下载使用。
辽宁省本溪市明山区本溪市第一中学2023-2024学年高二下学期开学生物试题: 这是一份辽宁省本溪市明山区本溪市第一中学2023-2024学年高二下学期开学生物试题,共12页。
陕西省商洛市2023-2024学年高三下学期开学理综生物试题(原卷版+解析版): 这是一份陕西省商洛市2023-2024学年高三下学期开学理综生物试题(原卷版+解析版),文件包含精品解析陕西省商洛市2023-2024学年高三下学期开学理综生物试题原卷版docx、精品解析陕西省商洛市2023-2024学年高三下学期开学理综生物试题解析版docx等2份试卷配套教学资源,其中试卷共16页, 欢迎下载使用。

