专题13 常见仪器与基本实验操作(讲义)-2024年中考化学一轮复习讲练测(全国通用)
展开TOC \ "1-3" \p " " \h \z \u
\l "_Tc161393686" PAGEREF _Tc161393686 \h 2
\l "_Tc161393693" PAGEREF _Tc161393693 \h 3
\l "_Tc161393694" 考点一 常见的仪器 PAGEREF _Tc161393694 \h 4
\l "_Tc161393695" 【夯基·必备基础知识梳理】 PAGEREF _Tc161393695 \h 4
\l "_Tc161393696" 一、仪器的分类 PAGEREF _Tc161393696 \h 4
\l "_Tc161393697" 二、几种仪器使用注意事项 PAGEREF _Tc161393697 \h 5
\l "_Tc161393698" 三、意外事故的处理措施 PAGEREF _Tc161393698 \h 5
\l "_Tc161393699" 【提升·必考题型归纳】 PAGEREF _Tc161393699 \h 5
\l "_Tc161393700" 考向01 仪器的认识和用途 PAGEREF _Tc161393700 \h 5
\l "_Tc161393701" 考向02 实验数据记录和处理 PAGEREF _Tc161393701 \h 7
\l "_Tc161393702" 考向03 药品的保存与其他 PAGEREF _Tc161393702 \h 7
\l "_Tc161393703" 考点二 基本实验操作 PAGEREF _Tc161393703 \h 8
\l "_Tc161393704" 【夯基·必备基础知识梳理】 PAGEREF _Tc161393704 \h 8
\l "_Tc161393705" 一、药品的取用原则 PAGEREF _Tc161393705 \h 8
\l "_Tc161393706" 二、药品的取用 PAGEREF _Tc161393706 \h 9
\l "_Tc161393707" 三、物质的加热 PAGEREF _Tc161393707 \h 10
\l "_Tc161393708" 四、仪器的连接 PAGEREF _Tc161393708 \h 11
\l "_Tc161393709" 五、仪器的洗涤 PAGEREF _Tc161393709 \h 12
\l "_Tc161393710" 【提升·必考题型归纳】 PAGEREF _Tc161393710 \h 12
\l "_Tc161393711" 考向01 化学药品取用规则及注意事项 PAGEREF _Tc161393711 \h 12
\l "_Tc161393712" 考向02 药品的取用 PAGEREF _Tc161393712 \h 13
\l "_Tc161393713" 考向03 物质的加热 PAGEREF _Tc161393713 \h 13
\l "_Tc161393714" 考向04 装置气密性检查 PAGEREF _Tc161393714 \h 14
\l "_Tc161393715" 考向05 仪器的洗涤 PAGEREF _Tc161393715 \h 15
\l "_Tc161393716" 考向06 综合运用 PAGEREF _Tc161393716 \h 16
考点一 常见的仪器
一、仪器的分类
1. 反应容器
A、可直接加热:
B、可间接加热:
2.存放仪器:
3.加热热源:
4.取用仪器:
5.夹持仪器:
6.计量仪器:
7.分离仪器:
8.其他仪器:
二、几种仪器使用注意事项
1.分液漏斗使用前,应先查漏,后洗涤;使用后要洗涤。
2.镊子和玻璃棒使用前后均要用滤纸擦干净。
3.胶头滴管使用前后均要洗涤,滴管则不需要。
4.天平使用前游码需先调零。
5.称量固体时两盘先放上称量纸;称量氢氧化钠等有吸湿性或腐蚀性药品时,应放入小烧杯(或表面皿)中。
三、意外事故的处理措施
考向01 仪器的认识和用途
【例1】下列能用于加热的仪器是
A.B.C.D.
【变式1-1】如图所示的化学仪器名称正确的是
A.试管B.量筒C.烧瓶D.广口瓶
【变式1-2】掌握化学实验中常用仪器的特征和用途,有利于开展化学学习和研究。请选用恰当的仪器回答问题:
(1)既可用作反应容器又可直接加热的仪器是 (填序号),仪器C在实验室中常用作热源,加热时应用火焰的 部分加热;
(2)取用粉末状固体药品用到的仪器是 ;(填序号)
(3)量取一定量液体需要选用图中某仪器外,还需要 ;(填仪器名称)
(4)仪器H具有固定支持仪器的作用,其名称是 。
【变式1-3】科学探究的基本方法是进行实验。如图是实验室常用仪器,据图回答问题:
(1)取用块状固体应选用的仪器是 (填仪器名称)。
(2)量取5mL水,需要选择的仪器是 (填字母)。
(3)现欲加热100mL的水,除了需要带铁圈的铁架台和陶土网之外,还需上述仪器中的 (填字母),加热时要利用火焰的 (选填“外焰”“内焰”或“焰心”)部分。
(4)指出下列操作可能导致的后果:
①把块状固体药品直接丢进试管底部,后果是 打破试管底部 。
②加热试管中的固体时,试管口未略向下倾斜,后果是 冷凝水回流,使试管炸裂 。
考向02 实验数据记录和处理
【例2】某人用托盘天平称量10.2 g食盐时(1 g以下用游码),称后发现砝码放在了左盘,食盐放在了右盘。所称食盐的实际质量为
A.9.9 gB.10.2 gC.10.4 gD.9.8g
【变式2-1】某学生使用托盘天平称量食盐时,错误地把食盐放在右托盘,称得食盐的质量为14.5g,(1g以下用游码,如果按正确的方法,食盐的实际质量应为
A.B.13.0gC.14.0gD.13.5g
【变式2-2】某同学在量取液体时,俯视读数,读得液体体积为38毫升,则他所量的液体实际体积为
A.小于38毫升
B.等于38毫升
C.大于38毫升
D.无法确定
【变式2-3】某学生用量筒量取液体时,将量筒平放,且面对刻度平视测量.初次视线与量筒内液面的最低处保持水平,读数为20mL.倒出部分液体后,俯视凹液面最低处,读数为5mL,则该学生实际倒出液体的体积
A.等于15B.小于15C.大于15D.无法确定
考向03 药品的保存与其他
【例3】(2023·山东济宁)下列试剂实验室保存方法错误的是
A.双氧水保存在细口瓶中B.浓硫酸保存在细口瓶中
C.氢氧化钠溶液保存在广口瓶中D.胆矾保存在广口瓶中
【变式3-1】关于玻璃棒在实验中的作用,下列叙述错误的是( )
A.固体溶解时搅拌可以加速溶解
B.过滤时搅拌可以加快过滤速度
C.测溶液pH时用它蘸取少量溶液
D.蒸发液体时搅拌可防止局部温度过高,造成液滴飞溅
【变式3-2】用调节好的托盘天平称量一只烧杯的质量时,当天平的右盘加上最小的砝码后,发现指针稍微向分度盘中线的左侧偏斜,为了使天平平衡,应该
A.把天平右端的平衡螺母向右旋出一些
B.把天平右端的平衡螺母向左旋进一些
C.把标尺上的游码向右移一些
D.把天平右端的底部垫高一些
【变式3-3】填写下列空白。
(1)液体药品经常盛放在 里,取用时,瓶塞应 在实验台上,试剂瓶口与试管口应紧靠紧靠。若实际没有说明用量,液体应取 mL。
(2)向酒精灯内添加酒精时,不能超过酒精灯容积的 ;用试管夹夹持试管时,试管夹应夹持在距管口 处;给试管内液体加热时,液体体积应不超过试管容积的 。
(3)把块状的药品或密度较大的金属颗粒放入玻璃容器时,应该先把容器 ,把药品或金属颗粒放入 ,再把容器 ,使药品或金属颗粒 ;加热时,应用酒精灯火焰的 部位,熄灭酒精灯火焰时,应用 .
【变式3-4】掌握仪器的使用方法并严格按照操作要求进行实验,才能保障实验的成功和安全。根据所学化学知识,回答下列问题:
(1)液体药品通常保存在 里(填仪器名称);
(2)倾倒液体时,试剂瓶上的标签应该 ;
(3)吸取少量液体药品一般使用 (填仪器名称);
(4)用酒精灯给烧杯内的物质加热时,应在烧杯底部垫上 (填仪器名称);
(5)连接仪器时:A.玻璃导管与橡胶管连接,B.橡皮塞与试管连接、其中哪项操作需要蘸水 ;
(6)在用量筒量取一定体积液体时,如果俯视读数,会造成读数值比所量取液体的真实数值 (填“偏大”或“偏小”)。
考点二 基本实验操作
一、药品的取用原则
二、药品的取用
1. 固体药品取用
2. 液体药品取用
要点归纳:
A、倾倒法
①细口瓶的瓶塞必须倒放在桌面上(防止药品腐蚀实验台或污染药品);
②瓶口必须紧挨试管口,并且缓缓地倒(防止药液损失);
③细口瓶贴标签的一面必须朝向手心处(防止药液洒出腐蚀标签);
④倒完液体后,要立即盖紧瓶塞,并把瓶子放回原处,标签朝向外面(防止药品潮解、变质)。
B、滴定法
①应在容器的正上方竖直滴入;胶头滴管不要接触容器壁(防止沾污试管或污染试剂);
②取液后的滴管,应保持橡胶胶帽在上,不要平放或倒置(防止液体倒流,沾污试剂或腐蚀橡胶胶帽);
③用过的试管要立即用清水冲洗干净;但滴瓶上的滴管(专管专用)不能用水冲洗,也不能交叉使用。
C、量取法
①操作:先向量筒中倾倒液体至接近所需刻度时,改用胶头滴管滴加药液至所需刻度线;
②正确读数:读数时量筒必须放平稳,视线与量筒内液体的凹液面的最低处保持水平
③读数误差:
俯视:读数>液体实际体积
仰视:读数<液体实际体积
三、物质的加热
1. 酒精灯的使用
要点归纳:
①酒精灯火焰分为外焰、内焰、焰心三个部分,其中外焰温度最高,焰心温度最低,加热时应使用外焰。
②酒精灯内酒精的体积不超过酒精灯容积的 eq \f(2,3)。
③使用酒精灯时应注意以下四点:
a.绝对禁止向燃着的酒精灯中添加酒精,以免失火。
b.绝对禁止用燃着的酒精灯去引燃另一只酒精灯。
c.酒精灯使用完毕后,必须用灯帽盖灭,不能用嘴吹灭。
d.不要碰倒酒精灯,万一洒出的酒精在桌子上燃烧起来,应立即用湿抹布盖灭,不可用水浇。
2. 给液体物质加热
①试管口不要对着自己或他人;
②试管应与水平方向成45°,液体的量不能超过试管容积的 eq \f(1,3);
③试管夹应夹持在试管的中上部(由底部套上、取下)。
3. 给固体物质加热
①试管口应略向下倾斜(防止冷凝水回流,使试管炸裂);药品平铺在试管底部,增大受热面积;
②试管外壁不能有水,加热前擦干外壁的水(防止加热时受热不均试管炸裂);
③加热时用试管夹夹持试管,试管夹从试管底部往上套,夹在距试管口约 处的中上部,手握长柄;
④加热时先预热,待均匀受热后固定在盛放药品的部位加热(防止试管受热不均炸裂);
⑤试管底部不能和酒精灯的灯芯接触(防止试管受热不均炸裂)。
四、仪器的连接
1. 仪器的连接
①把玻璃管插入带孔橡胶塞(图a):先把玻璃管口用水润湿,然后对准橡胶塞上的孔稍稍用力转动,将其插入。
②连接玻璃管和胶皮管(图b):先把玻璃管口用水润湿,然后稍稍用力即可把玻璃管插入胶皮管。
③在容器口塞橡胶塞(图c):应把橡胶塞慢慢转动着塞进容器口。切不可把容器放在桌上再使劲塞进橡胶塞,以免压破容器。
2. 检查装置气密性
①检查的时间:检查装置的气密性一般在装置连接好之后,装入药品之前。
②检查的方法:
Ⅰ.微热法(如图1)
连接好仪器,将导管一端放入水中,用手紧握试管,水中导管口有气泡冒出,松手后,导管口形成一段水柱,且长时间不回落,说明装置气密性良好。
Ⅱ.液差法(如图2)
连接好仪器,先向长颈漏斗内注入水使广口瓶内水没过漏斗下端管口,用弹簧夹夹紧胶皮管,继续向长颈漏斗中加水,一段时间后,长颈漏斗中液面不下降,说明装置气密性好。
Ⅲ.外压法(如图3)
将导管与注射器相连,将分液漏斗的活塞关闭,将注射器活塞向外拉出一段,一段时间后看其是否回到原位,若回到原位,说明该装置的气密性良好。
五、仪器的洗涤
(1)洗涤方法:刷洗时须转动或上下移动试管刷,但用力不能过大,以防损坏试管。
(2)干净标准:洗过的玻璃仪器内壁附着的水既不聚成水滴,也不成股流下时,表明仪器已洗干净,洗
的玻璃仪器应放在指定的地方。
考向01 化学药品取用规则及注意事项
【例1】在取用液体药品时,如果没有说明用量,一般应取用的最少量是
A.0.5mL~1mL B.1mL~2mL C.3mL~4mL D.5mL~6mL
【变式1-1】规范的操作是实验成功的基本保证,下列说法正确的是
A.给玻璃仪器加热时都要垫陶土网
B.在实验室里,任何药品不得品尝
C.为了节约药品,把剩余药品放回原瓶
D.用10mL的量筒量取9.75mL的水
考向02 药品的取用
【例2】“中和反应”实验中,同学们使用滴管有如下操作,其中正确的是
A.滴加酚酞 B.取用盐酸
C.搅拌溶液 D.放置滴管
【变式2-1】下列实验操作不正确的是
A.放 B.倒
C.看 D.闻
【变式2-2】在化学实验中,实验操作要保证人身安全和仪器、试剂的安全,试剂安全是指操作应避免造成试剂的污染或变质。下列操作要求中不是从试剂安全角度考虑的是
A.不能用未经清洗的非专用胶头滴管吸取另一种试剂
B.不能用手接触药品,不得品尝任何药品的味道
C.从试剂瓶倒完试液后,应立即盖紧瓶塞
D.用药匙取用一种药品后,取另一种药品前必须擦拭干净
考向03 物质的加热
【例3】(2023·北京海淀二模)下列实验操作不正确的是
A. 取固体粉末B. 称量固体
C. 加热液体D. 读取液体体积
【变式】(2023·山东临沂中考真题)某些铜制品在空气中久置,表面生成绿色的铜锈(又称铜绿)。下列有关“铜绿”(固体粉末)性质研究的实验操作正确的是
A.取用“铜绿”B.点燃酒精灯
C.加热“铜绿”D.加入盐酸
考向04 装置气密性检查
【例4】(2023·山东青岛一模)下列是某同学进行“空气中氧气含量测定”实验的部分操作,其中错误的是
A.连接仪器B.检查装置气密性
C.取用药品D.点燃酒精灯
【变式4-1】(2023·陕西庆安三模)规范的实验操作是完成化学实验任务的基础。以下基本实验操作正确的是
A.点燃镁条B.加入锌粒
C.添加酒精D.连接仪器
【变式4-2】下列图示实验操作,正确的是
A. 检查气密性B. 检验O2是否集满
C. 收集H2D. 稀释浓H2SO4
考向05 仪器的洗涤
【例5】实验室中要熟悉实验操作,严格按照实验室规则才能正确、快速、安全地进行实验。
Ⅰ.下列是化学实验中常见的基本操作。据图回答下列问题:
(1)如图①所示,手握细口瓶倾倒液体时,细口瓶标签的一面要____________,瓶塞_________放在桌面上。
(2)如图②所示,用完酒精灯后,必须用灯帽盖灭、盖灭后轻提一下灯帽,再重新盖好。对其原因的叙述不正确的一项是____________(填序号)。
A平衡气压,方便取下灯帽
B挥发水分,利于点燃酒精灯
C减少挥发,利于节约酒精
(3)如图③所示,如果试管内壁附有不易洗掉的物质时,清洗试管一般先用___________蘸去污粉刷洗,刷洗时须转动或上下移动试管刷,再用自来水冲洗和蒸馏水润洗,然后倒放在试管架上晾干。
Ⅱ.(4)在实验室中,下列做法正确的是____________。
A酒精灯被碰翻着火时,立即用湿抹布盖灭
B实验结束后,剩余药品要倒入下水道
C加热试管中的液体时,不能将试管口对着他人,要对着自己
D为提高实验操作效率,没有毒性的药品可以直接用手抓取
Ⅲ.正确的操作能保证实验顺利进行。请填写下列空格:
(5)用酒精灯给物质加热时,要用酒精灯火焰的____________。
(6)用量筒量取液体时,量筒必须平放,视线要与____________,某学生面对刻度,他先俯视读数为68mL,倾倒部分液体后,又仰视读数为60mL,则该生实际倒出的液体的体积为____________(填序号)。
A等于8mL B大于8mL C小于8mL
考向06 综合运用
【例6】我国正式启动全国科技工作者主题活动,加强社会热点问题的科普宣传,开展多种形式的科普活动。请回答下列科普活动模拟实验中的有关问题:
(1)要防止实验室意外事故的发生。倾倒液体药品时,瓶塞要在桌面上______。
(2)实验结束后仪器的摆放或处理方式正确的是______(填序号)
(3)用试管加热时,夹持试管使用______,所盛液体体积不超过试管容积的_____(填“2/3”或““1/3”)。用酒精灯火焰的外焰给试管内的液体加热,分析的理由是 。用完酒精灯后,熄灭酒精灯的方法为用_____盖灭,盖_____次。
(4)试管是实验室最常见的仪器,如图所示,在不同的化学实验中试管口的朝向不同。
①向试管中加入块状固体时,试管口朝向为:应先如图_____(填序号,下同),最后如图_____。
②给试管中的固体加热时,试管口朝向如图D,是为了_____。
③在实验中应注意节约药品。如果没有说明用量,一般应该按照最少量取用。液体取用_____;固体只需_____即可。
【变式】根据下列实验示意图回答相关问题:
(1)在连接图1玻璃管与胶皮管时,先_______,然后稍稍用力把玻璃管插入胶皮管;小刚同学用图1所示方法检查该装置的气密性,先将导管放入水中,然后手握容器外壁,并没有看到导管末端出现气泡,所以他认为该装置气密性不好,你是否同意他的观点_______(填“是”或“否”),理由是_______。
(2)图2中称量前,游码归零,发现指针向左偏,此时应将右边平衡螺母向________调(填“左”或“右”)。调平后按图示进行称量,称取的烧杯质量为________g。
(3)若按图3所示方法读数比实际液体偏_______(填“大”或“小”),量取25mL水,应选择_______量筒(填“10mL”“50mL”“100mL”),正确的读数方法是________。
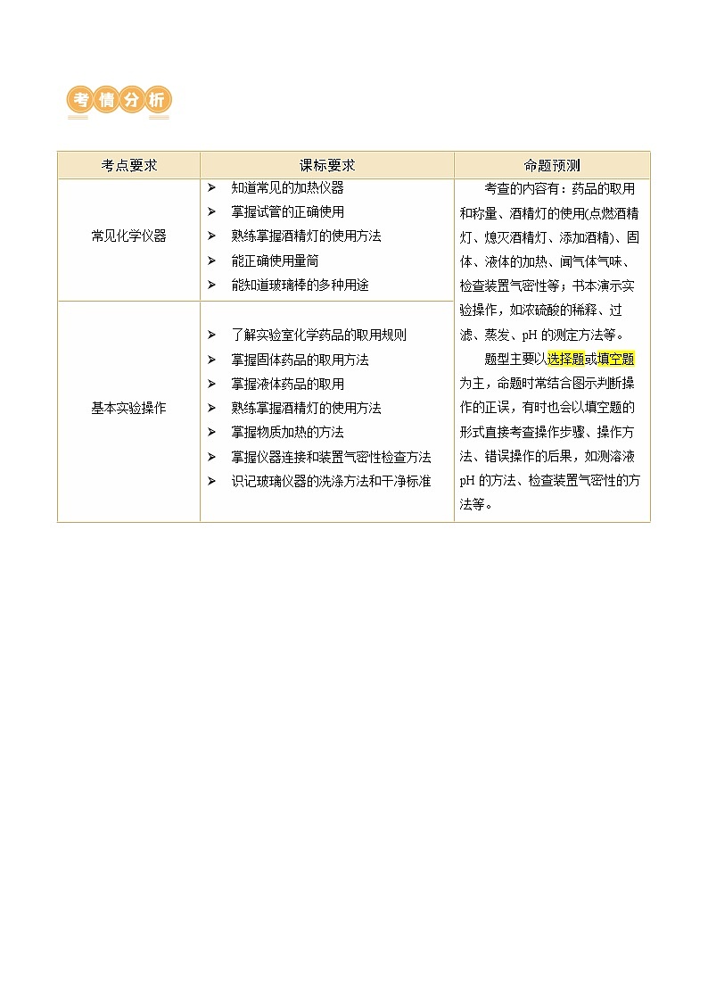
考点要求
课标要求
命题预测
常见化学仪器
知道常见的加热仪器
掌握试管的正确使用
熟练掌握酒精灯的使用方法
能正确使用量筒
能知道玻璃棒的多种用途
考查的内容有:药品的取用和称量、酒精灯的使用(点燃酒精灯、熄灭酒精灯、添加酒精)、固体、液体的加热、闻气体气味、检查装置气密性等;书本演示实验操作,如浓硫酸的稀释、过滤、蒸发、pH的测定方法等。
题型主要以选择题或填空题为主,命题时常结合图示判断操作的正误,有时也会以填空题的形式直接考查操作步骤、操作方法、错误操作的后果,如测溶液pH的方法、检查装置气密性的方法等。
基本实验操作
了解实验室化学药品的取用规则
掌握固体药品的取用方法
掌握液体药品的取用
熟练掌握酒精灯的使用方法
掌握物质加热的方法
掌握仪器连接和装置气密性检查方法
识记玻璃仪器的洗涤方法和干净标准
意外事故
处理方法
洒在桌面上的酒精燃烧
立即用湿抹布扑灭
浓酸、浓碱流到实验台上
浓酸:加 溶液→用水冲洗→用抹布擦干
浓碱:加 →用水冲洗→用抹布擦干
浓酸、浓碱溅到皮肤或衣服上
浓酸:用大量水冲洗,再涂3%~5%的NaHCO3溶液
浓碱:用大量水冲洗,再涂稀硼酸溶液
稀酸或稀碱溅到眼睛里
立即用 ,必要时请医生治疗,切不可用手揉眼睛
取用原则
具体要求
三不原则
①不能用手接触药品;
②不要把鼻孔凑到容器口闻药品(特别是气体)的气味;
③不得 任何药品的味道
节约原则
应该严格按照实验规定的用量取用药品。如果没有说明用量,一般按最少量(1~2mL)取用液体,固体只需盖满试管底部即可
处理原则
实验室剩余药品,既不能放回原瓶,也不要随意丢弃;更不要拿出实验室,要放入指定的容器内
固体状态
取用工具
取用步骤
块状
镊子
粉末状
药匙(或纸槽)
液体用量
方法
取用步骤
较大量
倾倒法
较少量
滴加法
规定量
量取法
中考化学一轮复习考点讲练常见化学仪器和实验基本操作(含答案): 这是一份中考化学一轮复习考点讲练常见化学仪器和实验基本操作(含答案),共4页。试卷主要包含了根据下图所示的实验回答问题,如图所示实验操作正确的是,下图所示实验操作正确的是,下图所示实验操作中正确的是,下图所示的实验操作不正确的是等内容,欢迎下载使用。
初中化学一轮复习【讲通练透】专题16 常见仪器和基本实验操作(练透): 这是一份初中化学一轮复习【讲通练透】专题16 常见仪器和基本实验操作(练透),文件包含专题16常见仪器和基本实验操作讲通练透-教师版docx、专题16常见仪器和基本实验操作讲通练透-学生版docx等2份试卷配套教学资源,其中试卷共26页, 欢迎下载使用。
初中化学一轮复习【讲通练透】专题16 常见仪器和基本实验操作(讲通): 这是一份初中化学一轮复习【讲通练透】专题16 常见仪器和基本实验操作(讲通),文件包含专题16常见仪器和基本实验操作讲通练透-教师版docx、专题16常见仪器和基本实验操作讲通练透-学生版docx等2份试卷配套教学资源,其中试卷共23页, 欢迎下载使用。

