广东省江门市2024年高考一模考试地理试题
展开地 理
本试卷共6页, 19 小题, 满分 100分。考试时间75分钟。
注意事项:
1. 答题前,务必将自己的姓名、准考证号填写在答题卡规定的位置上。
2. 做选择题时,必须用 2B铅笔将答题卷上对应题目的答案标号涂黑,如需改动,用橡皮擦干净后,再选涂其它答案标号。
3. 答非选择题时,必须用黑色字迹钢笔或签字笔,将答案写在答题卡规定的位置上。
4. 所有题目必须在答题卡上作答,在试题卷上作答无效。
5. 考试结束后,将答题卡交回。
一、单项选择题(本题共 16 小题,每小题3 分,共 48 分。在每小题给出的四个选项中,只有一项是符合题目要求的)
我国是世界上最大的假发制品生产国和出口国,假发原料(人发) 主要来自印度、孟加拉、缅甸、越南等国家。近年,非洲对假发制品需求旺盛,是我国主要出口市场之一。据此完成1-2 题。
1.印度、孟加拉等国家为主要假发原料产地,主要因为
A.人口众多 B.经济落后 C.地域广阔 D.发质优良
2.近年,非洲对假发需求旺盛的主要原因是
①太阳辐射强 ②黑人头发生长慢且短 ③生存压力大 ④生活水平的提高
A.①② B.①③ C.②④ D.③④
支线机场是指年度旅客吞吐量在300万人以下或大于300万但所处地理位置较为偏远的机场。该类机场多以国内和省内航班为主。近年我国支线航空不断发展,旅客吞吐量占比不断上升。表 1示意2022年我国三个省(区) 支线机场航线结构比例。据此完成3-5题。
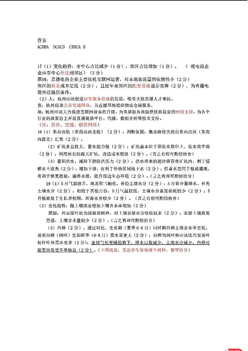
表 1
注:省(区) 内航线:航线始终点、中间经停点全部在省(区) 内的航线。
省(区) 外经停:至少有一个航点在省(区) 外的,以本机场为中间经停点的航线。
省(区) 外甩飞:至少有一个航点在省(区) 外的,以本机场为始终点的航线。
省(区) 外直飞:直飞省(区) 外的点对点航线。
地理试题 第 1 页 (共 6页)省(区)
省(区) 内航线
省(区) 外经停
省(区)外甩飞
省(区)外直飞
西藏
12.12%
0.00%
19.70%
68.18%
宁夏
00.0%
36.36%
50.91%
12.73%
S
5.65%
0.00%
19.35%
75.00%
3. 在客源方面,对支线航空构成较大竞争的是
A.公路运输 B.水路运输 C.普铁 D.高铁
4.宁夏区内航线占比小,最主要影响的因素是
A.人口数量 B.面积 C.地理位置 D.地形
5. S省(区) 可能是
A.海南 B.河南 C.贵州 D.内蒙古
我国滨海盐碱地面积广,合理开发利用盐碱地资源,是缓解我国耕地资源锐减,保证粮食安全的重要途径之一。 “台田——浅池”(挖土成池,筑土为台) 是我国华北地区一种新型的滨海盐碱地综合改良模式,其创新性地将新型水资源——海冰水应用在滨海盐碱地的改良利用中。图1为“台田—浅池”模式图。据此完成6-8题。
6.受气候影响,华北滨海盐碱土春、夏、秋、冬四季水盐运动变化过程是
A.盐分稳定一淋盐一积盐一积盐 B.积盐一淋盐一盐分稳定一积盐
C.淋盐一积盐一积盐一盐分稳定 D.积盐一淋盐一积盐一盐分稳定
7.修筑台田,提高地表高度,可以相对
A.减少水分蒸发 B.提高土壤肥力
C.降低地下水位 D.加速盐分下移
8.该地海冰覆盖台田并产生明显脱盐效果的季节应是
A.春季 B.夏季 C.秋季 D.冬季
“飞地经济”是促进区域协调发展的重要模式,飞出地、飞入地及飞入地周边镇区之间相互合作,互利共生。位于广东英德的广德产业园(广德园) 是广东省最早实施两地共建共管的“飞地经济”园区, 目前已建立起内外部的产业关联(图2所示) 。据此完成9-11题。
地理试题 第 2 页 (共 6 页)9. 在广德园产业共生关系中,广州参与新能源汽车产业分工的重点环节可能是
A.金属加工 B.锂电池装配
C.整车研发 D.零部件生产
10. 当前,广德园与周边镇的产业联系存在的主要问题是
A.市政基础设施落后 B.关键材料无法自产
C.物流服务依赖广州 D.产业链协作联系弱
11. 现阶段广德园“飞地经济”高质量发展应
①推动园区产业全过程创新 ②完善园区物流服务配套
③重点加强周边镇与广州联系 ④统筹配置园区与周边镇的资源
A.①③ B. ②③ C.②④ D.①④
广东顺德的清晖园被誉为“岭南晚清四大名园”之一。 园区在“筑屋顺前就后,由低而高”的空间布局与“植被疏密有致、水体合理适度”的景观要素配置的共同作用下,改变园内微气候,巧妙地应对了岭南湿热多雨的气候特点。图3为清晖园布局图。据此完成12-14题。
12. 荷花池东南部乔木较少,推测主要利于
A.冬季风通过 B.夏季风进入
C.促进水面蒸发 D.拓宽景观视野
13. 夏季的白天,园中平均风速最大的可能是
A.① B.② C.③ D.④
14. 有助于解决园中的通风、遮阳问题的设施是
A.荷花池 B.亭榭 C.连廊 D.实体建筑
地理试题 第 3 页 (共 6 页)季节性冻土的冻融过程是气候变化的重要指示器。图4为1961——2021年青海三江源区16个观测站地表土的冻结初日和冻结终日变化图。据此完成15-16题。
15. 推测全年气候最寒冷的观测站点可能是
A.清水河 B.玉树 C.泽库 D.治多
16. 三江源区16个观测站地表土冻结初日和冻结终日的变化说明该地区
A.昼夜温差变小 B.气候正在变暖
C.冻结层变厚 D.太阳辐射增多
二、非选择题(本题共3 小题,共52分)
17.阅读图文材料,完成下列问题。 (14分)
直播电商是依托社交媒体、视频推荐及网络直播等多种数字化技术手段的一种新型经济业态。杭州是我国直播电商的重要发源地,直播电商产业正快速重塑杭州主城区的数字产业空间格局。图5为杭州市2016—2021年距市中心不同圈层直播电商企业占比变化图。图6为直播电商运营流程图。
地理试题 第 4 页 (共 6 页)(1) 指出杭州市电商企业空间格局的演变趋势,并分析原因。 (8分)
(2)从完善公共服务设施角度,指出促进杭州直播电商行业进一步发展的合理措施。(6分)
18.阅读图文材料,完成下列问题。 (18分)
中国西北干旱沙漠矿区的煤炭储量丰富,拥有大量露天煤矿。内蒙古乌海市东部存在露天矿区(图7所示) ,露天采煤形成的巨大矿坑侵入河道,改变了局部小流域水系结构。随着露天煤矿开采规模和强度的不断增加,其生态安全问题日趋严峻。某研究团队提出“矿坑蓄洪”综合利用的地表水系恢复方案(图8所示) ,为西北干旱荒漠区的矿区修复治理以及生态恢复提供参考。
(1) 指出乌海市东部露天煤矿所处小流域的地势特征及判断依据。 (4分)
(2) 分析“矿坑蓄洪”方案的可行性。 (6分)
(3) 简析该地“矿坑蓄洪”综合利用方案实施的生态意义。 (8分)
19.阅读图文材料,完成下列问题。 (20分)
大兴安岭林区是我国最大的原始林区。兴安落叶松林(针叶)和白桦林(阔叶) 均为浅根型树种,面积占整个大兴安岭地区森林面积的80%以上。在全球变暖的趋势下,该区降水日数呈减少趋势。图9、图10分别为2019年5-8月同一林区内兴安落叶松林和白桦林土壤含水率变化图和气温、降水情况图。
地理试题 第 5页 (共 6页)
(1) 分析5月份林地上层土壤含水率显著高于其他月份的原因。 (8分)
(2) 指出夏季兴安落叶松林地土壤含水率的垂直变化趋势并分析原因。 (6分)
(3) 在全球变暖趋势下,你认为上述两树种谁更容易遭受干旱的胁迫,并说明理由。 (6分)
地理试题 第 6 页 (共 6 页)
2024届广东省江门市等5地高考一模地理试题: 这是一份2024届广东省江门市等5地高考一模地理试题,共6页。
2024届广东省汕头市高考一模地理试题: 这是一份2024届广东省汕头市高考一模地理试题,文件包含2024届广东省汕头市高考一模地理试题docx、汕头市24答案docx等2份试卷配套教学资源,其中试卷共7页, 欢迎下载使用。
2023届广东省汕头市高考一模地理试题: 这是一份2023届广东省汕头市高考一模地理试题,共12页。试卷主要包含了选择题,非选择题等内容,欢迎下载使用。

