所属成套资源:2023-2024学年七年级语文下学期期中期末课内备考与专项复习(部编五四制)(上海专用)
- 2023-2024学年七年级语文下学期期中期末课内备考与专项复习(部编五四制)(上海专用)课内现代文复习11《伟大的悲剧》(原卷版+解析) 试卷 4 次下载
- 2023-2024学年七年级语文下学期期中期末课内备考与专项复习(部编五四制)(上海专用)课内现代文复习12《太空一日》(原卷版+解析) 试卷 3 次下载
- 2023-2024学年七年级语文下学期期中期末课内备考与专项复习(部编五四制)(上海专用)02记叙文(二)概括类题型(原卷版+解析) 试卷 4 次下载
- 2023-2024学年七年级语文下学期期中期末课内备考与专项复习(部编五四制)(上海专用)03记叙文(三)句段作用(原卷版+解析) 试卷 5 次下载
- 2023-2024学年七年级语文下学期期中期末课内备考与专项复习(部编五四制)(上海专用)04记叙文(四)词语含义与鉴赏(原卷版+解析) 试卷 5 次下载
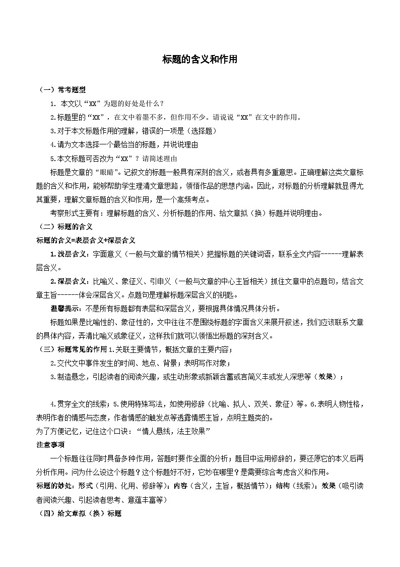
2023-2024学年七年级语文下学期期中期末课内备考与专项复习(部编五四制)(上海专用)01记叙文(一)标题含义与作用((原卷版+解析))
展开相关试卷
这是一份2023-2024学年七年级语文下学期期中期末课内备考与专项复习(部编五四制)(上海专用)课内古诗文复习01《孙权劝学》(原卷版+解析),共21页。
这是一份2023-2024学年七年级语文下学期期中期末课内备考与专项复习(部编五四制)(上海专用)05记叙文(五)综合阅读(原卷版+解析),共34页。试卷主要包含了标题的含义,标题的作用,引号,感叹号等内容,欢迎下载使用。
这是一份2023-2024学年七年级语文下学期期中期末课内备考与专项复习(部编五四制)(上海专用)04记叙文(四)词语含义与鉴赏(原卷版+解析),共33页。试卷主要包含了体现作者立场观点的词语;2,加点的词语的指代义,比较题,第段运用的记叙顺序是等内容,欢迎下载使用。

