所属成套资源:冲刺2024年中考语文作文高分专项突破
冲刺2024年中考语文作文高分专项突破 专题03 逐词推敲,审准题意
展开
这是一份冲刺2024年中考语文作文高分专项突破 专题03 逐词推敲,审准题意,共15页。
1.培养良好的审题意识和习惯,预留充足的审题时间。
2.能正确理解、全面把握题意,明确写作对象、范围、重点、限制等。
作文题目中的每个字词都是重点,只有逐字逐词,深入思考,反复推敲,才能正确理解、全面把握题意,明确写作对象、范围、重点、限制等。以下给同学们支几招:
一、把握同类词的规律
命题作文的题目年年不同,但构成文题词语的词性则主要有以下几种,而且词性相同的词语所指向的写作重点是有规律可循的。
请你阅读下表,参照示例,在横线上总结规律或分析例子。
二、分析整道题的内涵
参照示例,分析《适合》与《我能为你做点什么》两道作文题的题目含义和题意要素。
三、顺应提示语的指向
提示语是命题者用于打开我们的思路的小道具,顺应提示语的指向来选材、行文,更容易命中命题者的下怀,写出切合题意的文章。
值得注意的是,“顺应提示语的指向”并非只能写提示语提及的内容。作文题目给我们预留的思考空间还是很广阔的,大可以根据题意运用发散思维来选材、立意。但当我们不能确定所选之材、所立之意是否切合题意时,不妨逐句分析提示语,读懂命题者的意图。
例如2017年广州中考作文题,三句话构成的提示语部分,包括了引出写作对象、细化写作对象和深化写作对象三个方面,既提示考生在写作过程中要牢牢把握的写作主体,还提示考生选材的范围与内容,以打开思路,引导考生有意识地揭示写作主体所包含的意义。
题目:《总会想起那张照片》
四、辨析近似题的异同
1.似同而非的作文题
有些作文题看上去差之毫厘,实则各有侧重,要细心辨析,不能生搬硬套。请仿照示例,辨析以下两组作文题的区别:
2.异曲同工的作文题
有的题目看似不同,实则内涵一致。仿照示例,指出第二组题目有何共通点。
一、请根据以下步骤审题,在横线上填写你审出的要素。
2020年广州中考作文题:请以《我能为你做点什么》为题,写一篇文章。
要求:①文体自选(诗歌除外)。②600字以上③文中不能出现考生的姓名和所在学校名称。
1.审“标题”
第一步 根据词性的规律逐词审题,指出各个词语指向的写作重点。
第二步 分析句子的成分,整合所有的要点,从整体上理解标题的含义,确定写作重点。“我能为你做点什么”是一个复杂的主谓短语,带有较强的情境性。如果加上标点可以做种理解:
2.审“要求”
本作文题的要求有三点,一是文体要求,二是字数要求,三是预防作弊要求。
本题可以写成除诗歌以外的任何文体。如:写记叙文(含小说、散文等),可以描述“我能为你做点什么”相关的具体画面,可以再现与“我能为你做点什么”相关的人物与事件,以抒发自己的情感,阐发对生活的态度;写议论文,可以用“我能为你做点什么”作引子,侧重阐述对“我能为你做点什么”的思考,以表达自己的观点,传达对社会、对人生的认识,体现一定的思辨性、思想性和逻辑性。
无论是记叙,还是议论、抒情,都要紧扣“我能为你做点什么”,不能脱离对此的发现、感悟、思考与认识。
凡字数在550字或以下的文章、凡在文章中出现考生的姓名和所在学校名称的文章,均因违反写作要求,而应被相应扣分。
题目:《我能为你做点什么》
审题:审标题(标题含义,写作重点)
二、根据上述审题要领,说说以下两文哪篇更“符合题意”,说出理由。
阅读下面的文字,先审准题意,补充完整下表(50分),然后完成作文(50分)。
辨析《其实并不简单》和《原来这么简单》两道作文题,选取其中一题,写一篇文章。
要求:
①文体自选(诗歌除外)。②600字以上。③文中不能出现考生的姓名和所在学校名称。
专题三 逐词推敲,审准题意(参考答案)
一、①应详述事件及其过程。②是什么样的“创意”,能给人带来什么“快乐”或“启示”。③应描述状态和特征是“怎么样”的。④重复或继续。⑤“曾见枝头吐新芽”作为铺垫。⑥“再一次见到枝头吐新芽的情形”。⑦道德规范、行为准则、是非标准…
二、
四、
一、“我”:第一人称代词,既可以指自己,也可以泛指包括自己在内的团体、组织等:还可以作为这个征询问句的发问主体、如父母、朋友,甚至陌生人。
“你”:第二人称代词,既可以代人个人,如亲人、朋友,熟悉的、陌生的,身边的、远方的…也可以代人集体,如班级、学校、社团、国家、大自然…还可以代入抽象的事物,如愿望、理想、目标…
“点”:表示很轻的程度,意为“少量”,在具体情境中,可以理解为“微不足道”(带有自谦意味)、“力所能及”(带有自荐意味)、“可能帮助不大但愿意竭尽全力”等语意。
“什么”:疑问代词,既可以理解为表示疑问,也可以理解为表示不确定的事物,还可以理解为是“什么事情”等的省略。
“我能”:表明了“我”有“为你做”的意愿“想做”。
“为你”:引出“做”的目的,包含着“我”和“你”的某种关系一互帮互助、关爱弱者、感恩回馈、为“你”而努力等。
“做点什么”:“做什么”的具体内容需要明确;为什么做这些的原因可挖掘;“做点”表明做的事情可能不多。
标题含义:①加上问号,表示征询式的疑问,表达“我”希望为“你”做点什么的主动意愿、深刻反思和自我支配意识;②加上句号,表达对已然或未然的陈述,展示“我为你做点什么”的过程中的精微感受、理性认识和价值探寻。
二、一号文判分:30+20+6+4=60分25+15+6+4=50分(一等上,完全符合题意)。理由:①“我”一志愿者,“你”—旅客,主体明确:②对“为你”的意义揭示清晰、深人一“能为他人奔跑也是一种幸柯”;③对“做什么”的记叙、描写完整、合理、集中、生动一“我”为一位带孩子的母亲购票的过程详尽;④“能”的内涵清晰,对愿望的思考分析符合逻排一从“不被需要、不被信任”到“感受到信任的重量”,感悟出“如果我们都乐于为别人做点什么,也乐于信任主动向你伸出援手的人,这个社会将会变得更加和谐,更加高效”。文章内容紧扣主题,完全符合题意。
二号文判分:18+15+6+4=43分15+11+6+4=36分(二等下,基本符合题意)。理由:①“我”一女儿,“你”一父亲,主体明确:②记叙重心偏移在“你为我做了什么”一“你不辞劳苦,早出晚归,辛勤打拼,为我创造更好的学习条件,给我提供更高的生活质量…”;③仅在结尾处提及了“而我又能为你做点什么呢”,“我能为你做的,只有努力学习”,“父亲,我也能为你做点什么”;④没有对愿望的思考分析。
阅读下面的文字,先审准题意,补充完整下表(50分),然后完成作文(50分)。
辨析《其实并不简单》和《原来这么简单》两道作文题,选取其中一题,写一篇文章。
要求:①文体自选(诗歌除外)。②600字以上。③文中不能出现考生的姓名和所在学校名称。
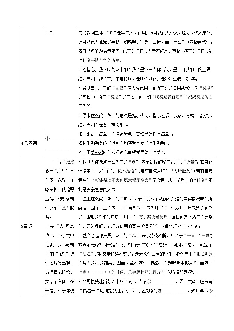
1.动词
①____________
____________
____________
《我能为你做点什么》应该详述“能做”的过程。
《别担心,我可以的》应详述从“担心”到“不担心”的过程。
《总会想起那张照片》应详述“想起”的过程。
《适合》应详述从“不适合”到“适合”的过程。
《出错》应详述“出错”的过程。
《迟了一分钟》应详述“迟”的过程。
《改变一点点》应详述“改变”的过程。
《奖励自己》应详述“奖励”的过程。
2.名词
应详述“是什么”及具体表现
《总会想起那张照片》应详述是什么样的“照片”,上面有什么内容,背后有什么故事等。
《广州风格》应详述“广州”有什么样的“风格”,有什么具体表现。
《游戏》应详述是什么样的“游戏”,是怎么玩的。
《创意的快乐/启示》应详述②
3.代词
必须表明其指代对象“是什么”。
《我能为你做点什么》中的“我”“你”都是人称代词,都必须明确其指代对象,其中“我”是第一人称代词,既可以指自己,也可以作为这个征询问句的发问主体。“你”是第二人称代词,既可以代入个人,也可以代入集体,还可以代入抽象的事物,如愿望、理想、目标。而“什么”则是疑问代词,既可以理解为表示疑问,也可以理解为表示不确定的事物,还可以理解为是“什么事情”等的省略。
《别担心,我可以的》中的“我”是第一人称代词,是“可以的”的主语。必须表明“我”在文中是指谁,是哪个群体,是哪种生物、静物等。
《奖励自己》中的“自己”是人称代词,复指前头的名词或代词,是“奖励”的宾语, 必须与“奖励”的主语一致。如“我奖励我自己”,“妈妈奖励她自己”等。
《原来这么简单》中的这么是指示代词,指示性质、状态、方式、程度等,必须表明“是怎么样简单”。
4.形容词
③____________
____________
《原来这么简单》应描述发现了事情是怎样“简单”。
《其乐融融》应描述画面和感受是怎样“乐融融”。
《心里美滋滋的》应描述心理感受是怎样“美”。
5.副词
一要“定点叙事”,即叙事的素材选取、详略安排、伏笔照应等都要为副词这个“点”服务。
二要“反复点染”,即行文中让副词和与副词有关的关键词语反复出现,或抒情或议论,文字不在多,在于精,在于体现题旨。
《我能为你做点什么》中的“点”,表示很轻的程度,意为“少量”,在具体情境中,可以理解为“微不足道”(带有自谦意味)、“力所能及”(带有自荐意味)、“可能帮助不大但愿意竭尽全力”等语意,决定了后面的“什么”不能是轰轰烈烈的大事。
《原来这么简单》中的“原来”,表示发现了从前不知道的真实情况或有所醒悟,因而文章不应只写“简单”,而应先略写“一件或几件原来感觉复杂的、困难的”作为铺垫,再详写“有了某段经历后,醒悟到其本质是不复杂的、容易理解、处理或使用的事件(情况)”,以此体现能力的改变。
《总会想起那张照片》中的“总”,表示持续不断,相当于“一直”“一贯”,或表示无论如何一定如此,相当于“终归”“总归”。可见,“总会”确定了“想起”的状态是持续不变的,是无论什么样的条件下必然产生“想起那张照片”这样的结果,因而文章不应写“偶然一次想起那张照片”,而应写“当······的时候,总会想起那张照片”,以强调印象深刻。
《又见枝头吐新芽》中的“又”,表示④____________,因而文章不应只写“偶然一次见到指头吐新芽”,而应先略写⑤____________,然后详写⑥____________。
6.比喻词
应先弄清比喻词的本义,再借助联想和想象,找出本体与喻体之间的相似点,挖掘其比喻义、引申义、象征义或隐含的哲理,化实为虚。
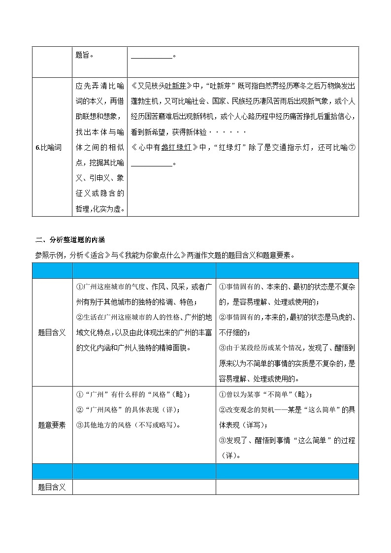
《又见枝头吐新芽》中,“吐新芽”既可指自然界经历寒冬之后万物焕发出蓬勃生机,又可比喻社会、国家、民族经历凄风苦雨后出现新气象,或个人经历困苦磨难后出现新转机,或个人心路历程中经历痛苦挣扎后重拾信心,看到新希望,获得新体验······
《心中有盏红绿灯》中,“红绿灯”除了是交通指示灯,还可比喻⑦____________。
题目含义
①广州这座城市的气度、作风、风采,或者广州有别于其他城市的独特的格调、特色;
②生活在广州这座城市的人的性格、广州的地域文化特点,以及由此体现出来的广州的丰富的文化内涵和广州人独特的精神面貌。
①事情固有的、本来的、最初的状态是不复杂的,是容易理解、处理或使用的;
②事情固有的,本来的,最初的状态是马虎的、不仔细的;
③由于某段经历或某个情况,发现了、醒悟到原来以为不简单的事情的实质是不复杂的,是容易理解、处理或使用的。
题意要素
①“广州”有什么样的“风格”(略);
②“广州风格”的具体表现(详);
③其他地方的风格(不写或略写)。
①曾以为某事“不简单”(略);
②改变观念的契机——某是“这么简单”的具体表现(详写);
③发现了、醒悟到事情“这么简单”的过程(详)。
题目含义
题意要素
方法归纳
第一步:按照词性的规律逐词审题,理解标题含义;
第二步:扩题成句,明确题意要素和详略安排。
第一步:按照词性的规律逐词审题,明确每个词语的意思和限制;
第二步:分析短语或句子的成分及词语之间的逻辑关系,从整体上理解题目含义;
第三步:扩题成句,明确题意要素和详略安排。
如今,对于大多数人来说,拍下一张照片是最容易不过的事。
概括指出当下拍照对于大多数人而言都是件极容易的事,照片成为我们生活的一部分。由此引出本题写作的主体对象一照片。
照片在我们生活中随处可见,自拍照、毕业照、旅游照、新闻照等,比比皆是。
承接第一句话,指出照片数量之多和种类之多,开罗列出生活中一些常见的照片类型。自拍照是近年来随着智能手机技术发展而洐生出来的人们最为喜爱的照片之一,尤其受年轻人青睐。以此类照片作为所列举的第一类照片,一下子就切入了考生们真实的生活有利于调动考生们的写作欲望。接着列举的毕业照和旅游照则进步引导考生具体地调动生活的积累,毕业照可能引发考生们对校园生活的回顾,旅游照则可能帮助考生们联想到与家人共同外出旅游的情景。两类照片引导考生关注学校生活与家庭生活,提示他们可以从他们最为熟悉的这两大生活场景中提取写作素材。最后列举的是新闻照,这种类型的照片将考生的思维向社会层面推进,提示考生照片的选材不仅包括与自己个人生活息息相关的部分,还应关注更广阔的社会层面的内容,报纸、电视、互联网上以及生活场景中常见的各类新闻照片也是我们生活的重要组成。第二句话对生活中四种常见照片类型的罗列,其目的是提示考生写作的选材范围、内容,帮助考生打开写作思路。
照片记录了生活,点滴,照片呈现了大千世界,有的令人喜悦、感动,有的令人痛苦、惭愧,有的令人思索、回味…总有那么一张照片会让我们印象深刻。
点明了照片的作用以及照片可能发生的与人的情感联系和思想关联,并引出写作的具体内容。这句话可以分为三个层次:第一个层次,点出照片的基本作用一记录生活,呈现世界;第二个层次照片与人的联系,也可以说是揭示照片的深层作用一照片的画面、内容会引发人们的情绪和思考,这些情绪和思考可能有三种不同的倾向:第一种是正向的、积极的,第二种是负面的、消极的,第三种是中性的、客观的。可以想见,这些情绪和思考往往与照片所记录的那个瞬间发生的事件有关,也可能与重温照片时的追忆与反思有关;第三个层次,直接引出本题的写作范围与内容,并强调那张“照片”应该是“让我们印象深刻”的,以此启发考生更一步思考,哪张照片是令我印象深刻的,为什么令我印象深刻。
区别
① “奖励”是给予荣誉或财物进行鼓励。一般指可见的、有形的具体行为或行为过程,除金钱、物品外,还应该涵盖由此衍生出来的各色有形的奖励,如一次出游、一顿聚餐、一次奢侈的睡眠等。
②“奖励”发生在取得成功之后。
③“奖励”的对象是“自己”,“奖励'的主体和对象必须一致,如“我奖励我自己”“妈妈奖励她自己”。
①“鼓励”是鼓动激励,勉人向上之意。可以是可见的、有形的具体行为,如某个人的一句话、一个眼神、一个手势等;也可以是不可见的、无形的精神行为,如某种信念、某个理想等。
②“鼓励”发生在遇到困难之时。
③“鼓励”的对象是“我”,而主体是填进横线上的人或某句话、某种精神等,宾语是“我”。
题目
我的同桌
同桌的你
区别
题目
眼前一亮
心头一震
区别
题目
门开了
其实门开着
区别
《跑过我的冬天》
《我终于战胜了 》
“跑过”和“战胜”都是动词,“跑过”还是比喻词,含努力了并克服了、战胜了的意思,与“战胜”可谓异曲同工。
这两题都要详写过程,详写怎样“跑过”“战胜”,可略写他人的鼓励、帮助等(外因),但要着重写自身行动的场景或心理斗争(内因),以凸显“跑过”“战胜”。
《眼前一亮》
《精彩瞬间》
《路上有风景》
《这样的画面让我流连》
“我”
“能”
能愿动词,意为能够、可以,表示说话人的主观意愿。既可以写能够做,也可以写能力不足,做得不多、不够;既可以写想做而未做,也可以写对自己做的事情的反思。
“为你”
介宾短语,表示“做点什么”的对象或目的。
“你”
“做”
谓语动词。
“点”
“什么”
①加上问号
表示征询式的疑问,表达“我”希望为“你”做点什么的主动意愿、深刻反思和自我支
配意识;
②加上句号
表达对已然或未然的陈述,展示“我为你做点什么”的过程中的精微感受、理性认识和价值探寻。不管是哪一种理解,写作重点都应落在“我做点什么”的过程,若要交代“我为你”
原因,如“你”曾为“我”付出、对“我”体谅或支持等,则要略写。
“我能”
“为你”
“你”
“做点什么”
标题含义
(一)我能为你做点什么
“你好,我能为你做点什么?”我鼓起勇气上前询问。
“不需要,谢谢。”旅客淡然一笑,绕过我匆匆离去。
这个暑假,我到广州火车东站去做志愿服务。简短的培训后,我被分到站外值勤。一个小时过去了,
每次我热情地问到“我能为你做点什么”,收到的回复都是礼貌而冷漠的“不需要,谢谢”。我有点失落,做一个不被需要、不被信任的志愿者有什么意义呢?旁边的一位师兄安慰我说:“现在的手机越来越智能,什么事只要动动手指就可以解决了,站内组比我们还悠闲。”
话音刚落,一位母亲带着两个孩子,慌慌张张地跑进购票厅。她的脸上大汗淋漓,在空调房内依然红光满面,身后还有三个半人高的大箱子。我立马上前问道:“你好,我能为你做点什么?”她两脚跺地,焦急地问:“去九龙的广九列车还有票吗?”我们一人帮她看着行李,一人拉着两名儿童,我则领着她到自助售票机前购票。她颤抖着拿出证件,拍在机器上,不但没有读到信息,反而掉落在地上。我定睛一看,哦?这不是普通的大陆身份证,是香港身份证。我心里大呼不好-广九列车15分钟后发车,提前5分钟停止检票,而这台机器不适用于香港身份证。我赶紧拉着地换了一台能识别香港身份证的售票机,谁知刷卡时无论是哪面朝上都不行,这回连我都急出满头大汗了。没办法了,我只好让她跟着我跑一趟人工售票处。她看了看我们几个人,又看了看她的孩子和行李,眼中满是犹豫,满是焦急。最终,她让我拿着她的证件和现金去买票,她则跟另外两个志愿者一起,留在原地看着孩子和行李。掂量着手中的证件和现金,我感受到信任的重量,脚步更有力了。终于,我以百米冲刺的迷度取回了票,交给了那位母亲,又为她联系了站内组,把她们送进站,赶在停止检票前上了前往香港的列车。
目送她们离去,我的心甘之如饴。原来,能为他人奔跑也是一种幸福。如果我们都乐于为别人做点什么,也乐于信任主动向你伸出援手的人,这个社会将会变得更加和谐,更加高效。
“你好,我能为你做点什么?”我继续热情地询问来来往往的旅客,我相信,还会有需要我、信任我的人。
(本文作者是广州市花都区实验中学赵智雄)
(二)我能为你做点什么
时光飞逝,日月如梭。我在慢慢长大,有个人却在飞速变老。那就是我的父亲,一位在常人看来再普通不过,在我看来却无可替代的人。父亲,我真希望能为你做点什么。
窗外,一道银紫色的闪电划过天空,成群结队的靖蜓低飞,风肆无忌惮地席卷大地。被风刮得抬不起头。这是要下基雨的节奏啊!果不其然,没过多久,倾盘大雨泼下,四周一片漆黑:地上的一滩水清随你归来。“扣扣”,有人在敲门。我小心翼翼地从猫眼看出去,啊,是你,我的父亲!雨水浸湿了你的全身,地上的一滩水渍随你归来。
我地看着你,问候的话还漫来得及说出口,就被你打期:“快去写作业,明天还要上学呢,要是缺交作业或者还到的话,有你好者!”我一向悄你,只能二语不说冲国房间。但我没有心思续做自己的事情,满腹心思都在你身上,隔着房门,我竖起耳朵仔细地听着你在客厅的动静。听你沉重的脚步声,听你透露着辛苦的叹息声,听你轻拿轻放物品的声音
父亲啊,你也才三十多岁,怎么过得如同六七十岁的老人家一样呢?这是为了什么呢?啊,都是为了我!你不辞劳苦,早出晚归,辛勤打拼,为我创造更好的学习条件,给我提供更高的生活质量。父亲啊,你那越来越多的白头发,越来越深的鱼尾纹,越来越弯的腰背,越来越粗糙的双手,无言地诉说着你为我率献的一切。两我又能为你做点什么呢?
你对我虽然一向严格,但我知道你是爱我的。我有什么资格不努力?我能为你做的,只有努力学习,周成绩来报答你,证明你的心血没有白费。父亲,我也能为你做点什么。
(本文作者是广州市花都区实验中学周思琪)
一号文
二号文
评分:内容______分+语言______分+结构______分+卷面______分=总分______分
词意
“其实”:副词,表示所说的话是真实的,承接上文有转折的意思(上文有“其不实”的情况)。
“原来”:
“并不”:
“这么”:指示代词,指示性质、状态、方式、程度等,必须表明“是怎么样简单”。
“简单”:形容词,①容易,单一(与“困难”“复杂”相对);②平凡(多用于否定);③马虎,不细致。
题意
由于某段经历或者某种情况,发现了、醒悟到原以为简单的事/人,事实上并不容易/平凡。
要素
①
②
③
①曾以为某事“不简单”(略);
②改变观念的契机——某事“这么简单“的具体表现(详);
③发现了、醒悟到事情“这么简单”的过程(详)。
题目含义
①一个事物符合、适宜另一个事物;
②两个事物之间彼此符合、适宜;
③一种方式、态度对于一种环境的符合 适 宜 。
①加上问号,表示征询式的疑问,表达"我' 希望为“你”做点什么的主动意愿、深刻反思 和自我支配意识:
②加上句号,表达对已然或未然的陈述, 展示"我为你做点什么"的过程中的精微感受、 理性认识和价值探寻。
题意要素
①"不适合"的情况描述或原因分析 (略);
②转变的契机(次详);
③"适合"的状态描述(详).
①"我为你"的理由和意义(略);
②“做点什么"的具体行为—"想做什么" 或"做了什么"(详写)
③“能”的内涵——"愿望能够完成"或“对 愿望的思考分析"(略).
题目
我的同桌
同桌的你
区别
用第三人称叙述“我的同桌”做了怎样的事,是怎样的人。
用第二人称写“我”想对“同桌”说的话,“你”要贯穿全文。
题目
眼前一亮
心头一震
区别
①要描述“眼前”的画面:②让人“眼前一亮”的,应该是对意料之外的美好事物的发现,如发现“女汉子”也有“窈窕淑女”的一面。
①要描述“心头”的感受;②让人“心头一震”的,应该是出乎意料地触动自己的事,可以是好事也可以是坏事。
题目
门开了
其实门开着
区别
“门”的状态是变化的一由“关”到“开”,人的思想也随之发生了由“关”到“开”的变化。
“门”的状态是不变的一一直“开着”,但人的思想发生了本以为“关”到发现一直“开”着的变化。
《眼前一亮》
《精彩瞬间》
《路上有风景》
《这样的画面让我流连》
①都要有具体的画面描写;
②描写的画面都是美好的。
词意
“原来":副词,表示发现了从前不知道的真实情况,有所醒悟。
“并不"":副词,表示强烈的否定,略带反驳或阐明实际情况的意味。
题意
由于某段经历或某个情况,发现了、醒悟到原以为不简单的事情,实质是不复杂的,是 容易理解、处理或使用等的。
要素
①曾以为某事或某人很"简单"(略);
②改变观念的契机——某事或某人"并不简单"的具体表现((详);
③醒悟到这件事"并不容易"/发现了这 个人"并不平凡"的过程(详)。
相关试卷
这是一份冲刺2024年中考语文作文高分专项突破 专题08 叙事生动,波澜起伏,共9页。试卷主要包含了_____________等内容,欢迎下载使用。
这是一份冲刺2024年中考语文作文高分专项突破 专题07 扩展情节,丰富内容,共9页。
这是一份冲刺2024年中考语文作文高分专项突破 专题06 详略得当,细节传神,共13页。试卷主要包含了细节要真实,细节要典型等内容,欢迎下载使用。

