山西省大同市平城区两校联考2023-2024学年七年级下学期开学历史试题(原卷版+解析版)
展开第Ⅰ卷(共30分)
一、选择题(本题共15道小题,每题2分,共30分)
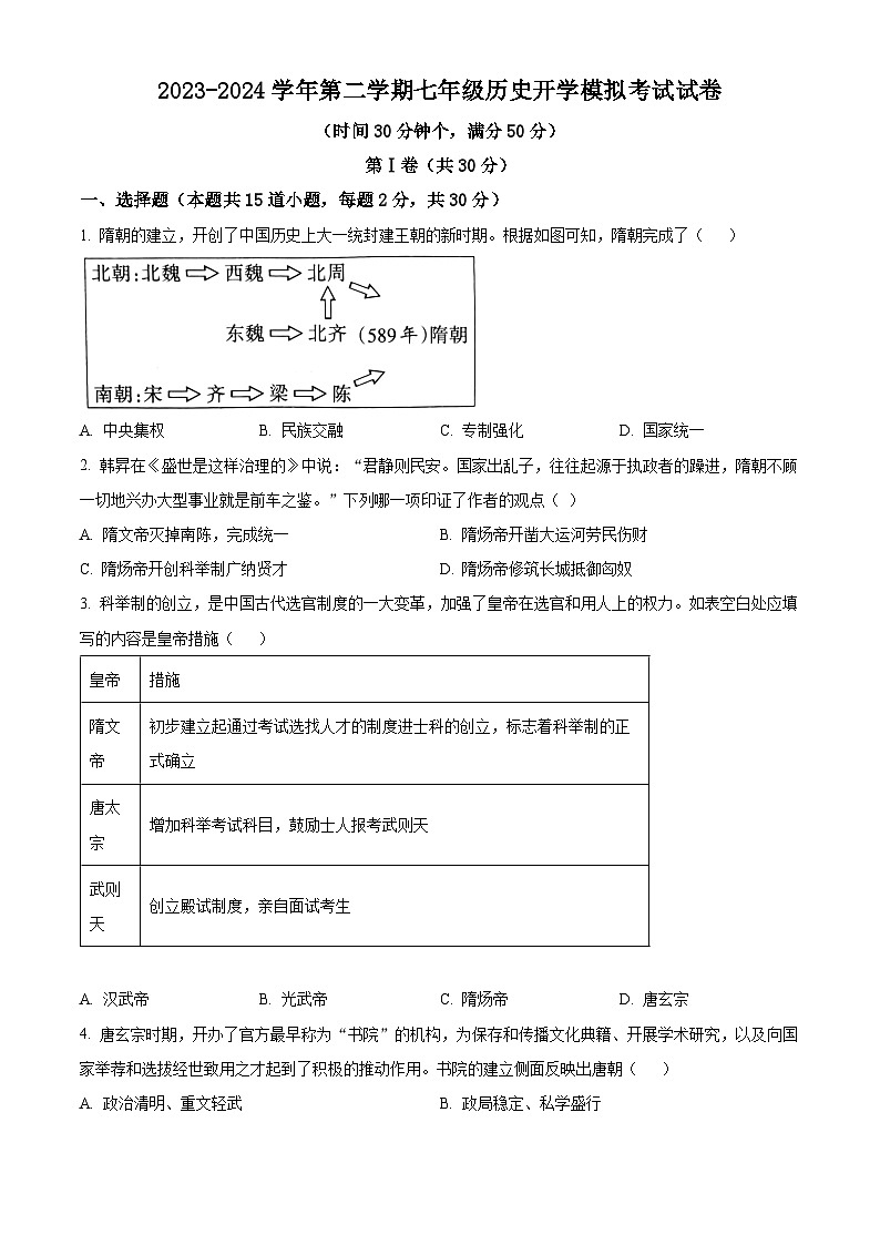
1. 隋朝的建立,开创了中国历史上大一统封建王朝的新时期。根据如图可知,隋朝完成了( )
A. 中央集权B. 民族交融C. 专制强化D. 国家统一
2. 韩昇在《盛世是这样治理的》中说:“君静则民安。国家出乱子,往往起源于执政者的躁进,隋朝不顾一切地兴办大型事业就是前车之鉴。”下列哪一项印证了作者的观点( )
A. 隋文帝灭掉南陈,完成统一B. 隋炀帝开凿大运河劳民伤财
C. 隋炀帝开创科举制广纳贤才D. 隋炀帝修筑长城抵御匈奴
3. 科举制的创立,是中国古代选官制度的一大变革,加强了皇帝在选官和用人上的权力。如表空白处应填写的内容是皇帝措施( )
A. 汉武帝B. 光武帝C. 隋炀帝D. 唐玄宗
4. 唐玄宗时期,开办了官方最早称为“书院”的机构,为保存和传播文化典籍、开展学术研究,以及向国家举荐和选拔经世致用之才起到了积极的推动作用。书院的建立侧面反映出唐朝( )
A. 政治清明、重文轻武B. 政局稳定、私学盛行
C. 商业繁荣、文化发达D. 经济繁荣、注重文教
5. 下列内容能够体现唐朝农业发展的是( )
A. 耧车B. 翻车
C. 含嘉仓示意图D. 曲辕犁
6. 唐代社会涌现出一大批天下闻名的女性人物、其中既有女皇帝武则天、女将军平阳公主,又有女官上官婉儿、女诗人薛涛、女道人鱼玄机等,这种现象
A. 反映了科举制度的进步B. 体现了民族交融的成果
C. 得益于社会风气的开放D. 确立了重文轻武的局面
7. 西汉王朝派细君公主与乌孙和亲,随带官属侍从数百人,和亲使团包含各方面人才,这些人的技艺也随之带到乌孙。唐朝文成公主入藏后,松赞干布派遣上层子弟入长安国子学以习诗书。这表明
A. 古代中原政权与少数民族和亲均是被迫所为
B. 中原与周边少数民族地区实现了经济互补
C. 和亲可能促进中原文化向少数民族地区传播
D. 和亲消除了古代中原政权与少数民族贵族的矛盾
8. 孙机在《中国古舆服论丛》写道:“唐代前期,人们比较欣赏胡服,男、女皆有穿胡服、戴胡帽者,胡帽的样式更是多种多样。”下列诗歌中能反映这一现象的是()
A. 金樽清酒斗十千,玉盘珍羞直万钱(李白)B. 九秋风露越窑开,夺得千峰翠色来(陆龟蒙)
C. 胡音胡骑与胡妆,五十年来竞纷泊(元稹)D. 稻米流脂粟米白,公私仓廪俱丰实(杜甫)
9. 考古工作者对一座古墓进行考古挖掘时,发现了许多青瓷、白瓷、三彩瓷器、雕版印刷品等文物。据此判断古墓主人最有可能生活在( )
A. 秦朝B. 汉朝C. 隋朝D. 唐朝
10. 某同学搜集了玄奘、鉴真、遣唐使、崔致远等资料,由此推断他研究学习主题是
A. 唐朝多彩的文学艺术B. 唐朝的民族交往与交融
C. 唐朝的中外文化交流D. 唐朝发达的科学与技术
11. 一千三百年前,崇敬佛法日本国长屋王造了千件袈裟,布施给唐朝众僧。袈裟上绣着四句偈语:“山川异域,风月同天,寄诸佛子,共结来缘。”后来,鉴真和尚听闻此偈,很受触动,决定东渡日本,弘扬佛法。材料体现出
A. 古代日本佛教文化传播广泛B. 唐朝时中日两国的友好交往
C. 唐朝繁荣与开放的社会气象D. 鉴真对日本产生的深远影响
12. 五代十国时期,统一始终是一个客观存在的必然趋势,其原因在于( )
A. 分久必合,合久必分的规律B. 所有统治者都希望建立大一统王朝
C. 农民起义的推动D. 长期政治统一的历史影响和各地经济发展的密切联系
13. 歌曲《不见长安》中有这样的歌词:“长安城有人歌诗三百,歌尽了悲欢。”下列与长安城密切相关的“悲”是( )
A 盘庚迁殷B. “开元盛世”C. 安史之乱D. 八王之乱
14. 唐诗是中华民族珍贵的文化遗产,对世界上许多国家的文化发展产生了很大影响,对后人研究当时的历史有着重要的参考意义。下列诗句中,反映了唐代中外交往的是( )
A. 胡音胡骑与胡妆,五十年来竞纷泊B. 城头山鸡鸣角角,洛阳家家学胡乐
C 日本晁卿辞帝都,征帆一片绕蓬壶D. 若无水殿龙舟事,共禹论功不较多
15. 七年级某历史兴趣小组在学习“隋唐时期”的内容时,整理了如下资料,请你为他们的学习制定一个合适的主题
A. 早期国家的建立和社会变革B. 政权并立和民族交融
C. 民族关系的发展和社会变化D. 繁荣与开放的时代
第Ⅱ卷非选择题(共20分)
16. 唐朝盛世,经济繁荣、文化昌盛、民族交往与对外交流极具特色。阅读材料,结合所学知识回答问题。
材料一
(1)结合上述图片,解读唐朝经济繁荣的具体表现。
材料二 唐朝诗坛,气象万千,名家辈出。李白的诗歌颂祖国山河的壮美,飘逸洒脱,充满想象力和感染力,具有浓郁的浪漫情怀。杜甫的诗反映了历史的真情实况,诗风淳朴厚重。白居易的诗,直面社会现实,揭示了统治者的腐化和人民的疾苦。唐朝的书法、绘画、音乐、歌舞、石窟和雕刻等艺术创作,成就斐然。书法名家辈出,颜真卿的字端正劲美,雄浑敦厚,柳公权的字方折峻丽,笔力劲健。绘画题材和类型广泛,著名画家阁立本的人物画形态各异,神行兼备;吴道子的画落笔雄劲,风格奔放。唐朝音乐、舞蹈吸收了周边民族的艺术精华,多姿多彩。
——摘编自统编版教材七年级下
(2)据材料,概括唐朝文学艺术的特色。
材料三 ①在西藏地区,流传着一首赞美文成公主的诗歌:从汉族地区来的文成公主,带来了各种粮食三千八百种,给吐蕃粮库打下坚实的基础;从汉族地区来的文成公主,带来各种手艺的工匠五千五百人,给吐蕃工艺打开了发展的大门;从汉族地区来的文成公主,带来了各种牲畜具有五千五百种,使西藏的乳酪酥油从此年年丰收。
——选自乌延玉编写《隋唐史话》
②唐蕃会盟碑立于西藏拉萨大昭寺前,是唐穆宗时唐朝与吐蕃会盟的遗物。达次会盟史称“长庆会盟”,盟约里写道:“患难相恤,暴掠不作。”
——人教版《中外历史纲要》
(3)材料①中历史事件是如何促进民族之间的相互交融的?②中哪一句话最能体现唐藩之间的友好关系?
材料四 下列图1是日本的钱币,图2至图4文物出土于唐朝墓葬
(4)该材料反映了唐朝什么史实?据此你可以得出哪一结论?
17. 隋唐时期,社会繁荣,国家强盛,在治国方面出现了几位鼎鼎有名的皇帝。阅读下列材料,结合所学知识回答问题。
材料一 隋文帝志向远大,统一南北,结束了中国长时间的分裂局面。隋文帝勤于政事,在其统治期间,进行了一系列社会改革,涉及政治、经济和军事,人民安居乐业,社会经济得到很大发展,国家呈现一派欣欣向荣的局面。
——《义务教育教科书教师教学用书中国历史七年级下册》
(1)根据材料一、简述隋文帝的治国措施及历史贡献。
材料二 A.贞观二年,太宗谓侍臣曰:“凡事皆须务本。国以人为本为政之要,惟在得人。用非其才,必难致治。今所任用,必须以德行、学识为本。
——[唐]吴兢《贞观政要》
B.唐太宗道:“民之所以为盗者,由赋繁役重,官吏贪求,饥寒切身,故不暇顾廉耻耳,朕当去奢省费,轻徭薄赋,选用廉吏,使民衣食有余,则自不为盗。”
——[宋]司马光《资治通鉴》
(2)根据材料二A,概括唐太宗关于治国理政的想法。
(3)根据材料二B,指出贞观时期为实现“民衣食有余”,唐朝在经济上采取的措施。
材料三 A.他即位以后,稳定政局,励精图治,重用贤能。在贤相姚崇和宋璟的辅佐下,实行了一系列改革:整顿吏治,裁减冗员;发展经济,改革税制;注重文教,编修经籍。使得当时政治稳定,经济繁荣,国库充盈,民众生活安定,唐朝的国力达到前所未有的强大,进入了鼎盛时期。
B他宠幸杨贵妃,从此荒废朝政。他重用宦官高力士,又把朝政交给口蜜腹剑的李林甫,还提拔杨贵妃的堂兄杨国忠担任宰相。这些人把持大权,营私舞弊,排斥贤能之人,致使朝政黑暗腐败。社会上各种矛盾越来越尖锐,边疆形势也日益紧张。各地节度使逐渐集军权、行政权和财权于一身,势力膨胀。最终酿成安史之乱。
(4)材料三A、B中的“他”是谁?“他”的不同做法给后人治国提供了哪些经验教训?
皇帝
措施
隋文帝
初步建立起通过考试选找人才的制度进士科的创立,标志着科举制的正式确立
唐太宗
增加科举考试科目,鼓励士人报考武则天
武则天
创立殿试制度,亲自面试考生
山西省大同市平城区两校联考2023-2024学年九年级上学期1月期末历史试题: 这是一份山西省大同市平城区两校联考2023-2024学年九年级上学期1月期末历史试题,共14页。试卷主要包含了选择题,简答题,材料解析题,探究题等内容,欢迎下载使用。
山西省大同市平城区两校联考2023-2024学年部编版七年级上学期1月期末历史试题(原卷版+解析版): 这是一份山西省大同市平城区两校联考2023-2024学年部编版七年级上学期1月期末历史试题(原卷版+解析版),文件包含精品解析山西省大同市平城区两校联考2023-2024学年部编版七年级上学期1月期末历史试题原卷版docx、精品解析山西省大同市平城区两校联考2023-2024学年部编版七年级上学期1月期末历史试题解析版docx等2份试卷配套教学资源,其中试卷共25页, 欢迎下载使用。
山西省大同市2023-2024学年八年级上学期期末历史试题(原卷版+解析版): 这是一份山西省大同市2023-2024学年八年级上学期期末历史试题(原卷版+解析版),文件包含精品解析山西省大同市2023-2024学年八年级上学期期末历史试题原卷版docx、精品解析山西省大同市2023-2024学年八年级上学期期末历史试题解析版docx等2份试卷配套教学资源,其中试卷共24页, 欢迎下载使用。

