辽宁省海城市第二中学2023-2024学年八年级下学期开学历史试题
展开112,辽宁省海城市第二中学2023-2024学年八年级下学期开学历史试题: 这是一份112,辽宁省海城市第二中学2023-2024学年八年级下学期开学历史试题,共1页。
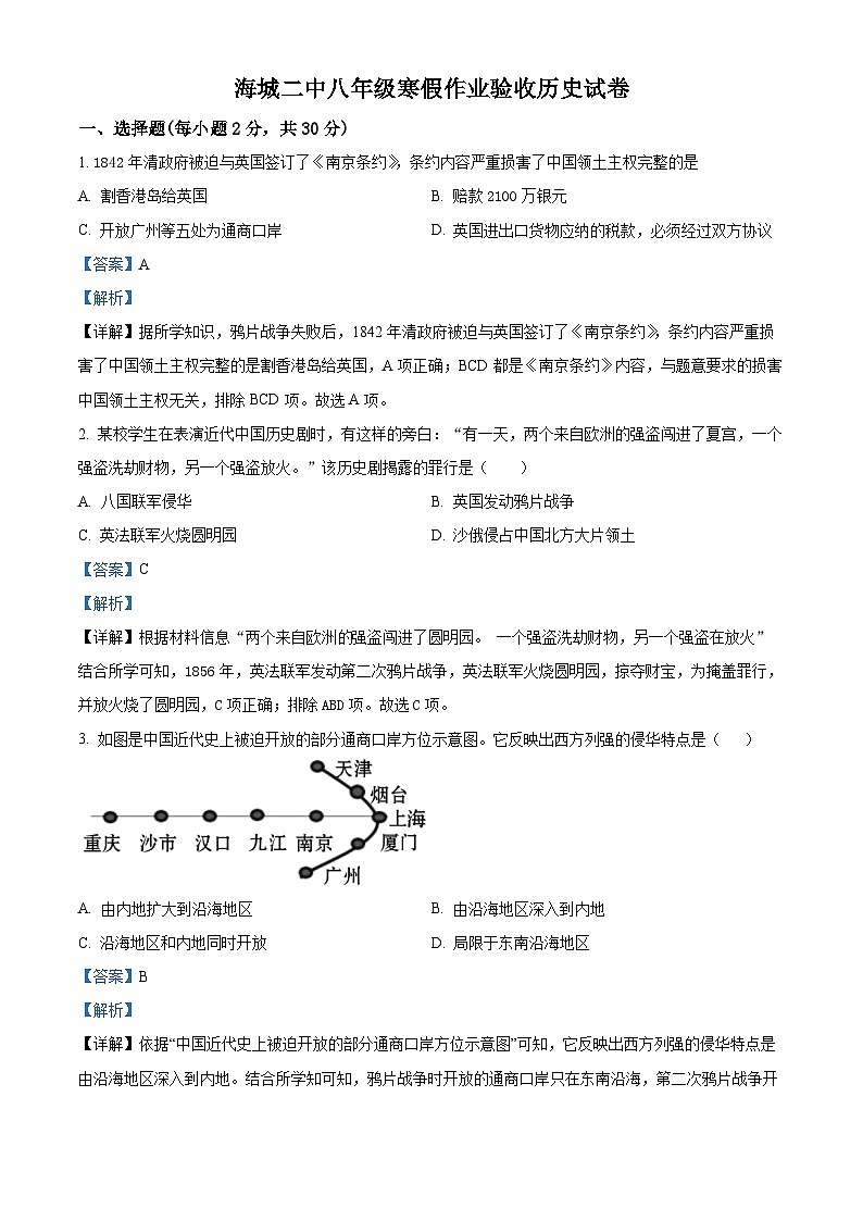
112,辽宁省海城市第二中学2023-2024学年八年级下学期开学历史试题(1): 这是一份112,辽宁省海城市第二中学2023-2024学年八年级下学期开学历史试题(1),共4页。试卷主要包含了选择题等内容,欢迎下载使用。
42,辽宁省鞍山市2023-2024学年八年级下学期开学历史试题: 这是一份42,辽宁省鞍山市2023-2024学年八年级下学期开学历史试题,共15页。试卷主要包含了单项选择题,材料分析题等内容,欢迎下载使用。

