黑龙江省哈尔滨市十七中2022-2023学年九年级下学期4月月考物理试题
展开1. 下列一些常用仪器的操作,正确的是( )
A. 用刻度尺你们家木块长度
B. 用温度计测液体的温度
C. 用电流表测电路中的电流
D. 用弹簧测力计测物体的重力
【答案】B
【解析】
【详解】A.用刻度尺木块长度时,刻度尺要沿着被测长度,不能歪斜,要紧挨被测长度,读数时视线要与尺面垂直,故A错误;
B.用温度计测液体的温度时,温度计的玻璃泡全部浸入液体中,没有碰到容器底或容器壁,读数时留在被测液体中,视线与液柱的表面相平,故B正确;
C.用电流表测电路中的电流时,绝不允许将电流表直接连在电源的两极上,故C错误;
D.用弹簧测力计测物体的重力时,物体要挂在弹簧测力计下面的挂钩上,不能挂在上面的圆环上,会使测得值不仅包括物体的重力,还包括测力计的重力,故D错误。
故选B。
2. 哈尔滨市一年四季季节变化分明,如图所示的各自然现象中说法不正确的是( )
A. 初春,冰雪消融,雪的熔化要吸收热量,且需在一定温度下发生
B. 仲夏,草间露珠晶莹,是水蒸气液化形成的您看到的资料都源自我们平台,20多万份试卷,家威杏 MXSJ663 每日最新,性比价最高C. 深秋、枝头“树挂”,是水蒸气吸热凝华成的小冰晶
D. 寒冬,玻璃上冰花晶莹剔透,冰花有固定的熔点
【答案】C
【解析】
【详解】A.初春,河流冰雪消融;属于熔化现象,此过程吸热,且雪是晶体,有固定的熔化温度,即熔点,需要达到熔点,且持续吸热才能熔化,故A正确,不符合题意;
B.仲夏,草叶间露珠晶莹;是空气中的水蒸气遇冷液化为液态的小水滴,附着在植被表面,此过程放热,故B正确,不符合题意;
C.深秋,枝头上挂满白霜;是空气中的水蒸气遇冷凝华为固体的冰晶,附着在建筑物或植被表面,此过程中放热,故C错误,符合题意;
D.寒冬,窗玻璃上冰花剔透;“冰花”是室内的水蒸气遇到温度低的玻璃,在其内表面凝华为小冰晶;且冰属于晶体,有固定的熔化温度,即熔点,故D正确,不符合题意。
故选C。
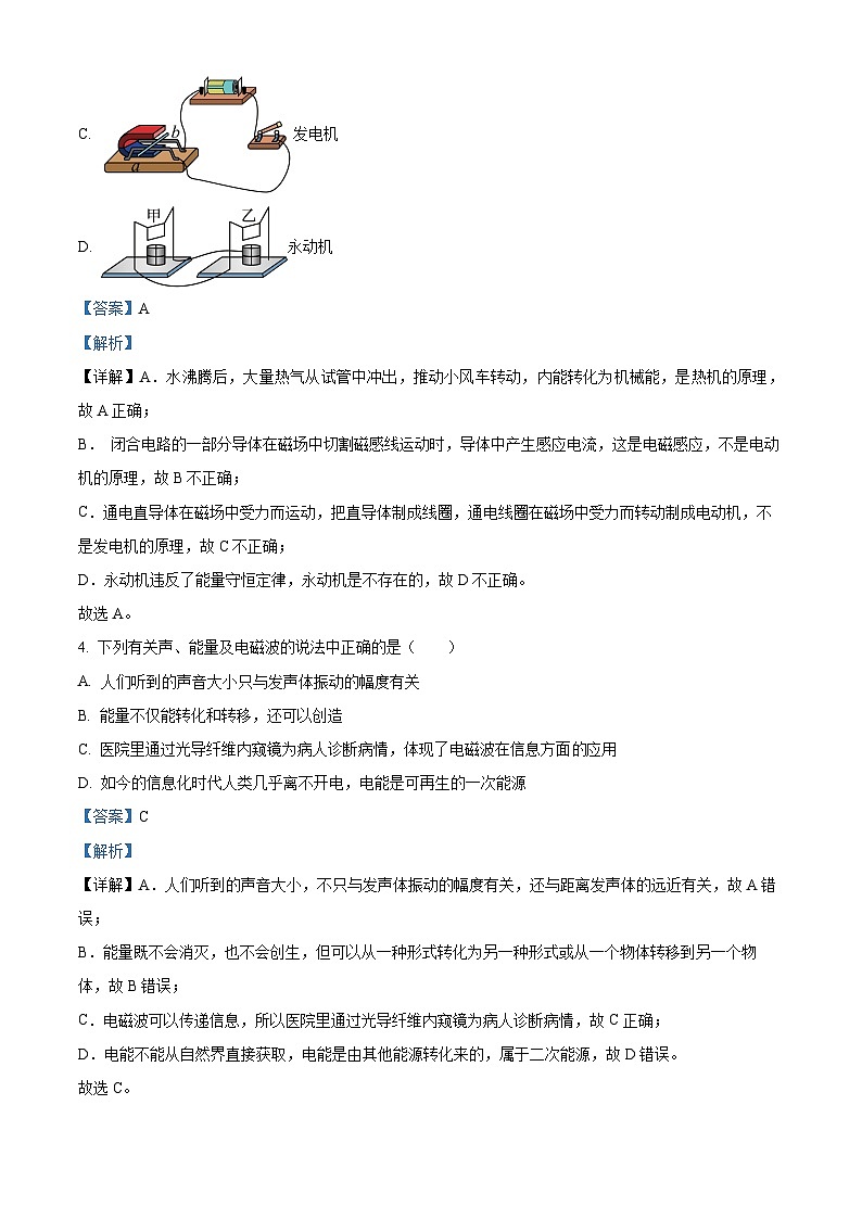
3. 以下“机器”与实验所揭示的物理规律对应正确的是( )
A. 热机
B. 电动机
C. 发电机
D. 永动机
【答案】A
【解析】
【详解】A.水沸腾后,大量热气从试管中冲出,推动小风车转动,内能转化为机械能,是热机的原理,故A正确;
B. 闭合电路的一部分导体在磁场中切割磁感线运动时,导体中产生感应电流,这是电磁感应,不是电动机的原理,故B不正确;
C.通电直导体在磁场中受力而运动,把直导体制成线圈,通电线圈在磁场中受力而转动制成电动机,不是发电机的原理,故C不正确;
D.永动机违反了能量守恒定律,永动机是不存在的,故D不正确。
故选A。
4. 下列有关声、能量及电磁波的说法中正确的是( )
A. 人们听到的声音大小只与发声体振动的幅度有关
B. 能量不仅能转化和转移,还可以创造
C. 医院里通过光导纤维内窥镜为病人诊断病情,体现了电磁波在信息方面应用
D. 如今的信息化时代人类几乎离不开电,电能是可再生的一次能源
【答案】C
【解析】
【详解】A.人们听到的声音大小,不只与发声体振动的幅度有关,还与距离发声体的远近有关,故A错误;
B.能量既不会消灭,也不会创生,但可以从一种形式转化为另一种形式或从一个物体转移到另一个物体,故B错误;
C.电磁波可以传递信息,所以医院里通过光导纤维内窥镜为病人诊断病情,故C正确;
D.电能不能从自然界直接获取,电能是由其他能源转化来的,属于二次能源,故D错误。
故选C。
5. 如图所示,光在玻璃和空气的界面CD同时发生了反射和折射,以下说法正确的是:
A. 入射角为60°,界面右侧是空气
B. 折射角为45°,界面右侧是玻璃
C. 入射角为30°,界面左侧是空气
D. 折射角为45°,界面左侧是玻璃
【答案】D
【解析】
【详解】反射角、入射角与折射角分别指的是反射光线、入射光线与折射光和法线的夹角;同时光反射时,反射角等于入射角,光折射时,由空气斜射入玻璃时,折射角小于入射角,由玻璃斜射入空气时,折射角大于入射角,由图知本是正确选项是D.
6. 生活中,声音无处不在,下列关于声音的说法错误的是( )
A. 拨动吉他的琴弦能发声,是由于琴弦在振动
B. 教室后排的同学相比于前排的同学来说,听到老师讲课声音的音调更低
C. 超声加湿器是利用超声把普通的水“打碎”工作的,说明声的传播携带着能量
D. 利用噪声可以除掉杂草,说明噪声也有可利用的地方
【答案】B
【解析】
【详解】A.声音由物体振动产生,拨动吉他的琴弦能发声是由于琴弦振动产生的,故A正确,不符合题意;
B.音调与距发声体的远近无关,而响度跟发声体的振幅、声源与听者的距离有关系,故教室后排的同学相比于前排的同学来说,听到老师讲课声音的响度小,故B错误,符合题意;
C.超声波在介质中传播时,振动频率很高,因而能量很大,超声加湿器就是利用声音能传递能量的这一特点制成的,故C正确,不符合题意;
D.合理利用噪声可以控制植物提前或推迟发芽,以此来除掉杂草,是变害为利,故D正确,不符合题意。
故选B。
7. 下列说法错误的是( )
A. 研究表明,自然界中只存在两种电荷
B. 电路有通路、断路和短路三种状态
C. 串联和并联是电路最基本的连接方式
D. 只有正电荷的定向移动才能形成电流
【答案】D
【解析】
【详解】A.自然界中只存在两种电荷即正电荷、负电荷,故A正确,不符合题意;
B.电路有三种状态:通路、断路和短路,故B正确,不符合题意;
C.电路最基本的两种连接方式有串联和并联,故C正确,不符合题意;
D.正电荷、负电荷定向移动都会形成电流,故D错误,符合题意。
故选D。
8. 汽车匀速直线上坡的过程中,各物理量随时间变化关系正确的是( )
A. B.
C. D.
【答案】D
【解析】
【详解】匀速直线,A中的速度时间图像应该是一条平行于时间轴的水平线,A错,而B中路程时间图像水平线表示路程不变是静止,B错,上坡过程,高度升高重力势能和重力和高度有关,重力势能变大,C图像描述的是重力势能变小,C错,动能和质量速度有关,而质量速度都没有变化因此动能不变,D对
9. 下列图中说法正确的是( )
A. 允许最大电流6A插座连接多个用电器
B. 使用试电笔接触火线的方法
C. 连接电水壶用的插座和插头
D. 图中甲会发生触电事故而乙不会
【答案】D
【解析】
【详解】A.电路中电流过大的原因有两个:一是短路;二是家中使用用电器的总功率过大。故大功率用电器同时使用时,将会使电路中的电流过大,引起火灾。故A错误;
B.使用测电笔时,一定要接触笔尾的金属体,这样才能构成闭合回路,达到辨别火线和零线的目的,图中手没有接触笔尾金属体,故B错误;
C.电水壶一定要使用三孔插座和三孔插头,金属外壳要接地,因为当用电器的外壳和火线间的绝缘破损,使外壳带电,电流就会流入大地,不会对人体造成伤害。故C错误;
D.甲图中,人两只手分别接触火线与零线,在人体中会有电流流过,会发生触电事故;乙图中,人只接触了火线,干燥椅子是绝缘体,与大地之间是断开的,故不会发生触电事故;故D正确。
故选D。
10. 如图是测摩擦力的改进装置。当用5N的拉力将长木板抽出,木块相对于桌面静止时弹簧测力计的示数刚好是2N,以下说法正确的是( )
A. 木块受到的是静摩擦力
B. 木块受到的摩擦力大小是3N
C. 木块受到的摩擦力方向水平向左
D. 拉动木板必须匀速
【答案】C
【解析】
【详解】A.木块受到的摩擦力是长木板施加的,而长木板相对于木块是运动的,所以木块受到的是滑动摩擦力,故A错误;
B.弹簧测力计的拉力和长木板对木块的摩擦力是一对平衡力,且木块相对于桌面静止,弹簧测力计示数为2N,由二力平衡的知识可知,长木板对木块的摩擦力大小为2N,方向水平向左,故B错误;
C.由B选项可知,长木板对木块的摩擦力大小为2N,方向水平向左,故C正确;
D.无论长木板是否作匀速运动,物体木块都能处于静止状态,弹簧测力计的拉力等于长木板对木块摩擦力,都能测出木块受到的摩擦力,故D错误。
故选C。
11. 如图所示,用两个相同的滑轮组成的滑轮组匀速提升物体时,绳子自由端的拉力F=20N,物体移动的速度为0.1m/s,每个滑轮重10N,忽略绳重和摩擦,下列说法正确的是( )
A. 绳子自由端移动的速度为0.2m/s
B. 物体的重力为40N
C. 滑轮组的机械效率是83.3%
D. 拉力F的功率为2W
【答案】C
【解析】
【详解】A.由图可知,,物体移动的速度为0.1m/s,所以绳子自由端移动的速度为
故A错误;
B.忽略绳重和摩擦,绳子自由端的拉力F=20N,由可得
解得
故B错误;
C.滑轮组的机械效率是
故C正确;
D.根据可知,拉力F的功率为
故D错误。
故选C。
12. 图甲是小灯泡的电压——电流图像.将此灯泡L与滑动变阻器R串联在电压为4.5V的电路中(如图乙),闭合开关,移动滑片P,当小灯泡的功率为0.75W时,下列说法正确的是( )
A. 电流表的示数为0.2A
B. 滑动变阻器R接入电路中的电阻为15Ω
C. 电路消耗的总功率为1.35W
D. 10s内滑动变阻器R产生的热量为13.5J
【答案】C
【解析】
【详解】A.当小灯泡的功率为0.75W时,根据图甲可知,灯泡L两端的电压为2.5V,通过灯泡的电流为I=0.3A,即电流表的示数为0.3A,故A错误;
B.根据串联电路电压的规律,变阻器两端的电压
根据欧姆定律
可得,滑动变阻器R接入电路中的电阻
故B错误;
C.电路消耗的总功率
故C正确;
D.变阻器R在10s产生的热量
故D错误。
故选C。
二、非选择题(共46分)
13. 首先发现电和磁之间有联系的物理学家是______,力的国际单位是______。
【答案】 ①. 奥斯特 ②. 牛顿
【解析】
【详解】[1]特将一根通电的直导线放在小磁针上方,发现小磁针发生偏转,说明通电螺线管周围存在磁场,这是丹麦物理学家奥斯特首先发现的。
[2]牛顿在力学方面的贡献很大,为了纪念他,把牛顿规定为力的国际单位。
14. 反映物体运动快慢的物理量是______。反映分子做无规则运动剧烈程度的物理量是______。
【答案】 ①. 速度 ②. 温度
【解析】
【详解】[1]速度越大,物体运动的越快,故反映物体运动快慢的物理量是速度。
[2]由于物体的温度高,分子运动剧烈,故反映分子无规则运动剧烈程度的物理量是温度。
15. 平衡状态下的物体所受的外力合力______为零,平衡状态下的杠杆所受的动力和阻力的合力______为零。(选填“一定”“不一定”或“一定不”)
【答案】 ①. 一定 ②. 不一定
【解析】
【详解】[1]平衡状态下的物体受到的力是平衡力,平衡力的合力为零,所以平衡状态下的物体所受的外力合力一定为零。
[2]平衡状态下的杠杆所受的动力和阻力的大小不一定相等,动力和阻力的合力不一定为零。
16. 一杯100g的水温度由30℃降低到10℃,这杯水的内能_______(选填“增大”或“减小”)了______J。
【答案】 ①. 减小 ②.
【解析】
【详解】[1]一杯100g的水温度由30℃降低到10℃,放出热量,内能减小。
[2]水与外界发生热传递,放出热量,内能减小,水减小的内能等于水热传递过程中放出的热量
即水的内能减小了8.4 × 103J。
17. 如图所示质量为0.2kg、底面积为20cm2的薄壁容器中盛有0.8kg水,将容器放置在水平地面上,容器内水深h为30cm,则水对容器底部的压强为______Pa,容器对地面的压强为______Pa。(,g取10N/kg)
【答案】 ①. ②.
【解析】
【详解】[1]水对容器底部的压强
p=ρ水gh水=1.0×103kg/m3×10N/kg×0.3m=3×103Pa
[2]容器底部对地面的压力
F=G总=(m水+m容)g=(0.8kg+0.2kg)×10N/kg=10N
容器底部对地面的压强
18. 在一些电器设备中,常采用铜而不是铝作导线,是因为同等条件下,铜导线的电阻 _____(填“较大”或“较小”),可以减小由于 _____造成的能量损失。
【答案】 ①. 较小 ②. 电流热效应
【解析】
【详解】[1][2]在一些电器设备中,常采用铜而不是铝作导线,是因为同等条件下,铜导线的电阻较小,可以减小由于电流热效应造成的能量损失。
19. 如图是教材中热学的三个实验的装置图,其中“研究水沸腾”的实验装置图是______(选填甲、乙或丙)。三个实验都需要收集的证据有______。
【答案】 ①. 丙 ②. 温度和加热时间
【解析】
【详解】[1]“研究水沸腾”的实验中,不能用水浴法加热,因为水浴法加热时,水能达到沸点,但达到沸点后不能继续吸热,不能沸腾,为使容器受热均匀,要垫石棉网,故丙符合题意,甲、乙不符合题意。
故选丙。
[2]随着时间的增加,被加热物质的温度升高,三个实验都需要收集的证据有温度和加热时间,进而研究温度的变化规律。
20. 两个定值电阻,甲标有“10Ω,2A ”,乙标有“20Ω,0.5A”. 将它们串联起来,电路中允许通过的最大电流是_________A,如将它们并联,电路两端允许的最大电压_______V.
【答案】 ①. 0.5 ②. 10
【解析】
【分析】已知两电阻允许通过的最大电流,根据串联电路的电流特点可知,两电阻串联时电路允许通过的最大电流为两个允许通过最大电流的较小值;根据欧姆定律求出两电阻两端允许所加的最大电压,根据并联电路的电压特点可知,两电阻并联时,并联电路两端允许加的最大电压为较小的一个.
【详解】因串联电路中各处的电流相等,所以两只电阻串联时,电路中的最大电流I=I乙=0.5A;由 可得,两电阻两端允许所加的最大电压: ,
,因并联电路中各支路两端的电压相等,所以两只电阻并联时,电路中的最大电压U′=U乙=10V.
21. 小芳同学在探究“浮力的大小等于什么(阿基米德原理)”时,做了如图所示的实验,四步实验中弹簧测力计的示数F1、F2、F3、F4,当它们之间满足______关系时证明阿基米德原理是正确的。已知水的密度是,则物体的体积的表达式是:______。
【答案】 ①. ②.
【解析】
【详解】[1]由第二、三两图得出物体受到的浮力
F浮=F2-F3
由第一、四两图得出排开水的重力
G排=F4-F1
因为
F浮=G排
所以
F2-F3=F4-F1
[2]物体的体积
22. 如图所示电路是某加热器原理图,该加热器可实现_______挡功率变化。若两电热丝阻值都是,则该加热器的最大功率是_______W。
【答案】 ①. 三 ②. 2000
【解析】
【详解】[1]由图可知,开关S1接1时,两个电阻串联,电路的总电阻最大,由可知电路的总功率最小,处于低温挡;开关S1接2时,只有R2的简单电路,电路的总电阻较大,由可知电路的总功率较小,处于中温挡;开关S1接2,开关S2闭合,两个电阻并联,电路的总电阻最小,由可知电路的总功率最大,处于高温挡,该加热器可实现三挡功率变化。
[2]该加热器的最大功率
23. 在图中,杠杆OA在力F1、F2的作用下处于静止状态,在图中画出力F2的力臂l2和力臂ll对应的力F1。
【答案】
【解析】
【详解】反向延长力F2的作用线,由支点向F2的作用线作垂线,支点到垂足的距离就是其力臂l2;过力臂ll的下端,作ll的垂线,与杠杆OA的交点为力F1的作用点,方向斜向上,如图所示:
。
24. 如图所示,小聪通过一平面镜看到小猫要偷吃小鱼.图中画出了一条光的传播路径.请你完成该路径的光路图.
( )
【答案】
【解析】
【详解】根据光的反射定律,首先做入射光线与反射光线的角平分线即法线.然后做法线的垂线即镜面的位置.如图所示.
【点睛】要解决此题,需要掌握光的反射定律:反射光线与入射光线、法线在同一平面上;反射光线和入射光线分居在法线的两侧;反射角等于入射角.可归纳为:“三线共面,两线分居,两角相等”.在作图过程中,特别注意反射角等于入射角.首先做出法线,后确定镜面位置.
25. 三棱镜是一种重要的光学元件,光通过三棱镜的传播路线是怎样的呢?当激光以一定角度射到三棱镜上,光路图如图1所示。改变入射角度,光路图如图2、图3所示。
(1)经过两次折射后,激光均向三棱镜的______(选填“顶角A”或“底面BC”)偏折。把凸透镜分割成两部分进行思考,如图4所示.可知凸透镜对光具有______作用的原因;
(2)如图5是某同学画的AB物体通过凸透镜所成像的正确光路图,图中I为物体大小,为像的大小,物距为u,像距为v,O点为光心,F点为焦点,凸透镜焦距为f,由图知物距范围是______,根据数学知识理性探究可知______(用图中所给字母表示)由此可知同一物体在同一凸透镜中成实像时,像的大小取决于:______;
(3)如图6所示,用两个焦距不同的照相机在同一位置给防洪纪念塔拍摄了甲、乙两张照片,则拍摄照片______时,所用照相机镜头焦距较小。
【答案】 ①. 底面BC ②. 会聚 ③. ④. ⑤. 或像距与物距的关系 ⑥. 甲
【解析】
【详解】(1)[1]由图1、2、3分析可知,经过两次折射后,激光均向三棱镜厚的方向偏折,即向三棱镜的底面BC偏折。
[2]凸透镜可以看成是两个三棱镜,两个三棱镜底边BC重合,当线传播到凸透镜上,光线会向BC偏折,即起到会聚作用,即凸透镜对光有会聚作用。
(2)[3]由图知物体所成的是倒立缩小的实像,是照相机的成像原理,物距大于2倍焦距,即物距范围是。
[4][5]根据凸透镜成实像时的相似三角形的关系()
可知
由此可知同一物体在同一凸透镜中成实像时,像的大小取决于像距与物距的关系。
(3)[6]由题干中的照片可知:甲照片图像小,乙照片图像大。所以照甲照片的时候焦距小。因为物距相同的时候,焦距越小所成的像就越小。 所以照乙照片的时候焦距大,甲的焦距较小。
26. 如图是同学们探究“影响滑轮组机械效率因素”的实验装置,请完成以下问题:(忽略摩擦及绳重)
(1)实验中应怎样拉动测力计?________
(2)下表记录了实验中的部分数据:
①请算出第1次实验中的机械效率。(只写出计算结果)________
②分析1、2、3次实验数据你能得出什么结论?________
③还有什么因素会影响滑轮组的机械效率?________
(3)若仍用上图装置测量滑轮组机械效率,测力计量程为2.5N,每个钩码质量均为200g,则滑轮组机械效率最高为多少?________(只写出计算结果,结果与上表中数据位数一致)
【答案】 ①. 竖直向上匀速拉动 ②. 80% ③. 忽略摩擦及绳重,动滑轮重一定,物重越重,机械效率越高 ④. 动滑轮重力 ⑤. 92.3%
【解析】
【详解】(1)[1]为了准确测出滑轮组的机械效率,应使弹簧测力计沿竖直方向向上做匀速直线运动。
(2)①[2]在第1次实验中,钩码重为2N,动滑轮重0.5N,忽略摩擦及绳重,滑轮组的机械效率为
②[3]分析1、2、3次实验数据可知,随着提起物体的重力越大,机械效率越高。所以得出结论是:忽略摩擦及绳重,动滑轮重一定,物重越重,机械效率越高。
③[4]由公式
可知,滑轮组的机械效率还与动滑轮重力有关。
(3)[5]每个钩码的重力为
G码=mg=200×10-3kg×10N/kg=2N
由图可知,承担重物绳子股数n=3,忽略摩擦及绳重,由于测力计量程为2.5N,所以当测力计达到最大值时,提起的钩码最重,机械效率最高。由可得,提起的最重的钩码为
G=nF-G动=3×2.5N-0.5N=7N>6N
所以一次最多能提起6N的重物。滑轮组机械效率最高为
27. 同学们在做教材上的电学实验时,发现2B、HB铅笔芯的软硬不同,其实验效果亦不同.他们猜想铅笔芯的电阻可能与其软硬程度有关.于是同学们做实验来检验其是否正确。
(1)小叶同学的设计思路如图所示。
①请指出她设计中错误__________。
②小王同学认为如图装置不是一个完整的电路,因为缺少了______。
(2)小王同学还发现设计中的存在不足,于是他改进了电路如图所示,写出改进电路的两条优点________。
(3)小铄同学看了小王同学设计的电路图,觉得若已知,可以用此电路测出的阻值;闭合开关S,S1,S2,读出电流表A1的示数分别为,电流表A2的示数分别为,则______。
【答案】 ①. 没控制两支铅笔芯的长度和横截面积相同 ②. 开关 ③. 同时观察电流表示数更便于比较电阻大小;多次实验使结论更具有普遍性;电路更安全;
若阻值相近,通过电流表示数能较准确的比较出电阻大小; ④.
【解析】
【详解】(1) ①[1]根据控制变量法可知,她设计中的错误是,没控制两支铅笔芯的长度和横截面积相同。
②[2]电路的基本组成部分包括电源、开关、用电器、导线,如图装置不是一个完整的电路,因为缺少了开关。
(2)[3]由改进电路可知,其优点有:同时观察电流表示数更便于比较电阻大小;多次实验使结论更具有普遍性;电路更安全; 若阻值相近,通过电流表示数能较准确的比较出电阻大小。
(3)[4]闭合开关S、S1、S2时,R1、R2并联,电压相等,电流表A1测R1电流,电流表A2测R2电流,则R1两端电压等于R2两端电压
U2=U1=I1R1
则R2电阻
28. 如图所示是一款爬绳机器人,它能沿绳子负载爬升,其主要技术参数如下表所示,电池的充电电压和工作电压一致。求:(g取10N/kg,电池容量20Ah相当于在额定电压下,用1A的放电电流工作可连续供电20h)
(1)动力锂电池可提供的总电能;
(2)机器人满载匀速爬升的功率;
(3)上述爬升12m的过程中,机器人消耗电能的80%用于爬升做功,则实际工作的电流多大?(结果保留到整数位)
【答案】(1)2.592×106J;(2)260W;(3)9A
【解析】
【详解】解:(1)根据电能公式可知,动力锂电池可提供的总电能
W总=UIt=36V×1A×20×3600s=2.592×106J
(2)机器人满载时的总重力为
G总=m总g=(120kg+10kg)×10N/kg=1300N
爬绳的速度为
v=12m/min=0.2m/s
机器人满载匀速爬升的功率
(3)爬升12m的过程中克服重力所做的功为
W1=Gh=1300N×12m=15600J
根据可知,机器人消耗的电能为
由电能公式W=UIt可知,实际工作的电流
答:(1)动力锂电池可提供的总电能为2.592×106J;
(2)机器人满载匀速爬升的功率为260W;
(3)上述爬升12m的过程中,机器人消耗电能的80%用于爬升做功,则实际工作的电流为9A。次数
钩码重G物/N
动滑轮重G动/N
机械效率
1
2
0.5
2
3
0.5
85.7%
3
4
0.5
88.9%
技术参数
载重
120kg
配绳
20m
爬绳速度
12m/min
自重
10kg
额定电压
36V
电池容量
20Ah
电池
动力锂电池
黑龙江省哈尔滨市第十七中学2023-—2024学年九年级下学期开学考试物理化学综合试题: 这是一份黑龙江省哈尔滨市第十七中学2023-—2024学年九年级下学期开学考试物理化学综合试题,共10页。试卷主要包含了选择题,非选择题等内容,欢迎下载使用。
黑龙江省哈尔滨市第十七中学校2023-2024学年九年级下学期开学考试物理试题: 这是一份黑龙江省哈尔滨市第十七中学校2023-2024学年九年级下学期开学考试物理试题,共9页。试卷主要包含了选择题,非选择题等内容,欢迎下载使用。
+黑龙江省哈尔滨市第十七中学2022-2023学年上学期九年级物理开学测试题: 这是一份+黑龙江省哈尔滨市第十七中学2022-2023学年上学期九年级物理开学测试题,共6页。试卷主要包含了单项选择题,非选择题等内容,欢迎下载使用。

