2023-2024学年山东省枣庄市第一中学高二(下)月考物理试卷(3月)(含解析)
展开1.下列说法正确的是( )
A. 有感应电流就一定有感应电动势
B. 带电粒子在磁场中运动时,一定受到洛伦兹力作用
C. 感应电流的磁场方向总是和引发感应电流的磁场方向相反
D. 电场、电场线、磁场、磁感线都是客观存在的物质
2.在匀强磁场中,一不计重力的带电粒子只在磁场力作用下做匀速圆周运动,如果突然将磁场的磁感强度减为原来的一半,则( )
A. 粒子的运动速率不变,运动周期变为原来的2倍
B. 粒子的运动速率不变,轨道半径变为原来的12
C. 粒子的运动速率减半,轨道半径变为原来的14
D. 粒子的运动速率不变,运动周期减半
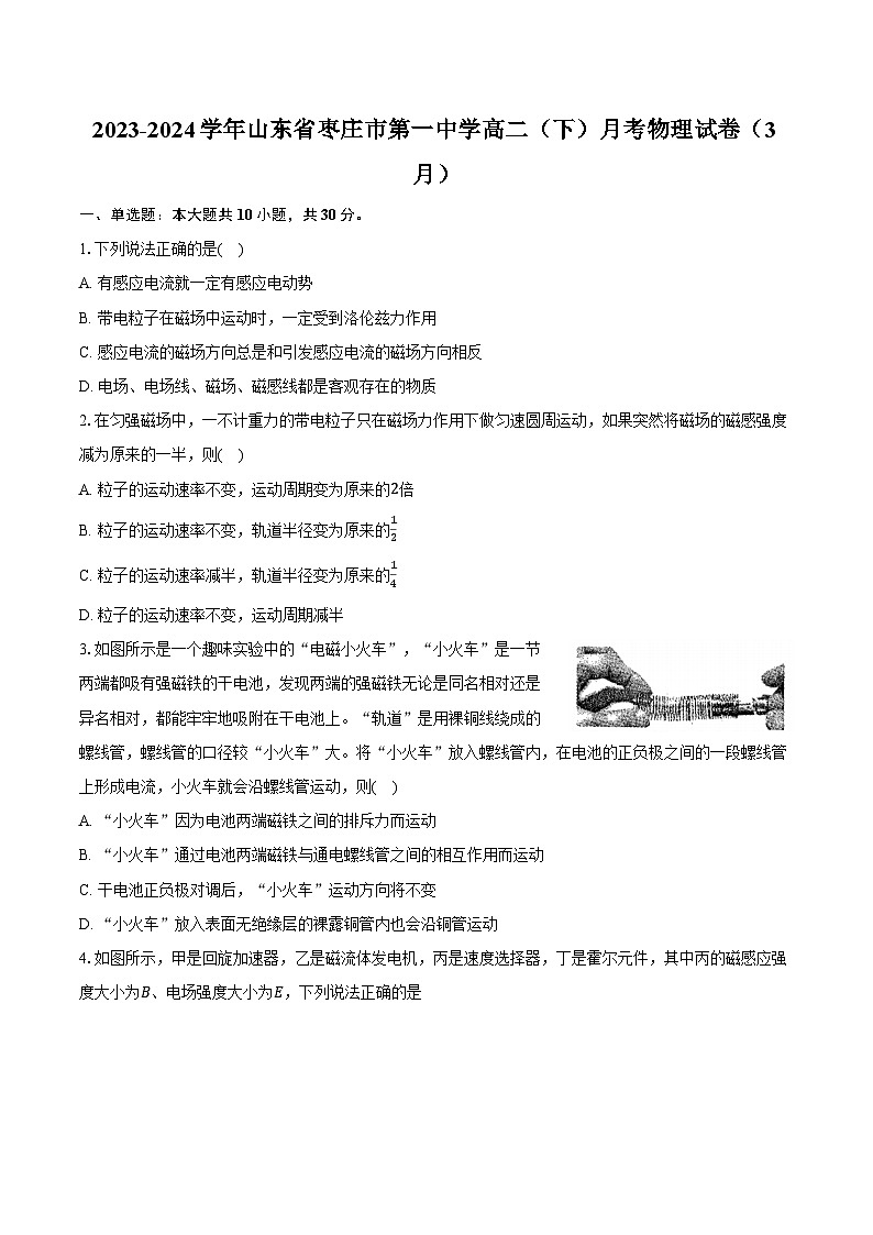
3.如图所示是一个趣味实验中的“电磁小火车”,“小火车”是一节两端都吸有强磁铁的干电池,发现两端的强磁铁无论是同名相对还是异名相对,都能牢牢地吸附在干电池上。“轨道”是用裸铜线绕成的螺线管,螺线管的口径较“小火车”大。将“小火车”放入螺线管内,在电池的正负极之间的一段螺线管上形成电流,小火车就会沿螺线管运动,则( )
A. “小火车”因为电池两端磁铁之间的排斥力而运动
B. “小火车”通过电池两端磁铁与通电螺线管之间的相互作用而运动
C. 干电池正负极对调后,“小火车”运动方向将不变
D. “小火车”放入表面无绝缘层的裸露铜管内也会沿铜管运动
4.如图所示,甲是回旋加速器,乙是磁流体发电机,丙是速度选择器,丁是霍尔元件,其中丙的磁感应强度大小为B、电场强度大小为E,下列说法正确的是
( )
A. 甲图要增大粒子的最大动能,可减小磁感应强度
B. 乙图可判断出A极板是发电机的正极
C. 丙图中粒子沿直线通过速度选择器的条件是v=BE
D. 丁图中若导体为金属,稳定时C板电势低
5.如图,空间某区域存在匀强电场和匀强磁场,电场方向竖直向上(与纸面平行),磁场方向垂直纸面向里。在该区域内,有四个质量相同的带正电的微粒甲、乙、丙、丁,微粒甲静止不动;微粒乙在纸面内向右做匀速直线运动;微粒丙在纸面内向左做匀速直线运动;微粒丁在纸面内做匀速圆周运动。已知微粒之间互不影响,则四个微粒中所带电荷量最大的是( )
A. 甲B. 乙C. 丙D. 丁
6.在匀强磁场中有粗细均匀的同种导线制成的“花瓣”形线框,磁场方向垂直于线框平面,a、c两点接一直流电源,电流方向如图所示。已知abc边受到的安培力大小为F,则整个线框所受安培力大小为( )
A. 32FB. 43FC. 54FD. 65F
7.如图所示,两根相距为L的光滑平行导轨水平放置,R为固定电阻,金属杆MN垂直于导轨放置,整个装置处在竖直向下的匀强磁场中,磁感应强度大小为B,导轨和金属杆的电阻忽略不计。t=0时刻对金属杆施加一水平外力F,使金属杆从静止开始做匀加速直线运动。下列关于通过R的电流i、外力F、回路产生的焦耳热Q、克服安培力做功的功率P随时间t变化的图像中正确的是( )
A. B. C. D.
8.11.如图所示,甲、乙是两个完全相同的闭合导线线框,a、b是边界范围、磁感应强度大小和方向都相同的两个匀强磁场区域,只是a区域到地面的高度比b高一些。甲、乙线框分别从磁场区域的正上方距地面相同高度处同时由静止释放,穿过磁场后落到地面。下落过程中线框平面始终保持与磁场方向垂直。以下说法正确的是( )
A. 甲乙两框同时落地
B. 乙框比甲框先落地
C. 落地时甲乙两框速度相同
D. 穿过磁场的过程中甲线框中通过的电荷量小于乙线框
9.如图所示,关于x轴对称的正方形闭合金属线圈abcd水平放置在坐标系xOy面内,线圈的ad边与y轴重合,匝数为N,边长为L,电阻为R。一金属直导线垂直于z轴放在x轴正上方,通有沿x轴负方向的电流。现让线圈沿图示方向绕x轴以角速度ω匀速转动,在线圈由图示位置开始转动90°的过程中,用冲击电流计测得流过线圈导线横截面的电荷量为q。则在此过程,线圈中( )
A. 感应电流方向为adcbB. 感应电流的平均值为qω2π
C. 感应电动势的平均值为2qωRπD. 磁通量的变化量为qR
10.如图所示,圆形区域内存在匀强磁场,磁感应强度大小为B,方向垂直于纸面向里。质量为m、电荷量为q的带电粒子由A点沿平行于直径CD的方向射入磁场,经过圆心O,最后离开磁场。已知圆形区域半径为R,A点到CD的距离为R2,不计粒子重力,则
A. 粒子带正电B. 粒子运动速率为2qBRm
C. 粒子在磁场中运动的时间为πm3qBD. 粒子在磁场中运动的路程为2πR3
二、多选题:本大题共4小题,共16分。
11.当线圈中的电流随时间变化时,线圈产生的磁场也会变化,这个线圈附近的任何导体中都会产生感应电流,看起来就像水中的旋涡,所以把它叫做涡电流,简称涡流。下列关于涡流的应用说法正确的是( )
A. 图1中当线圈中通以周期性变化的电流时,金属中产生涡流使金属熔化
B. 图2中铁质锅换成陶瓷锅,其加热效果与铁质锅一样
C. 图3中探雷器遇见金属时,金属中涡流的磁场反过来影响线圈中电流,使仪器报警
D. 图4中两个磁性很强的小圆柱形永磁体同时从铝管上端管口落入,无论铝管有无裂缝,它们都同时从铝管下端管口落出
12.如图所示,两同心金属圆环共面,其中大闭合圆环与导轨绝缘,小圆环的开口端点与导轨相连,平行导轨处在水平面内,磁场方向竖直向下,金属棒ab与导轨接触良好,为使大圆环中产生图示电流,则ab应当( )
A. 向右加速运动B. 向右减速运动C. 向左加速运动D. 向左减速运动
13.矩形边界ABCD内存在磁感应强度为B的匀强磁场,方向垂直纸面向里,AB长为2L,AD长为L.从AD的中点E发射各种速率的粒子,方向与AD成30°角,粒子带正电,电量为q,质量为m,不计粒子重力与粒子间的相互作用,下列判断正确的是
A. 粒子可能从BC边离开
B. 经过AB边的粒子最小速度为3qBL4m
C. 经过AB边的粒子最大速度为qBLm
D. AB边上有粒子经过的区域长度为 33+1L
14.如图所示,▵ABC、▵CDE为相同的等腰直角三角形,且A、C、E在同一条直线上.▵ABC内有垂直纸面向里的匀强磁场,▵CDE内有垂直纸面向外的匀强磁场,两个磁场的磁感应强度大小相等.一电阻分布均匀的正方形导线框的边长为l,且为AB长度的一半。该线框沿ACE向右以速度v匀速穿过磁场,t=0时刻恰好位于图中所示位置.线框平行于ACE方向所受的安培力为F,向左为正,导线框中电流I以顺时针方向为正方向,二者与时间t的关系图像正确的是
( )
A. B.
C. D.
三、实验题:本大题共1小题,共8分。
15.在“探究楞次定律”的实验中。某同学用试触法判断电流计指针偏转方向与电流方向的关系时,将电池的负极与电流计的A接线柱连接,连接B接线柱的导线试触电池正极,发现指针指在如图甲中的b位置。
(1)现将电流计的两接线柱与图乙中线圈的两个接线柱连接(A与C连接,B与D连接),将磁铁N极从线圈中拔出,线圈中原磁通量的方向为___________(选填“向上”或“向下”,线圈中的原磁通量___________(选填“变大”或“减小”),你所看到的指针___________(选填“不偏”、“向a位置偏转”或“向b位置偏转”)。
(2)若将电流计的A、B接线柱分别与图丙中线圈的E、F接线柱连接,将磁铁从线圈中抽出时,电流计指针指示位置如图甲中a所示,则磁铁的Q端是___________(选填“N”或“S”)极。
四、计算题:本大题共4小题,共46分。
16.1932年,劳伦斯和利文斯设计出了回旋加速器。回旋加速器的工作原理如图所示,置于真空中的两个D形金属盒半径为R,两盒间的狭缝很小,带电粒子穿过的时间可以忽略不计,磁感应强度为B的匀强磁场方向与盒面垂直。两D形盒之间所加的交流电压为U,粒子质量m、电荷量为q的粒子从D形盒一侧圆心处开始被加速(初动能可以忽略),经若干次加速后粒子从D形盒边缘射出。求:
(1)粒子从D形盒边缘射出时的动能;
(2)粒子被加速的次数。
17.如图甲所示,单匝圆形线框置于水平桌面上,线框半径r=10cm,质量m=20g,电阻R=0.1Ω,与桌面间的动摩擦因数μ=π10。线框左侧半圆空间存在竖直向下的匀强磁场,磁感应强度B随时间t变化的关系如图乙所示。设线框与桌面间的最大静摩擦力等于滑动摩擦力,重力加速度g取10m/s2,取π2≈10。求线框:
(1)在t=1s时刻所受安培力的大小F;
(2)滑动前所产生的焦耳热Q。
18.如图所示,某空间中存在竖直方向的匀强磁场(未画出),两条平行的金属导轨afe、bcd放置其中,导轨cdef部分处于水平面内,当调节斜面abcf的倾角θ时,发现当且仅当θ在37°∼90°之间时,长为L=0.2m的金属棒可以在导轨上处于静止状态。已知导轨间距L=0.2m,e、d间连入一电动势为E=15V的电源(内阻不计),金属棒的质量为0.1kg,电阻R为2Ω,导轨及导线的电阻可忽略,金属棒和导轨间的动摩擦因数为μ(未知),且最大静摩擦力与滑动摩擦力相等。sin37°=0.6,cs37°=0.8,g取10m/s2。
(1)求磁感应强度B的大小;
(2)当θ=53∘时,如果将电源换成开关,开始开关断开,使金属棒从距cdef所在水平面高为h=0.72m处下滑,金属棒滑到cf时突然闭合开关,金属棒的加速度大小是多少?(金属棒经过cf时只改变速度方向,不改变速度大小)
19.如图所示,在xy平面内,在x>0范围内以x轴为电场和磁场的边界,在x<0范围内以第Ⅲ象限内的直线OM为电场与磁场的边界,OM与x轴负方向成θ=45°角,在边界的下方空间存在着垂直于纸面向里的匀强磁场,磁感应强度大小为B=0.1T,在边界的上方有沿y轴正方向的匀强电场,场强大小为E=32N/C;在y轴上的P点有一个不计重力的带电微粒,以沿x轴负方向的初速度v0=2×103m/s射出,已知OP=0.8cm,微粒所带电荷量q=−5×10−18C,质量m=1×10−24kg,求:
(1)带电微粒第一次进入电场时的位置坐标;
(2)带电微粒从P点出发到第三次经过电磁场边界经历的总时间;
(3)带电微粒第四次经过电磁场边界时的速度大小.
答案和解析
1.【答案】A
【解析】A.导线在磁场中做切割磁感线运动,导体中一定有感应电动势,由于不知道是否有闭合回路,因此不一定有感应电流,所以有感应电流就一定有感应电动势,故A正确;
B.当运动电荷的速度方向与磁场平行时,电荷在磁场中不受洛伦兹力作用,故B错误;
C.当磁通量增大时,感应电流的磁场与引起感应电流的磁场方向相反,当磁通量减小时,感应电流的磁场与引起感应电流的磁场方向相同;即感应电流的磁场一定是阻碍引起感应电流的磁通量的变化,故C错误;
D.电场、磁场是客观存在的物质,电场线和磁场线是为了形象描绘场而假想的曲线,在场中是不存在的,故D错误。
故选A。
2.【答案】A
【解析】因洛伦兹力对带电粒子不做功,则如果突然将磁场的磁感强度减为原来的一半,则粒子的运动速率不变,根据
T=2πmqB
可知,粒子运动周期为原来的2倍,故A正确;
B根据
qv0B=mv02R
可得
R=mv0qB
则粒子轨道半径为原来的2倍。
故选A。
3.【答案】B
【解析】解:AB.将干电池与强磁铁组成的“小火车”放入裸铜线绕成的螺线管内,干电池的正负极,导致处在螺线管这一段,形成电流,从而产生磁场,由于干电池两端都吸有强磁铁,因此磁场对磁铁有磁力作用,进而驱使其运动,故A错误,B正确;
C.只将干电池的正负极对调,则螺线管产生的磁场的方向也改变,结合A的分析可知,小火车两侧磁铁所受磁场力也会改变,那么运动方向就会改变,故C错误;
D.若将“小火车”放入表面无绝缘层的裸露铜管后,则裸露铜管会形成直线电流,该磁场则会导致干电池偏向一侧,不会导致其沿铜管运动,故D错误。
故选:B。
根据安培定则分析磁场的方向,再根据磁体间的相互作用即可明确受力情况,从而确定运动情况。
本题考查科技小制作中”电磁动力小火车“的原理,要注意明确两端磁铁只有方向相同时才能形成对电池前进的动力,从而使电池前进,同时理解表面无绝缘层的裸露铜管与裸铜线绕成的螺线管的区别是本实验能否成功的关键。
4.【答案】D
【解析】A.甲图粒子从加速器中引出时满足
qvB=mv2R
则最大动能
Ek=12mv2=B2q2R22m
则要增大粒子的最大动能,可增大磁感应强度,选项A错误;
B.乙图由左手定则可知,带正电的粒子偏向下极板,则可判断出A极板是发电机的负极,选项B错误;
C.丙图中粒子沿直线通过速度选择器,则
qvB=Eq
可得
v=EB
选项C错误;
D.丁图中若导体为金属,由左手定则可知,电子偏向C极板,则稳定时C板电势低,选项D正确。
故选D。
5.【答案】C
【解析】对于甲,根据平衡条件有
mg=Eq1
解得 q1=mgE
对于乙,根据平衡条件有
mg=Eq2+q2vB
解得 q2=mgE+vB
对于丙,根据平衡条件有
mg=Eq3−q3vB
解得 q3=mgE−vB
对于丁,根据题意有
mg=Eq4
解得 q4=mgE
综上可得
q3>q1=q4>q2
故选C。
6.【答案】D
【解析】【分析】
本题考查安培力的大小与通电导线的长度关系,及力的合成法则。当然本题还可以采用等效法进行求解。
通电线圈处于匀强磁场中,受到安培力作用,根据左手定则确定安培力的方向,再由公式F=BIL确定安培力的大小,最后由力的合成来算出安培力的合力。
【解答】
根据题图,由电阻定律 R=ρlS 可知另一边的阻值为 ab 边的5倍,结合并联电路分流规律可知,通过另一边的电流为 ab 边的 15 ,由 F=BIL 知另一边受到的安培力大小为 15F ,方向与 F 相同,因此整个线框所受安培力大小为F合=F+15F=65F
故选D。
7.【答案】B
【解析】【分析】
金属杆作匀加速直线运动,由速度时间公式求出速度与时间的关系,由F安=B2L2vR和牛顿第二定律列式得出F与时间的关系;根据E=BLv和欧姆定律求解电流i与时间t关系;由回路产生的焦耳热Q=I2Rt分析Q与t的关系;外力的功率P=Fv,列式分析。
本题考查了导体切割磁感线的相关内容,关键根据电磁感应和运动学基本公式得到各个量的表达式,再结合数学知识进行分析。
【解答】
A.t时刻杆的速度为v=at,产生的感应电流:i=BLvR=BLaRt,i−t图应是过原点的倾斜直线,故A错误;
B.杆受到的安培力:F安=BIL=B2L2vR,根据牛顿第二定律得:F−F安=ma,得:F=B2L2vR+ma=B2L2aRt+ma,F随t的增大而线性增大,故B正确;
C.回路产生的焦耳热Q=I2Rt,而电流与时间的关系是线性的,所以Q与t的关系肯定不是线性的,故C错误;
D.外力F的功率为:P=Fv=(B2L2a Rt+ma)at,则P−t图像应是曲线,故D错误。
8.【答案】B
【解析】解:C、线框进入磁场前做自由落体运动,线框刚进入磁场时的速度大小v= 2gh,由于h乙>h甲,乙线框进入磁场时的速度比甲线框进入磁场时速度大,即v乙>v甲,线框切割磁感线产生的感应电动势E=BLv,感应电流I=ER=BLvR,线框所受的安培力大小F=BIL=B2L2vR,乙在进入线圈过程中受到的安培力较大,因为两个线圈完全相同,安培力对乙做的负功多,产生的热量多,重力做的功一部分转化为导线框的动能,一部分转化为导线框穿过磁场产生的热量,根据动能定理可知,甲落地速度比乙落地速度大,故C错误;
D、由法拉第电磁感应定律得:E−=ΔΦΔt,由闭合电路的欧姆定律得:I−=E−R,通过线框导线的电荷量q=I−Δt,解得:q=ΔΦR,线框穿过磁场的过程中磁通量的变化量ΔΦ相等,则甲线框中通过的电荷量等于乙线框,故D错误;
AB、以向下为正方向,线框下落过程中,根据动量定理得:mgt−I安=mv−0,线框穿过磁场时,安培力的冲量为I安=BLI−⋅t=BLq,线框穿过磁场中通过的电荷量相等,故甲乙两过程安培力的冲量相等,又因为甲落地时间的速度大于乙落地时的速度,说明甲重力作用的时间更长,则乙先落地,故B正确,A错误。
故选:B。
线框进入磁场前做自由落体运动,求出线框进入磁场时的速度;应用E=BLv求出感应电动势,应用闭合电路的欧姆定律求出感应电流,根据安培力公式求出安培力大小,根据动能定理求出线框落地时速度大小;根据法拉第电磁感应定律、欧姆定律与电流的定义式求出通过线框的电荷量;应用动量定理求出线框运动时间。
根据题意分析清楚线框的运动过程是解题的前提,应用运动学公式、法拉第电磁感应定律、欧姆定律、动能定理、动量定理可以解题。
9.【答案】C
【解析】A.由右手螺旋定则可知,导线下方的磁场时垂直直面穿出,当线圈从图示位置转动90°后,磁通量向外变大,由楞次定律可得感应电流的方向为abcda,故A错误;
B.转动90°,则时间
t=π2ω=π2ω
又
q=I−Δt
得出
I−=Δtt=2ωqπ
故B错误;
C.由B可知
I−=2ωqπ
则
E−=I−R=2ωqRπ
故C正确;
D.由
E−=NΔΦΔt
t=π2ω=π2ω
联立可得
ΔΦ=qRN
故D错误。
故选C。
10.【答案】D
【解析】【分析】
(1)画出粒子的运动轨迹,根据几何关系和洛伦兹力与向心力的等量关系,结合运动学公式得出时间;
(2)画出粒子的运动轨迹,根据角度关系和周期公式完成解答。
本题主要考查了带电粒子在圆形边界磁场中的运动,熟悉粒子的受力分析,结合几何关系和圆周运动的相关公式即可完成解答。
【解答】
A.由于粒子经过圆心O,最后离开磁场,可知,粒子在A点所受洛伦兹力向下,根据左手定则,四指指向与速度方向相反,可知,粒子带负电,故A错误;
B.由于圆形区域半径为R,A点到CD的距离为R2,令粒子圆周运动的半径为r,根据几何关系有r2=r−R22+R2−R22
解得r=R
粒子做匀速圆周运动,由洛伦兹力提供向心力,则有qv0B=mv02r
解得v0=qBRm,故B错误;
C.根据上述,作出运动轨迹,如图所示
由于圆形区域半径为R,A点到CD的距离为R2,根据上述,粒子圆周运动的半径也为R,则ΔAOO′与ΔEOO′均为等边三角形,则轨迹所对应的圆心角为120∘,粒子圆周运动的周期T=2πrv0=2πmqB
则粒子在磁场中运动的时间为t=120∘360∘T=2πm3qB,故C错误;
D.结合上述可知,粒子在磁场中运动的路程为x=120∘360∘⋅2πr=2πR3,故D正确。
11.【答案】AC
【解析】A.图1中当线圈中通以周期性变化的电流,使金属中产生涡流,利用涡流生热使金属熔化,故 A正确;
B.图2中若把铁质锅换成陶瓷锅,这种材料不能产生涡流,不具有加热效果,故B错误;
C.图3中探雷器遇见金属时,金属会感应出涡流,涡流的磁场反过来影响线圈中电流,使仪器报警,故C正确;
D.小圆柱在无缝铝管中下落时,产生电磁感应,阻力很大,阻碍磁体与导体间的相对运动;小圆柱在有竖直裂缝的铝管中下落时,在侧壁也产生涡流,但对小圆柱产生向上的阻力较小,所以小圆柱穿越无缝管的时间比穿越有缝管的时间长,故D错误。
故选AC。
12.【答案】BC
【解析】【分析】
导线ab运动时,切割磁感线产生感应电流,由右手定则判断电流方向,感应电流通过小金属环,金属环产生磁场,根据安培定则判断感应电流产生的磁场方向,根据楞次定律判断金属环产生的电流方向。
本题主要考查了导体棒切割磁感线长生感应电动势、楞次定律、右手定则和安培定则,注意分析运动过程,难度一般。
【解答】
A.导线ab向右加速运动,产生感应电动势和感应电流都增大,小环产生的磁场增加,穿过环中的磁通量增大,根据楞次定律可知大环产生磁场阻碍磁通量的增大,电流与图示方向相反,故A错误;
B.导线ab向右减速运动,产生感应电动势和感应电流都减小,小环产生的磁场减小,穿过环中的磁通量减小,根据楞次定律可知大环产生磁场阻碍磁通量的减小,电流与图示方向相同,故B正确;
C.导线ab向右加速运动,产生感应电动势和感应电流都增大,小环产生的磁场增加,穿过环中的磁通量增大,根据楞次定律可知大环产生磁场阻碍磁通量的增大,电流与图示方向相同,故C正确;
D.导线ab向左减速运动,产生感应电动势和感应电流都减小,小环产生的磁场减小,穿过环中的磁通量减小,根据楞次定律可知大环产生磁场阻碍磁通量的减小,电流与图示方向相反,故D错误。
故选BC。
13.【答案】CD
【解析】若粒子的轨迹与CD边相切时,此时打到AB边上的距离最远,此时粒子运动的半径最大为R1=L,此时粒子的最大速度 vmax=qBRm=qBLm ,打到AB边上时的点距离A点的距离为L(1+cs300)= (1+ 32 )L<2L,可知粒子不可能从BC边射出,选项A错误,C正确;
当v0最小值:R2+R2sin30°= L2 得:R2= L3 ,则vmin= qBR2m=qBL3m ,选项B错误;此时粒子打到AB上的位置距离A点的距离为 R2sin600= 36L ,则AB边上有粒子经过的区域长度为(1+ 32 )L− 36 L=(1+ 33 )L,选项D正确;故选CD.
点睛:此题是带电粒子在有界磁场中的运动问题,解题时关键是画出正确的运动轨迹,做出临界轨迹,灵活运用几何关系求解半径.
14.【答案】AC
【解析】【分析】
当线框进磁场时,切割磁感线的有效长度逐渐增大,感应电动势随时间均匀增大,感应电流均匀增大,由安培力公式求安培力变化的情况(注意有效长度的变化);同理分析线圈出磁场时的情况.根据楞次定律判断感应电流的方向,即可进行选择,由安培力公式求安培力变化的情况(注意有效长度的变化)
本题是图象问题,根据楞次定律和法拉第电磁感应定律、欧姆定律判断感应电流的方向,得到各段电流的解析式和安培力的解析式,再选择图象。
【解答】
设线框边长为L,从位置1到位置2,线圈切割磁感线的有效长度为vt,则电流
I=Bvt⋅vR∝t
即电流从0增加到 BLvR ,方向顺时针为正方向;导体框受安培力
F=BIl=BBvt⋅vRvt=B2v3t2R
即安培力从零增加到 B2⋅L2⋅vR ,方向向左为正方向;
从位置2到位置3,线圈切割磁感线的有效长度为
l=L+L−vt=2L−vt
则电流
I=B(2L−vt)⋅vR
则电流从 B⋅2L⋅vR 减到 B⋅L⋅vR 零,方向顺时针为正方向;导体框受安培力
F=BIl=BB(2L−vt)⋅vR(2L−vt)=B2(2L−vt)2⋅vR
即安培力从 B2⋅4L2⋅vR 减小到 B2⋅L2⋅vR ,该变化过程为开口向上的抛物线,安培力方向向左为正方向;
从位置3到位置4,电流与从1到2变化相同,只不过电流方向为负方向;安培力的变化与从1到2相同,仍为向左为正方向;
从位置4到位置5,线圈切割磁感线的有效长度为L−vt,则电流
I=B(L−vt)⋅vR
即电流从 BLvR 减小到0,方向逆时针为负方向;导体框受安培力
F=BIl=B2(L−vt)2⋅vR
即安培力从 B2⋅L2⋅vR 减小到零,方向向左为正方向;
综上所述,结合图像可知,故AC正确,BD错误。
故选AC。
15.【答案】 向下 减少 向b位置偏转 S
【解析】【详解】(1)[1][2][3]将磁铁N极从线圈中拔出,线圈中原磁通量的方向向下,线圈中的原磁通量减小,根据楞次定律,可知D端为感应电动势的正极,A与C连接,B与D连接,电流从B流入,指针向b位置偏转。
(2)[4]指针向a位置偏转,则电流从A流入,E为感应电动势的正极,根据安培定则可知,感应电流的磁场向上,根据楞次定律可知,磁铁的Q端是S极。
16.【答案】(1) q2B2R22m ;(2) qB2R22mU
【解析】(1)当粒子从D形盒边缘射出时,粒子运动半径为D形盒半径,根据
qvB=mv2R
解得
v=qBRm
带电粒子射出时的动能
Ek=12mv2=q2B2R22m
(2)设加速度次数为n,每次加速度获得动能为qU,则
nqU=q2B2R22m
解得
n=qB2R22mU
17.【答案】(1) 10100N ;(2) 1200J
【解析】(1)根据图像,感应电动势为
E=ΔΦΔt=12πr2⋅ΔBΔt=π200V
感应电流为
I=ER=π20A
根据图像可知, t=1s 时刻的大小磁感应强度
B1=1.0T
在 t=1s 时刻所受安培力的大小
F=B1I⋅2r= 10100N
(2)若线框恰好滑动,则有
μmg=B2I⋅2r
解得
B2=2.0T
根据图像可知,此时刻为2s,则滑动前所产生的焦耳热
Q=I2Rt=π202×0.1×2.0J=1200J
18.【答案】1) B=43T ,方向竖直向下;(2) a=6.07m/s2
【详解】(1)由题意可知当 θ=90∘ 时,金属杆处于临界下滑状态有
f1=mg , N1=F , f1=μN1
当 θ=37∘ 时,金属杆处于临界上滑状态有
N2=mgcs37∘+Fsin37∘
f2+mgsin37∘=Fcs37∘
f2=μN2
解得
F=2N , μ=0.5
由闭合电路欧姆定律
I=ER=7.5A
由安培力公式 F=BIL 得
B=43T
方向竖直向下;
(2)当 θ=53∘ 时,如果将电源换成开关,开始开关断开,使金属棒从距cdef所在水平面高为 h=0.72m 处下滑,根据动能定理
12mv2=mgh−μmgcsθ⋅hsinθ
解得
v=3m/s
根据牛顿第二定律
BIL+μmg=ma
根据题意
E=BLv , I=ER
联立解得
a=6.07m/s2
【解析】详细解答和解析过程见答案
19.【答案】解:(1)带电微粒从P点开始在磁场中做匀速圆周运动,运动轨迹如图所示,第一次经过磁场边界上的A点,由qvB=mv02r得
r=mv0qB=1×10−24×2×1035×10−18×0.1m=4×10−3 m
因为OP=0.8cm,匀速圆周运动的圆心在OP的中点,由几何关系可知,A点位置的坐标为(−4×10−3 m,−4×10−3 m).
(2)带电微粒在磁场中做匀速圆周运动的周期为T=2πmqB=2π×10−245×10−18×0.1s=1.256×10−5 s
由图可知,微粒运动四分之一个圆周后竖直向上进入电场,故
t1=14T=0.314×10−5 s
微粒在电场中先做匀减速直线运动到速度为零,然后反向做匀加速直线运动,微粒运动的加速度为:
a=qEm,
故在电场中运动的时间为:
t2=2v0a=2mv0Eq
代入数据解得:t2=2.5×10−5 s
微粒再次进入磁场后又做四分之一圆周运动,故有:
t3=t1=0.314×10−5 s
所以微粒从P点出发到第三次经过电磁场边界的时间为:
t=t1+t2+t3=3.128×10−5 s
(3)微粒从B点第三次经过电磁场边界水平向左进入电场后做类平抛运动,则加速度为:
a=qEm=5×10−18×3210−24m/s2=1.6×108 m/s2
则第四次到达电磁场边界时有:
y=12at42
x=v0t4
tan45°=yx
得:vy=at4=4×103 m/s
则微粒第四次经过电磁场边界时的速度为:
v= v02+vy2=2 5×103 m/s.
答:(1)带电微粒第一次进入电场时的位置坐标为(−4×10−3m,−4×10−3m).;
(2)带电微粒从P点出发到第三次经过电磁场边界经历的总时间为3.128×10−5s;
(3)带电微粒第四次经过电磁场边界时的速度大小为2 5×103m/s.
【解析】(1)根据粒子在磁场中运动洛伦兹力提供向心力求出粒子在磁场中运动的半径,结合几何关系求出带电微粒第一次进入电场时的位置坐标;
(2)带电粒子在磁场中先做四分之一圆周进入匀强电场,向上做匀减速运动,然后返回做匀加速直线运动,进入磁场后又做四分之一圆周,再进入电场做类平抛运动,分别求出各段时间即可求出带电微粒从P点出发到第三次经过电磁场边界经历的总时间.
(3)微粒从B点第三次经过电磁场边界水平向左进入电场后做类平抛运动,根据牛顿第二定律求出加速度,结合运动学公式通过几何关系求出带电微粒第四次经过电磁场边界时的速度大小。
本题考查带电粒子在电磁场中的运动,注意在磁场中的运动要注意几何关系的应用,在电场中注意粒子做匀变速直线运动,还是做类平抛运动。
山东省枣庄市第一中学2023-2024学年高二下学期月考(安培力和洛伦兹力、电磁感应)物理试题: 这是一份山东省枣庄市第一中学2023-2024学年高二下学期月考(安培力和洛伦兹力、电磁感应)物理试题,共10页。试卷主要包含了答题前,考生先将自己的姓名等内容,欢迎下载使用。
2023-2024学年山东省东营市第一中学高二(下)开学收心考试物理试卷(含解析): 这是一份2023-2024学年山东省东营市第一中学高二(下)开学收心考试物理试卷(含解析),共19页。试卷主要包含了单选题,多选题,实验题,计算题等内容,欢迎下载使用。
2023-2024学年天津市汇文中学高二(上)第一次月考物理试卷(含解析): 这是一份2023-2024学年天津市汇文中学高二(上)第一次月考物理试卷(含解析),共11页。试卷主要包含了单选题,多选题,填空题,实验题,简答题等内容,欢迎下载使用。

